Audio Nirvana fan club

Discussion in 'VNAV's Fan Club' started by tcqanh, 28/1/11.

  1. Sonca7

    Sonca7 Advanced Member

    Joined:
    14/12/05
    Messages:
    528
    Likes Received:
    45
    Bác caoan,
    Dạ ko bác ạ, nghĩa là nó yếu quá, kéo nir 15" ko nổi bác ạ. (Em vẫn nghĩ là tùy tai mỗi người !).
     
  2. phuongdk

    phuongdk Advanced Member

    Joined:
    6/9/06
    Messages:
    673
    Likes Received:
    46
    Location:
    Hòn ngọc Viễn Đông
    Ôi, em đang tính chơi 300B SE cho con 12 Neo của em mà nghe bác bảo 6V6 SE hơi xìu làm em thấy băn khoăn quá :(
    có bác nào chơi 300B SE với Nir chưa, cho em chút nhận xét với
     
  3. tranguyennguyen

    tranguyennguyen Advanced Member

    Joined:
    20/4/11
    Messages:
    3.529
    Likes Received:
    25
    Location:
    Hà Nội
    Nhiều trường hợp loa trung đấu ngược cực với loa bass nếu 2 loa không thẳng hàng theo phương thẳng đứng để đầu ra âm thanh cùng pha chứ bác.
    Em đến nhà ông bác sỹ rồi, đánh tưng bừng thật nhưng volume cũng phải khá lớn và chống chỉ định chơi nhạc mạnh. Vả lại phòng bác sỹ bé tẹo à, mở lớn chịu không thấu :mrgreen:
    Vâng 75 THT là địa chỉ cơ quan em ạ :p
     
  4. mtbc

    mtbc Advanced Member

    Joined:
    11/9/06
    Messages:
    6.910
    Likes Received:
    2.420
    Location:
    Q3, Saigon
    2-3w đánh cũng tưng bừng, nhưng là cái amp PP cỡ 10W (như em nè :p) rồi mở nhỏ chớ hổng phải 2W max nha :) 2W max em sợ là bùng bùng, không được bừng bừng đâu
     
  5. caoan

    caoan Advanced Member

    Joined:
    21/12/10
    Messages:
    2.782
    Likes Received:
    22
    6-7 wat kèo không nổi thì mệt nhỉ, em cứ lắp đã không được em chơi PSE hoặc pp cho nó khỏe...
     
  6. Vuky

    Vuky Advanced Member

    Joined:
    27/9/11
    Messages:
    502
    Likes Received:
    3
    Location:
    Non Alliance

    Trước em hay làm việc với bên 75B và vài lần làm việc bên 75 vậy bác thuộc bộ phận nào bên 75? Có khi em với bác làm việc với nhau rồi cũng nên :D
     
  7. binhcn

    binhcn Advanced Member

    Joined:
    22/10/10
    Messages:
    296
    Likes Received:
    4
    Em đóng thùng 5.6 cho củ 12", dùng 2E22 SE đánh cũng đủ nghe, còn độ mạnh thì không bằng cái bán dẫn 25W (AB)

    Nói về độ đủ cũng còn tuỳ thuộc vào thùng, nếu thùng tốt chắc tầm 2 - 3 w cũng thoải mái thật, còn thùng không tốt thì bass có lẽ vẫn thiếu... Loa Nirvana độ nhạy cao chỉ là cái dải chói thôi, dải dưới thì bình thường ... nên thùng không tốt mà ém chói đi thì phải cần công suất tý cho loa nó to mồm ...

    Qua thời gian nghịch ngợm củ 12" em thấy có một số vấn đề đưa ra đây trao đổi, nhờ các bác tư vấn cho em và các bác khác cùng hoàn cảnh :mrgreen:

    Vùng 1: Gây nhiều phiền phức, đoạn này to mồm lấn át hết phần dưới gây khó chịu, mất đi hết các tiêu chí hay của hifi; Chưa kể thực tế có thể đoạn trung trầm không được như hình đáp tuyến này :mrgreen:

    Vùng 2: Gây chói gắt, khó chịu;

    Vùng 3: Làm cho tiếng xác xơ, lời hát như có gió rít trong cổ, xít xít xoa xoa. Bản thu không tốt hoặc ca sỹ tiếng không trong là rất khó nghe, khó chịu.
    3 vùng trên làm cho loa mỏng tiếng, lấn át hết trung trầm và tiếng không mọng, không tròn lời rõ chữ ... Mời các bác cao tay giúp đỡ cho những người cùng cảnh ngộ như em biết đường làm và cho topic nó ... xôm :D
     

    Attached Files:

  8. caoan

    caoan Advanced Member

    Joined:
    21/12/10
    Messages:
    2.782
    Likes Received:
    22
    Hình như có mạch lọc ở trang 30 hay sao ý , bác thử dùng xem, em nghe neo 15 mà ko thấy chói bác à..
     
  9. mtbc

    mtbc Advanced Member

    Joined:
    11/9/06
    Messages:
    6.910
    Likes Received:
    2.420
    Location:
    Q3, Saigon
    Em đang xài như vầy:

    Vùng 1: đè đầu cưỡi cổ - dùng cảm và trở làm nó lài xuống. Theo em thì nên khoanh đến 2Khz thôi.
    Vùng 2 và 3: cắt, xài cái này:

    [​IMG]
     
  10. aeroflex

    aeroflex Advanced Member

    Joined:
    27/4/11
    Messages:
    56
    Likes Received:
    2
    Location:
    Hochiminh City, vietnam
    Chào các Bạn...Mình cũng là thần dân DIY, và cũng thích chất âm của loa Nirvana nhưng tìm mua nó khó quá...Nếu bạn nào có địa chỉ nơi mua xin chỉ giúp nhé...Thanks
     
  11. espadon_vn

    espadon_vn Advanced Member

    Joined:
    26/3/08
    Messages:
    8.580
    Likes Received:
    181
    Location:
    KenKen /Xóm 4 - Lại Yên - Hoài Đức - Hà Nội/ Số 4
    Bác phân tích hơi bị nhầm thì phải, cái phần mà thể hiện vocal nó nằm trong phần 1 và 2 thì đúng hơn => tiếng bị mỏng do thằng này trội nên là không hoàn toàn đúng.
    Cái thứ nữa là cái mà bác nghe thấy nó còn do những thứ nằm trước cái loa trong hệ thống của bác nữa cơ mà.
    Các bác vẫn nhận xét rằng con CDP này tiếng mỏng hơn con CDP khác đấy thôi... :mrgreen:
     
  12. duca2004

    duca2004 Advanced Member

    Joined:
    11/8/10
    Messages:
    534
    Likes Received:
    3
    Em edit thì bị post 2 lần nên điều chỉnh bổ sung ở phía dưới.
     
  13. duca2004

    duca2004 Advanced Member

    Joined:
    11/8/10
    Messages:
    534
    Likes Received:
    3
     

    Attached Files:

  14. ongkhoi

    ongkhoi Advanced Member

    Joined:
    5/12/09
    Messages:
    266
    Likes Received:
    5
    Bác nào pôst lại giúp e mạch RLC Pâllel for 12CF của bác sỹ ở Page 2 được ko ạ?
     
  15. Nguyen manh hung

    Nguyen manh hung Advanced Member

    Joined:
    5/3/12
    Messages:
    114
    Likes Received:
    4
    [/quote]
    Chào các bác
    Mấy hôm trước em có tham gia buổi of line hội audio quảng ninh lần thứ 2. Vì chưa đủ thuật ngữ kỹ thuật để diễn tả ,cho nên em chỉ có thể viết về buổi of hôm đó như sau :
    - Loa JBL 4343 B bốn đường tiếng
    - pow diy push- pull EL 34 + pre đèn
    - CD esoteric ( em không nhớ model )
    Trong hội trường ước tính 350 m2 và có khoảng 60 anh em audio quảng ninh
    Vì tham dự lần đầu và cũng ít được nghe những bộ đẳng cấp cho nên em chỉ dám đánh giá theo cảm nhận của riêng em. Các bác đừng cười nhé :)
    - khi nghe vocal- trung âm rất dày và ấm -xanh ban rất tốt - bas tương đối
    - còn giao hưởng thì thôi rồi ( em thường thấy các bác hay viết về âm hình- âm vực- độ động- giàu nhạc tính)
    Lúc đó em chỉ thấy ông ludwig van beethoven đang đứng trên sân khấu cùng toàn bộ nhạc công đang biểu diễn.chỉ có thể nói một lời là: sống động và hùng tráng
    Buổi of line kết thúc sau 5 tiếng sau đó . Em được một bác mời về nhà nghe bộ klip lasacla ( rất tiếc phòng của bác ấy quá nhỏ so với em nó) đánh với leben cs 300+CD acoutic . Theo cảm nhận của em - trep đuối- bas đuối
    - trung hơi khô ,lạnh...nhất là em đề nghị bác ấy nghe thử 1 bài nhạc vàng ( lệ quyên)
    - cũng hợp khi nghe tam tứ tấu- piano- kèn xaxo
    Bộ dàn của bác ấy tính ra...khoảng 160 triệu
    Sau khi đi of về và được nghe qua vài bộ tầm giá từ 60 triệu( marant pm-99 sa+ klip KG 5.5 đến bộ lasacla 160 triệu và bộ của thằng cháu em bose 601 sery3+ sansui 9090 db+CD denon 1650 AL , và nhất là bộ tham chiếu hôm of line
    Em tổng kết cho em như sau:
    -Khi of line ai cũng than thở đèn mình non tiếng trầm - mình sẽ ? (nỗi đau này đâu của riêng em )
    - mình sẽ yêu thương em nó và không bắt em nó làm việc quá sức ( không được so sánh với em nó vơi những bộ dàn gấp 5 lần giá :mrgreen: )
    - đón nhận khuyết tật của em nó một cách rất chi là ( hòa bình) vì em nir có thổn thức với em rằng :
    - Anh xem em chỉ có 3 tờ Obama thôi mà em đã cùng với bạn MC - 84 l cộng với em CD shanling 100(10)có kết hợp với Anh chàng đẹp trai cao 5.6 tên là tannoy kensington - bên ngoài khoác lớp áo sồi 18mm bên trong khoác áo mdf 12mm ..Anh đã nuôi chúng em bằng 14 tờ Obama - mà chúng em đâu để Anh phải buồn
    Đấy Anh đi nhiều thì Anh biết, chúng em đã cống hiến như thế nào . Vậy em đề nghị với anh rằng :
    - em chơi tuốt , nhưng xuất sắc hơn cả Là vocal country- nhạc vàng- ghita- kể cả kèn+ độc tấu piano
    - Anh đừng bắt em chơi pop rok nhất là nhạc của ông beethoven và lão già người nga tên là tchaikovsky
    Vì nhân vô thập toàn chứ chưa nói đến tụi chúng em- chúng em chỉ có làm việc được từng đó thôi. Vậy khi nào anh nhớ đến pop rok thì hãy đến bar và khi nào nhớ đến mấy lão cầm gậy râu rậm thì đi nghe ké hoặc đến nhà anh bạn Đỗ Hồng Quân nhé :lol:
    Cuối cùng nàng nir nói thêm ! Anh cho em gửi lời cảm ơn đến các bác trong forrum và đặc biệt đến đồng chí caoan - bác tuluk và bác mtbc đã động viên và nâng cấp chúng em
     
    TRANDAIARC likes this.
  16. tcqanh

    tcqanh Advanced Member

    Joined:
    11/9/07
    Messages:
    8.015
    Likes Received:
    92
    Location:
    Q3, Sài Gòn
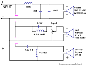
    em có đọc qua pm bác gởi. hôm nay rãnh em mới ngồi vẽ lại cái phân tần dàn loa nhà em. mong bác thông cảm :oops:

    phân tần này em có đo qua với đĩa phát tần số kết quả tạm ổn. do có cái Lpad nên em tinh chỉnh 3 dãi cân nhau khá dễ dàng. em chỉnh loa theo tình trạng phòng và ampli nhà em các bác nhé. em phải chỉnh 7-8 lần sau khoảng thời gian nghe khá dài mới có kết quả sau cùng. vì vậy phân tần này mang tính cá nhân rất cao.

    bác ongkhoi có thể tham khảo riêng mạch RC parallel loa mid Nirvana nhé.



    về chuyện chỉnh phân tần, các bác cần chuẩn bị tinh thần, linh kiện. nó mất kha khá thời gian mới có kết quả ưng ý.
     

    Attached Files:

  17. ngtatliem

    ngtatliem Advanced Member

    Joined:
    11/4/06
    Messages:
    6.769
    Likes Received:
    60
    Location:
    C.S.J
    Dạo này đang say với tình mới Marantz PM15
    Phải công nhận SS hay cũng có cái lý của nó 8)
     
  18. caoan

    caoan Advanced Member

    Joined:
    21/12/10
    Messages:
    2.782
    Likes Received:
    22
    Cái gì cũng hay bác à, quan trọng là bác thích cái gì thôi.... :D
     
  19. binhcn

    binhcn Advanced Member

    Joined:
    22/10/10
    Messages:
    296
    Likes Received:
    4
    Bang hội trầm thế nhể ... chẳng nhẽ có đồ chơi rồi tít hết cả mắt rồi seo

    Tanoy 12"CF nè ... Sự kết hợp hoàn hảo giữa chất đàn ông mạnh mẽ USA và chất tinh tế, mượt ngọt của UK
     

    Attached Files:

    • 12CF.jpg
      12CF.jpg
      File size:
      35,7 KB
      Views:
      201
  20. phuongdk

    phuongdk Advanced Member

    Joined:
    6/9/06
    Messages:
    673
    Likes Received:
    46
    Location:
    Hòn ngọc Viễn Đông
    Đẹp quá, chưa sơn phết gì cho em nó hả bác :D
    Hình như bác đánh bằng Tube PP phải ko?
     
  21. Pointed

    Pointed Advanced Member

    Joined:
    1/12/08
    Messages:
    2.557
    Likes Received:
    66
    Location:
    ...Sáng áo bông ...Tối áo phông
    Trông như sp của ae nhà duca/trunghieu ấy nhỉ :D
     
  22. Trung_Hieu

    Trung_Hieu Advanced Member

    Joined:
    17/6/11
    Messages:
    262
    Likes Received:
    2
    Hihi Không Phải đâu Bác ơi, em chỉ góp phần đầu của dự án thôi như : gửi bản vẽ tham khảo, bổ trợ một số cái khi bác ấy cần và hỏi để tham khảo... còn thi Công là Chủ dự án tự thi công đấy. Bác ấy đã quyết định để lỗ thoát hơi giống kiểu tannoy chứ không làm theo hướng dẫn của David.
    @ Phuongdk: Thùng thì đã sơn rồi nhưng màu nó vậy hay sao ấy chứ.(em được thông báo là sơn rồi mà). em có hình của nó khi chưa sơn đây, mạn phép Bác chủ post để anh em xem :lol: :lol:
    Mà cũng lạ: Thùng của một Bác khác mà người post hình lại là một bác khác ???
    Xin Chúc mừng Bác chủ !
     

    Attached Files:

  23. caoan

    caoan Advanced Member

    Joined:
    21/12/10
    Messages:
    2.782
    Likes Received:
    22
    mọi người đến nghe nhận xét là khá hay..hihi ,, tuy nhiên em vẫn thấy hơi bé..hihi
     
  24. ngtatliem

    ngtatliem Advanced Member

    Joined:
    11/4/06
    Messages:
    6.769
    Likes Received:
    60
    Location:
    C.S.J
    nhà bác rộng vậy sao không chơi thùng west luôn cho bass nó đã :p
     
  25. music_lover

    music_lover Advanced Member

    Joined:
    23/3/10
    Messages:
    791
    Likes Received:
    17
    Location:
    Hanoi - Vietnam
    Hình như phan AN bị hội chứng tannoy hay sao mà cứ nhè mấy kiểu thùng này copy :lol:. Em hơi cực đoan nên chỉ tin vào David thôi. Lão ấy là cha đẻ của mấy cái loa AN mà người ta vẫn nói là không ai hiểu con cái bằng cha mẹ chúng :lol:
    Nếu đi tìm sự khác biệt khi chơi loa AN thì em nghĩ là mình nên chơi thành 2-3 way để loa AN chịu trách nhiệm phần tốt nhất đó là dải mid. Nếu thích fullrange thì cứ bass reflex là ổn.
     

Share This Page

Loading...