Audio Nirvana fan club

Discussion in 'VNAV's Fan Club' started by tcqanh, 28/1/11.

  1. Nesta13

    Nesta13 Advanced Member

    Joined:
    16/12/05
    Messages:
    179
    Likes Received:
    0
    Bác mtbc: củ mid và tweeter đúng là saba, còn bass hình như eminence alpha 18", có lúc bác chủ còn dùng Altec 416: http://www.lampizator.eu/SPEAKERS/PROJE ... tchen.html.

    Em xin chia sẻ với các bác một số ý kiến của bác chủ dự án trên: nên chơi 2, 3 hay 4 way: 3 way là tốt nhứt; phân tần thụ động thiết kế tốt là đủ ngon rồi ko cần chủ động; loa nên dùng keo hay ốc vít: keo dán; nên xài tweeter ribbon hoặc có thể silk dome chứ ko dùng alu dome (em dịch ko nổi); và chơi củ loa vintage chứ ko nên các hãng hiện đại. Chốt lại, với ngân sách khoảng 1000 Eu, bác này có thể so sánh với loa thương mại giá 20.000 Eu bây giờ, choáng.

    Em thích cách tiếp cận của bác chủ này hehehe.

    Bác tcqanh ơi, trên đoạn "cái này em thật lòng: Bass JBL + Nir hay lắm... là ko thật lòng hả? Em biết đường còn tránh làm theo XO :mrgreen: . Vui với bác vậy thôi, em sẽ cố học theo bác, nhưng thấy bác diy loa saba lại đảo chiều loa bass, nếu em ko nhầm. Bác thử tham khảo xem sao.

    Em cũng muốn diy cặp loa ngoong ngoong một chút rồi ngồi rung đùi đến lúc về hưu. Hy vọng bám theo bác được. Bác thử raal tweeter đi, em thấy nhiều người khen lắm. Em đang bỏ lợn để "chén" đây. Cái bác diy saba này cũng dùng raal trong dự án reference của hắn: http://www.lampizator.eu/SPEAKERS/PROJE ... nsing.html.

    Em xin phép post lại hình open baffle, nhìn đã quá --> em mê thiết kế này.

    Nesta13
     
  2. tcqanh

    tcqanh Advanced Member

    Joined:
    11/9/07
    Messages:
    8.015
    Likes Received:
    92
    Location:
    Q3, Sài Gòn
    để em dịch cho.

    silk dome = loa treble vòm màng lụa

    alu dome = loa treble vòm màng nhôm

    thật ra cái link này em đã có đọc qua và có post 1 lần trong mục Loa dễ ẹc.
    em thật lòng bác ạ. có điều theo em, để phát huy hết chất em tình cảm của Nirvana bác nên dùng ampli đèn. tốt nhất là 3 cực push pull, chạy class A, công suất bé thôi. em đang dùng 6p14p-eb cổ, chạy 3 cực class A nghe mà " bước hông nổi " luôn. nếu bác có dịp vào SG, ghé em nghe 1 lần. khi dùng PP 5 cực, hoặc bán dẫn thì em thấy loa Nir thiên sáng, chi tiết quá, âm hơi khô khan... nên em không thích. cơ mà cái này cũng tùy guy nghe bác ạ.

    đúng là lão này đảo cực loa bass. về mặt điện học, đảo cực loa bass hay loa mid là để pha 2 loa này gần gần giống nhau. cái nào cũng được. bác cứ đảo cực cho từng loa. vì chúng ta không biết thật sự pha âm thanh từ cái phôi cd là thế nào và pha của củ loa có giống pha của nguồn âm hay không sau khi tín hiệu điện đã chạy qua cái dac, ampli- tín hiệu bị dịch pha. cho nên cái nào cho âm thanh hay thì giữ lại. em thì thích đảo cực cho loa mid.

    bác để ý trên các dac/ cdp của hãng hay có nút invert, nó dùng để đảo pha âm thanh đó. bao giờ người ta cũng ghi chú 1 câu : bạn ấn nút này, thấy cái nào tiếng bass tốt hơn, âm thanh hay hơn thì để nguyên đấy :D


    em thấy loa mid để xa loa bass quá và loa mid hơi cao. nếu dùng Nir thì để loa này càng gần loa mid.

    công thức tính cho khoảng cách tốt nhất của 2 loa là <= vận tốc âm thanh/ tần số tại điểm cắt tần= bước sóng tại điểm cắt tần :D
     
  3. Nesta13

    Nesta13 Advanced Member

    Joined:
    16/12/05
    Messages:
    179
    Likes Received:
    0
    Bác sỹ ơi, em vừa xem lại topic khác của bác, thấy bác giải tán hết đèn công suất cỡ bự từ 100w, 40w, 20w đến vài w như hiện nay. Em lại lỡ âm thầm ôm 813 với SV-811 rồi. Chẳng nhẽ cũng giải tán chuyển sang công suất bé hehehe. Nếu vậy, được giải mid của Nirvana nhưng kéo nổi bass jbl ko? Em thấy bác còn dự án KT66 đang dở dang, em chờ bác thử nghiệm trước vậy. Em nhất quyết ko vội :mrgreen: .

    Em dự định nhờ làm 813 cho Nirvana mà xem chừng phải tính lại. SV-811 xài được ko bác, nếu ok, em cất 813 vào kho, vài năm nữa thành hàng vintage rùi em bán kiếm lãi. Hay cứ phải EL84 và KT66 nó mới ko khô?

    Lúc nào em tiến hành dự án này, phiền bác hộ em cái open baffle nhé. Cảm ơn bác.

    Nesta13
     
  4. tcqanh

    tcqanh Advanced Member

    Joined:
    11/9/07
    Messages:
    8.015
    Likes Received:
    92
    Location:
    Q3, Sài Gòn
    kéo dư sức bác ạ. nếu em nhớ không lầm, thì loa 2235 của em độ nhạy là 92-93dB, trong khi loa bass của bác nhạy đến 95dB lận.

    trong các bóng công suất nhỏ và khỏe, thì em khoái nhất là EL84/6p14p. em cũgn biết nhiều người chơi lâu năm cũng mê cái bóng này. bóng này hay đều 3 dãi bác ạ. đây là 1 trong những bóng có từ thời kỳ đầu tiên của ampli đèn, nó cũng là bóng nổi đình đám thời hoàng kim của tăng âm đèn... và vẫn còn hãng sản xuất ampli đèn bóng này. :D

    em theo phe " ngon- bổ - rẻ " nên em chọn mấy bóng thông thường như EL84 hay KT66. em đã nghe qua EL34 và KT88 trong thời gian kha khá, em không thích chất âm bóng này lắm. chúng được cái này, mất cái kia. tệ nhất là KT88 chỉ được cái hùng hổ. nếu bác thích âm thanh dày cui, ấm áp và truyền cảm bác có thể chọn bóng đốt tim trực tiếp, cổ (tuy nhiên giá chúng không rẻ tí nào.)với nắn điện bằng đèn, choke, tụ dầu cho nguồn và nối tầng, đốt tim AC, cao áp nhiều tí và dòng kha khá đạt 70-75% max. việc chất âm hay còn phụ thuộc vào thiết kế bác ạ. em thích câu lý luận của Pass lab với nội dung đại loại: nếu Watt đầu tiên không hay, thì không bàn đến các quát khác phía sau làm gì.

    lý do chọn bóng nhỏ nữa là... em ghét sự nóng nực và tốn điện :lol:

    bác đã chọn loa độ nhạy cao mà chơi ampli công suất khủng... thì phí quá :D
     
  5. binhcn

    binhcn Advanced Member

    Joined:
    22/10/10
    Messages:
    296
    Likes Received:
    4
    Loa toàn dải lại biến thể thành 1/3 hay 1/4 dải thì buồn .... :lol: nhỉ :?: Em thấy một số bác lạc vào ma trận tẩu..., ngồi đọc topic thấy buồn khà ... khà ... :lol: quá đi mất. Tiêu chí của tay bán loa này là đơn giản, rẻ tiền ...
    Chúc các bác sớm đến đích Nirvana :D
     
  6. audiofai

    audiofai Approved Member

    Joined:
    29/3/11
    Messages:
    41
    Likes Received:
    2
    Qua tìm hiểu ý tưởng thiết kế thùng cho AN, cá nhân em thấy ưng ý kiểu thiết kế của bác tcqanh :D
    với hình dạng đầy đủ của nó như vầy ạ [​IMG]

    Vì em thấy kiểu thiết kế đó đơn giản (cũng bắt mắt) mà nghiệp dư như em có thể DIY được :mrgreen:

    Nhờ các bác cho ý kiến dùm nếu em có con AN 12" CF thì thiết kế bản vẽ y chang như bác tcqanh hay kích thước thay đổi ra sao ạ? Nhà em có một số loại gỗ ép, gỗ dán không biết có đủ tiêu chuẩn làm thùng không nữa nên cũng nhờ các bác tư vấn luôn :|

    Loại này là gỗ dán hay làm sàn trong container, nó hơi mỏng và nhẹ [​IMG]

    Còn loại này là gỗ ép kiểu mùn cưa rất dầy và nặng, đủ chủng loại luôn [​IMG]
    [​IMG]
    Các bác vào chém mạnh tay giúp em nhé :mrgreen:
     
  7. Nesta13

    Nesta13 Advanced Member

    Joined:
    16/12/05
    Messages:
    179
    Likes Received:
    0
    Bác binhcn: mỗi người đều có cách chơi riêng, miễn sao khoái là được. Em thấy có người còn chơi 3 dải với Tannoy: củ bass 18" + Tannoy 15" + thêm cái TAD 2001 đút vào giữa cái Tannoy làm tweeter. Vào ma trận mà sung sướng cái lỗ tai và lỗ mắt, em vẫn nhắm mắt bước vô bác ạh :D.

    Cảm ơn bác tcqanh đã chia sẻ cách phối ghép AN với ampli đèn, nhất là loại công suất nhỏ. Có điều kiện, em sẽ thử từng loại một bác ah. Em lính mới chơi, chưa được sở hữu nhiều loại đèn, em sẽ thử từng loại cho biết, đến khi tìm được đèn yêu thích như bác bây giờ thì mới chịu dừng chân.

    Em xin lỗi đã làm topic hơi loãng. Mời các fan tiếp tục ạh.

    Nesta13
     
  8. binhcn

    binhcn Advanced Member

    Joined:
    22/10/10
    Messages:
    296
    Likes Received:
    4
    Các bác trong bang hội có bác nào biết Hà Nội có chỗ bán gỗ Okal Malaysia báo cho em biết với ạ. Em tìm mãi mà không biết đâu có bán cả :mrgreen:
     
  9. khuehn

    khuehn Advanced Member

    Joined:
    12/10/06
    Messages:
    5.241
    Likes Received:
    50
    Location:
    Ha noi
    Hôm nay được nghỉ mình bắt tay vào dựng thùng OB cho đôi AN của mình, mặc dù đã được mở ra xem từ trước nhưng khi gá loa lên thùng mới thấy dù chỉ 12' nhưng thấy nó hoành tráng quá cả thùng to đến không ngờ, phải mang qua phòng khác to hơn 18m2 để thử vì với cái phòng 12m2 thì không thể chứa được, bước đầu do chưa burn in được mấy nên không hy vọng tiếng bass ngon được, có thể là do thùng OB nên âm thanh rất thoáng đạt, tiếng trung rõ và thật, tiếng treb tuy không lên cao được nhưng không thấy thiếu chỉ có điều là không leng keng như loa 2 đường tiếng, tóm lại có thể nói là hay trên tầm tiền, rất đáng bỏ công đầu tư và mong đợi bấy lâu :D, sau này muốn yêu cầu cao hơn về tiếng treb có lẽ gắn thêm super treb vào thùng này bên trên loa AN thì hết lăn tăn luôn 8) (vẫn còn xem xét thêm)
     
  10. tcqanh

    tcqanh Advanced Member

    Joined:
    11/9/07
    Messages:
    8.015
    Likes Received:
    92
    Location:
    Q3, Sài Gòn
    em có vài lưu ý các bác về thùng này:

    - thùng này em vẽ dựa theo kích thước thật của cái thùng JBL B380 nhà em. đây là cái thùng dành riêng cho 1 loa bass vì thế nó hơi thấp. nếu các bác dùng cho loa toàn dãi như Nirvana thì các bác cần dùng thêm 1 chân loa tầm 1-2 tấc cộng thêm chân đinh là loa sẽ vừa tầm tai.
    - thùng này đơn giản. thùng nguyên thủy ống thông hơi dài 23cm với tần số cộng hưởng khá thấp cỡ 25Hz. em tính toán rút ngắn bớt ống này còn 6cm, khi đó tần số cộng hưởng còn 35hz là rất phù hợp với Nirvana.
    - thùng này vẽ cho loa 4 tấc. nếu dùng loa 3 tấc cần chỉnh lại bản vẻ 1 tí.
    - các bác nhớ có thanh dằn bên trong loa để gia cố chắc, chống rung cho thùng.
    - bông lót dùng loại bông thủy tinh/ hoặc bông gốm dày 2-2.5cm là đủ.

    mấy tấm ván của bác audiofai có sẵn, bác nên thử đóng xem sao. đóng thùng loa sai số 1 chút không ảnh hưởng đến âm thanh. quan trọng là đóng thùng sao cho chắc, dán keo cho kín.

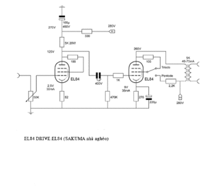
    gởi tặng bác Nesta cái schema ampli bóng EL84 SE đây. mạch này SE đỉnh cao cho EL84 bác ạ. em có nói chuyện với bác Hongphong gia chủ, bác ấy khen quá trời. EL84 SE là một trong những cái ampli cho tiếng vocal mượt mà nhứt :D
     

    Attached Files:

  11. mtbc

    mtbc Advanced Member

    Joined:
    11/9/06
    Messages:
    6.910
    Likes Received:
    2.420
    Location:
    Q3, Saigon
    Sáng nay được hân hạnh nghe bộ loa mới của bác Bảy, mặc dù mới chỉ rà độ 40h nhưng tiếng nghe đã đĩnh đạc lắm. May hơn nữa là sáng nay tụ lại được 4 cái ampli từ Sumo tới chim chích và bán dẫn.

    Mới đầu vào nghe chú khủng long này được Sumo hát chính xác, nghiêm túc và hơi lạnh lùng - như là người Đức vậy. Thế là em nghĩ bụng loa cũng hay vượt tầm giá nhưng loại này không hợp với mình lắm. Sau đó thử qua amp bé hơn, nhưng bé quá nên kéo không hiệu quả lắm. Sau đó qua bán dẫn với sò Sanken, bass rất có lực không như điều thường nghĩ về coax. Sau nữa qua 6p14p-eb của đại sư, mặc dù bên to bên nhỏ nhưng đúng là thứ âm em khoái: êm, tình cảm, bass ấm lan tỏa.

    Vậy kiểu giọng em Nir 15" Alnico này cũng dễ điều khiển - dạng trung tính chính xác, tạo điều kiện cho amp phát huy cá tính của amp chớ không lấy giọng loa làm trội.

    Lăn tăn quá, hông biết nên sắm một cặp Neo 12" không (phòng em hơi nhỏ mà)... hay là tiếp tục phương án lấy củ JX92s + 1 củ bass (mà làm sao kiếm được củ bass hợp giọng củ mid em cũng không biết).
     
  12. Nesta13

    Nesta13 Advanced Member

    Joined:
    16/12/05
    Messages:
    179
    Likes Received:
    0
    Mạch EL84SE này có vẻ đơn giản bác tcqanh nhỉ. Kiểu này em phải đầu tư thời gian học làm ampli thôi. Một em EL84 tích hợp hoặc công suất là có thể nghe AN liu riu rồi. Cảm ơn bác nhiều.

    Nesta13
     
  13. audiofai

    audiofai Approved Member

    Joined:
    29/3/11
    Messages:
    41
    Likes Received:
    2
    Bác tcqanh ơi, ở cái hình này của bác thì cái thùng 5.6 cf tương đương với "cao = 88cm, ngang = 54cm, sâu = 33cm"
    Lên cái hình đầu tiên mà bác post theo chuẩn của AN thì thùng 5.6 sao lại khác vậy các bác?(chiều cao nó tới 1,2m lận. Mà cái bản vẽ dưới này em ko luận được đâu là chiếu đứng, chiếu cạnh bác ơi)
    Nhờ bác chỉ lối cho em phải "vả" thùng theo bản vẽ nào ạ(em thấy kết cái thùng có chiều cao = 88cm, nhưng bản vẽ hơi thiếu chi tiết, nhờ bác cung cấp thêm :D ), em đang máu quá, nhưng lại mông lung quá bác tcqanh ơi :mrgreen:

    PS: em edit mấy lần lận mà hình nó ko chịu hiện, pó tay :x
     
  14. tcqanh

    tcqanh Advanced Member

    Joined:
    11/9/07
    Messages:
    8.015
    Likes Received:
    92
    Location:
    Q3, Sài Gòn
    bác muốn load hình, đầu tiên bác lưu hình đó về máy rồi post lên trở lại.

    em vẽ thùng này là dưa theo số lít của hãng Nirvana đưa ra là 5.6 cubic feet. vì thùng loa của hãng đưa ra khá cao 1.3 mét kể cả chân đinh nên em không thích.

    cộng hưởng thùng do hãng đưa ra cũng khá cao, với lỗ thông hơi 152mm, dài 20mm= chiều dày tấm ván, thùng 5.6cf thì thùng loa này cộng hưởng ở tần số 50hz. như vậy bass sâu sẽ ít đi, nhưng bù lại tiếng bass trung sẽ thoát hơn, nhanh hơn chút đỉnh.

    còn thùng em vẽ vẫn là thùng 5.6cf, nhưng lúc này ống thông hơi dài 16cm thì cộng hưởng sẽ là 35hz. bass sẽ sâu hơn đáng kể. thùng này được vẽ theo tỉ lệ tối ưu theo hãng JBL, tức là tỉ lệ 0.6 - 1 - 1.6. kích thước thùng như hình vẽ, lỗ thông hơi tròn có đường kính 152mm (diện tích 181cm2), dài 160mm. lỗ thông hơi bác để ở đâu thì tùy sở tích của mình.



    bác lưu ý thùng này thiết kế cho loa 15CF. với loa 12CF thì thông số khác, nên thùng sẽ khác.
     
  15. khuehn

    khuehn Advanced Member

    Joined:
    12/10/06
    Messages:
    5.241
    Likes Received:
    50
    Location:
    Ha noi
    Xin shown cái hình burn-in cặp AN 12", dù sao thì nó cũng rất hoành tráng, lúc nào thuận tiện thửa cái thùng cho em nó chứ không thì không có chỗ để mà hưởng thụ :D
     

    Attached Files:

  16. music_lover

    music_lover Advanced Member

    Joined:
    23/3/10
    Messages:
    791
    Likes Received:
    17
    Location:
    Hanoi - Vietnam
    :lol: :lol: :lol: Em tưởng làm OB thì nó đỡ tốn kém chứ hóa ra số gỗ này của bác thừa sức để đóng cái thùng cho ra hồn đấy.
     
  17. khuehn

    khuehn Advanced Member

    Joined:
    12/10/06
    Messages:
    5.241
    Likes Received:
    50
    Location:
    Ha noi
    Đúng là OB thì đỡ tốn kém tối đa kể cả chi phí và thời gian thi công :idea: , (có bác lại còn đề nghị biếu tặng nữa :mrgreen: ) mà mang lại chất âm cũng không ngờ, vấn đề là muốn thử dạng thùng mới để khám phá, khi đóng thùng cũng yêu cầu nhiều dụng cụ hơn rồi keo dán... mất thời gian hơn trong khi mình chưa có kinh nghiệm gì ... sẽ đi nghe thử thùng của một số bác và chiêm nghiệm thêm lúc nào có gỗ okal ngon thì làm tới, nghiên cứu dần, nhấm nháp cái thú DIY thế mới khoái ... :D
     
  18. binhcn

    binhcn Advanced Member

    Joined:
    22/10/10
    Messages:
    296
    Likes Received:
    4
    Topic Nirvana trước đã thành công. Nhưng loa không chưa đủ, phải có gỗ nữa mới đóng được.
    Bác Music_lover xem lo được cho anh em khoản OKal ngoại tốt tốt một tý thì tốt quá, Okal Malaysia đi hay Okal Mỹ cũng tạm được... :D
     
  19. khuehn

    khuehn Advanced Member

    Joined:
    12/10/06
    Messages:
    5.241
    Likes Received:
    50
    Location:
    Ha noi
    Qua cái vụ làm thùng OB mình mới nhận ra là thợ khoét lỗ cũng thường thôi, cũng sai số ra trò không được tròn lắm kích thước đề nghị là đường kính 280mm sản phẩm cho ra lò là 285mm, tuy nhiên vành loa cũng to nên sau khi lắp vào thùng thì không nhìn thấy, đường cắt bằng máy không được thẳng cho lắm khi cắt gỗ đóng thùng cần phải giám sát chặt không thì ghép bị hở hoặc méo sẽ xấu
     

    Attached Files:

  20. music_lover

    music_lover Advanced Member

    Joined:
    23/3/10
    Messages:
    791
    Likes Received:
    17
    Location:
    Hanoi - Vietnam
    Bác cố nín thêm vài hôm nữa để chờ hai chục cặp AN sắp về nhé. Khi đó nhu cầu Okal nhập có thể đủ để mấy ông buôn gỗ đặt một container về VN :lol:.
     
  21. music_lover

    music_lover Advanced Member

    Joined:
    23/3/10
    Messages:
    791
    Likes Received:
    17
    Location:
    Hanoi - Vietnam
    Bác khue chia sẻ giúp em xem bác đưa cho ai khoét lỗ để em còn tránh cái ông ấy ra. Cặp củ của người ta đẹp thế mà cái lỗ lại rộng ngoác :lol: :lol: :lol:
     
  22. Pointed

    Pointed Advanced Member

    Joined:
    1/12/08
    Messages:
    2.557
    Likes Received:
    66
    Location:
    ...Sáng áo bông ...Tối áo phông
    Lo gì cụ, lên sân vận động HgCh mua ít dầu lô hội bôi vào...rộng mấy cũng đảm bảo vừa suýt...cứ gọi là sư....ướng :lol:
     
  23. khuehn

    khuehn Advanced Member

    Joined:
    12/10/06
    Messages:
    5.241
    Likes Received:
    50
    Location:
    Ha noi
    Thực ra là mình không biết thợ nào khoét lỗ này vì cửa hàng chỉ bán gỗ, làm thêm dịch vụ cắt gỗ theo đường thẳng, còn việc khoét lỗ lại chuyển cho chỗ khác làm cho mình (mình nhờ làm luôn mà), vậy muốn đẹp phải trả thêm nhiều tiền hoặc tự khoét lấy sẽ chính xác và như ý (tuy nhiên không phải ai cũng sẽ tự làm công đoạn này đâu vì cũng rất chua đấy :) ) vì phải có đồ cầm tay "đắt hơn cả tiền gia công!" và mất nhiều thời gian nữa...
     
  24. Mission752

    Mission752 Advanced Member

    Joined:
    4/12/05
    Messages:
    3.192
    Likes Received:
    20
    Cụ phải dùng cái máy này khoét lỗ mới chuẩn được nè.
     

    Attached Files:

  25. music_lover

    music_lover Advanced Member

    Joined:
    23/3/10
    Messages:
    791
    Likes Received:
    17
    Location:
    Hanoi - Vietnam
    Người cầm cái máy mài ấy có phải bác không mà em trông chẳng giống thằng cu trong cái Avatar :lol:.
     

Share This Page

Loading...