Audio Nirvana fan club

Discussion in 'VNAV's Fan Club' started by tcqanh, 28/1/11.

  1. Pointed

    Pointed Advanced Member

    Joined:
    1/12/08
    Messages:
    2.557
    Likes Received:
    66
    Location:
    ...Sáng áo bông ...Tối áo phông
    Cái mic Thi đang dùng là loại đẳng hướng hay đa hướng? nếu nó là loại đẳng hướng để đo đáp tần riêng cái loa/loa+thùng trong phòng câm thì OK, để cái thùng vào phòng nhà mình rồi đo bằng cái mic này liệu nó có phản ảnh hết thực tế k0? vì âm thanh thực tế đến tai người nghe là tổng hợp từ nhiều phía (do phản xạ...), ảnh hưởng bởi cái phòng, đồ đạc...
    Thử lấy cái mic núm để calibrate đi kèm với receiver đời mới cắm vào xem nó có khác k0? :wink:
     
  2. chungvanson

    chungvanson Advanced Member

    Joined:
    2/2/09
    Messages:
    240
    Likes Received:
    36
    Về món đo đạc tính toán sao cho hợp lý nhất thì em không có kiến thức, công cụ cũng như khả năng do đó chắc phải nhờ tới các cao thủ giúp đỡ vụ này rồi. Em một thân một mình đánh đu với em nó nên cũng chưa biết cách giải quyết ra sao nữa.
     
  3. vuongkhue08

    vuongkhue08 Advanced Member

    Joined:
    25/2/11
    Messages:
    112
    Likes Received:
    0
    hình như AN chỉ hợp với SE thì phải,em thử qua mấy em PP ra tiếng gai góc sắc nhọn,nhất là với 6c33c PP,6c4c SE thì có vẻ ngọt ngào hơn chút.Mặc dù rà được 10 ngày,các bác có thấy thế không ạ?
     
  4. DIY-lover

    DIY-lover Advanced Member

    Joined:
    12/8/07
    Messages:
    7.338
    Likes Received:
    87
    Location:
    TBG - HCMC
    Cái Mic đấy là loại đa hướng nên rất tiện, bỏ loa vô phòng ngay vị trí tai nghe để Mic là đo luôn cả hệ thống luôn, rất tiện.
     
  5. DIY-lover

    DIY-lover Advanced Member

    Joined:
    12/8/07
    Messages:
    7.338
    Likes Received:
    87
    Location:
    TBG - HCMC
    Theo đặc tuyến của loa thì phần từ 2kHz trở lên bắt đầu trội khá nhiều, do đó nếu Amp có đặc tuyến ngược lại tức là dải cao suy giảm từ từ sẽ rất hợp, trướng hợp của Bác có thể là do Amp hơi thiếu trép một tí nên ghép với NIR sẽ dễ nghe. Đối với một Amp có đặc tuyến truyền đạt phẳng thì có thể điều chỉnh lại bằng cách thêm một mạch hiệu chỉnh tần số ở ngõ vào Ampli là OK :wink:
     
  6. mrseven

    mrseven Advanced Member

    Joined:
    28/10/09
    Messages:
    3.646
    Likes Received:
    5
  7. DIY-lover

    DIY-lover Advanced Member

    Joined:
    12/8/07
    Messages:
    7.338
    Likes Received:
    87
    Location:
    TBG - HCMC
    Cách đơn giản này Em thấy Lão BS có trình bày khá nhiều ở đầu topic roài mà Cụ !

    Xem qua mấy dự án Loa lớn nhất của Lão này thì thấy toàn dùng Beyma không hà :)
    - The Monitor: http://www.audiodesignguide.com/my/monitor.html
    - Hi-Eff loudspeakers system: http://www.audiodesignguide.com/HiEff/HiEff.html
    - Hi-Eff loudspeakers system 2: http://www.audiodesignguide.com/HiEff/HiEff2.html
     
  8. tcqanh

    tcqanh Advanced Member

    Joined:
    11/9/07
    Messages:
    8.015
    Likes Received:
    92
    Location:
    Q3, Sài Gòn
    em nói rát cổ mà các cụ nhà ta giờ mới chịu làm phân tần cho Nir này.

    có vài cụ làm theo lời xúi của em, kết quả phản hồi tốt các bác ạ. em không tiện nói tên cụ thể các bác ấy là ai. như em đã nói, cái em khuyến cáo các bác là cái em đã tính toán trên lý thuyết và chỉnh sửa bằng thực tế.

    các cụ khó mà dựa theo công thức RLC nối tiếp để tính cho loa này. vì các đoạn chói là do màng phụ rung, màng phụ rung thì chả có quy luật nào :lol:

    1 lần nữa em lưu ý các bác là dùng tụ, cảm và trở cho phân tần tốt nhất có thể.
     
  9. mtbc

    mtbc Advanced Member

    Joined:
    11/9/06
    Messages:
    6.908
    Likes Received:
    2.414
    Location:
    Q3, Saigon
    Các sếp cho em rón rén hỏi:

    Làm phân tầng tốt nhất nên:

    1.) Theo spec của củ loa?
    2.) Theo đo đạc củ loa đã gắn vào thùng trong phòng câm?
    3.) Theo đo đạc của củ loa gắn vào thùng và trong phòng mình nghe?
     
  10. tcqanh

    tcqanh Advanced Member

    Joined:
    11/9/07
    Messages:
    8.015
    Likes Received:
    92
    Location:
    Q3, Sài Gòn
    câu hỏi của bác đã hàm ý câu trả lời. em nghĩ bác đã có nó :D

    em làm phân tần theo lỗ tai em với lý thuyết dẫn lối :lol:
     
  11. music_lover

    music_lover Advanced Member

    Joined:
    23/3/10
    Messages:
    791
    Likes Received:
    17
    Location:
    Hanoi - Vietnam
    Em vote cho số 3 :).
    Theo cách của bác Mưa, đóng thùng xong mang máy móc đo đạc vào phòng và chỉnh phân tần. Tuy nhiên mỗi khi kê lại loa hoặc thay đổi đồ đạc trong phòng thì lại phải hiệu chỉnh lại thì mới ngon được.

    Chắc các bác đều biết chú David thì khuyên là thay đổi vị trí kê loa hoặc vị trí ngồi cộng với một cái equalizer :p . Em chẳng hiểu ruột gan cái euqalizer như thế nào nhưng em nghĩ nó cũng là một dạng lọc hoặc phân tần :lol:. Thế mới thấy chú David mâu thuẫn với chính bản thân như thế nào :mrgreen:
     
  12. mrseven

    mrseven Advanced Member

    Joined:
    28/10/09
    Messages:
    3.646
    Likes Received:
    5
    Em sẽ làm theo số 3. Đang tìm chương trình nào good tí về đo cái phòng trước hehe.
    @music: Bác Mưa có cái ampli có chức năng lợi hại là room optimizer gì gì đó nên mấy vụ này khỏe re àh.
     
  13. Viagraless

    Viagraless Advanced Member

    Joined:
    4/12/05
    Messages:
    5.592
    Likes Received:
    262
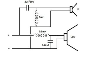
    Hi hi, sau 1 thời gian nghịch ngợm với Coax, em đúc kết được thông số cho cái Cross over như sau, xin mời các bác :

    Chú ý, dây đồng cuốn cuộn cảm cho phần low nên dùng dây lớn trên 1.5 li, cuốn quanh 1 lõi ferit nhỏ để giảm thiểu nội trở cuộn dây mà vẫn đạt được henry theo yêu cầu, cuộn dây bên phần treble dùng lõi không khí .

    Bộ lọc này có thể làm giảm độ nhạy đôi chút ( mở volume thêm 1 nấc nữa ), nhưng bù lại nghe dịu hơn nhiều và phần trung cao ít bị rối hơn .

    Kính
     

    Attached Files:

  14. music_lover

    music_lover Advanced Member

    Joined:
    23/3/10
    Messages:
    791
    Likes Received:
    17
    Location:
    Hanoi - Vietnam
    Thanks cụ Via. Có cụ vào làm cho thớt này vui thêm :D.
    Bác nào chơi coax có thêm dũng khí để thử phân tần rồi nhé :p
     
  15. mrseven

    mrseven Advanced Member

    Joined:
    28/10/09
    Messages:
    3.646
    Likes Received:
    5
    Bác Via share rồi mời bác tuanrau bê về xơi thôi :lol:
     
  16. Viagraless

    Viagraless Advanced Member

    Joined:
    4/12/05
    Messages:
    5.592
    Likes Received:
    262
    Tks các bác động viên,

    Em xin bổ sung thêm : phần cuộn dây cứ cố định theo giá trị như trên, ta gia giảm giá trị con tụ 0.22 theo phòng nghe cho vừa lỗ tai , nếu tăng lên thì mid lùi dần ra sau, bỏ luôn thì Mid phà vào mặt :lol: .

    Kính.
     
  17. tcqanh

    tcqanh Advanced Member

    Joined:
    11/9/07
    Messages:
    8.015
    Likes Received:
    92
    Location:
    Q3, Sài Gòn
    cuộn cảm cho loa treble 5mH. any wrong ?
     
  18. regular

    regular Advanced Member

    Joined:
    6/6/07
    Messages:
    7.375
    Likes Received:
    22
    Location:
    Non-Groups
    Giá trị tại 2 cuộn cảm lạ quá nhỉ? Cái này cut mấy vậy Bác?
     
  19. mtbc

    mtbc Advanced Member

    Joined:
    11/9/06
    Messages:
    6.908
    Likes Received:
    2.414
    Location:
    Q3, Saigon
    Cho em hỏi thêm, vậy khi mấy hãng làm loa họ làm phân tầng thì họ theo phòng thế nào ạ? :idea:
     
  20. tuan rau

    tuan rau Advanced Member

    Joined:
    1/10/09
    Messages:
    235
    Likes Received:
    7
    may quá em đang định đặt bác Hùng làm mấy cuộn cảm về nghịch xem thế nào, nhưng bây giờ em sẽ làm theo hướng dẫn của bác cho chắc ăn :D Cảm ơn bác nhiều!

    Hôm giờ cũng đang định call cho cụ để hỏi về vụ này đây :wink:
     
  21. ducanhle

    ducanhle Advanced Member

    Joined:
    21/6/07
    Messages:
    1.704
    Likes Received:
    3
    fan AN ồn ào quá :mrgreen:, em xin 1 chân dự khuyết vào club với. Có bác nào ở HN đã setup xong AN 15" thì em xin phép đến nghe với ạ. em đang phấn đấu có 1 bộ 100% DIY&MOD

    Kính,
     
  22. Pointed

    Pointed Advanced Member

    Joined:
    1/12/08
    Messages:
    2.557
    Likes Received:
    66
    Location:
    ...Sáng áo bông ...Tối áo phông
    Bác liên hệ bác soz đi, có cả CF lẫn Alnico ở nhà để thử sớm không là chạy mất đấy :wink:
     
  23. Viagraless

    Viagraless Advanced Member

    Joined:
    4/12/05
    Messages:
    5.592
    Likes Received:
    262
    Không sai đâu, chiêu này có bác ngày xưa hay gọi là Nghệ thuật trong Kỹ thuật đó bác, nếu bác dùng cuộn nhỏ henry và lõi ferit nó sẽ làm sai lệch trở kháng của cuộn dây loa treble đóa.

    À em giải thích thêm tại sao phải gia giảm theo phòng nghe, đơn giản là tại em xài kiểu thùng Open Baffle rất nhạy cảm với phòng nghe, còn bác nào đóng thùng thì cứ thế mà phang thôi .

    Em cũng có mua bản quyền phần mềm tính Cross over, nhưng thực tế đôi khi phải thêm mắm muối mới lọt được cái lỗ tai.

    Kính các cụ bàn tiếp ạ .
     
  24. tamtam

    tamtam Advanced Member

    Joined:
    23/5/06
    Messages:
    843
    Likes Received:
    64
    Location:
    SAIGON
    Cảm ơn Bác Via nhiều nhiều lắm. Đúng là em cũng không bao giờ nghĩ đến việc xử dụng cuộn cảm cho treble đến 5mH. Em sẽ thử nghiệm theo hướng dẫn của Bác ạ, em cũng đang dùng OB và Niv 15" coax.
     
  25. Pointed

    Pointed Advanced Member

    Joined:
    1/12/08
    Messages:
    2.557
    Likes Received:
    66
    Location:
    ...Sáng áo bông ...Tối áo phông
    DV nó cứ khẳng khăng k0 cần siêu tép nên đổi kiểu đi một tí, thêm xương xẩu các bác xem có ổn k0 :)
     

    Attached Files:

Share This Page

Loading...