Audio Nirvana fan club

Discussion in 'VNAV's Fan Club' started by tcqanh, 28/1/11.

  1. locnp

    locnp Advanced Member

    Joined:
    9/11/09
    Messages:
    1.609
    Likes Received:
    311
    Location:
    Xã Rút Bán - Đầm Sen
    Bác chơi em này tối nghe nhạc chắc không cần bật đèn, mười mấy cái bóng chim chích nó cứ lung linh... lung linh... trông rất đẹp nhỉ :mrgreen:
     
  2. tuan rau

    tuan rau Advanced Member

    Joined:
    1/10/09
    Messages:
    235
    Likes Received:
    7
    em muốn tiếng mid của em nirva coax 15" xuống thấp thì phải làm sao ? bác nào biết chỉ em với
    Thân
     
  3. ngtatliem

    ngtatliem Advanced Member

    Joined:
    11/4/06
    Messages:
    6.769
    Likes Received:
    60
    Location:
    C.S.J
    tức là muốn có mid low phải không ạ?
     
  4. tuan rau

    tuan rau Advanced Member

    Joined:
    1/10/09
    Messages:
    235
    Likes Received:
    7
    dạ đúng rồi ạ !
     
  5. tcqanh

    tcqanh Advanced Member

    Joined:
    11/9/07
    Messages:
    8.015
    Likes Received:
    92
    Location:
    Q3, Sài Gòn
    bác có thể nói rõ tình trạng nghe như thế nào ? và bác muốn cụ thể sẽ nghe như thế nào ?
     
  6. duca2004

    duca2004 Advanced Member

    Joined:
    11/8/10
    Messages:
    534
    Likes Received:
    3
    Bác dùng thùng gì ạ?
     
  7. music_lover

    music_lover Advanced Member

    Joined:
    23/3/10
    Messages:
    791
    Likes Received:
    19
    Location:
    Hanoi - Vietnam
    [/quote]
    Nếu em nhớ không nhầm thì bác tuan rau đang dùng thùng 5.6 mod theo kiểu Canter
     
  8. tuan rau

    tuan rau Advanced Member

    Joined:
    1/10/09
    Messages:
    235
    Likes Received:
    7
    bác có thể nói rõ tình trạng nghe như thế nào ? và bác muốn cụ thể sẽ nghe như thế nào ?[/quote]

    Hiện tại em nghe giọng hát nó cứ ngang ngang & hơi gắt bác ạ . em muốn mid low xuống thấp nữa nhưng không biết diễn tả thế nào, đại loại là khi em nghe bài( RIÊNG MỘT GÓC TRỜI ) do TN hát thì đoạn TÌNH YÊU NHƯ NẮNG .... là phải cao ngút còn đoạn NẮNG ĐUA EM VỀ TRÊN HÀNG LÁ KHÔ ...thì đoạn này phải thật thấp ạ. :) mong các bác thông cảm & chỉ giúp ạ.
    _ em đang lắp trong thùng 5.6 mod canter bác ạ
    thân
     
  9. tcqanh

    tcqanh Advanced Member

    Joined:
    11/9/07
    Messages:
    8.015
    Likes Received:
    92
    Location:
    Q3, Sài Gòn
    em thích những câu hỏi/ vấn đề cụ thể như vầy :D

    cần thêm 1 loa treble chuyên dụng hoặc super treble.

    cần mạch lọc tần số mid high low treble


    bỏ bớt bông hút trong thùng loa và thêm 1 ống thông hơi dài tầm 10-15cm. sẽ chỉnh ống này sau khi nghe thử.

    lưu ý phòng nghe xem có bị loãng quá không ? amlpi có đủ lực không ?
     
  10. tuan rau

    tuan rau Advanced Member

    Joined:
    1/10/09
    Messages:
    235
    Likes Received:
    7
    Cái này làm như thế nào bác chỉ em với

    bỏ bớt bông hút trong thùng loa và thêm 1 ống thông hơi dài tầm 10-15cm. sẽ chỉnh ống này sau khi nghe thử.
    Em sẽ về thử nghiệm cái này
    lưu ý phòng nghe xem có bị loãng quá không ? amlpi có đủ lực không ?

    Phòng em 4x5 m cũng có gắn tiêu tán âm bởi bác atlantic rồi ạ
    Hiện em đang dùng amp EL34 pp của ThiVan ạ
     
  11. tcqanh

    tcqanh Advanced Member

    Joined:
    11/9/07
    Messages:
    8.015
    Likes Received:
    92
    Location:
    Q3, Sài Gòn
    mạch lọc này em đã nói từ đầu topic. bác cần chuận bị cuộn cảm từ 0.5 đến 1 mH, tụ 1.5- 2uf. mỗi thứ 1 cặp.

    em và Thivan là bạn nên em hiểu 1 phần cái ampli này của hắn.... theo em, ampli này âm thanh thiên sáng... vì thế nghe trên dàn của bác nó chơi gắt và chói. bác có thể thử nghiệm thay bóng đầu bằng 1 bóng 6dj8 nếu dùng đốt tim 6.3V, bóng 12au7 nếu đốt tim 12V.

    em nghĩ bác tốn thời gian để cân chỉnh rồi.
     
  12. Vuky

    Vuky Advanced Member

    Joined:
    27/9/11
    Messages:
    502
    Likes Received:
    3
    Location:
    Non Alliance
    Sáng rảnh ngồi nghịch em thấy giải pháp đấu Nirva na qua cổng sub điện tạo tiếng trầm rất uy lực cho dù em để loa trần chẳng thùng kệ gì ráo :lol: đấu thế cũng chẳng đòi hỏi công suất gì lớn lắm lại tiết kiệm được tiền mua ampli :lol: vấn đề là tiếng treble sẽ không còn hay nữa. Giải pháp có lẽ là mod linh kiện cao cấp cho sub để tăng chất lượng âm thanh. Có bác nào chơi qua kiểu này chưa?
     
  13. lehuulinh

    lehuulinh Advanced Member

    Joined:
    14/7/10
    Messages:
    663
    Likes Received:
    10
    Bác có thể cho em xem mạch Cross của loa Coax 15'' nhà bác được không?
     
  14. tuan rau

    tuan rau Advanced Member

    Joined:
    1/10/09
    Messages:
    235
    Likes Received:
    7
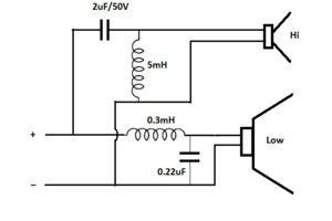
    Phân tần của em làm theo mạch này
     

    Attached Files:

  15. tuan rau

    tuan rau Advanced Member

    Joined:
    1/10/09
    Messages:
    235
    Likes Received:
    7
    Vâng em sẽ thử xem thế nào :
     
  16. lehuulinh

    lehuulinh Advanced Member

    Joined:
    14/7/10
    Messages:
    663
    Likes Received:
    10
    Mình nhận xét tí về mạch Cross của bác nhé: Đây là phân tần bậc 2, cắt tần ở khoảng 5 - 6Khz.
    1. Nếu bác không chú ý đảo mạch âm và dương ở loa Tweeter thì âm thanh 2 driver sẽ nghịch phase nhau, âm thanh sẽ bị suy giảm mạnh ngay điểm cắt, như vậy khi nghe nhạc ngay tần số cắt sẽ bị mất, như vậy khi nghe nhạc đến đoạn cao trào, tự nhiên bác sẽ cảm thấy chói gắt vì thiếu đoạn chuyển tiếp. Khắc phục: đảo cực âm dương ở tweeter driver.
    2. Coax 15' của bác có 2 drivers bass và tweeter với 2 độ nhậy khác nhau: 93db và 100dB, mạch Cross lại không có L-pad để chỉnh cái này, do vậy khi nghe nhạc bác nghe chói và không hài hòa. Khắc phục: gắn thêm L-pad để giảm tweeter khoảng 4-6dB.
     
  17. tuan rau

    tuan rau Advanced Member

    Joined:
    1/10/09
    Messages:
    235
    Likes Received:
    7

    gắn thêm L-pad là cái gì ạ ! bác thông cảm vì cái vụ này em dở ẹc
     
  18. lehuulinh

    lehuulinh Advanced Member

    Joined:
    14/7/10
    Messages:
    663
    Likes Received:
    10
    L Pad là cái này nè bác:

    [​IMG]

    Trường hợp của bác, gắn nó vào mạch Cross của tweeter driver, R1= 4Ohm, R2= 8Ohm, độ nhậy của tweeter sẽ -6dB còn khoảng 94dB vừa với độ nhậy của mid-bass.
     
  19. tcqanh

    tcqanh Advanced Member

    Joined:
    11/9/07
    Messages:
    8.015
    Likes Received:
    92
    Location:
    Q3, Sài Gòn
    gởi bác Tuan rau,

    - cách thay bóng cho ampli Gx45 : thay bóng tầng đầu là bóng nhỏ nằm ở giữa. bác nhổ bóng ra xem đó là bóng gì. nếu là 12at7/ ECC81 thì thay bằng 12AU7/ ECC82. nếu bóng đó là 6h2p-eb thì thay bằng 6922/ 6DJ8.

    sau khi thay bóng tầng đầu cho ampli và thêm 1 ống thông hơi thì nghe lại xem thế nào.

    - nếu làm 2 điều trên ampli nghe vẫn chói gắt, em bày cho bác cách thay đổi phân tần mà không cần dùng Lpad.
     
  20. tuan rau

    tuan rau Advanced Member

    Joined:
    1/10/09
    Messages:
    235
    Likes Received:
    7
    Vâng em sẽ thử xem thế nào. thansk !
     
  21. tuan rau

    tuan rau Advanced Member

    Joined:
    1/10/09
    Messages:
    235
    Likes Received:
    7
    Sau mấy ngày thử nghiệm với hướng dẫn của BS. Em thu được kết quả sau:
    - Âm thanh nghe nền nã hơn, giọng hát mềm mại & nghe có hồn hơn rất nhiều . với bài RIÊNG MỘT GÓC TRỜI nắng đã đưa em về..... tới chiều rồi nhưng nếu giọng mid low xuống thấp hơn tí nữa thì sẽ hay hơn ( em thích thế )
    Nói chung với kết quả đạt được từ sự thay đổi này em khá hài lòng với chất âm hiện tại.
    em xin cảm ơn các bác đã nhiệt tình tư vấn cho em .
     
  22. tcqanh

    tcqanh Advanced Member

    Joined:
    11/9/07
    Messages:
    8.015
    Likes Received:
    92
    Location:
    Q3, Sài Gòn
    đã thêm cái ống thông hơi cho loa ?

    lưu ý, nếu thêm ống thông hơi, thì tần số cộng hưởng sẽ giảm xuống bass sâu sẽ nhiều lên vì thế cần gia giảm bông lót trong thùng sao cho phù hợp tai.

    kê loa sát góc tường sau 1 chút-dịch chuyển thêm 20-30cm, xem thế nào.
     
  23. tuan rau

    tuan rau Advanced Member

    Joined:
    1/10/09
    Messages:
    235
    Likes Received:
    7
    Ống thông hơi em đã thay ống dài 300mm rồi , đúng là tiếng bass xuống rất sâu. hiện tại bông lót chỉ còn lớp nỉ dày 1cm lót kín thùng luôn BS ạ
     
  24. tcqanh

    tcqanh Advanced Member

    Joined:
    11/9/07
    Messages:
    8.015
    Likes Received:
    92
    Location:
    Q3, Sài Gòn
    bass của loa vậy là ok.

    vấn đề còn lại là... do cái không phải là loa như đầu phát, dây, ampli.

    GX45 được cái nhanh, chi tiết... muốn bass hay hả... khà khà ... hỏi lão ráp đi :D . hắn đang bận ráp Sumo nên bác chờ đến hết tuần này mới tư vấn . nhớ đừng nói là em xúi nha :mrgreen: . mod tăng bass...mấy chiện này dễ ẹc à...
     
  25. tuan rau

    tuan rau Advanced Member

    Joined:
    1/10/09
    Messages:
    235
    Likes Received:
    7
    vâng em biết hắn lubu nên chưa gọi cho hắn. :) trước mắt em sẽ về thay đổi vị trí loa xem thế nào . ah em đang sd CD philip 600B.
    dây monter 2.2s by dũng audio .
     

Share This Page

Loading...