BANG HỘI KENKEN

Discussion in 'Bang hội / Câu lạc bộ' started by syen, 6/6/12.

  1. VQ_audio

    VQ_audio Advanced Member

    Joined:
    13/7/06
    Messages:
    9.261
    Likes Received:
    28
    Sức sáng tạo của BC ở tầm vô đối rồi :mrgreen: phong thuỷ kị nhất "đầu nặng chân nhẹ" nên cái cối kiểu này kô nên làm mà làm rồi cũng kô nên dùng
     
  2. AGC

    AGC Advanced Member

    Joined:
    21/5/10
    Messages:
    3.582
    Likes Received:
    36
    Location:
    343 Minh Khai - Hà Nội
    MDF cộng với khoảng cách chân dài thì tiếng trầm là vô địch.

    Tiếc miếng ván MDF quá :lol: :lol:
     
  3. syen

    syen Advanced Member

    Joined:
    12/2/08
    Messages:
    6.770
    Likes Received:
    117
    Location:
    Bang KenKen
    Căn cứ vào đâu mà cụ bảo đầu nặng chân nhẹ thế :lol:
     
  4. syen

    syen Advanced Member

    Joined:
    12/2/08
    Messages:
    6.770
    Likes Received:
    117
    Location:
    Bang KenKen
    Đang thích nghe nhã sàn đây :lol:
     
  5. espadon_vn

    espadon_vn Advanced Member

    Joined:
    26/3/08
    Messages:
    8.580
    Likes Received:
    181
    Location:
    KenKen /Xóm 4 - Lại Yên - Hoài Đức - Hà Nội/ Số 4
    Ngồi có một mình chả biết làm gì em lại lôi mạch ra trang điểm thêm tí ... SP qua em đê, mình em trông hàng nên không lượn đc !

    [​IMG]
     
  6. AGC

    AGC Advanced Member

    Joined:
    21/5/10
    Messages:
    3.582
    Likes Received:
    36
    Location:
    343 Minh Khai - Hà Nội
    Dự là chỉ có mỗi tiếng trầm :D
     
  7. quangdzung

    quangdzung Advanced Member

    Joined:
    28/4/08
    Messages:
    640
    Likes Received:
    0
    Không biết làm gì thì nghiên cứu cái nguồn kia đê
     
  8. espadon_vn

    espadon_vn Advanced Member

    Joined:
    26/3/08
    Messages:
    8.580
    Likes Received:
    181
    Location:
    KenKen /Xóm 4 - Lại Yên - Hoài Đức - Hà Nội/ Số 4
    hà hà...!
     
  9. buiducbac

    buiducbac Advanced Member

    Joined:
    25/6/09
    Messages:
    4.165
    Likes Received:
    10
    Location:
    Hà Nội
    Chỗ điện trở set dòng 47R cần thêm 1 con // nữa để sau này chỉnh dòng linh hoạt hơn cũng như dễ tìm trị số linh kiện hơn
     
  10. AGC

    AGC Advanced Member

    Joined:
    21/5/10
    Messages:
    3.582
    Likes Received:
    36
    Location:
    343 Minh Khai - Hà Nội
    Em tưởng là xong rồi chứ nhỉ
     
  11. AGC

    AGC Advanced Member

    Joined:
    21/5/10
    Messages:
    3.582
    Likes Received:
    36
    Location:
    343 Minh Khai - Hà Nội
    Anh Cảm chỉnh lại cái chỗ đường mạch GND cho xa cái chỗ cao áp ra 1 tí, trông khiếp quá
     

    Attached Files:

  12. quangdzung

    quangdzung Advanced Member

    Joined:
    28/4/08
    Messages:
    640
    Likes Received:
    0
    Ai cafe không .
     
  13. VQ_audio

    VQ_audio Advanced Member

    Joined:
    13/7/06
    Messages:
    9.261
    Likes Received:
    28
    Coá :mrgreen:
     
  14. buiducbac

    buiducbac Advanced Member

    Joined:
    25/6/09
    Messages:
    4.165
    Likes Received:
    10
    Location:
    Hà Nội
    Khủng long bạo chúa đây.
    Đúng là búa nện :lol:
     

    Attached Files:

  15. MMX

    MMX Advanced Member

    Joined:
    14/5/11
    Messages:
    368
    Likes Received:
    40
    Trông giống con khozmo :)
     
  16. VQ_audio

    VQ_audio Advanced Member

    Joined:
    13/7/06
    Messages:
    9.261
    Likes Received:
    28
    Khủng long có vây ... à có ba via kìa :mrgreen:
     
  17. buiducbac

    buiducbac Advanced Member

    Joined:
    25/6/09
    Messages:
    4.165
    Likes Received:
    10
    Location:
    Hà Nội
  18. buong_chuoi

    buong_chuoi Advanced Member

    Joined:
    27/9/10
    Messages:
    357
    Likes Received:
    51
    Có bác Nào so con này với DACT chưa ạ?



     
  19. VQ_audio

    VQ_audio Advanced Member

    Joined:
    13/7/06
    Messages:
    9.261
    Likes Received:
    28
    Kụ đi so vs alps fake thì choáng là phải gồi , khổ lắm nói mãi chả chịu thay cơ :mrgreen:
     
  20. VQ_audio

    VQ_audio Advanced Member

    Joined:
    13/7/06
    Messages:
    9.261
    Likes Received:
    28
    DACT cùng tầm giá thì kô so vs khozmo đc
     
  21. espadon_vn

    espadon_vn Advanced Member

    Joined:
    26/3/08
    Messages:
    8.580
    Likes Received:
    181
    Location:
    KenKen /Xóm 4 - Lại Yên - Hoài Đức - Hà Nội/ Số 4
    Đấy là so cùng tầm giá. Nhưng thực tế DACT đắt hơn Khozmo thì cái nào hơn ạ :mrgreen:
     
  22. AGC

    AGC Advanced Member

    Joined:
    21/5/10
    Messages:
    3.582
    Likes Received:
    36
    Location:
    343 Minh Khai - Hà Nội
    DACT dùng trở dán so với Khozmo trở chân cắm thì trở chân cắm ưu điểm hơn. Kích thước của tiếp điểm chuyển mạch của Khozmo cũng lớn hơn.
     
  23. espadon_vn

    espadon_vn Advanced Member

    Joined:
    26/3/08
    Messages:
    8.580
    Likes Received:
    181
    Location:
    KenKen /Xóm 4 - Lại Yên - Hoài Đức - Hà Nội/ Số 4
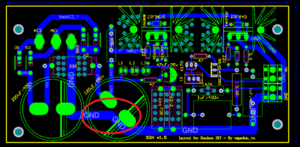
    Tiếp thu ý kiến đóng góp của các cụ. Giờ cái mạch nó thành ra thế này ạ :)

    [​IMG]
     
  24. AGC

    AGC Advanced Member

    Joined:
    21/5/10
    Messages:
    3.582
    Likes Received:
    36
    Location:
    343 Minh Khai - Hà Nội
    Đường GND từ sa diode nắn chạy 1 vòng mới đến được con tụ số 2 --> chuyển diode lên trên và dịch con tụ trên xuống là nó đỡ phải chạy vòng, phần áp dương sau nắn cũng ngắn hơn.

    Lỗ khoan bắt chân dỡ sao lại bố trí bất đối xứng thế nhỉ :eek:

    Phiên bản KK nên có lẽ vứt luôn mấy cái chân cắm rút đi, hàn chết cứng cho nó khoẻ
     
  25. syen

    syen Advanced Member

    Joined:
    12/2/08
    Messages:
    6.770
    Likes Received:
    117
    Location:
    Bang KenKen
    Em éo biết sun chim với xà lách là gì, nhưng vẫn thích chém tý: dòng tiếng Anh kiểu words by words quá :lol:
     

Share This Page

Loading...