Chi hội Cyrus, England bình dân!

Discussion in 'VNAV's Fan Club' started by anvn, 9/1/09.

  1. im lang la vang

    im lang la vang Advanced Member

    Joined:
    19/10/10
    Messages:
    179
    Likes Received:
    22
    sao bác đen thế nhỉ? có phải bị chập dây loa sinh đoản mạch ko?
     
  2. times123

    times123 Advanced Member

    Joined:
    27/2/10
    Messages:
    187
    Likes Received:
    22
    ===========
    Đúng bác ạ. bác có biết nó dùng sò gì và shop nào bán sò này không chỉ giùm em với chứ em toàn thấy chỗ bán sò biển thôi :)
     
  3. times123

    times123 Advanced Member

    Joined:
    27/2/10
    Messages:
    187
    Likes Received:
    22
    ===========
    Các bác giúp em với.
    SOS :!: .
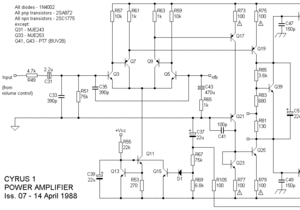
    Em có cái Ampli Cyrus Two bị toi cái 2 tụ ở mạch Hồi tiếp ( vị trí C43 và c44), oái ăm là trên tụ không ghi thông số mà chỉ có mấy chữ như trong hình em chụp đươi đây. Em cũng không có sơ đồ mạch: các bác giúp em với:
    1- Cho em xin sơ đồ mạch của Ampli Cyrus Two hoặc Cyus one vì mạch 2 ampli này giống hêt nhau - vì 2 cái ampli này có cùng sơ đồ và đều đùng 2 cái tụ giống hêt nhau ở vị trí C43 và C44.
    2- Bác nào có biết trị số 2 cặp tụ này thì chỉ em với. (trong hình)
    3- Nếu biết chỗ bán thì chỉ giùm em .
    Em cảm ơn nhiều.
    Rất mong tin .
     

    Attached Files:

  4. khuehn

    khuehn Advanced Member

    Joined:
    12/10/06
    Messages:
    5.241
    Likes Received:
    50
    Location:
    Ha noi
    Tụ như hình là tụ hóa trị số 470Mf/16V; loại tụ này nếu mua đúng rất khó kiếm trên thị trường (trừ khi mua hàng rã máy) nên mua tương đương của nhật cũng được, nhớ kiểm tra xem tụ có phân cực âm dương không để mua loại thay thế thích hợp
     
  5. times123

    times123 Advanced Member

    Joined:
    27/2/10
    Messages:
    187
    Likes Received:
    22
    =================

    nó ở chỗ này bác ạ
     

    Attached Files:

  6. vinh67

    vinh67 Advanced Member

    Joined:
    11/6/08
    Messages:
    2.068
    Likes Received:
    354
    Dạo này, cuối năm các bác bận đi đâu cả rồi ?
     
  7. times123

    times123 Advanced Member

    Joined:
    27/2/10
    Messages:
    187
    Likes Received:
    22
    Em có phát hiện mới: Chả là cái Cyrus II của em bị sự cố, nhờ các bác giúp em có được sơ đồ mạch của Ampli Cyrus I và II thấy trong đó nói nó chỉ là cái Power , thế là em lôi cái Cyrus I ra chơi qua cái Pre NAD 1000 - kết quả: quá tuyệt mọi điểm yếu của Cyrus như thiên sáng, Bass không gọn đều được giải quyết- Tiếng qua em nó trở nên ngọt ngào,lung linh nhưng rất cân bằng - may quá xíu nữa thì em bán mất.
     
  8. times123

    times123 Advanced Member

    Joined:
    27/2/10
    Messages:
    187
    Likes Received:
    22
    :idea: Bác nào biết chỗ bán tụ ( Không phân cực 470uF/6V mách em mua để cứu cái Cyrus II , nếu không thì nó toi hẳn mất- em cảm ơn nhiều).
     
  9. Mèo Sạch Thỉu

    Mèo Sạch Thỉu Advanced Member

    Joined:
    3/1/08
    Messages:
    713
    Likes Received:
    7
    Gần tết e đang kiếm cặp Cyrus III + PSX cho đôi 753 ở nhà e. Hôm nọ lang thang trên mạng thấy có chú ở Thái Nguyên bán cả bộ pre+pow+psx mà giá những 23t .. tí ngã ngửa. Quái sao dạo này Cyrus nó lên giá kinhe thế nhể .. cứ đà này thì còn quái gì là bình dân nữa :(
     
  10. im lang la vang

    im lang la vang Advanced Member

    Joined:
    19/10/10
    Messages:
    179
    Likes Received:
    22
    đấy là bác chưa biết giá của những con Cyrus dòng cao, đời số 8 đấy bác Mèo ạ, đụng vào toàn tiền ngàn mà mấy con cũng chỉ đựng tòng teng trong một chiếc làn gọn nhẹ :D
     
  11. times123

    times123 Advanced Member

    Joined:
    27/2/10
    Messages:
    187
    Likes Received:
    22
    ============
    Em nhớ câu của 1 bác khi tư vấn mua CDP là: " Nếu thích lòng mề nhiều thì mua hàng nhật" vài kí mà đánh ra ầm ầm :)
     
  12. Dao Loi

    Dao Loi Advanced Member

    Joined:
    14/9/10
    Messages:
    192
    Likes Received:
    1
    Location:
    Nhớ mùa thu Hà Nội
    Thế thì bác không nên tìm bộ Cyrus 3 nữa kẻo bác lại ngã tiếp. :D
     
  13. Mèo Sạch Thỉu

    Mèo Sạch Thỉu Advanced Member

    Joined:
    3/1/08
    Messages:
    713
    Likes Received:
    7
    Trước e dùng cong Cyrus III rồi .. oánh rất hợp với cặp 753 nhà e ... năm ngoái mua tầm 6t .. không biết bây h nó + PSX giá tầm bi nhiêu các bác nhể ..
     

    Attached Files:

    • 2.jpg
      2.jpg
      File size:
      30,5 KB
      Views:
      34
  14. Quyềnh phở

    Quyềnh phở Advanced Member

    Joined:
    9/9/10
    Messages:
    554
    Likes Received:
    403

    Tưởng dư lào, :) :)
    chuyển sang món ÂT này/.....chỉ có lời ca....mà k có lời văn ....chú mèo nhể ;)
     
  15. times123

    times123 Advanced Member

    Joined:
    27/2/10
    Messages:
    187
    Likes Received:
    22
    Cyrus I và II chỉ là cái POWER
     

    Attached Files:

  16. pt81

    pt81 Advanced Member

    Joined:
    19/7/10
    Messages:
    69
    Likes Received:
    4
    Chưa được sở hữu, nhưng em đã được nghe Cyrus 8 (amp + psx + cd + cable) oánh em proAC (ko nhớ seri) quả là ngất ngây con gà tây. Tiếng cyrus thật mượt mà, tép mỏng dính, bass sâu lắng, phê thật.
     
  17. vinh67

    vinh67 Advanced Member

    Joined:
    11/6/08
    Messages:
    2.068
    Likes Received:
    354
    Trong họ nhà CYRUS em thấy có thêm em này : CYRUS Low frequency alignment lạ quá :) . Bác nào biết giải thích giùm em với về: tính năng- công dụng- hiệu quả và cách dùng em nó .
    Thank's
     

    Attached Files:

  18. Dao Loi

    Dao Loi Advanced Member

    Joined:
    14/9/10
    Messages:
    192
    Likes Received:
    1
    Location:
    Nhớ mùa thu Hà Nội
    Happy New Year Cyrus Fan!
     
  19. lethanhngoc

    lethanhngoc Advanced Member

    Joined:
    21/10/07
    Messages:
    1.181
    Likes Received:
    1.178
    Các bác cho hỏi, ở SG có nhà phân phối Cyrus không vậy? nếu có thì ở đâu? Tks
     
  20. dangtuan

    dangtuan Advanced Member

    Joined:
    14/11/10
    Messages:
    51
    Likes Received:
    1
    Tụ này cứ ra chợ giời bảo máy bác bán linh kiện kiếm giúp
     
  21. crisis

    crisis Advanced Member

    Joined:
    30/5/10
    Messages:
    115
    Likes Received:
    0
    Em mới mua amp cyrus 2 tiếng rất đĩnh đạc nhất là dải cao rất bay bổng. NHưng có điều, riêng tiếng trung trầm hình như thiếu quá các bác ạ. Không biết các bác có cùngcamr nhận không?
     
  22. duongvitis

    duongvitis Advanced Member

    Joined:
    14/8/10
    Messages:
    152
    Likes Received:
    14
    Mình đã dùng qua Cyrus II +PSX. Nhận xét chung là dải dưới cũng có thiếu nhưng không đến nỗi thiếu quá như bác tả đâu. Nói chung, Cyrus có chất âm thiên về phần trung âm, nghe vocal rất tuyệt.
     
  23. crisis

    crisis Advanced Member

    Joined:
    30/5/10
    Messages:
    115
    Likes Received:
    0
    không biết bác đánh với loa gì? trước em dùng amp khác thì nghe đĩa alan taylor hát rất phê. NHưng từ khi ghép với cyrus tiếng nghe nhạt nhẽo hẳn và thể hiện thiếu hẳn ở dải trung trầm. Nhưng nghe vocal nữ thì lại hay quá thể bác ạ tiếng hát truyền cảm lạ thường, giọng hát rất bay bổng mượt mà. dải trầm của amp này cũng quá tốt bác ạ, mới nghe em giật mình.

    P/s bác cho em hỏi cục PSX có dễ kiếm không ạ, giá giờ khoảng bao nhieu bác??tks
     
  24. nguyenlequan

    nguyenlequan Advanced Member

    Joined:
    19/8/08
    Messages:
    732
    Likes Received:
    6
    Cyrus II +PSX dải trầm hơi nhẹ , các bác nên ghép với loa USA để bù giải trầm , cho nên Cyrus II +PSX hợp với loa USA hơn loa UK
     
  25. crisis

    crisis Advanced Member

    Joined:
    30/5/10
    Messages:
    115
    Likes Received:
    0
    vâng dải trầm đối em thế cũng đủ. Nhưng tiếng trung trầm thiếu hẳn bác ạ, mấy đỉa cd vocal nam em không nghe được, bây giờ toàn mở female thôi bác ạ.

    Bác cho hỏi cục psx có nâng công suất lên nhiều không ah?
     

Share This Page

Loading...