Huế Audio Group-DIY-Thư Giãn

Discussion in 'Bang hội / Câu lạc bộ' started by nlky21c, 21/5/11.

  1. ammieuco

    ammieuco Approved Member

    Joined:
    8/9/12
    Messages:
    15
    Likes Received:
    0
    Các member của Huế thật dễ thương. Phát huy các bác nhé. Lâu lâu ghé Huế đều thấy cái mới. Chúc các Bác vui khỏe!
     
  2. minhtriet

    minhtriet Advanced Member

    Joined:
    12/2/08
    Messages:
    4.527
    Likes Received:
    6
    Location:
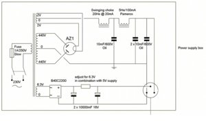
    Huế
  3. minhtriet

    minhtriet Advanced Member

    Joined:
    12/2/08
    Messages:
    4.527
    Likes Received:
    6
    Location:
    Huế
    Mod đâu rùi, coi đại tu lại e GM70 đi, nghe nói đã lâu roài Huế ko có sản phẩm tham dự, lần này mà ko tham gia nữa ko khéo mất chức đó! :lol:
     
  4. Dinquanhun

    Dinquanhun Advanced Member

    Joined:
    27/7/11
    Messages:
    5.549
    Likes Received:
    3
    ui ui, măng non đó bác, đó bass đang nhỏ giá dưới 16t, coi chừng phạm tội đó em bedai

    @ bác minhtriet: nghe sắp kết thúc các dự án mà mờn, xong đẩy em GK71 (của em) thăm dự sumo 2012 luôn khe khe :mrgreen:
     
  5. minhtriet

    minhtriet Advanced Member

    Joined:
    12/2/08
    Messages:
    4.527
    Likes Received:
    6
    Location:
    Huế
    Có lý đó, H hay đi công tác nên lúc đó có mang đi thi cũng dễ.
    Mà... còn xa quá, giờ tới cuối năm ai biết chiện gì xảy ra :lol:
     
  6. Benngu

    Benngu Advanced Member

    Joined:
    18/7/12
    Messages:
    712
    Likes Received:
    0
    Location:
    SỊA
    ui ui, măng non đó bác, đó bass đang nhỏ giá dưới 16t, coi chừng phạm tội đó em bedai

    Em cũng thích làm tội phạm mà không biết có cơ hội không, hay là bác dành trước rồi :evil:
     
  7. thanhhue

    thanhhue Advanced Member

    Joined:
    21/2/11
    Messages:
    1.357
    Likes Received:
    2
    Location:
    Huế
    Cám ơn bác Tuấn nhé, rất may là không có ai nhầm chuồn cả.
    Mod Bảo Anh chuẩn bị nhanh để tham dự sumo đi, lâu rùi Huế chưa có tác phẩm nào tham gia cả :)
     
  8. Baoanh_Hue

    Baoanh_Hue Advanced Member

    Joined:
    6/3/07
    Messages:
    8.888
    Likes Received:
    7
    Location:
    phá Tam Giang
    khà khà, sức khỏe hồi phục chưa mà xúi em đi Somu :mrgreen: :mrgreen:
    Somu của em yếu xìu à, không đủ cân mô :)
     
  9. Benngu

    Benngu Advanced Member

    Joined:
    18/7/12
    Messages:
    712
    Likes Received:
    0
    Location:
    SỊA
    Tube của bác chạy thế nào rồi? Nếu nóng quá thì bác làm mát bằng ....................nước đá rồi tắt máy một lúc, coi chừng hỏng tube NOS uổng lắm :D
     
  10. thanhhue

    thanhhue Advanced Member

    Joined:
    21/2/11
    Messages:
    1.357
    Likes Received:
    2
    Location:
    Huế
    Ba mươi năm vẫn chạy tốt bác ah. Em không lo nó hỏng mà lo nó già đi thì khổ :(
     
  11. Dinquanhun

    Dinquanhun Advanced Member

    Joined:
    27/7/11
    Messages:
    5.549
    Likes Received:
    3
    Sáng ni ooffee mô các cụ ới ời ơi
     
  12. Baoanh_Hue

    Baoanh_Hue Advanced Member

    Joined:
    6/3/07
    Messages:
    8.888
    Likes Received:
    7
    Location:
    phá Tam Giang
    Chắc Tre rồi đó, nhưng em ko ra được :D
     
  13. kienvangcon

    kienvangcon Advanced Member

    Joined:
    20/7/12
    Messages:
    817
    Likes Received:
    0
    Location:
    Hue Audio Group
    Thành thật xin lỗi mấy bác cái vụ Nam Đông hôm qua, hôm qua em đến Nam Đông lúc 2h chiều, đến quán 3A thì quán vừa bị dọn bởi 1 hội vào buổi trưa, đến nhóm em đến chỉ còn gà, heo, chán rứa chơ. Trên ni đồ không có nhiều như dưới mình. Đành về tay không, mấy bác thông cảm cho em nhé.
     
  14. Baoanh_Hue

    Baoanh_Hue Advanced Member

    Joined:
    6/3/07
    Messages:
    8.888
    Likes Received:
    7
    Location:
    phá Tam Giang
    Không có ếch núi thì xơi ếch đồng bằng thôi, uống tê tê rồi làm chi phân biệt được mô là ếch núi mô là ếch đồng bằng... :mrgreen: :lol:
     
  15. Dinquanhun

    Dinquanhun Advanced Member

    Joined:
    27/7/11
    Messages:
    5.549
    Likes Received:
    3
    ôi may quá, vợ mấy bác mê audio không ai nhận Ếch của bác nữa đâu, mà giờ cũng đang xử lý hậu quả :mrgreen:
     
  16. phannhatai

    phannhatai Advanced Member

    Joined:
    1/10/11
    Messages:
    2.508
    Likes Received:
    2
    Location:
    Huế
    Buồn quá! Không có ai rủ miền đi uống cafe hè! :(
    Thôi mình tự mời mình ra vườn bông!
    Lang thang cho hết một vài trống canh
     
  17. 1000chuong

    1000chuong Advanced Member

    Joined:
    11/4/07
    Messages:
    522
    Likes Received:
    3
    Location:
    Huế Audio Group
    Đang ở vườn bông à ? Mình ra chừ !
     
  18. Dinquanhun

    Dinquanhun Advanced Member

    Joined:
    27/7/11
    Messages:
    5.549
    Likes Received:
    3
    Bác ở vờn bông hèn gì không tìm lại giúp em cái mạch khi sáng hứa với em, làm em chờ và hì hục đọc lại, công nhận HAG trang nhảy nhanh thiệt.
    ở trang 28 đó bác nghìnbell ơi, mà treo áp giữa 2 choke đó
    mà có bác lấy lý do ra vờn bông để gần mấy chổ bán gen co nhiệt trong ấy, ới ời , khe khe
     
  19. phannhatai

    phannhatai Advanced Member

    Joined:
    1/10/11
    Messages:
    2.508
    Likes Received:
    2
    Location:
    Huế
    Bài tui post lên là xóa liền mà còn bị chụp nữa hả trời :p
    Rứa là làm lộn nghề rồi. Chuyển qua làm thám tử :D
    Ra đây đi, đủ bộ sậu ở đây luôn
     
  20. 1000chuong

    1000chuong Advanced Member

    Joined:
    11/4/07
    Messages:
    522
    Likes Received:
    3
    Location:
    Huế Audio Group
    Mình tìm lại thì lại ra mạch này :)
     

    Attached Files:

  21. phannhatai

    phannhatai Advanced Member

    Joined:
    1/10/11
    Messages:
    2.508
    Likes Received:
    2
    Location:
    Huế
    Bài post ni mới xuất hiện mà biến mất nhanh quá! Đố ai tìm ra có thưởng :D

    "Em ấy à, mới tập tành diy nhưng chủ yếu mê audio thôi, chưa có giề ra hồn để sô cả bác à, chưa mọc đầu cổ không biết bác chém em gì đê.
    Mà em chờ ai sểnh là chém thui, hê hê "

    Nghe cái hơi quen quen :D
     
  22. Dinquanhun

    Dinquanhun Advanced Member

    Joined:
    27/7/11
    Messages:
    5.549
    Likes Received:
    3
    Post ở đâu mà thấy có nlky21, contrebass và minhtriet lấp ló nữa đó

    Emm đi lại tennis đay, ko ra vờn bông tám mô
     
  23. phannhatai

    phannhatai Advanced Member

    Joined:
    1/10/11
    Messages:
    2.508
    Likes Received:
    2
    Location:
    Huế
    Ủa các cụ nhà ta đi đâu hết rồi?
    Hay là đi khai hoang? :lol:
     
  24. Quang teo

    Quang teo Approved Member

    Joined:
    15/5/12
    Messages:
    5
    Likes Received:
    0
    Mấy bác hội Huế coi chừng em thấy có vài tên đào ngũ
     
  25. minhtriet

    minhtriet Advanced Member

    Joined:
    12/2/08
    Messages:
    4.527
    Likes Received:
    6
    Location:
    Huế
    Lại là xác ướp hồi sinh :lol:
     

Share This Page

Loading...