Huế Audio Group-DIY-Thư Giãn

Discussion in 'Bang hội / Câu lạc bộ' started by nlky21c, 21/5/11.

  1. Benngu

    Benngu Advanced Member

    Joined:
    18/7/12
    Messages:
    712
    Likes Received:
    0
    Location:
    SỊA
    Học đòi các cụ, sáng ni em cũng vặn, chỉnh cần kim máng...Sau một lúc thì thấy tiếng có cải thiện :D
    Lại khổ nữa rồi :mrgreen:
     
  2. Baoanh_Hue

    Baoanh_Hue Advanced Member

    Joined:
    6/3/07
    Messages:
    8.888
    Likes Received:
    7
    Location:
    phá Tam Giang
    Sử dụng cái em gửi hả, Ok đó :D
     
  3. 1000chuong

    1000chuong Advanced Member

    Joined:
    11/4/07
    Messages:
    522
    Likes Received:
    3
    Location:
    Huế Audio Group
    Phong trào dĩa than lên ghê quá :) :)
     
  4. Baoanh_Hue

    Baoanh_Hue Advanced Member

    Joined:
    6/3/07
    Messages:
    8.888
    Likes Received:
    7
    Location:
    phá Tam Giang
    anh 1000bell mang phono box qua em "đọ" đi :D
    Nghe Woman In Love do Barbara Streisand (LP), LP Flute (sáo), G.Washington chơi Saxo...bass sâu, treble lung linh nghĩa là sao :eek:
    Em đang giữ Pre C21 (SS) của bác thanghue, tối ni về lắp vô thử và review, khà khà
     
  5. Dinquanhun

    Dinquanhun Advanced Member

    Joined:
    27/7/11
    Messages:
    5.549
    Likes Received:
    3
    Em đã đặt HDD 2T và nhờ chép phim HD Hành động, phần lớn là hành động 2012 và 1 số kinh điển trước 2012 cho bác Nike, nhờ bác xác nhận em với.
    Thanks bác về vụ cái tủ
     
  6. thienthanh

    thienthanh Advanced Member

    Joined:
    9/2/07
    Messages:
    2.948
    Likes Received:
    60
    Location:
    Hạ Long - Quảng Ninh
    Hàng của bác 1000 chuông mai em gửi Tín Thành ạ, mấy hôm về bận quá, kiểm toán, thanh tra đánh cho tơi bời :D . Gửi hình em nó trước khi vô Huế
     

    Attached Files:

  7. thienthanh

    thienthanh Advanced Member

    Joined:
    9/2/07
    Messages:
    2.948
    Likes Received:
    60
    Location:
    Hạ Long - Quảng Ninh
    mạng chán quá post ảnh mãi ko dc
     

    Attached Files:

  8. Baoanh_Hue

    Baoanh_Hue Advanced Member

    Joined:
    6/3/07
    Messages:
    8.888
    Likes Received:
    7
    Location:
    phá Tam Giang
    Nếu mà mần phono box thì có thể tham khảo mạch ni vì người ta đã làm nhiều, thành công cũng nhiều :D
    Phono tube ( có hướng dẫn rất chi tiết)
    http://diyaudioprojects.com/Tubes/RIAA-Phono-Preamp/


    Phono bán dẫn (cố kiếm được mấy em JFET K170 xịn) ( có hướng dẫn rất chi tiết)
    http://diyaudioprojects.com/Solid/JFET- ... ifier-Kit/
    http://diyaudioprojects.com/Solid/JFET- ... reamp.html

    Phono bán dẫn (OPAM) ( có hướng dẫn rất chi tiết)
    http://diyaudioprojects.com/Chip/Phono-Preamp-Kit/
    (Thấy review hay hơn đồ hỡn)
     

    Attached Files:

  9. nike1969

    nike1969 Advanced Member

    Joined:
    10/7/12
    Messages:
    1.741
    Likes Received:
    0
    Location:
    Huế
    Thank bác nhiều, co gi se gặp ở caphe bác nhé!
     
  10. Baoanh_Hue

    Baoanh_Hue Advanced Member

    Joined:
    6/3/07
    Messages:
    8.888
    Likes Received:
    7
    Location:
    phá Tam Giang
  11. Benngu

    Benngu Advanced Member

    Joined:
    18/7/12
    Messages:
    712
    Likes Received:
    0
    Location:
    SỊA
  12. Dinquanhun

    Dinquanhun Advanced Member

    Joined:
    27/7/11
    Messages:
    5.549
    Likes Received:
    3
    Dùng vô việc chi mà nhiều rứa các bác
     
  13. Baoanh_Hue

    Baoanh_Hue Advanced Member

    Joined:
    6/3/07
    Messages:
    8.888
    Likes Received:
    7
    Location:
    phá Tam Giang
    Bo ốn áp cho Pre tube, Phono tube đó mà. Cứ đặt về cất làm của hồi môn :mrgreen:
     
  14. Dinquanhun

    Dinquanhun Advanced Member

    Joined:
    27/7/11
    Messages:
    5.549
    Likes Received:
    3
    Ui, em cũng đang diy mấy cái tube đó mà có cần dùng Bo nì không?
     
  15. 6Pi3Hue_audio

    6Pi3Hue_audio Advanced Member

    Joined:
    24/4/06
    Messages:
    1.431
    Likes Received:
    1
    Location:
    Thừa Thiên Huế
    Ui, cần chứ, đặt biệt là phono. Nguồn sạch thì đỡ bị ù xì. Xí phần 1 cái ngay kẻo bị cướp.
     
  16. Dinquanhun

    Dinquanhun Advanced Member

    Joined:
    27/7/11
    Messages:
    5.549
    Likes Received:
    3
    Rứa em cũng nhờ cụ Lệ Quyên Ục cho bo nguồn này, có treo áp, có qua 7812 thì có giống Bo kia không? Hay em lại đổi lăn tăn Bo nữa :roll:
     

    Attached Files:

  17. Dinquanhun

    Dinquanhun Advanced Member

    Joined:
    27/7/11
    Messages:
    5.549
    Likes Received:
    3
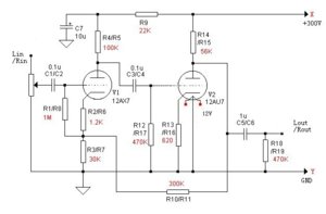
    Dự ớn Rề gần xong, còn thiếu 2 điện trở R13/R16 = 680 ôm,

    Nhờ các cụ bốc mã đào cốt tháo xác hỗ trợ em 2 con này. Thanks Hội :lol:
     

    Attached Files:

  18. Baoanh_Hue

    Baoanh_Hue Advanced Member

    Joined:
    6/3/07
    Messages:
    8.888
    Likes Received:
    7
    Location:
    phá Tam Giang
    Xả hơi tý, bác mô đây ri hè. :mrgreen:
     

    Attached Files:

  19. 1000chuong

    1000chuong Advanced Member

    Joined:
    11/4/07
    Messages:
    522
    Likes Received:
    3
    Location:
    Huế Audio Group
    Chiều ni đã nhận được quà từ Quảng Ninh , cảm ơn bác Hiếu (ThienThanh) rất nhiều !
    Thân mời anh em HAG họp mặt "rửa đèn" tại tư gia lúc 6 giờ chiều mai (chủ nhật 24/3).
    :) :) :)
     
  20. 1000chuong

    1000chuong Advanced Member

    Joined:
    11/4/07
    Messages:
    522
    Likes Received:
    3
    Location:
    Huế Audio Group
    Vừa khai quật được 2 chú 680 ôm rất đẹp , sáng mai nhận tại Tổng hội :)
     
  21. Dinquanhun

    Dinquanhun Advanced Member

    Joined:
    27/7/11
    Messages:
    5.549
    Likes Received:
    3
    Đã có đủ trở, tụ từ chủ shop và bác minhtriet, thanks 2 bác
    Tối nay đã hàn xong và trồng chân dài cho 2 em 12ax7 và 12au7, đã hoàn chỉnh. rất tương xứng với Bo phono lúc trước


    Nhờ các bác viện trợ em 8 đến 12 chân đồng lục giác loại ngắn khoảng 1 phân để đỡ Bo (như ảnh)
    @ bác 1000chuong: em đã có trở 680om rồi, thanks bác.
     

    Attached Files:

  22. Wanderer Cowboy

    Wanderer Cowboy Advanced Member

    Joined:
    14/2/12
    Messages:
    852
    Likes Received:
    0
    Có ai muốn xuống địa ngục ko.....? [*].....thì lượm cặp 2235H khá đẹp ở bên rao vặt trang 3 giá thơm....may mà em đã có 2231A :p
     
  23. 1000chuong

    1000chuong Advanced Member

    Joined:
    11/4/07
    Messages:
    522
    Likes Received:
    3
    Location:
    Huế Audio Group
    Xin chân thành cảm ơn các bác đã góp mặt giao lưu đông đủ.
    Hẹn một ngày không xa test phono box tại nhà Bảo Anh :) :)
     

    Attached Files:

    • ROE.JPG
      ROE.JPG
      File size:
      13,7 KB
      Views:
      9
  24. Dinquanhun

    Dinquanhun Advanced Member

    Joined:
    27/7/11
    Messages:
    5.549
    Likes Received:
    3
    sao máy D90 chụp đẹp thế nhỉ
     

    Attached Files:

  25. Dinquanhun

    Dinquanhun Advanced Member

    Joined:
    27/7/11
    Messages:
    5.549
    Likes Received:
    3
    đích ngắm ảnh này ở đâu ?
     

    Attached Files:

Share This Page

Loading...