Huế Audio Group-DIY-Thư Giãn

Discussion in 'Bang hội / Câu lạc bộ' started by nlky21c, 21/5/11.

  1. Baoanh_Hue

    Baoanh_Hue Advanced Member

    Joined:
    6/3/07
    Messages:
    8.888
    Likes Received:
    7
    Location:
    phá Tam Giang
    Re: HAG hoạt động năm 2011

    Còn phương án dự phòng nữa bác à: để ý cái chụp sắt hay dùng cho mấy cây đèn 9 chân: 2A..7, 6DJ8,....ngoài vỏ chụp bên ngoài, bên trong còn có cái lò xo-->vừa chống nhiễu, vừa chống rung cả ngang lẫn dọc luôn ạ. :D
    @thanhhue: trị được rồi hả, vì răng rứa?
     
  2. thanhhue

    thanhhue Advanced Member

    Joined:
    21/2/11
    Messages:
    1.357
    Likes Received:
    2
    Location:
    Huế
    Re: HAG hoạt động năm 2011

    @ All HAG.
    Do bóng 6c5 quá nhạy các bác ạh. thay bóng 6c5 bằng 6sn7 thì im re.
    Tối qua bác Minh Triết đã xử đẹp em này rồi. 1h sáng ghé sát tai vào loa mới nghe, quá chuẩn :D ( may gặp cao thủ chứ em chắc cả năm chưa xong) :lol:
     
  3. Baoanh_Hue

    Baoanh_Hue Advanced Member

    Joined:
    6/3/07
    Messages:
    8.888
    Likes Received:
    7
    Location:
    phá Tam Giang
    Re: HAG hoạt động năm 2011

    Chúc mừng bác :D ...free cafe nghe :lol:, Chời, bóng ni chắc xuống giá rồi :mrgreen:
     
  4. minhtriet

    minhtriet Advanced Member

    Joined:
    12/2/08
    Messages:
    4.527
    Likes Received:
    6
    Location:
    Huế
    Re: HAG hoạt động năm 2011

    Ko xuống giá đâu :p OPT và nguồn đêu là diy ko có nắp chụp mà ko cắm dây tín hiệu vặn max volume mới nghe xì nhỏ ở loa là chiện thường (mà đây là ban đêm nghe rõ chứ ban ngày chưa chắc), còn gắn cáp vô thì im re luôn.
    A thử xem amply của a ko gắn dây tín hiệu vặn max volume có nghe ầm ì gì ko là biết liền :D
     
  5. Baoanh_Hue

    Baoanh_Hue Advanced Member

    Joined:
    6/3/07
    Messages:
    8.888
    Likes Received:
    7
    Location:
    phá Tam Giang
    Re: HAG hoạt động năm 2011

    Lắp DHT mới khó, còn bớt bun dễ hơn :p . Gà mờ em đã lắp xong mô :p , đang làm phono D3A, nắn lọc R,C,L,C,L coi thử có Ù ko?
     
  6. Baoanh_Hue

    Baoanh_Hue Advanced Member

    Joined:
    6/3/07
    Messages:
    8.888
    Likes Received:
    7
    Location:
    phá Tam Giang
    Re: HAG hoạt động năm 2011

    Nếu Ù (100Hz hay 50Hz) thì vặn Min hay Max volume cũng như nhau thôi.
    Bác thanhhue đốt tim đèn AC hay DC rứa? Nếu đốt bằng AC tất cả thì em xin bái phục :p
     
  7. minhtriet

    minhtriet Advanced Member

    Joined:
    12/2/08
    Messages:
    4.527
    Likes Received:
    6
    Location:
    Huế
    Re: HAG hoạt động năm 2011

    Đương nhiên là AC roài, cái này liên quan đến vấn đề đi mass thôi, giờ thì ngoong roài :mrgreen:
     
  8. Baoanh_Hue

    Baoanh_Hue Advanced Member

    Joined:
    6/3/07
    Messages:
    8.888
    Likes Received:
    7
    Location:
    phá Tam Giang
    Re: HAG hoạt động năm 2011

    Mà bác thử trên loa độ nhạy thấp hay cao rứa? nếu loa độ nhạy cao thì em cũng bái phục luôn :p
     
  9. nlky21c

    nlky21c Advanced Member

    Joined:
    25/8/09
    Messages:
    440
    Likes Received:
    3
    Location:
    Hue
    Re: HAG hoạt động năm 2011

    Nghe đồn rằng bác Bảo Anh bị ốm.
    Không biết bác ốm thiệt hay ở nhà làm SUMO rứa? :D
     
  10. Baoanh_Hue

    Baoanh_Hue Advanced Member

    Joined:
    6/3/07
    Messages:
    8.888
    Likes Received:
    7
    Location:
    phá Tam Giang
    Re: HAG hoạt động năm 2011

    Em ốm thiệt mà, mệt bỏ sừ :lol:,mà nếu ko ốm thì em cũng đi làm rồi cả T7 và CN ko có thời gian đâu mà amp :) (toàn làm đêm ko à, tập trung quấn nguồn cho cái amp cũ bị yếu nguồn :( xong rồi đã đóng điện chạy thử OK gồi...với lại phòng nghe nhạc em có cái mới, mời các bác :D )
     
  11. nlky21c

    nlky21c Advanced Member

    Joined:
    25/8/09
    Messages:
    440
    Likes Received:
    3
    Location:
    Hue
    Re: HAG hoạt động năm 2011

    Bác Bảo Anh mới chuyển phòng nghe nhạc à?
    Phòng mới chắc âm thanh mới phải không bác?
     
  12. Baoanh_Hue

    Baoanh_Hue Advanced Member

    Joined:
    6/3/07
    Messages:
    8.888
    Likes Received:
    7
    Location:
    phá Tam Giang
    Re: HAG hoạt động năm 2011

    Nhất quyết ko khai thằng bạn nằm trong đống rơm, tới là biết :lol:
     
  13. thanhhue

    thanhhue Advanced Member

    Joined:
    21/2/11
    Messages:
    1.357
    Likes Received:
    2
    Location:
    Huế
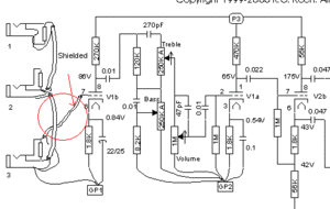
    Re: HAG hoạt động năm 2011

    Sau khi loanh quanh bên toptic xử lý ù xì thì mới thấy cái này.

    Dây tín hiệu vào lưới tầng đầu phải bọc chống nhiễu.
    Mass đi hình sao. Lâu ngay em hiểu sai về mass hình sao nên mới ra nông nỗi thế :evil:
    cả 2 yếu tố này em bị thiếu, cũng chính là nguyên nhân gây ù xì.
    Đốt tim AC không gây ù xì, đã test bằng bình acquy xe máy của bác Minh Triết :lol:
     

    Attached Files:

    • abc.GIF
      abc.GIF
      File size:
      7,4 KB
      Views:
      225
  14. Baoanh_Hue

    Baoanh_Hue Advanced Member

    Joined:
    6/3/07
    Messages:
    8.888
    Likes Received:
    7
    Location:
    phá Tam Giang
    Re: HAG hoạt động năm 2011

    Lại lắp amp chơi chỉnh treble bass à, coi chừng thành amp...kẹo kéo đó nha :lol:
     
  15. thanhhue

    thanhhue Advanced Member

    Joined:
    21/2/11
    Messages:
    1.357
    Likes Received:
    2
    Location:
    Huế
    Re: HAG hoạt động năm 2011

    đâu có chơi treble bass gì đâu, tiện cái hình em upload lên thôi.
     
  16. Baoanh_Hue

    Baoanh_Hue Advanced Member

    Joined:
    6/3/07
    Messages:
    8.888
    Likes Received:
    7
    Location:
    phá Tam Giang
    Re: HAG hoạt động năm 2011

    Cái Gà Mờ tube amp đang trong giai đoạn...đi dây :lol: .Em đang lập kế hoạch triển khai cho sang năm 2012 là toàn SS để xứng danh "tẩu" HAG, bo nhiều quá trời luôn: 2 bộ bo "Gỗ Mun", 1 bộ bo Pre, 1 bộ bo DAC... có bác mô đu theo em ko, ko có thì em DIY 1 chắc :D
    Em dự kiến mời 2 phe: phe bán dẫn ngồi 1 bên, phe tube ngồi 1 bên-->test mù coi các bác nhà mình đánh giá ra răng :mrgreen:
     
  17. Baoanh_Hue

    Baoanh_Hue Advanced Member

    Joined:
    6/3/07
    Messages:
    8.888
    Likes Received:
    7
    Location:
    phá Tam Giang
    Re: HAG hoạt động năm 2011

    Trời, cố gắng hết sức GÀ MỜ "bưởi may" mới được ngang đây, mới gắn tụ + choke+plate choke... thôi, chưa đi dây dợ chi cả, chắc tuần nữa mới hót được...nó nặng lắm mấy bác toàn mấy "cục sắt" to tổ chảng, có chi các bác bưng bê giúp em với nhé, một mình em...chịu :)
     

    Attached Files:

  18. nlky21c

    nlky21c Advanced Member

    Joined:
    25/8/09
    Messages:
    440
    Likes Received:
    3
    Location:
    Hue
    Re: HAG hoạt động năm 2011

    Các bác HAG tuần này sao im lặng quá.
    Sắp đến SUMO 2011 rồi tề, có ai đi tham dự không vậy?
     
  19. Baoanh_Hue

    Baoanh_Hue Advanced Member

    Joined:
    6/3/07
    Messages:
    8.888
    Likes Received:
    7
    Location:
    phá Tam Giang
    Re: HAG hoạt động năm 2011

    Ngủ hết rồi bác ơi, em đang bận theo hội SS (sung sướng) :lol:
    Có bác dinquanhun đang ở SG nhưng chiều nay bay ra lại rùi....A,E chuẩn bị đón đoàn SUMO ghé ngang Cố đô :p
     
  20. Baoanh_Hue

    Baoanh_Hue Advanced Member

    Joined:
    6/3/07
    Messages:
    8.888
    Likes Received:
    7
    Location:
    phá Tam Giang
    Re: HAG hoạt động năm 2011

    Hừm, toàn DIY ban đêm không à. Thông báo: tối ni GàMờ em sẽ hót ....kính báo :D
    (T7 và CN em đều đi làm, các bác mà có đến thì alô trước để em liệu)
     
  21. nlky21c

    nlky21c Advanced Member

    Joined:
    25/8/09
    Messages:
    440
    Likes Received:
    3
    Location:
    Hue
    Re: HAG hoạt động năm 2011

    Anh em HAG cuối năm có làm cuộc off "Monsters Huế" không?
    Hôm trước có ngồi với mấy bác, thấy đưa ra ý này hay nên em lên đây phát động phong trào.
    Mời các bác tham dự cho vui! :D
    Ban đầu gôm có các sản phẩm sau:
    1) Monsters FU5
    2) Monsters GM70
    3) Monsters 813
    4) Monsters GK71
    ......
    Mời các bác tham gia!
     
  22. Baoanh_Hue

    Baoanh_Hue Advanced Member

    Joined:
    6/3/07
    Messages:
    8.888
    Likes Received:
    7
    Location:
    phá Tam Giang
    Re: HAG hoạt động năm 2011

    Kiếm chỗ đi bác ơi,....em gần như đã sẵn sàng rồi...kiếm cái SS Amp gấu gấu tí (mượn a.Điểm) so sánh luôn :)
     
  23. minhtriet

    minhtriet Advanced Member

    Joined:
    12/2/08
    Messages:
    4.527
    Likes Received:
    6
    Location:
    Huế
    Re: HAG hoạt động năm 2011

    Mượn 2 chủ shop cái amp tube nào gấu gấu chút (giá!) mà so cho nó khách quan chứ :lol:
     
  24. Baoanh_Hue

    Baoanh_Hue Advanced Member

    Joined:
    6/3/07
    Messages:
    8.888
    Likes Received:
    7
    Location:
    phá Tam Giang
    Re: HAG hoạt động năm 2011

    Tối qua, nhậu lai rai với mấy bác 6pi3Hue_Audio, minhtriet, dinhquanhun và mấy bác nữa em quyết định không để mấy cái máy đo của bác minhtriet đi ra khỏi Huế... :D
     
  25. nlky21c

    nlky21c Advanced Member

    Joined:
    25/8/09
    Messages:
    440
    Likes Received:
    3
    Location:
    Hue
    Re: HAG hoạt động năm 2011

    Chà, các bác chơi xấu nghe!
    Nhậu mà không gọi em. :(
     

Share This Page

Loading...