Huế Audio Group-DIY-Thư Giãn

Discussion in 'Bang hội / Câu lạc bộ' started by nlky21c, 21/5/11.

  1. 1000chuong

    1000chuong Advanced Member

    Joined:
    11/4/07
    Messages:
    522
    Likes Received:
    3
    Location:
    Huế Audio Group
    Re: Các dự án HAG năm 2012

    Đúng rồi ! Chia đôi lõi nhưng vẫn phối hợp bên này bên kia . Còn vụ UL theo mình thì nó ko mất công gì cả nên trong lúc quấn mình cho ra 1 cọc ,thích thì dùng ko thì thôi. Thực tế mình toàn lắp theo kiểu 3 cực để có âm thanh hay nhất.
    Một số hình ảnh để tham khảo :
     

    Attached Files:

  2. 6Pi3Hue_audio

    6Pi3Hue_audio Advanced Member

    Joined:
    24/4/06
    Messages:
    1.431
    Likes Received:
    1
    Location:
    Thừa Thiên Huế
    Re: Các dự án HAG năm 2012

    - Tui có tháo một cái OPT EL34PP chia đôi lõi cuả USA ra nhưng thấy cuộn sơ cấp họ không đấu nối chéo từ nữa lõi này này sang nữa lõi kia như các sơ đồ trên. Nói chung lõi chia đôi thì cuộn sơ cấp quấn riêng, một nữa lõi là cho riêng 1 đèn. Cuộn thứ cấp thì đấu song song với nhau. Không hiểu nối chéo nhau giữa 2 nữa thì có lợi ích gì hơn không Bác 1000chuong hè.
    - @: 1000chuong: Bác có sơ đồ quấn SE sumo nào tốt không post lên cho tham khảo để thi công em 813SE cho rồi, để lâu nó nguội mất. B+900V, tải ra 4-8om P=25W.
     
  3. Baoanh_Hue

    Baoanh_Hue Advanced Member

    Joined:
    6/3/07
    Messages:
    8.888
    Likes Received:
    7
    Location:
    phá Tam Giang
    Re: Các dự án HAG năm 2012

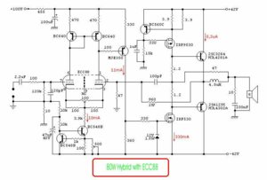
    Xu thế các Bang hội, tây tàu đều làm nhiều :D , linh kiện SS, trở, tụ tị, tube chi cũng dễ kiếm cả, chắc là ngon bổ rẻ, mời các bác thử nghiệm
     

    Attached Files:

  4. concerto

    concerto Advanced Member

    Joined:
    27/2/07
    Messages:
    1.913
    Likes Received:
    15
    Location:
    Hà Nội
    Re: Các dự án HAG năm 2012

    Chơi Hai-bờ-rít kiểu này thì ... hỏng ! :(
     
  5. Baoanh_Hue

    Baoanh_Hue Advanced Member

    Joined:
    6/3/07
    Messages:
    8.888
    Likes Received:
    7
    Location:
    phá Tam Giang
    Re: Các dự án HAG năm 2012

    Mạch này lấy trên mạng, bác có mạch hybrid nào hay thì share cho anh em tí bác, thanks :D
     
  6. concerto

    concerto Advanced Member

    Joined:
    27/2/07
    Messages:
    1.913
    Likes Received:
    15
    Location:
    Hà Nội
    Re: Các dự án HAG năm 2012

    "Hay" cho mọi người thì trên đời chắc không có !
    Thật sự thiết kế 1 mạch Hai-bờ-rít để cho cái gọi là "hay" thật sự không dễ tị nào vì hầu hết kết quả cho được là đều bị lãnh cái "dở" của đèn lẫn bán dẫn thay vì là lấy được cái "hay" của 2 linh kiện đó ...
     
  7. Baoanh_Hue

    Baoanh_Hue Advanced Member

    Joined:
    6/3/07
    Messages:
    8.888
    Likes Received:
    7
    Location:
    phá Tam Giang
    Re: Các dự án HAG năm 2012

    Dự ớn nhiều quá, tuy nhiên em cũng sẽ sắp xếp làm thử để coi cái "hay", cái "dỡ" nó ra răng :D
     
  8. Dinquanhun

    Dinquanhun Advanced Member

    Joined:
    27/7/11
    Messages:
    5.549
    Likes Received:
    3
    Re: Các dự án HAG năm 2012

    Hôm qua được bác nghìn bell tặng cho cuộc choke vấn sẵn đề xử lý ù cho phono nghỉ Tết chưa dậy, vậy thấy bác thanhhue lăn tăn vấn OPT như thế nào thì mệt lắm, bác chỉ cần nêu khó OPT là bác nghìn bell mai bàn giao tại tận bàn cafe oPT có dây dợ hoàn chỉnh :)
    Còn bác nào cho em sơ đồ nắn choke và treo áp với, mắc dù có topic nói về cái này rồi nhưng em đọc nhiều dễ tẩu quá
     
  9. 1000chuong

    1000chuong Advanced Member

    Joined:
    11/4/07
    Messages:
    522
    Likes Received:
    3
    Location:
    Huế Audio Group
    Re: Các dự án HAG năm 2012

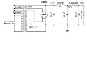
    Đây là mạch nguồn .
     

    Attached Files:

  10. 1000chuong

    1000chuong Advanced Member

    Joined:
    11/4/07
    Messages:
    522
    Likes Received:
    3
    Location:
    Huế Audio Group
    Re: Các dự án HAG năm 2012

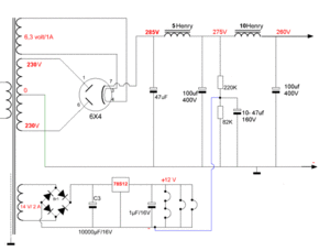
    Đây là mạch treo áp .
     

    Attached Files:

  11. Dinquanhun

    Dinquanhun Advanced Member

    Joined:
    27/7/11
    Messages:
    5.549
    Likes Received:
    3
    Re: Các dự án HAG năm 2012

    Cảm ơn bác nghìn bell, e xử lý xong phần nguồn này mà còn ù thì mới theo mấy hướng dẫn các tiền bối trên cho hết, e đi chậm mà chắc, xử lý phần chi xong phần đó cho đỡ lăn tăn
    Bác minhtriet có cho cái mạch nguồn đúng đèn 6x4 luôn, he he?
    Có ai dùng mạc 2 choke nối tiếp nhau không hè, nhìn cho nó gấu, với lại để khi bán tính thêm vào giá thành :lol:
    Mà nếu vẫn còn thì mang xác qua cho bác nghìn bell, minhtriet hào phóng xử lý bàn giao lo gì
     
  12. 1000chuong

    1000chuong Advanced Member

    Joined:
    11/4/07
    Messages:
    522
    Likes Received:
    3
    Location:
    Huế Audio Group
    Re: Các dự án HAG năm 2012

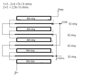
    Thì 2 mạch mình đưa ở trên là 2 kiểu khác nhau đó !
    SE cho Sumo thì tham khảo mạch ni thử nhé .Mạch ni mình tính toán để khi cần có thể sử dụng cho đèn khác .
    Mình chọn 7k / 8 Ohms và 2,5k / 8 Ohms.
    Tỉ lệ sơ và thứ sẽ là ...(không gõ công thức toán được :D ):
    Căn của 7000/8 = 29,5
    Căn của 2500/8 = 17,5
    Để đáp ứng tỉ lệ đó , cuộn sơ sẽ có 3000 vòng,cuộn thứ cho ra 4 cọc đấu nối tiếp (2,5k) hoặc song song(7k).Xem hình :
     

    Attached Files:

    • Sumo.JPG
      Sumo.JPG
      File size:
      24,7 KB
      Views:
      303
  13. minhtriet

    minhtriet Advanced Member

    Joined:
    12/2/08
    Messages:
    4.527
    Likes Received:
    6
    Location:
    Huế
    Re: Các dự án HAG năm 2012

    Mạch dùng 2 choke đây, nếu vẫn ù thì thêm mạch ổn áp :D
     

    Attached Files:

  14. 6Pi3Hue_audio

    6Pi3Hue_audio Advanced Member

    Joined:
    24/4/06
    Messages:
    1.431
    Likes Received:
    1
    Location:
    Thừa Thiên Huế
    Re: Các dự án HAG năm 2012

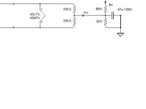
    !!! Nè treo áp đốt tim làm chi rứa hèo. Tim các đèn này đốt gián tiếp mà, coi chừng tèo đèn đó :( : Khoảng cách giữa tim và catot đèn rất bé, nếu catot là 1,5-2V mà tim đèn +200V là đánh lữa đó ngen. Tui là không dại chơi kiểu này mô.
     
  15. tcqanh

    tcqanh Advanced Member

    Joined:
    11/9/07
    Messages:
    8.015
    Likes Received:
    92
    Location:
    Q3, Sài Gòn
    Re: Các dự án HAG năm 2012

    có vài bác khoái món treo đốt tim này... ngay cả khi Vk có vài volt :roll: .

    treo áp đốt tim chỉ dùng khi áp Vk cao hơn Vh và gây ù hay gây phóng điện. nếu dùng mạch khuếch đại phono, đốt tim DC thì chỉ cần chân đốt tim âm nối mass... là xong :D
     
  16. minhtriet

    minhtriet Advanced Member

    Joined:
    12/2/08
    Messages:
    4.527
    Likes Received:
    6
    Location:
    Huế
    Re: Các dự án HAG năm 2012

    Hehe, lý thuyết là 200V mà treo đốt tim chỉ 70V sao dân diy lâu năm lại sợ vô lý vậy nhỉ.
    Nếu các bác lắp phono dùng mấy bóng 12ax... ko treo đốt tim mà ko ù thì chỉ giúp e cách làm với? :wink:
     
  17. Dinquanhun

    Dinquanhun Advanced Member

    Joined:
    27/7/11
    Messages:
    5.549
    Likes Received:
    3
    Re: Các dự án HAG năm 2012

    em có thuê đò từ Dũngaudio đi Huế, ai ké thì liên hệ Mr Yes nhé, chiều nay có lẽ xuất bến
     
  18. Dinquanhun

    Dinquanhun Advanced Member

    Joined:
    27/7/11
    Messages:
    5.549
    Likes Received:
    3
    Re: Các dự án HAG năm 2012

    cứ đặt mua dùm đi bác Chủ Mod à, biết đâu quá độ lên GM mà thành công?
    Như em cung liều mình từ 0 lên phô đó, lỡ nghe ok thì răng? :p nhưng hiện đang thiếu 2 điện trở 220K và 82K cần cứu trợ, he he
    @ đò SG đã về, mời các bác đến nhận cá ở Diễm Xưa Cafe.
     
  19. Baoanh_Hue

    Baoanh_Hue Advanced Member

    Joined:
    6/3/07
    Messages:
    8.888
    Likes Received:
    7
    Location:
    phá Tam Giang
    Re: Các dự án HAG năm 2012

    @dinquanhung: trở 220K em có nhiều nhưng mà 82K để em tìm cái đã, hehe
     
  20. thienthanh

    thienthanh Advanced Member

    Joined:
    9/2/07
    Messages:
    2.948
    Likes Received:
    60
    Location:
    Hạ Long - Quảng Ninh
    Re: Các dự án HAG năm 2012

    Em thấy bác Minh Triết nói đúng về vấn đề treo áp. Không biết Bác sỹ làm như nào chứ em lắp mấy cái phono mà không treo áp thì chắc chỉ nghe tiếng rú không à, mặc dù đã đi mass cẩn thận và đốt tim DC
     
  21. Dinquanhun

    Dinquanhun Advanced Member

    Joined:
    27/7/11
    Messages:
    5.549
    Likes Received:
    3
    Re: Các dự án HAG năm 2012

    He he, cảm ơn bác, dầu giờ chiều em ghé lấy hí,
    Trở to to tý a ơi, 82 thì làm 2 cho em 2 cái 150// cũng dc anh phẩu thuật mấy xác của anh là có hê
    :roll:
     
  22. Baoanh_Hue

    Baoanh_Hue Advanced Member

    Joined:
    6/3/07
    Messages:
    8.888
    Likes Received:
    7
    Location:
    phá Tam Giang
    Re: Các dự án HAG năm 2012

    Trở 220K em có trở bự luôn,trưa về em tháo...em là chiên gia tháo xác mà :mrgreen:
     
  23. minhtriet

    minhtriet Advanced Member

    Joined:
    12/2/08
    Messages:
    4.527
    Likes Received:
    6
    Location:
    Huế
    Re: Các dự án HAG năm 2012

    Cụ là chiên gia biến hàng diy... thành xác! :lol:
     
  24. Baoanh_Hue

    Baoanh_Hue Advanced Member

    Joined:
    6/3/07
    Messages:
    8.888
    Likes Received:
    7
    Location:
    phá Tam Giang
    Re: Các dự án HAG năm 2012

    Ủa, ý bác nói là bo chi rứa, bo MR7 hả hay.....thì nó là xác lâu rồi mà :mrgreen:
    Cái Pre đó thì P-P cho khỏe đi bác :p
    @dinhquanhun: mời alo nhận linh linh kiện nha
     
  25. Dinquanhun

    Dinquanhun Advanced Member

    Joined:
    27/7/11
    Messages:
    5.549
    Likes Received:
    3
    Re: Các dự án HAG năm 2012

    Hôm qua được ngồi với Chủ Mod, em mượn đĩa CD sumo thử máy mà không có nơi, ui rứa HAG không có ai có cả hè, chắc dùng lossless thôi. :)
    Năm ni đi thi sumo khó rồi đây. Hê
     

Share This Page

Loading...