Huế Audio Group-DIY-Thư Giãn

Discussion in 'Bang hội / Câu lạc bộ' started by nlky21c, 21/5/11.

  1. Dinquanhun

    Dinquanhun Advanced Member

    Joined:
    27/7/11
    Messages:
    5.549
    Likes Received:
    3
    CÔng tắc đẹp quá cụ à, nhìn gống chưn dài mảnh mai yểu địu lắm :lol: , chơi qua role thì ok rồi, nếu thừa cụ cho mền 1 cái để đặng ngâm cứu
    Mền chỉ sợ bỏ vô ACA đó vỏ to như hồ lô thì chưn dài ni có hợp với môi dày khôn hè? :mrgreen: , hay chơi cái gấu cho nó xứng :?: còn cái ni cụ để cho dự án khác
     
  2. Baoanh_Hue

    Baoanh_Hue Advanced Member

    Joined:
    6/3/07
    Messages:
    8.888
    Likes Received:
    7
    Location:
    phá Tam Giang
    Cái chassic "nhôm" dày 1,8cm lắp cái công tắc này vừa sít luôn, cái công tắc này cũng được VNAV'er tặng. Ah hôm trước em xem trên Shop DungAudio thấy có bán loại tương tự (công tắc gạt lên/xuống) có LED xanh/đỏ rất đẹp, giá hạt giẻ. Ai thích thì rủ nhau đi chung chuyến cho vui :D
     
  3. phannhatai

    phannhatai Advanced Member

    Joined:
    1/10/11
    Messages:
    2.508
    Likes Received:
    2
    Location:
    Huế
    Em cũng đợi đò từ lão yes sir nhưng em buôn thứ khác :p . Khi mô đò chuẩn bị đưa thì các cụ ới em 1 tiếng hí
     
  4. VICAS

    VICAS Advanced Member

    Joined:
    29/3/06
    Messages:
    180
    Likes Received:
    0

    Ối giời ơi quý hoá quá, chiều hôm qua em nghịch dại, nên bây giờ bị thiếu dây đồng, bác nào còn dư thì để lại em 0,98kg dây 0.12 thì tốt quá

    À nhưng mà em chỉ lấy loại dây không bọc emay cách điện thôi, bác chịu khó cạo hết vecni cách điện dùm em được không?????? cảm ơn bác trước :mrgreen:
     
  5. thanhhue

    thanhhue Advanced Member

    Joined:
    21/2/11
    Messages:
    1.357
    Likes Received:
    2
    Location:
    Huế
    cụ ghé em, em đang còn dư cuộn dây viên thông 500m 4 loi cụ về chịu khó tuốt vỏ mà dùng :mrgreen:
     
  6. VICAS

    VICAS Advanced Member

    Joined:
    29/3/06
    Messages:
    180
    Likes Received:
    0

    Đủ 1 cân không bác???? :twisted:
     
  7. Dinquanhun

    Dinquanhun Advanced Member

    Joined:
    27/7/11
    Messages:
    5.549
    Likes Received:
    3
    Hờ hờ, dây đồng nóng giòn đây!
    Mà đừn chơi dây viên thông hen :mrgreen: , để mền đưa cho 1 kí dây quân đội
     
  8. thanhhue

    thanhhue Advanced Member

    Joined:
    21/2/11
    Messages:
    1.357
    Likes Received:
    2
    Location:
    Huế
    Hình như cũng được 15-20kg (500 mét) luôn mà cụ
     
  9. Dinquanhun

    Dinquanhun Advanced Member

    Joined:
    27/7/11
    Messages:
    5.549
    Likes Received:
    3
    Ko biết tình hình bệnh nhân liên hợp quốc mình bỏ role vô răng rồi nhỉ? :roll:
    Nếu ko được nhờ mấy bác xĩ cho tín hiệu direct qua sêlctor luôn cũng được, có cái selec hịn rồi lo chi :lol:
     
  10. thanhhue

    thanhhue Advanced Member

    Joined:
    21/2/11
    Messages:
    1.357
    Likes Received:
    2
    Location:
    Huế
    Muốn biết chi tiết thì cụ cứ ghé trực tiếp vào phòng mỗ luôn :lol: , led siêu sáng cụ cần em ko có cụ ơi, chắc cụ phải ghé PDL rồi
     
  11. Dinquanhun

    Dinquanhun Advanced Member

    Joined:
    27/7/11
    Messages:
    5.549
    Likes Received:
    3
    Hôm qua mới ghé thấy nhiều bệnh quá, đi nhón chân sợ đạp đèn :lol:
    Tìm được đồ soi LP chờ em nó đây
     

    Attached Files:

  12. HueAudio

    HueAudio Advanced Member

    Joined:
    16/2/09
    Messages:
    535
    Likes Received:
    1
    Location:
    Thừa Thiên Huế
    Hehe, đang phẩu thuật đây (mượn máy vua tẩu)
    Cục nguồn nhỏ đó quấn choke được 14H, trong khi 2 cục cũ trong máy cục to thì 7.5H, cục nhỏ 3 thoai :D. Suy ra là fe tốt :lol:
    Led vàng miền kiếm cũng ko ra, toàn là led trắng, chắc là ghé Xuân Lộc cho rùi.
     

    Attached Files:

    • 13.jpg
      13.jpg
      File size:
      90,1 KB
      Views:
      19
  13. Dinquanhun

    Dinquanhun Advanced Member

    Joined:
    27/7/11
    Messages:
    5.549
    Likes Received:
    3
    Nhìn đểu thế mà fe tốt à? :lol: cục to mà 7.5 thì có đóng lộn I E xen kẻ không cụ?
    Bỏ vô có cải thiện chi không cụ?
    Trưa ghé cụ tẩu vẫn thấy ngổn ngang chiến trường, cụ nói chắc Tết ni ôm linh kiện ngủ :mrgreen:
    Cụ cho vài sô trực tiếp cho đỡ nóng.
    Vụ Led tính sau vì trắng cũng được không quan trọng lắm.
     

    Attached Files:

  14. minhtriet

    minhtriet Advanced Member

    Joined:
    12/2/08
    Messages:
    4.527
    Likes Received:
    6
    Location:
    Huế
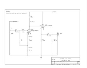
    Cụ Din:
    Lúc trước mình post cái mạch này:

    Cụ 1000chuong thấy trở catod lớn quá "khó hiểu" cho nên ko dám lắp và tự mod mạch theo ý riêng cụ ấy.
    Tuy nhiên mạch đó tính ra gain cũng quá lớn ( cả 2 tầng đều kđ) cho nên bỏ qua luôn :p
    Giờ lắp lại đúng như mạch này (phần hồi tiếp có thể ko cần), linh kiện cũng đủ rồi nên mai 6 xong là làm luôn.
     

    Attached Files:

  15. Dinquanhun

    Dinquanhun Advanced Member

    Joined:
    27/7/11
    Messages:
    5.549
    Likes Received:
    3
    Chơi luôn cụ, mền ủng hộ.
    Linh kiện cứ đè tên bệnh bên cạnh cưa chân cắt gân bỏ qua cho mền, biết dâu tên bên cạnh lành bệnh như thầy phán
     
  16. thanhhue

    thanhhue Advanced Member

    Joined:
    21/2/11
    Messages:
    1.357
    Likes Received:
    2
    Location:
    Huế
    Tội nghiệp thằng con ko thừa nhận bị đá lăn lóc dưới bênh viện cả năm trời, bị rút ruột tháo gan giờ thì lại cưa chân
    tội lỗi tội lỗi :lol:
     
  17. Dinquanhun

    Dinquanhun Advanced Member

    Joined:
    27/7/11
    Messages:
    5.549
    Likes Received:
    3
    Sao dạo nì ít thấy mấy cụ viên thông ngồi hè :lol: , chắc đang bận họp chia thưởng
    Xong cụ vô lấy hàng CDP thanh lí khỏi lăn tăn nò khay từ Chị Na nè
    Còn ko chạy về lo giữ thằng con ở 5 đii
     
  18. phannhatai

    phannhatai Advanced Member

    Joined:
    1/10/11
    Messages:
    2.508
    Likes Received:
    2
    Location:
    Huế
    Ậy, miền ngồi ở 6 sớm nhứt đó nghe. Ngân hàng đang ngủ thì Viễn thông đã làm việc rùi :lol:
    Mà răng bạn cụ Din thanh lý nhiều thế nhỉ ? :roll:
     
  19. Baoanh_Hue

    Baoanh_Hue Advanced Member

    Joined:
    6/3/07
    Messages:
    8.888
    Likes Received:
    7
    Location:
    phá Tam Giang
  20. Dinquanhun

    Dinquanhun Advanced Member

    Joined:
    27/7/11
    Messages:
    5.549
    Likes Received:
    3
    Đang còn ít hàng quá cụ ơi, mền cần 4 con 1,2M mà tới 5W lận, cho nó bốc :lol:
     
  21. HueAudio

    HueAudio Advanced Member

    Joined:
    16/2/09
    Messages:
    535
    Likes Received:
    1
    Location:
    Thừa Thiên Huế
    Đã liên hệ, trở 1,2M 2W không có hàng :( , em đành chờ vậy ....
     
  22. Dinquanhun

    Dinquanhun Advanced Member

    Joined:
    27/7/11
    Messages:
    5.549
    Likes Received:
    3
    Thế cụ Lọ mọ khoan hoàn thành bệnh nhơn liên hiệp quốc của mền, vì chiều xong thì ko có đối thủ :lol:


    Chắc có chiều hướng chuyển sang Rec 5.1 all in one :mrgreen:
     

    Attached Files:

  23. 6Pi3Hue_audio

    6Pi3Hue_audio Advanced Member

    Joined:
    24/4/06
    Messages:
    1.431
    Likes Received:
    1
    Location:
    Thừa Thiên Huế
    Có mang led vàng và xanh đi đây, khi mo ghe 6 thì hú mang tới
     
  24. Dinquanhun

    Dinquanhun Advanced Member

    Joined:
    27/7/11
    Messages:
    5.549
    Likes Received:
    3
    Quý hoá quá, cảm ơn cụ TN. Kiểu ni mền chơi sân khấu cải lương hoành tá rồi đê
    Cụ họp chia thưởng xong đến 6 khi mô hú mền ghé liền, đang lang thang về cụ tẩu xem đây :lol: có ai ở tẩu không hè?
     

    Attached Files:

  25. kienvangcon

    kienvangcon Advanced Member

    Joined:
    20/7/12
    Messages:
    817
    Likes Received:
    0
    Location:
    Hue Audio Group
    Em đang tò mò cưỡng bức bác Đờm về studio B77 biểu diễn! He he. Phê lòi c..!
     

Share This Page

Loading...