Huế Audio Group-DIY-Thư Giãn

Discussion in 'Bang hội / Câu lạc bộ' started by nlky21c, 21/5/11.

  1. Baoanh_Hue

    Baoanh_Hue Advanced Member

    Joined:
    6/3/07
    Messages:
    8.888
    Likes Received:
    7
    Location:
    phá Tam Giang
    Có mấy bác trong Cty cũng đòi làm nên đặt giúp, em cũng thích ACA nữa :D
    Diaphragm độ thì chắc đi Big C có :lol:
     
  2. Dinquanhun

    Dinquanhun Advanced Member

    Joined:
    27/7/11
    Messages:
    5.549
    Likes Received:
    3
    kệ, diy thì cứ thử cụ à :lol: , ko ai làm thì giờ cụ Mod làm.
    Vì bọn khoai tây nó ko có bộ đồng bộ lư trong âm nhạc chứ Việt Nam hay có, có khi làm xong nghe bài "Giấc mơ trưa" đến đoạn "một tiếng chuông chùa" nó làm cái boong nghe tê tái thì sao :p , mà ko được thì làm loa tép ở Điện Hòn Chén chẳng ai chê mô
     
  3. Wanderer Cowboy

    Wanderer Cowboy Advanced Member

    Joined:
    14/2/12
    Messages:
    852
    Likes Received:
    0
    Màng loa treb thì bằng nhôm cứng hoặc titan chứ có ai làm bằng đồng đâu.[/quote]
    Diaphram làm bằng nhôm thì nhẹ nhưng ko cứng bằng titan hoặc beryllium dễ bị breakup khi đánh lên TS cao...Dùng titan,berylium thi khó gia công và cần từ lực thật mạnh ...
    Dùng đồng thì nặng lại ko đủ độ cứng...ko có hỡn mô dùng..
    @bác Mod Bữa ni công nghệ đời mới nhứt là dùng diaphram có kết cấu sandwich, bác đi tắt đón đầu đi chơ dùng pure nhôm pure đồng thì chán lắm :x
     
  4. phannhatai

    phannhatai Advanced Member

    Joined:
    1/10/11
    Messages:
    2.508
    Likes Received:
    2
    Location:
    Huế
    Cao bồi miền tây chuyển về thung lũng silicon khi mô rứa trời :p
    Mà sao mấy cụ không nghĩ đến vỏ lon Ai dại uống hết hè. Miền thấy cái đít lon cũng giống cái loa đó chứ lị :wink: :lol:
     
  5. Dinquanhun

    Dinquanhun Advanced Member

    Joined:
    27/7/11
    Messages:
    5.549
    Likes Received:
    3
    mền tập sửa AKai 747 :lol:
     

    Attached Files:

  6. nike1969

    nike1969 Advanced Member

    Joined:
    10/7/12
    Messages:
    1.741
    Likes Received:
    0
    Location:
    Huế
    Công dận akai hiện đại thiệt, khâm phục " :D
     
  7. nike1969

    nike1969 Advanced Member

    Joined:
    10/7/12
    Messages:
    1.741
    Likes Received:
    0
    Location:
    Huế
    Bác cứ khơi vô chổ thèm khát của em thôi, cứ nhắc ai dại uống hết hoài :)
    Có em dại đây mà có ai ai ới mô nà! :roll:
    Mà em biết còn nhiều Cụ củng muốn dại như huda!
     
  8. Baoanh_Hue

    Baoanh_Hue Advanced Member

    Joined:
    6/3/07
    Messages:
    8.888
    Likes Received:
    7
    Location:
    phá Tam Giang
    Ai dà, rứa mà em ko nghĩ ra nhưng vỏ lon HUDA (hãy uống đi anh hay ai dại uống hết) cũng hơi dày :)
     
  9. Baoanh_Hue

    Baoanh_Hue Advanced Member

    Joined:
    6/3/07
    Messages:
    8.888
    Likes Received:
    7
    Location:
    phá Tam Giang
    Trời ạ, mình DIY bằng búa, kềm, đục, đẽo, hàn...mà bác bảo em ăn bánh xăng uych dày có có vài zem răng em ăn được, thực tế đi bác à :) . Với lại màng loa kết cấu xănguych (nghĩa là nhiều lớp ghép lại với nhau kiểu như bánh mì kẹp thịt ấy ) mới thấy hãng Focal JMLAB ứng dụng cho loa bass (cone) vì màng nó dày chứ màng loa treble (diaphragm) mỏng cỡ tờ giấy lót OPT càng mỏng, càng cứng càng tốt thì hãng hay làm bằng vật liệu nhôm, titan, kim cương, gốm...đồ rứa, HÌ HÌ
    Em sẽ đi BIG C kiếm đồ DIY cái Diaphragm thử coi chơi :lol:
     
  10. Baoanh_Hue

    Baoanh_Hue Advanced Member

    Joined:
    6/3/07
    Messages:
    8.888
    Likes Received:
    7
    Location:
    phá Tam Giang
    Răng không thấy dùng gõ AKAI 635 D hèo? :lol:
    Bầy "Dog" em thích nhất từ trước tới giờ, chuẩn bị cho vô "chuồng" thôi, khà khà :D
     

    Attached Files:

  11. thanhhue

    thanhhue Advanced Member

    Joined:
    21/2/11
    Messages:
    1.357
    Likes Received:
    2
    Location:
    Huế
    Cụ cũng siêng hí, giờ chừ vẫn còn thức DIY thùng loa àh. "củ mít" ni là củ chi rứa mod :)
    @cụ Din: đập chi tội em nó rứa, mới đầu tưởng cha ni sửa akai ai dè gặp chuyên gia phá hoại. Nhớ cách đây chục năm nhà em có con samsung CRT 15" lâu lâu nó thu hình còn chút xíu. Lấy tay bốp bốp mấy phát em nó lại bình thường, nghĩ lại thấy lão này giống miềng hồi xưa :mrgreen:
     
  12. minhtriet

    minhtriet Advanced Member

    Joined:
    12/2/08
    Messages:
    4.527
    Likes Received:
    6
    Location:
    Huế
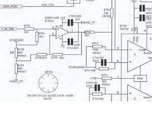
    Chà, mới ục xong thì online ngay :p
    Ục tham khảo mạch amply của Arcam AVR-750 dùng IC LM4702 như Ục nhưng có thêm opamp buffer ngõ vô.'
    http://i109.photobucket.com/albums/n71/ ... afc580.jpg
    Chịu khó zoom lên cho dễ nhìn :D, dạo này thằng Imageshack nó ko cho upload free nữa nên chuyển qua thử photobucket.
     
  13. Baoanh_Hue

    Baoanh_Hue Advanced Member

    Joined:
    6/3/07
    Messages:
    8.888
    Likes Received:
    7
    Location:
    phá Tam Giang
    Bây chừ mua tai nghe chi để thu CỐI các bác Hèo ?
     
  14. thanhhue

    thanhhue Advanced Member

    Joined:
    21/2/11
    Messages:
    1.357
    Likes Received:
    2
    Location:
    Huế
    "Mạ ơi" đọc muốn lồi con mắt ra luôn, đành phải nhìn hình đoán chữ thôi :lol: . Nếu như theo tác giả này thì mình chỉ cần 1 con OPAMP là đủ , mà theo mạch này thì không phải buffer mà pre thì phải cụ MT à.
    @mod: Chơi tai nghe pioneer cũng ok lắm, nghe thông tin bên lề, không chính thức và cũng chưa kiểm nghiệm của 1 tay chuyên chơi mít, mít xơ thì tai phone Iphone 5 nghe rất đõa :D
     
  15. 6Pi3Hue_audio

    6Pi3Hue_audio Advanced Member

    Joined:
    24/4/06
    Messages:
    1.431
    Likes Received:
    1
    Location:
    Thừa Thiên Huế
    BIC-C chi cho mệt, ra tiệm Ngọc Thạch Phan đăng Lưu, mua cái màng treble của sân khấu loại nòng 63ly bằng nhôm hay titan chi đó khoảng 150 ngàn về cắt dọc 2 dung ở giữa đưa vô là kêu liền. :lol: .
    @Cụ Mod: Nghe băng cối mà thiếu mid giấy nghe không phê à. Củ SX4 đưa vào sợ không hạp do độ nhạy thấp vả lại nó là củ midbass. Sao không kiếm củ mid của JBL cho nó đồng bộ luôn.
     
  16. Dinquanhun

    Dinquanhun Advanced Member

    Joined:
    27/7/11
    Messages:
    5.549
    Likes Received:
    3
    mền có củ mid jbl, mà đi nhậu mền mới noái cho chổ :lol:
    mà răng chiều thứ 7 ni ko tụ tập hề
     
  17. Baoanh_Hue

    Baoanh_Hue Advanced Member

    Joined:
    6/3/07
    Messages:
    8.888
    Likes Received:
    7
    Location:
    phá Tam Giang
    Ừ, rứa mà em lại ko nghĩ ra, ghé PDL cho khỏe.
    Ko có MID giấy nghe CỐI vẫn rất phê anh 6Pi à. Em thiết kế thêm MID bass vì các lý do sau:
    + Cái thùng đã có sẵn cái lỗ loa treble ko còn dùng nữa, đây là option thôi (chỉ cần tắt/bật bằng cái switch gắn trên hộp cross).
    + Củ Midbass chèn vô khoảng tần số lưng chừng giữa củ 136A và củ midhigh EMILAR. Vấn đề phối hợp các củ loa MID có độ nhạy khác nhau thì em sẽ ngâm cứu cái cross cho phù hợp, DIY sướng nhứt là chỗ ni :D
     
  18. Baoanh_Hue

    Baoanh_Hue Advanced Member

    Joined:
    6/3/07
    Messages:
    8.888
    Likes Received:
    7
    Location:
    phá Tam Giang
    Của thanghue, là lá la la :lol:
     
  19. Dinquanhun

    Dinquanhun Advanced Member

    Joined:
    27/7/11
    Messages:
    5.549
    Likes Received:
    3
    cụ thanghue đang tự kỉ với rebel đó, chưa chộ sô ảnh nơi. :mrgreen:
     
  20. minhtriet

    minhtriet Advanced Member

    Joined:
    12/2/08
    Messages:
    4.527
    Likes Received:
    6
    Location:
    Huế
    Chịu khó kích vài lần cho ảnh zoom lên thì nhìn cũng rõ thôi.
    Phần opamp để ý cặp trở hồi tiếp là 1K/1K cho nên gain là = 1 => e nó chính là Xeko buffer :p
    Xem ảnh a chộp màn hình sau khi zoom lên:
     

    Attached Files:

  21. Wanderer Cowboy

    Wanderer Cowboy Advanced Member

    Joined:
    14/2/12
    Messages:
    852
    Likes Received:
    0
    Bác lượn madisound sẽ thấy diaphram sandwich. Diaphram là phần khó DIY nhất kể cả với hỡn...Bác đã nhảy vào 1 lĩnh vực cạnh tranh với thung lũng sôn lici
    Nếu ẻm mà DIY driver thì ẻm chỉ mua loa tốt giá mềm về đọ lại num chum alnoci thiệt to và gấu . Việc này cũng rất khó nhưng vẫn khả thi hơn voi máy móc ...của thợ
     
  22. minhtriet

    minhtriet Advanced Member

    Joined:
    12/2/08
    Messages:
    4.527
    Likes Received:
    6
    Location:
    Huế
    Có củ loa hịn rồi mà diy chưa biết khi mô nghe hay được thì nói chi tới dzụ diy cái diaphram :p
     

    Attached Files:

  23. Wanderer Cowboy

    Wanderer Cowboy Advanced Member

    Joined:
    14/2/12
    Messages:
    852
    Likes Received:
    0
    Có loa toàn dãi Aucharm em thấy khá ok ,giá mềm trên taobao.Bác tìm hiểu xem thế nào
    Loa ẻm xong chuyến này chỉ có từ hay ít đến hay diều thôi chớ ko dở nũa mô... Nếu ko làm dc sẽ....bỏ nghề kha kha
     
  24. Dinquanhun

    Dinquanhun Advanced Member

    Joined:
    27/7/11
    Messages:
    5.549
    Likes Received:
    3
    rứa là chơi đít to loa thay vô sườn loa và màng nhún như thời bao cấp à? :lol:
     
  25. Baoanh_Hue

    Baoanh_Hue Advanced Member

    Joined:
    6/3/07
    Messages:
    8.888
    Likes Received:
    7
    Location:
    phá Tam Giang
    Thôi em chả dám DIY cái diaphragm, em đi chợ PDL kiếm đồ Pro về cắt ra làm cái ribbon cho khỏe :D , kế đến ngồi hóng vụ gắn thêm nam châm sau đít củ loa (kiểu thằng anh cõng thêm thằng em) coi răng :p
    Em chuẩn bị quấn biến áp cho AARON amp đây :D
     

Share This Page

Loading...