Huế Audio Group-DIY-Thư Giãn

Discussion in 'Bang hội / Câu lạc bộ' started by nlky21c, 21/5/11.

  1. Dinquanhun

    Dinquanhun Advanced Member

    Joined:
    27/7/11
    Messages:
    5.549
    Likes Received:
    3
    ủa! nghe ko đặng mà làm máy tua băng cũng ko được luôn hả cụ, rứa chừ để làm chi? :lol:
     
  2. Baoanh_Hue

    Baoanh_Hue Advanced Member

    Joined:
    6/3/07
    Messages:
    8.888
    Likes Received:
    7
    Location:
    phá Tam Giang
    Suỵt , BS nhà mình hứa dành cho em 1 chỗ luôn rồi :D
     
  3. thanhhue

    thanhhue Advanced Member

    Joined:
    21/2/11
    Messages:
    1.357
    Likes Received:
    2
    Location:
    Huế
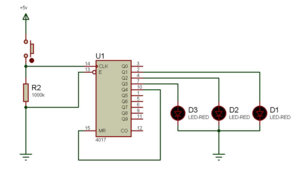
    Gửi cụ Vi cá mấy cái mạch điều khiển thay LED thành Rolay là xong nếu thích chắc ăn hơn thì qua thên Transistor. Thêm 1 con tụ lọc tránh nhiễu // với nút nhấn là ok
    Điều khiển 3 nút nhấn riêng lẻ

    1 nút điều khiển lần lượt
     

    Attached Files:

  4. 6Pi3Hue_audio

    6Pi3Hue_audio Advanced Member

    Joined:
    24/4/06
    Messages:
    1.431
    Likes Received:
    1
    Location:
    Thừa Thiên Huế
    Báo cáo: Cục nguồn mới cụ Nike cơ bản dệt xong rồi, lớp nào quét veni lớp đó, đóng fe mới luôn, ngâm tẩm nữa chắc là OK.
    Nhìn đồng dây quấn tay mà láng như đồng lá, phê lòi.
     

    Attached Files:

  5. nike1969

    nike1969 Advanced Member

    Joined:
    10/7/12
    Messages:
    1.741
    Likes Received:
    0
    Location:
    Huế
    Ui Cha Mẹ ơi, em mừng như trúng số!
    Thank Cụ nhiều nhiều!
    Quá đã, em chuẩn bị dự án sửa chửa mới :D
     
  6. Baoanh_Hue

    Baoanh_Hue Advanced Member

    Joined:
    6/3/07
    Messages:
    8.888
    Likes Received:
    7
    Location:
    phá Tam Giang
    Ko đến phiên cụ mô hí,hê hê, lượt đến là em :lol: :mrgreen:
     
  7. 6Pi3Hue_audio

    6Pi3Hue_audio Advanced Member

    Joined:
    24/4/06
    Messages:
    1.431
    Likes Received:
    1
    Location:
    Thừa Thiên Huế
    3 Tuần vừa rồi Chủ nhật nào cũng phải về quê sung công cho công tác tu bổ nhà thờ Tổ Tiên nên lỡ hẹn mất 1 tháng. Cụ thông cảm nhé.
     
  8. nike1969

    nike1969 Advanced Member

    Joined:
    10/7/12
    Messages:
    1.741
    Likes Received:
    0
    Location:
    Huế
    Heee... Không răng mô Cụ! Em còn đồ để nghe mà, xong Cụ cứu vớt rm bé acay với tề :)
     
  9. 6Pi3Hue_audio

    6Pi3Hue_audio Advanced Member

    Joined:
    24/4/06
    Messages:
    1.431
    Likes Received:
    1
    Location:
    Thừa Thiên Huế
    A kay đăng ký chỗ và lấy số rồi đó. Nhưng bệnh nhân không chịu nhập viện, nhiều BS chẩn đoán và tư vấn để chữa tại gia bằng thuốc gia truyền đã, khi nào chuyển sang ung thư mới nhập viện. Ui chao ơi, khi đó còn thuốc mô mà chữa được :lol:
     
  10. Dinquanhun

    Dinquanhun Advanced Member

    Joined:
    27/7/11
    Messages:
    5.549
    Likes Received:
    3
    khi đó còn nội tạng chi hoạt động được cụ tháo ra cất đó vài bữa có người nhờ :lol:
     
  11. Baoanh_Hue

    Baoanh_Hue Advanced Member

    Joined:
    6/3/07
    Messages:
    8.888
    Likes Received:
    7
    Location:
    phá Tam Giang
    Haha, túi ni về cho uống thuốc bổ lần chót, nếu mà vũ như cẩn thì em chở A CAY qua Gióng :lol:
     
  12. phannhatai

    phannhatai Advanced Member

    Joined:
    1/10/11
    Messages:
    2.508
    Likes Received:
    2
    Location:
    Huế
    Có tên A77 ở TLV đang nấc cụt với hắt xì nữa tề, dưng mờ cũng đang ngồi chống cằm từ xa dòm thôi, chưa lấy số bởi ba của hắn đang bắt hắn làm cái nhiệm vụ chán chết: lấy băng rồi lại trả băng :lol:
     
  13. Baoanh_Hue

    Baoanh_Hue Advanced Member

    Joined:
    6/3/07
    Messages:
    8.888
    Likes Received:
    7
    Location:
    phá Tam Giang
    Cứ bỏ cái Reel REVOX màu đen ko cần HUB vô là cối mô cũng "sinh chuyện" hết, thành ra mềnh hy sinh giữ cái reel này lâu lâu đặng "thế mạng" cho các bác khác :mrgreen: :lol: , rứa mà vẫn bị à! :eek:
     
  14. nike1969

    nike1969 Advanced Member

    Joined:
    10/7/12
    Messages:
    1.741
    Likes Received:
    0
    Location:
    Huế
    Bác cứ chọt cho đã cùng lắm là hiến xác cho sự nghiệp y khoa cũng ý nghĩa mà!
    Có Cu đứng dưới trúng ý cười văng tùm lum tề.. .
     
  15. nike1969

    nike1969 Advanced Member

    Joined:
    10/7/12
    Messages:
    1.741
    Likes Received:
    0
    Location:
    Huế
    Em ni bệnh không nan y, mở Allan Taylor mà nghe intro mưa trên phố Huế :D
    Bệnh ni pháp sư đền gióng có sẵn phép , vô 3 cái là lành liền!
     
  16. phannhatai

    phannhatai Advanced Member

    Joined:
    1/10/11
    Messages:
    2.508
    Likes Received:
    2
    Location:
    Huế
    Tha mấy đứa con nuôi ni về mà không ở ác với hắn là không xong. Ngày mô cũng bắt hắn phải chạy, nắng chạy, mưa lại càng phải chạy. Mình mà tha không cho hắn chạy thì mình chạy ( chạy thầy, chạy thuốc ). Mấy cái đứa ni sinh ra và lớn lên ở mấy cái nước có khí hậu tốt, sướng quen rồi, về ở VN nắng ẩm mưa nhiều chịu không nổi nên sinh bệnh sinh hoạn đủ chuyện, cho nên phải rèn luyện. Đứa con nuôi của miền đó, sở dĩ nó rơi tõm vô nhà miền là do mẹ tẩu nhờ mình làm huấn luyện viên tập chạy cho hắn đó chớ. Ăn ở với nhau một thời gian nảy sinh tình cảm, hắn trở thành con nuôi của miền lúc mô không biết.
    Dưng mờ túm lại, cũng phải đưa hắn vô kỷ luật. Chạy !
    Cũng may là mấy đứa ni đứa mô chạy cũng đẹp, đôi khi nhìn hắn chạy đã thích
    :lol:
     
  17. Dinquanhun

    Dinquanhun Advanced Member

    Joined:
    27/7/11
    Messages:
    5.549
    Likes Received:
    3
    cụ mô có sẵn bo nguồn nắn cầu và qua 7812 cho mền 1 cái với :p
     
  18. thanhhue

    thanhhue Advanced Member

    Joined:
    21/2/11
    Messages:
    1.357
    Likes Received:
    2
    Location:
    Huế
    Sản xuất đĩa nhựa tại nhà máy :D
     
  19. Baoanh_Hue

    Baoanh_Hue Advanced Member

    Joined:
    6/3/07
    Messages:
    8.888
    Likes Received:
    7
    Location:
    phá Tam Giang
    Thôi ko chơi nữa, sáng mai lúc 8H ngày 01/4/2014 cụ mô rãnh ghé em tặng free các thứ sau: cối - 1 đầu AKAY ; amp-con A1, ampli tube-GM70; CDP, S10; loa thùng bass bự. Chuyến ni dứt hết cho rãnh để đi chụp ảnh :lol:
     
  20. Dinquanhun

    Dinquanhun Advanced Member

    Joined:
    27/7/11
    Messages:
    5.549
    Likes Received:
    3
    cụ kiểm tra ống luôn, có mốc xì không? :lol:
    Xong ra chợ mua đoạn dây thừng 1 m, cắt ra 2 đoạn 0.5m :roll:
     
  21. thanhhue

    thanhhue Advanced Member

    Joined:
    21/2/11
    Messages:
    1.357
    Likes Received:
    2
    Location:
    Huế
    Mod chú ý nghe, hôm ni vẫn bình thường, mai mod nói câu ni mới không có ý nghĩa :lol: .
    Cụ Din: dây thừng làm chi rứa cụ :roll:
     
  22. Dinquanhun

    Dinquanhun Advanced Member

    Joined:
    27/7/11
    Messages:
    5.549
    Likes Received:
    3
    1 sợi cột ACay 1 sợi cột Canon vô 2 tay. làm chi thì cụ Mod biết rồi :lol:
     
  23. 6Pi3Hue_audio

    6Pi3Hue_audio Advanced Member

    Joined:
    24/4/06
    Messages:
    1.431
    Likes Received:
    1
    Location:
    Thừa Thiên Huế
    Ngày mai 1-4 mình sẽ phá hết những bệnh nhân đang nằm viện cho khỏe để rảnh thời gian làm việc khác, nhất là ADUH :lol:
     
  24. Baoanh_Hue

    Baoanh_Hue Advanced Member

    Joined:
    6/3/07
    Messages:
    8.888
    Likes Received:
    7
    Location:
    phá Tam Giang
    Sáng mai đem cục biến áp quấn xong rồi (của anh Nikai) ra tháo hết dây luôn đi anh :mrgreen:
     
  25. Dinquanhun

    Dinquanhun Advanced Member

    Joined:
    27/7/11
    Messages:
    5.549
    Likes Received:
    3
    nghe đồn cụ Pi có mỏ hàn và tuốc vít mới, để dễ mổ ÂCay lấy xác :lol:
     

Share This Page

Loading...