Huế Audio Group-DIY-Thư Giãn

Discussion in 'Bang hội / Câu lạc bộ' started by nlky21c, 21/5/11.

  1. Baoanh_Hue

    Baoanh_Hue Advanced Member

    Joined:
    6/3/07
    Messages:
    8.888
    Likes Received:
    7
    Location:
    phá Tam Giang
    Có đi khai mạc mô nà, ở nhà chăm ngoan và nghe cối với amp mới tậu :lol:
     
  2. thanhhue

    thanhhue Advanced Member

    Joined:
    21/2/11
    Messages:
    1.357
    Likes Received:
    2
    Location:
    Huế
    Cụ có volume làm cảnh thì quẳng cho em, em đang thiếu :lol:
    Em cũng ké chút
     

    Attached Files:

    • 1.jpg
      1.jpg
      File size:
      60,7 KB
      Views:
      71
    • 2.jpg
      2.jpg
      File size:
      58,5 KB
      Views:
      72
    • 3.jpg
      3.jpg
      File size:
      60,8 KB
      Views:
      72
  3. nike1969

    nike1969 Advanced Member

    Joined:
    10/7/12
    Messages:
    1.741
    Likes Received:
    0
    Location:
    Huế
    Mình đi 6h30 mà không có chổ đứng, cuối cùng phải trèo lan can đu cột cờ, buồn quá cũng về sớm :D
    Phải công nhận năm ni dàn dựng sân khấu hoành tráng thiệt!
     
  4. Baoanh_Hue

    Baoanh_Hue Advanced Member

    Joined:
    6/3/07
    Messages:
    8.888
    Likes Received:
    7
    Location:
    phá Tam Giang
    Mới đi cầu Ngói Thanh Toàn-Lễ hội chợ Quê, làm vài tấm chơi vui :D
     
  5. Dinquanhun

    Dinquanhun Advanced Member

    Joined:
    27/7/11
    Messages:
    5.549
    Likes Received:
    3
    rứa mà mền 7h30 mới qua Đại Nội, may mà ko đi bộ vô :lol:
     
  6. Baoanh_Hue

    Baoanh_Hue Advanced Member

    Joined:
    6/3/07
    Messages:
    8.888
    Likes Received:
    7
    Location:
    phá Tam Giang
    20H00 tối ni có Đêm Hoàng Cung và Đêm Phương Đông, hấp dẫn đây! cả nhà chuẩn bị "súng,ống", nạp Pin đầy đủ để lên đường nghe :D
    Tag : a.Pi, a.Nai, Ới, Kiến, 2 Vũ, Din....+ Em
     
  7. minhtriet

    minhtriet Advanced Member

    Joined:
    12/2/08
    Messages:
    4.527
    Likes Received:
    6
    Location:
    Huế
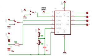
    Vi cá mô rùi, sáng ni đi đồng nát kiếm được mấy món hay, tặng cho cặp a em sinh đôi ni nè :D, ủi pcb trước đi.


    Schema:


    Chú ý:
    1: Tích hợp thêm IC ổn áp 7805 vô để cấp nguồn cho mạch
    2: Tích hợp thêm mạch phát xung dùng IC555 này vô luôn là trọn gói
    [​IMG]
    Chân 3 từ IC 55 sẽ nối vào chân 9 STK
     

    Attached Files:

  8. minhtriet

    minhtriet Advanced Member

    Joined:
    12/2/08
    Messages:
    4.527
    Likes Received:
    6
    Location:
    Huế
    Rứa tối ni bế mạc lễ hội beer, chả nhẽ ko tham dự à? :lol:
    Sáng ni thấy Pang chủ đang quay quắt vụ ni mà :p
     
  9. kienvangcon

    kienvangcon Advanced Member

    Joined:
    20/7/12
    Messages:
    817
    Likes Received:
    0
    Location:
    Hue Audio Group
    Sáng ni em vừa rời Cầu Ngói thì thấy bác vừa chạy về, nắng quá! le lưỡi!
    Tối ni chương trình răng hè?
     
  10. nike1969

    nike1969 Advanced Member

    Joined:
    10/7/12
    Messages:
    1.741
    Likes Received:
    0
    Location:
    Huế
    Bế mạc sớm rứa à?
    Ngày ni chủ nhật ai tụ tập đi quanh một vòng lề hội sớm không?
     
  11. Dinquanhun

    Dinquanhun Advanced Member

    Joined:
    27/7/11
    Messages:
    5.549
    Likes Received:
    3
    đúng rồi, trưa ni đi đọc thấy tối 13 là kết thúc, sao kết thúc sớm uổng vậy cà? :lol:
     
  12. nike1969

    nike1969 Advanced Member

    Joined:
    10/7/12
    Messages:
    1.741
    Likes Received:
    0
    Location:
    Huế
    Chiều ni ai đi tụ tập đi bia hì, em mời mừng lể!
    Mấy Cụ nằm dưới lên tiếng trước đi :)
     
  13. minhtriet

    minhtriet Advanced Member

    Joined:
    12/2/08
    Messages:
    4.527
    Likes Received:
    6
    Location:
    Huế
    Cụ Ới cân nhắc giữa 2 cái "chuồng heo" ni nè :D
    Loại của Mr Yessir giá 900k, size: 22 x 30 x 20
    [​IMG]

    Loại của shop Hungbo giá 2tr làm bằng inox phay xước, size: 308mm x 308mm x 188mm
    viewtopic.php?p=1619529#p1619529

    Nếu dự định sau này nâng cấp thêm, hoặc gắn thêm cục xuyến :p thì nên lấy loại inox.
     

    Attached Files:

  14. Baoanh_Hue

    Baoanh_Hue Advanced Member

    Joined:
    6/3/07
    Messages:
    8.888
    Likes Received:
    7
    Location:
    phá Tam Giang
    Ghé 6A chả có ma mô cả nên về nhà lấy máy chạy về cầu Ngói. Người đông như kiến, kẹt xe... nên không để ý có Kiến vàng.
    Tối ni đi mấy giờ các tay máy trẻ :) ? Hẹn chỗ mô ri ?
     
  15. VICAS

    VICAS Advanced Member

    Joined:
    29/3/06
    Messages:
    180
    Likes Received:
    0

    Úi thank bác, vừa dịp em mới lượn Ngô Đức Kế thấy nó mới đấu mô được một đống máy pho to đang rã xác, ngo nghiêng thấy không có chi cả, tình cờ liếc qua góc thấy nó vất một cái máy ép laminas không dính chút bụi, đẹch thằng chủ thấy mình hớn hở nó lia dao phát 200k, thấy mà nản, cuối cùng phải đá đủ thử lông, từ lông nheo, lông tay lông chân với con mẹ chủ nó mới bớt cho 50 chục trà đá, bưng đi về nhà test một board ACA ngon lành cành hoa, nhìn đi nhìn lại thấy mình quên mất cái nắp máy, đen không chịu được.
     
  16. VICAS

    VICAS Advanced Member

    Joined:
    29/3/06
    Messages:
    180
    Likes Received:
    0

    Mấy giờ cụ ơi, sức em 3 cối là hết hơi
     
  17. minhtriet

    minhtriet Advanced Member

    Joined:
    12/2/08
    Messages:
    4.527
    Likes Received:
    6
    Location:
    Huế
    Hehe, cái mớ trên cũng lựm từ NĐ Kế đó :D
    Rứa chơi ép plastic thấy xịn hơn ủi nhiều ko?
     
  18. hungphat

    hungphat Advanced Member

    Joined:
    7/10/12
    Messages:
    252
    Likes Received:
    0
    mừng fes mà không có tiết mục chi cũng buồn , cụ mod sô ảnh lên coi cho đỡ buồn deee :)
     
  19. minhtriet

    minhtriet Advanced Member

    Joined:
    12/2/08
    Messages:
    4.527
    Likes Received:
    6
    Location:
    Huế
    Hẹn tại Thương Bạc cho nó tiện tề, có lễ hội beer đó, uống phê phê chộp cho nó dê :lol:
     
  20. Baoanh_Hue

    Baoanh_Hue Advanced Member

    Joined:
    6/3/07
    Messages:
    8.888
    Likes Received:
    7
    Location:
    phá Tam Giang
    Cái volume nớ 10K để làm SS. Tube amp thì cần 100K ALPS tháo máy hí , chịu ko ? :D
     
  21. minhtriet

    minhtriet Advanced Member

    Joined:
    12/2/08
    Messages:
    4.527
    Likes Received:
    6
    Location:
    Huế
    Xêko nớ hắn cần cái 10K làm Singum rồi thêm cái 100K làm tube.
    Mà hàng tháo máy của Mod coi chừng đó nghen :p
     
  22. VICAS

    VICAS Advanced Member

    Joined:
    29/3/06
    Messages:
    180
    Likes Received:
    0
    ca phê hèo, oải quá............................
     

    Attached Files:

  23. minhtriet

    minhtriet Advanced Member

    Joined:
    12/2/08
    Messages:
    4.527
    Likes Received:
    6
    Location:
    Huế
    Hello đi.
     

    Attached Files:

  24. VICAS

    VICAS Advanced Member

    Joined:
    29/3/06
    Messages:
    180
    Likes Received:
    0

    Hello
     
  25. Dinquanhun

    Dinquanhun Advanced Member

    Joined:
    27/7/11
    Messages:
    5.549
    Likes Received:
    3
    mền đăng kí đi, 5h30 mới mở lễ
     

Share This Page

Loading...