Huế Audio Group-DIY-Thư Giãn

Discussion in 'Bang hội / Câu lạc bộ' started by nlky21c, 21/5/11.

  1. Baoanh_Hue

    Baoanh_Hue Advanced Member

    Joined:
    6/3/07
    Messages:
    8.888
    Likes Received:
    7
    Location:
    phá Tam Giang
    Theo mềnh hiểu:
    + Mass bảo vệ: tiếp địa nhằm thoát nhiễu, sét ... (nên trước BACL)
    + Mass công tác: dòng điện qua cục biến áp trong máy (BACL) được nắn lọc ra điện DC cấp cho mạch, thông thường cực âm đấu đến cọc GND (mass công tác), vỏ rắc RCA, cọc RCA...cũng đấu đến GND (đa số theo nguyên tắc đấu sao). 2 thứ ni không nên nhầm với nhau
     
  2. Baoanh_Hue

    Baoanh_Hue Advanced Member

    Joined:
    6/3/07
    Messages:
    8.888
    Likes Received:
    7
    Location:
    phá Tam Giang
    Ơ, em có phono tube mô, phono trên A1 mừ :) , phono tube bị Ù chưa hẵn là do nguồn điện AC, chủ yếu là do mạch và cách lắp (em lắp cũng bị Ù chả tài giỏi chi) :)
     
  3. minhtriet

    minhtriet Advanced Member

    Joined:
    12/2/08
    Messages:
    4.527
    Likes Received:
    6
    Location:
    Huế
    Ử nhễ, mà phono cũng chưa có kim mà, bữa trước nghe nói lấy cái kim chi cong cong móc ngược như cái kim câu tôm bắt vô mà :lol:
     
  4. Baoanh_Hue

    Baoanh_Hue Advanced Member

    Joined:
    6/3/07
    Messages:
    8.888
    Likes Received:
    7
    Location:
    phá Tam Giang
    "ĐIỆP KHÚC 10 NĂM TÌNH CŨ" của cụ MT :lol: , em xài kim Ortofon à nhà, kim câu tôm nớ tặng cụ MT rùi :mrgreen:
     
  5. nike1969

    nike1969 Advanced Member

    Joined:
    10/7/12
    Messages:
    1.741
    Likes Received:
    0
    Location:
    Huế
    Hờ... Hờ.... Rắc rối cái sự chơi hèo? Em có pre tube không mass đất , hiện tại phono hổng có bị ù. Không biết mai mốt nâng cấp BACL , lọc nguồn, mass.... Mà lại ù thì em nhảy lambada thui :D
     
  6. Baoanh_Hue

    Baoanh_Hue Advanced Member

    Joined:
    6/3/07
    Messages:
    8.888
    Likes Received:
    7
    Location:
    phá Tam Giang
    Thì đó anh Nike à, cái Rề phono của đồ hãng lắp ngon mà. Anh chưa dùng BACL mà đã OK như rứa rồi, mai mốt có BACL kết hợp lọc nhiễu đấu nối đúng thì quá OK luôn.
     
  7. minhtriet

    minhtriet Advanced Member

    Joined:
    12/2/08
    Messages:
    4.527
    Likes Received:
    6
    Location:
    Huế
    Ko ù thì cũng xột xoẹt rột roẹt mờ, có rứa tối qua mới gọi cho Pang chủ chứ? :lol:
     
  8. nike1969

    nike1969 Advanced Member

    Joined:
    10/7/12
    Messages:
    1.741
    Likes Received:
    0
    Location:
    Huế
    Hiiiii... Đi nhậu lén mà không cho tui ra, sợ say chơ chi nữa...
    Xột xoẹt nớ mô phải vì nguồn điện, hết ho rồi :)
     
  9. Baoanh_Hue

    Baoanh_Hue Advanced Member

    Joined:
    6/3/07
    Messages:
    8.888
    Likes Received:
    7
    Location:
    phá Tam Giang
    Kiếm cớ chi ADUH thôi, đừng lăn tăn ... mấy sợi dây điện nữa các cụ :lol:
     
  10. Dinquanhun

    Dinquanhun Advanced Member

    Joined:
    27/7/11
    Messages:
    5.549
    Likes Received:
    3
    mấy sợi dây điện là cớ đó :lol:
     
  11. Baoanh_Hue

    Baoanh_Hue Advanced Member

    Joined:
    6/3/07
    Messages:
    8.888
    Likes Received:
    7
    Location:
    phá Tam Giang
    Kaka, rứa thì tổ chức test (mù) ... mấy sợi dây điện nhân dịp ADUH nghe các cụ (492 rùi đó) :lol:
     
  12. Dinquanhun

    Dinquanhun Advanced Member

    Joined:
    27/7/11
    Messages:
    5.549
    Likes Received:
    3
    có ai chứng kiến hết ho mô? :p
     
  13. minhtriet

    minhtriet Advanced Member

    Joined:
    12/2/08
    Messages:
    4.527
    Likes Received:
    6
    Location:
    Huế
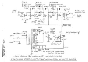
    Ục thao khảo cái schema ni nè (Đã bẩu trời nóng thì dẹp đèn đóm đi mờ ko nghe ) :mrgreen:
     

    Attached Files:

  14. Baoanh_Hue

    Baoanh_Hue Advanced Member

    Joined:
    6/3/07
    Messages:
    8.888
    Likes Received:
    7
    Location:
    phá Tam Giang
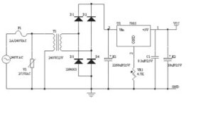
    Đang là mùa giông sét, khuyến nghị các Cụ có bộ dàn yêu quý, đôi khi là dễ ghét (đắt tiền có, rẻ tiền có) thì nên lắp mạch như ri (trước cục lọc) để bảo vệ sét lan truyền trên đường điện AC gây ...viêm màn túi :D
    (Em đã làm rùi, linh kiên VAR, cầu chì hoặc điện trở 1 ohm 1/4W dễ kiếm)
     

    Attached Files:

  15. Dinquanhun

    Dinquanhun Advanced Member

    Joined:
    27/7/11
    Messages:
    5.549
    Likes Received:
    3
    sét mà vô trúng nhà thì lo người trước vì quá đen rồi, lo chi mấy bộ dàn :lol:
    cứ chờ cụ Nike rửa Pre rồi ăn ngủ nghe nghỉ cho khẻ :oops:
     
  16. Baoanh_Hue

    Baoanh_Hue Advanced Member

    Joined:
    6/3/07
    Messages:
    8.888
    Likes Received:
    7
    Location:
    phá Tam Giang
    Vô trúng nhà thì noái chi nữa, nhưng mà lỡ nó truyền qua dây điện từ Nhà đèn tới mới đáng ngại, hỏi cụ Ới là biết liền :lol:
     
  17. nike1969

    nike1969 Advanced Member

    Joined:
    10/7/12
    Messages:
    1.741
    Likes Received:
    0
    Location:
    Huế
    Ho thì cũng nghe nói , hết ho cũng nghe nói :D
    Cái buồng em như bải chiến trường, lộn xộn quá,
    MT: khi hôm chạy ra thấy Cụ băng qua đường mà muốn đi không nổi, chắc uống nhiều lắm? Chịu chi nổi với Pang chủ :)
     
  18. Baoanh_Hue

    Baoanh_Hue Advanced Member

    Joined:
    6/3/07
    Messages:
    8.888
    Likes Received:
    7
    Location:
    phá Tam Giang
    Bãi chiến trường, lộn xộn có nghĩa là nhiều đồ mới và cũng có nghĩa là cơ hội ADUH là rất cao :D
     
  19. minhtriet

    minhtriet Advanced Member

    Joined:
    12/2/08
    Messages:
    4.527
    Likes Received:
    6
    Location:
    Huế
    Hê hê, khi hôm uống có 3-4 lon, xi nhê chi mô Cụ? :lol:
    Pang chủ bận việc đòi về nên giải tán luôn, chứ ko ai cho cụ chạy xổng? :p
     
  20. minhtriet

    minhtriet Advanced Member

    Joined:
    12/2/08
    Messages:
    4.527
    Likes Received:
    6
    Location:
    Huế
    Nghe đâu sét lan truyền từ nhà đèn ít hơn so với nhà ... viễn thông nhiều lắm :lol: . Cứ hỏi cụ Ới biết ngay :p
     
  21. nike1969

    nike1969 Advanced Member

    Joined:
    10/7/12
    Messages:
    1.741
    Likes Received:
    0
    Location:
    Huế
    Tại phòng nhỏ thôi Cụ ơi! Em chờ đợi nhỏ 710 để ổn định mà dài cổ luôn :)
    Cụ mô dư dây tín hiệu để cho em vài chục mét về đặng sắp xếp ổn định cái phòng với!
     
  22. Dinquanhun

    Dinquanhun Advanced Member

    Joined:
    27/7/11
    Messages:
    5.549
    Likes Received:
    3
    :p he hê
    Sét lan truyền vô nhà là hên lắm!
    nghe đồn người bình thường thành cô hết đó
     
  23. Baoanh_Hue

    Baoanh_Hue Advanced Member

    Joined:
    6/3/07
    Messages:
    8.888
    Likes Received:
    7
    Location:
    phá Tam Giang
    Thứ 7 cuối tuần ni triển khai các cụ hèo? Các con tim đã vui trở lại chưa rứa ? :D
     
  24. Dinquanhun

    Dinquanhun Advanced Member

    Joined:
    27/7/11
    Messages:
    5.549
    Likes Received:
    3
    Trời nóng nghe dạc ở biển là mát nhứt :lol:
     
  25. Baoanh_Hue

    Baoanh_Hue Advanced Member

    Joined:
    6/3/07
    Messages:
    8.888
    Likes Received:
    7
    Location:
    phá Tam Giang
    Các cụ khác cho ý kiến để triển khai. Xin cảm ơn :D
     

Share This Page

Loading...