Huế Audio Group-DIY-Thư Giãn

Discussion in 'Bang hội / Câu lạc bộ' started by nlky21c, 21/5/11.

  1. Dinquanhun

    Dinquanhun Advanced Member

    Joined:
    27/7/11
    Messages:
    5.549
    Likes Received:
    3
    Cho í kiến về đồ đánh ở bãi biển để tét :lol: nữa
    Cối chơi ở biển được không hè? :roll:
     
  2. Baoanh_Hue

    Baoanh_Hue Advanced Member

    Joined:
    6/3/07
    Messages:
    8.888
    Likes Received:
    7
    Location:
    phá Tam Giang
    Ở biển thì cối đi với chày là tốt nhứt :lol: :mrgreen:
     
  3. Dinquanhun

    Dinquanhun Advanced Member

    Joined:
    27/7/11
    Messages:
    5.549
    Likes Received:
    3
    rứa cụ chở cối chày cụ đi hí 8)
     
  4. kienvangcon

    kienvangcon Advanced Member

    Joined:
    20/7/12
    Messages:
    817
    Likes Received:
    0
    Location:
    Hue Audio Group
    Cứ nghe ăn dậu là em bò vô!
    Em góp ý!
    Vị trí: biển quá ok lun.
    Thời gian: Các cụ thu xếp thông báo 1-2 pa để được đông nhất.
    Phương tiện: 4309, 5508, Mod, lnky21.
    Kinh phí: Campuchia.
    Đồ nghe: em mượn bà kẹo kéo.
    Tài trợ kim cương:?
    Tài trợ vàng:?
    Tài trợ chì:?
    Tài trợ aduh:?
    Khà khà.
     
  5. Dinquanhun

    Dinquanhun Advanced Member

    Joined:
    27/7/11
    Messages:
    5.549
    Likes Received:
    3
    đồ nghe có cụ Mod lo :lol:
    không thì mượn bộ dàn cụ Bồi :oops:
     
  6. nike1969

    nike1969 Advanced Member

    Joined:
    10/7/12
    Messages:
    1.741
    Likes Received:
    0
    Location:
    Huế
    Chà... Trời nóng chết có gió mô lay mà Kiến trên đọt cây rớt xuống ri hèo :)
    Nhân tài đất Huế mà lâu ni cứ núp !
    Like!
    Quan trọng là ý Cụ Mod thôi, vì Mod có nhã ý thứ bảy ni mời mà :D
     
  7. Baoanh_Hue

    Baoanh_Hue Advanced Member

    Joined:
    6/3/07
    Messages:
    8.888
    Likes Received:
    7
    Location:
    phá Tam Giang
    Thì em xới vụ T7 ni em mời tại 2/28 VTS mà ko thấy các cụ cho ý kiến chi cả, lại thống cáo vụ đi biển nữa em chả biết mô mà lần cả :)
     
  8. nike1969

    nike1969 Advanced Member

    Joined:
    10/7/12
    Messages:
    1.741
    Likes Received:
    0
    Location:
    Huế
    Thì Cụ cứ thông báo ngày, giờ đi rồi tính tiếp!
    Vụ ni Cụ nói đã mấy tuần rồi , lâu lắm không về nhà cụ !
    Quyêt đi Cụ em ủng hộ!
     
  9. Baoanh_Hue

    Baoanh_Hue Advanced Member

    Joined:
    6/3/07
    Messages:
    8.888
    Likes Received:
    7
    Location:
    phá Tam Giang
    Khà khà, vui là chính. Trưa T7 nghe các cụ :D
     
  10. Dinquanhun

    Dinquanhun Advanced Member

    Joined:
    27/7/11
    Messages:
    5.549
    Likes Received:
    3
    thật ra dậu thì mền cũng thích, chiều mô mền cũng dậu nhưng ngẫu hứng.
    Trời nóng quá mà tưởng tượng ngồi ở nhà thì cũng vả vật.
    đi ra ngoài thì người đi người không.
    thôi thì cụ Mod luôn có nhã ý thì cứ thông báo theo ý cụ là khoẻ, ai sắp xếp được thì đi.
    còn vụ biển thì ai ham chơi mới tính tiếp :lol: 2 vụ khác nhau mừ
     
  11. nike1969

    nike1969 Advanced Member

    Joined:
    10/7/12
    Messages:
    1.741
    Likes Received:
    0
    Location:
    Huế
    Phòng Mod có máy lạnh mà, với lại chơi audio thì thi thoảng có dịp nghe đồ này đồ nọ cũng mở mang và tình cảm phải không các Cụ? Em nhất định phải nghe được 635 một lần trong đời, còn 747 tính sau.
    Mấy Cụ có đồ mà không cho người ta nghe là tội lớn lắm! Toàn cho nghe trên 4 rum không hà, ác quá! :)
     
  12. Baoanh_Hue

    Baoanh_Hue Advanced Member

    Joined:
    6/3/07
    Messages:
    8.888
    Likes Received:
    7
    Location:
    phá Tam Giang
    Anh Nike noái chí lý. Like mạnh! :D
     
  13. minhtriet

    minhtriet Advanced Member

    Joined:
    12/2/08
    Messages:
    4.527
    Likes Received:
    6
    Location:
    Huế
    Đi chơi càng xa thì càng khó tập kết, rồi cụ nào cũng ok (ồ không) hết cho mà xem.
    Theo e cứ cây nhà lá vườn (ai cũng được) là ngoong nhứt :p
     
  14. Baoanh_Hue

    Baoanh_Hue Advanced Member

    Joined:
    6/3/07
    Messages:
    8.888
    Likes Received:
    7
    Location:
    phá Tam Giang
  15. Dinquanhun

    Dinquanhun Advanced Member

    Joined:
    27/7/11
    Messages:
    5.549
    Likes Received:
    3
    mền cũng mới xong rồi, chắc dưới 2000.
    mà cũng nghĩ lại VN làm được 100.000 thì bọn khựa huy động 1 làng cũng làm được hơn mấy chủ đề khác thì răng? vì cái ni chỉ dùng số đông
     
  16. thanhhue

    thanhhue Advanced Member

    Joined:
    21/2/11
    Messages:
    1.357
    Likes Received:
    2
    Location:
    Huế
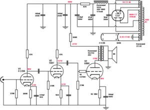
    Em lăn tan nối tầng trực tiếp thôi, cụ coi sơ đồ này thử được ko. Tính lui tính tới thì chon nối tầng bằng tụ :D
     

    Attached Files:

  17. Dinquanhun

    Dinquanhun Advanced Member

    Joined:
    27/7/11
    Messages:
    5.549
    Likes Received:
    3
    Oi, cái vụ nghe đồ ni thì tự động vô hiệu lâu rồi, đồ mền mà chờ đến phiên thì chắc tới Tết Công Gô:
    Nào Loi nào Bờ nào Lờ nào Don nào 66 nào Mẽo nào cả dãy :lol: ......
    Thôi cứ vui là ới nhau tụ tập thôi
     
  18. Baoanh_Hue

    Baoanh_Hue Advanced Member

    Joined:
    6/3/07
    Messages:
    8.888
    Likes Received:
    7
    Location:
    phá Tam Giang
    Hội mềnh chừ nhiều đồ chơi hơn trước rồi nên thỉnh thoãng có món chi mới (đồ hỡn, DIY...) thì hú anh em tới nghe cho thoải mái và vui vẻ là được :D
     
  19. minhtriet

    minhtriet Advanced Member

    Joined:
    12/2/08
    Messages:
    4.527
    Likes Received:
    6
    Location:
    Huế
    Schema ni thì cũng ok thoai nhưng bóng 5687 thì ngoài tầm với của Ục goài :lol:
     
  20. thanhhue

    thanhhue Advanced Member

    Joined:
    21/2/11
    Messages:
    1.357
    Likes Received:
    2
    Location:
    Huế
    Tham khảo thôi cụ ơi, bóng nớ nếu có thì cũng không nhét vô mô được :lol:
    Cấu hình vẫn như cũ 7F7 chạy khoảng 1.5ma - 6SN7 (4-5ma) - 5998A (50ma) là đẹp
     
  21. HueAudio

    HueAudio Advanced Member

    Joined:
    16/2/09
    Messages:
    535
    Likes Received:
    1
    Location:
    Thừa Thiên Huế
    Chiều nay em cho pre đi đền nạp tụ có dây, có ai có nhu cầu nạp tụ không dây không hèo? Làm liền chứ chờ đến thứ 7 lâu qué :lol:

    Em cần 1 con trở 5K/25W cụ nào có hộ công em với :(
     
  22. phannhatai

    phannhatai Advanced Member

    Joined:
    1/10/11
    Messages:
    2.508
    Likes Received:
    2
    Location:
    Huế
    Ai dà,
    Mới xong với mấy mẹ kiểm toán nội bộ, không lên đây đú đởn được. Nhìn lại thấy post trôi như tên bắn. Kinh cái HAG ni nhiều chuyện qué :lol:
    Tự thưởng cho mình 1 cốc cà phê 6 cái đã
    Like phát cho vụ thứ 7 nhà Mod :D
    Miền phắng đây :p
     
  23. VICAS

    VICAS Advanced Member

    Joined:
    29/3/06
    Messages:
    180
    Likes Received:
    0
    Không có 1.5k 3w nơi Ục ơi
    Chỉ có 2 con 470omh/ 2w và 2 con 330omh/5w thôi
    Nhớ có 1 cặp 820omh/2w mà mần răng chỉ tìm được 1 con
     
  24. minhtriet

    minhtriet Advanced Member

    Joined:
    12/2/08
    Messages:
    4.527
    Likes Received:
    6
    Location:
    Huế
    Xong với kiểm toán thì phải khao lớn chứ, sao lại cafe? :lol:
     

    Attached Files:

  25. thanhhue

    thanhhue Advanced Member

    Joined:
    21/2/11
    Messages:
    1.357
    Likes Received:
    2
    Location:
    Huế
    Thôi rồi lượm ơi, 820/2w thì cũng không xong, cụ cất giúp em cặp 330/5w để em lục thêm cặp 470/5w nữa là đúng bài :lol:
    vì kiểm toán ni ko biết nạp tụ, chỉ nạp cafe thôi :mrgreen:
     

Share This Page

Loading...