Huế Audio Group-DIY-Thư Giãn

Discussion in 'Bang hội / Câu lạc bộ' started by nlky21c, 21/5/11.

  1. Baoanh_Hue

    Baoanh_Hue Advanced Member

    Joined:
    6/3/07
    Messages:
    8.888
    Likes Received:
    7
    Location:
    phá Tam Giang
    Rứa thì kiếm cái volume Noble cỡ của Vũ Tẩu luôn hí :D
    @cụ MT: giải pháp xịt RP7 cái volum Đ.NAT kết quả răng rứa?. Mềnh mới tìm ra 1 cái volume Đ.NAT nhờ xịt coi thử răng. Cụ Tẩu đang làm cái Rề thụ động, tranh thủ mượn gắn volume đó vô rồi đo tín hiệu qua nó coi răng? Bữa ni cái chi cũng nên đem ra đo hết, cụ mô tẩn nhiều ADUH cũng mượn máy đo độ cồn coi răng luôn :lol:
    Có cái Rề hỡn mô không hèo, xách ra găn trở tải 600ohm vô đo thử coi răng hì :lol:
     
  2. phannhatai

    phannhatai Advanced Member

    Joined:
    1/10/11
    Messages:
    2.508
    Likes Received:
    2
    Location:
    Huế
    Giờ chỉ còn 1 cái hỡn ở Thiên Thai :roll:
     
  3. minhtriet

    minhtriet Advanced Member

    Joined:
    12/2/08
    Messages:
    4.527
    Likes Received:
    6
    Location:
    Huế
    Sorry Mod chứ em ko bao giờ chơi volume mà phải xịt cả! :evil:
    Em thà ít diy nhưng cái gì làm cho chuẩn cái đó, ko chơi kiểu liên hợp quốc :wink:
     
  4. thanhhue

    thanhhue Advanced Member

    Joined:
    21/2/11
    Messages:
    1.357
    Likes Received:
    2
    Location:
    Huế
    Cái đó thì tùy Mod thôi àh, chơi cho nghèo bớt đi :mrgreen:
    Rề hỡn mà chơi kiểu đó có ngày cũng đi ốp am

    Sau đợt thi em mới biết thông số kt nó quan trọng như thế nào, nó quyết định mình có được dắt xe đi hay là bị CAGT cho lên xe gởi về bãi tạm giữ chờ ngày thanh lý.
    với điều kiện hiện tại không dễ để sắm máy phát tầng số không phải vì giá quá cao (hàng cũ) mà khó kiếm người bán lại. Mod cho ý kiến là đo trên sound card cũng được nhưng loay hoay máy tính cũng cực, kiếm sound ngon cũng khó mà giá cũng tầm tầm, loại onboard thì chưa chắc đã chính xác (e nghĩ như thế).
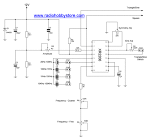
    Năm ngoái em và cụ MT có ý định làm bộ phát xung này đơn giản mà rất gọn, lk toàn đồng nát ngoài con IC tạo xung phải đặt mua giá tầm <100k.
    Xì ma như thế này


    board như thế này


    Hoàn thiện sẽ như vậy
     

    Attached Files:

  5. thanhhue

    thanhhue Advanced Member

    Joined:
    21/2/11
    Messages:
    1.357
    Likes Received:
    2
    Location:
    Huế
    Board thì em cũng layout xong cơ bản rồi. Giờ chỉ chờ phóng đi sao kim nữa là xong
     

    Attached Files:

  6. Dinquanhun

    Dinquanhun Advanced Member

    Joined:
    27/7/11
    Messages:
    5.549
    Likes Received:
    3
    hạnh phúc khi diy của mền là lúc kiếm, hàn kinh kiện và xả xác :lol:
    chứ khi cắm điện ra ổn rồi thì hết đam mê.
    cụ noái rứa răng mền diy được :mrgreen:
     
  7. minhtriet

    minhtriet Advanced Member

    Joined:
    12/2/08
    Messages:
    4.527
    Likes Received:
    6
    Location:
    Huế
    Thì vưỡn có câu được nhắc đi nhắc tới: "Hạnh phúc là trên đường đi chứ không phải đích đến" mà :lol:
    Bởi rứa phải để ra nhiều món cho nó có màu sắc, hết diy pre thì diy phono, hoặc amply, hết tube thì sang solid, sau đó là... hybrid chẳng hạn :p
    Thôi miền đi đn kiếm đồ lem xèm Ục đây :p
     
  8. Dinquanhun

    Dinquanhun Advanced Member

    Joined:
    27/7/11
    Messages:
    5.549
    Likes Received:
    3
    Mod tiếp tục chiến đi mod :lol:
    mền hóng
     
  9. minhtriet

    minhtriet Advanced Member

    Joined:
    12/2/08
    Messages:
    4.527
    Likes Received:
    6
    Location:
    Huế
    Khi hôm đo với thang của đồng hồ ACmilivolt cứ tưởng phải chia 2, giờ tính toán lại thì ko phải chia 2, có nghĩa là suy hao ko phải là +/-5.5dB mà là +/-11dB (Với công thức dB=20log (U1/U2) :p
    Tính ra BTC đo kiểm pre của Mod vưỡn còn iu ới lém :lol:
     
  10. Dinquanhun

    Dinquanhun Advanced Member

    Joined:
    27/7/11
    Messages:
    5.549
    Likes Received:
    3
    bởi rứa có mấy cụ ngoài nớ chưa dám vô théc méc pre thi đó :lol:
     
  11. Dinquanhun

    Dinquanhun Advanced Member

    Joined:
    27/7/11
    Messages:
    5.549
    Likes Received:
    3
    Đồ hỡn đời cũ mà tẩn 600 ôm vào thì chết là chắc. Hôm đó họ không đo đồ tham chiếu chứ đo thì chắc chi đã lọt vòng gửi xe. (tui 6Pi đây :p )
     
  12. nike1969

    nike1969 Advanced Member

    Joined:
    10/7/12
    Messages:
    1.741
    Likes Received:
    0
    Location:
    Huế
    Nhờ có Cụ lên tiếng không thì họ đem thằng nhóc của em ra thí nghiệm rồi :)
    Ơn Cụ!
     
  13. Baoanh_Hue

    Baoanh_Hue Advanced Member

    Joined:
    6/3/07
    Messages:
    8.888
    Likes Received:
    7
    Location:
    phá Tam Giang
    cụ MT cũng xịt xịt nì .... :lol:
     
  14. Baoanh_Hue

    Baoanh_Hue Advanced Member

    Joined:
    6/3/07
    Messages:
    8.888
    Likes Received:
    7
    Location:
    phá Tam Giang
    Xách cái Rề H.K Citation của a.Nike ra gắn trở tải 600 ohm vô đo đê, có hư mô mà sợ :mrgreen:
     
  15. Dinquanhun

    Dinquanhun Advanced Member

    Joined:
    27/7/11
    Messages:
    5.549
    Likes Received:
    3
    May hí :p
     
  16. phannhatai

    phannhatai Advanced Member

    Joined:
    1/10/11
    Messages:
    2.508
    Likes Received:
    2
    Location:
    Huế
    Không sợ hỏng, chỉ sợ dở hơn :p :lol:
     
  17. Dinquanhun

    Dinquanhun Advanced Member

    Joined:
    27/7/11
    Messages:
    5.549
    Likes Received:
    3
    Hóa ra cụ mở đề để cụ Nike lò mẹt ra mà chém à? :mrgreen:
     
  18. Baoanh_Hue

    Baoanh_Hue Advanced Member

    Joined:
    6/3/07
    Messages:
    8.888
    Likes Received:
    7
    Location:
    phá Tam Giang
    Chà chà, mạch 1 lớp lại số ít thì BÀN ỦI phát là xong thôi Ục, JUPITER chi cho cực. Làm ngay và liền đi thôi hí để mềnh còn ké :D
    Nghe đồn anh 6Pi có card âm thanh 16 bits phục vụ đo kiểm bằng soft bá đạo, triển khai ngay đi anh, soft em lấy về rồi nì.
     
  19. Baoanh_Hue

    Baoanh_Hue Advanced Member

    Joined:
    6/3/07
    Messages:
    8.888
    Likes Received:
    7
    Location:
    phá Tam Giang
    @ALL: vụ lỗ cắm em đã hoàn thành thủ tục cầm nắm 8 cục. Bên SHOP NĐ nớ báo cho kích thước BACL, số lỗ cắm, bản vẽ sơ bộ... để họ tính ....mong chờ tin các cụ. Nếu không có ai đặt thì em đặt tấm lỗ hoặc buồn thì chơi công nghệ dũa tay luôn :lol:
     
  20. phannhatai

    phannhatai Advanced Member

    Joined:
    1/10/11
    Messages:
    2.508
    Likes Received:
    2
    Location:
    Huế
    Chờ rứa chơ mấy :lol:
     
  21. Baoanh_Hue

    Baoanh_Hue Advanced Member

    Joined:
    6/3/07
    Messages:
    8.888
    Likes Received:
    7
    Location:
    phá Tam Giang
    Haha, ai lại chơi kiểu đổ nước vô lỗ để kiến chui ra rứa :mrgreen:
     
  22. Dinquanhun

    Dinquanhun Advanced Member

    Joined:
    27/7/11
    Messages:
    5.549
    Likes Received:
    3
    CU Lọ mọ xem cái ni có liên quan chi tới cái volume mền đang thay vô pre không? có nên đu theo không ?
    viewtopic.php?f=19&t=83953
     
  23. Baoanh_Hue

    Baoanh_Hue Advanced Member

    Joined:
    6/3/07
    Messages:
    8.888
    Likes Received:
    7
    Location:
    phá Tam Giang
    BTC đo kiểm quá chính xác rồi, nói năng chi nữa. Rút kinh nghiệm thôi.
     
  24. Dinquanhun

    Dinquanhun Advanced Member

    Joined:
    27/7/11
    Messages:
    5.549
    Likes Received:
    3
    Đúng là sở trừơng của cụ, hèn chi cụ Nike lại im thin thít :p , vắng bóng giang hồ là phẻi :mrgreen:
     
  25. phannhatai

    phannhatai Advanced Member

    Joined:
    1/10/11
    Messages:
    2.508
    Likes Received:
    2
    Location:
    Huế
    Buổi sáng đi cà phê cứ thấy cái xe vành cam đậu bên Win, không thấy mặt ở 6. Lên HAG cũng thấy cái ních nằm trêu ngươi ở dưới không chịu ló lên. Gai con mắt :wink:
     

Share This Page

Loading...