Huế Audio Group-DIY-Thư Giãn

Discussion in 'Bang hội / Câu lạc bộ' started by nlky21c, 21/5/11.

  1. Baoanh_Hue

    Baoanh_Hue Advanced Member

    Joined:
    6/3/07
    Messages:
    8.888
    Likes Received:
    7
    Location:
    phá Tam Giang
    Kaka, ai đắng lòng rứa, mụ chai bao à :mrgreen:
     
  2. Dinquanhun

    Dinquanhun Advanced Member

    Joined:
    27/7/11
    Messages:
    5.549
    Likes Received:
    3
    tuần ni tập trung vô vụ đánh cối nghe Tết thôi :lol:
    CỤ Mod cần chi về phono thì mền hổ trợ :mrgreen: kinh nghiệm tay thương tích đầy mình :)
     
  3. Baoanh_Hue

    Baoanh_Hue Advanced Member

    Joined:
    6/3/07
    Messages:
    8.888
    Likes Received:
    7
    Location:
    phá Tam Giang
    Ừ đánh băng cối nghe Tết hí, phono thì cứ mần nếu ko kịp Tết thì làm tiếp thông Tết luôn :lol:
     
  4. Dinquanhun

    Dinquanhun Advanced Member

    Joined:
    27/7/11
    Messages:
    5.549
    Likes Received:
    3
    Rứa mới noái đỉnh cao của DIY là chơi đồ sẵn, mà đồ sẵn từ taobao là hợp của đỉnh rẻ đó :mrgreen:
     
  5. Baoanh_Hue

    Baoanh_Hue Advanced Member

    Joined:
    6/3/07
    Messages:
    8.888
    Likes Received:
    7
    Location:
    phá Tam Giang
    Bữa ni ai chơi đồ taobao nữa :evil: diy đồ nhà vẫn hơn, nếu dỡ bỏ làm lại cái khác :) , kaka ra Tết triển khai tiếp vụ loa hí :D
     
  6. Baoanh_Hue

    Baoanh_Hue Advanced Member

    Joined:
    6/3/07
    Messages:
    8.888
    Likes Received:
    7
    Location:
    phá Tam Giang
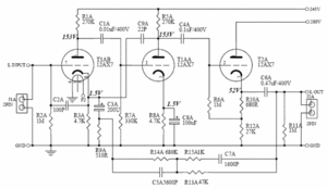
    Làm theo mạch như ri có ổn không các cụ kỹ thuật :D
     

    Attached Files:

  7. Benngu

    Benngu Advanced Member

    Joined:
    18/7/12
    Messages:
    712
    Likes Received:
    0
    Location:
    SỊA
    :D Được đó, khởi công trước tết luôn :D
     
  8. Dinquanhun

    Dinquanhun Advanced Member

    Joined:
    27/7/11
    Messages:
    5.549
    Likes Received:
    3
    Vô sốp Mythanh bợ về ngon bổ ngữa, mod lại chi cũng được :D
     
  9. Baoanh_Hue

    Baoanh_Hue Advanced Member

    Joined:
    6/3/07
    Messages:
    8.888
    Likes Received:
    7
    Location:
    phá Tam Giang
    Có đầy đủ hết roài mà, action thôi nhưng mà thiếu xiền mua tube :mrgreen:
    Din ơi Din, có CD mô hay hay chút, nhạc mới mới chút cho mềnh mượn đánh cối với, biên tập nhác quá :D
     
  10. Dinquanhun

    Dinquanhun Advanced Member

    Joined:
    27/7/11
    Messages:
    5.549
    Likes Received:
    3
    Bó tay: Có mới thì không hay mà hay thì không mới, cụ thích cái mô :?: :lol:
     
  11. Baoanh_Hue

    Baoanh_Hue Advanced Member

    Joined:
    6/3/07
    Messages:
    8.888
    Likes Received:
    7
    Location:
    phá Tam Giang
    Thì cho mượn vài cái CD để ở 6 đi, dạc mô hợp thì mềnh chọn :D
     
  12. 6Pi3Hue_audio

    6Pi3Hue_audio Advanced Member

    Joined:
    24/4/06
    Messages:
    1.431
    Likes Received:
    1
    Location:
    Thừa Thiên Huế
    Quà xuân các Bác Vũng Tàu đã về đến Huế.
    Chiều nay bận dậu nên sáng mai dịch vụ mới phát ở 6 được.
    Phát theo danh sách đã đăng ký: Phá nhà ai, 6pi, Mod, Nike, Hungphat, Đức VCB, Cụ Ục, Cụ Kiến, Vi cá. Còn thừa 01 cái giao mệ Din để mệ đánh băng cối hoặc nhân ra F1 thì tùy:lol: .
     
  13. Dinquanhun

    Dinquanhun Advanced Member

    Joined:
    27/7/11
    Messages:
    5.549
    Likes Received:
    3
    hình như còn của cụ Kỳ :roll:
    mền ko nhận dĩa đợt ni :mrgreen:
     
  14. Dinquanhun

    Dinquanhun Advanced Member

    Joined:
    27/7/11
    Messages:
    5.549
    Likes Received:
    3
    Gửi cụ Khánh dạc Xuân Nike 28bis, ghé 6 lấy về nghe thử mà ok thì mền đánh vú sờ tiếp :)
    @ Cụ Nike: lít Chế Linh Thanh Tuyền Nike 2 với Huế Mù Sương Nike 6 cũng có ở 6 rồi hí :mrgreen:
     

    Attached Files:

  15. hungphat

    hungphat Advanced Member

    Joined:
    7/10/12
    Messages:
    252
    Likes Received:
    0
    hay dỡ gì ko biết cái gì vú sờ là e thích à . hèn gì sáng ni dậy sớm thiệt :)
     
  16. Dinquanhun

    Dinquanhun Advanced Member

    Joined:
    27/7/11
    Messages:
    5.549
    Likes Received:
    3
    Cụ cứ nghe thích thì có nhiều CD khác, bữa ni công nghệ rồi :lol:
    @ Cụ Nike đánh xong LP Ý Lan nghe Tết chưa? :p
     
  17. Baoanh_Hue

    Baoanh_Hue Advanced Member

    Joined:
    6/3/07
    Messages:
    8.888
    Likes Received:
    7
    Location:
    phá Tam Giang
    Yeah! chào buổi sáng. Sáng ni có ở 6 không để em thảy cái ổ cứng cho khỏe, bữa ni công nghệ rùi :D
     
  18. Dinquanhun

    Dinquanhun Advanced Member

    Joined:
    27/7/11
    Messages:
    5.549
    Likes Received:
    3
    Sơ bộ dạc Việt loóless 450Gb cụ hí, tuyển cho cụ dạc mới tý chứ cụ ko thích dạc mùi :lol: là vừa phần trống ổ cụ
     
  19. minhtriet

    minhtriet Advanced Member

    Joined:
    12/2/08
    Messages:
    4.527
    Likes Received:
    6
    Location:
    Huế
    Dzác thì chém một ít bluray iso cho khẻo, lên cụ Mod nhìn file mà chẳng bít làm giề với nóa :lol:
     
  20. Baoanh_Hue

    Baoanh_Hue Advanced Member

    Joined:
    6/3/07
    Messages:
    8.888
    Likes Received:
    7
    Location:
    phá Tam Giang
    Đỉnh cao của sưu tầm dạc lossless rùi :D . Tết ni em không đoài quà . Cảm ơn DIN :D
     
  21. Dinquanhun

    Dinquanhun Advanced Member

    Joined:
    27/7/11
    Messages:
    5.549
    Likes Received:
    3
    Đỉnh cao là cho cụ chơi Taobao hầy :p
     
  22. nguyencatsy

    nguyencatsy Advanced Member

    Joined:
    18/8/10
    Messages:
    159
    Likes Received:
    0
    Nhân dịp tất niên quán cafe 6A, trân trọng kính mời anh em hội HAG cùng vui chung tham dự tiệc rượu nhạt lúc 16h00 ngày 15/02 (nhằm ngày 27-1 al). Để việc tiếp đón được chu đáo xin vui lòng phúc đáp để buổi lễ được thành công tốt đẹp.
    Trân trọng kính mời.
     
  23. Dinquanhun

    Dinquanhun Advanced Member

    Joined:
    27/7/11
    Messages:
    5.549
    Likes Received:
    3
    Giờ chạy tới 6a phúc đáp trực tiếp luôn hí :lol:
     
  24. Benngu

    Benngu Advanced Member

    Joined:
    18/7/12
    Messages:
    712
    Likes Received:
    0
    Location:
    SỊA
    Cám ơn cụ chủ, em cố gắng về dự :D
     
  25. Dinquanhun

    Dinquanhun Advanced Member

    Joined:
    27/7/11
    Messages:
    5.549
    Likes Received:
    3
    Dự cố gắng đem rượu cần về nhiều :mrgreen:
     

Share This Page

Loading...