Huế Audio Group-DIY-Thư Giãn

Discussion in 'Bang hội / Câu lạc bộ' started by nlky21c, 21/5/11.

  1. Benngu

    Benngu Advanced Member

    Joined:
    18/7/12
    Messages:
    712
    Likes Received:
    0
    Location:
    SỊA
    Rắc rối quá hè. Thôi chờ ai chán thì xin 1 cái cho khỏe :D
     
  2. phannhatai

    phannhatai Advanced Member

    Joined:
    1/10/11
    Messages:
    2.508
    Likes Received:
    2
    Location:
    Huế
    Ui, có chơi chi mà không trả học phí cụ ui. Miền làm chuộc bạch và trả học phí cũng bộn rùi nên mới nhắn Mod rứa. Thay vì trả học phí thì Mod mời ly cà phê số 6 hay hơn :lol:
    Vô shop VR trên VNAV mà múc Mod ui :D
     
  3. Baoanh_Hue

    Baoanh_Hue Advanced Member

    Joined:
    6/3/07
    Messages:
    8.888
    Likes Received:
    7
    Location:
    phá Tam Giang
    Mềnh có khi mô mua chi bên Phố nớ mô, VNAV thôi, xốp PX mà có thì ủng hộ đội nhà cái hè :D
     
  4. Dinquanhun

    Dinquanhun Advanced Member

    Joined:
    27/7/11
    Messages:
    5.549
    Likes Received:
    3
    Thì chừ mua, mỗi xốp có thế mạnh riêng chứ vừa chờ đủ xèng đúng hàng mà xốp nhà bán nữa thì đi công gô chơi :lol:
     
  5. Baoanh_Hue

    Baoanh_Hue Advanced Member

    Joined:
    6/3/07
    Messages:
    8.888
    Likes Received:
    7
    Location:
    phá Tam Giang
    Rứa à, bên nớ cũng có bán deck hả DIN ? :mrgreen:
     
  6. Dinquanhun

    Dinquanhun Advanced Member

    Joined:
    27/7/11
    Messages:
    5.549
    Likes Received:
    3

    Attached Files:

  7. kienvangcon

    kienvangcon Advanced Member

    Joined:
    20/7/12
    Messages:
    817
    Likes Received:
    0
    Location:
    Hue Audio Group
    Lân la, phối hợp theo phong cách HAG
    [​IMG]
    Nhiều đồ xịn..........
    [​IMG]
    Và chính thức Cướp!
    [​IMG]
     
  8. kienvangcon

    kienvangcon Advanced Member

    Joined:
    20/7/12
    Messages:
    817
    Likes Received:
    0
    Location:
    Hue Audio Group
    Em thì em thích cái CT7 hơn, có 2 miếng gỗ nhìn cũng trí thức ra phết, bổ sung thêm cái counter và cái hộc băng to hơn và mica sáng thì hoản hảo đối với em. CT8, CT9 đúng là không thích cái form của cái hộc băng.
     
  9. Dinquanhun

    Dinquanhun Advanced Member

    Joined:
    27/7/11
    Messages:
    5.549
    Likes Received:
    3
    Nhắc lại bài hát nỗi buồn hoa phượng :mrgreen:
     
  10. Baoanh_Hue

    Baoanh_Hue Advanced Member

    Joined:
    6/3/07
    Messages:
    8.888
    Likes Received:
    7
    Location:
    phá Tam Giang
    Con CT9 dày dặn nhìn gấu, giá lại gần gấp đôi hy vọng dàn cơ và linh kiện bên trong nó đỉnh hơn. Cũng hơi bị kích thích con CT9 ni nhưng mà để nghía coi có con TEAC mô ngon ngon cái đã :D
     
  11. phannhatai

    phannhatai Advanced Member

    Joined:
    1/10/11
    Messages:
    2.508
    Likes Received:
    2
    Location:
    Huế
    Nói về deck thì ngoại trừ mấy cái dòng cao, còn bình thường thì Pi xếp trên Teac đó Mod ơi. CT9 là quá ngon với cái giá ở shop VR. Thường thì những hàng 2 kênh trên shop VR không tồn tại lâu mô, bị xúc mau lắm. Mod mà chần chừ là hết cửa đóa :D
     
  12. Baoanh_Hue

    Baoanh_Hue Advanced Member

    Joined:
    6/3/07
    Messages:
    8.888
    Likes Received:
    7
    Location:
    phá Tam Giang
    Khổ cái nỗi trong "kho" VCB mềnh không còn đủ để chuyển, ví thì lại có thừa ....huhu, ai giúp em với (thanh toán lại xiền mặt liền và ngay)
     
  13. Dinquanhun

    Dinquanhun Advanced Member

    Joined:
    27/7/11
    Messages:
    5.549
    Likes Received:
    3
    Cứ Gạch 1 cục cho to cái đã :mrgreen:
     
  14. Baoanh_Hue

    Baoanh_Hue Advanced Member

    Joined:
    6/3/07
    Messages:
    8.888
    Likes Received:
    7
    Location:
    phá Tam Giang
  15. nlky21c

    nlky21c Advanced Member

    Joined:
    25/8/09
    Messages:
    440
    Likes Received:
    3
    Location:
    Hue
    Ui trời ơi. Em làm luôn CT8 cho đủ hội hè.
     
  16. Benngu

    Benngu Advanced Member

    Joined:
    18/7/12
    Messages:
    712
    Likes Received:
    0
    Location:
    SỊA
    giá thơm hè, vài cái núm với cặp vu đi mua cũng hơn chừng nớ rồi
     
  17. Dinquanhun

    Dinquanhun Advanced Member

    Joined:
    27/7/11
    Messages:
    5.549
    Likes Received:
    3
    Có việc đôi gạch mà cũng nhờ mền động viên, :lol:
    Để mền nhắn Vũ chuyển lại rose đã :mrgreen:
     
  18. phannhatai

    phannhatai Advanced Member

    Joined:
    1/10/11
    Messages:
    2.508
    Likes Received:
    2
    Location:
    Huế
    Hê hê, đầu năm miền làm ma rà cũng thơm vía đó chớ :lol:
    @Mod: em đã gọi cho Vũ receiver nhờ để lại cái đẹp nhứt. Vũ hỏi có cần tút lại phần lưng ko ( do lớp sơn lâu năm quá sủi tăm vài chỗ ) dưng mờ theo ý Mod là để nguyên bản dzậy cho zin :p
    Cụ Kỳ nhảy lên đò luôn cho rùi chớ còn chờ chi nữa :p
     
  19. Baoanh_Hue

    Baoanh_Hue Advanced Member

    Joined:
    6/3/07
    Messages:
    8.888
    Likes Received:
    7
    Location:
    phá Tam Giang
    Cụ Kỳ rose em, em rose Ới,DIN, Ới rose DIN, rứa là DIN khỏe nhứt :lol: :mrgreen:
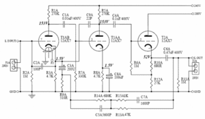
    @Cụ Hue, cụ MT, cụ ... : Khà khà, món ni chạy phà phà roài, Ù xì OK. Với mớ linh kiện nớ mà nghe cũng khá huống chi nâng cấp dàn linh kiện ngon (đã thay mấy tụ thoát cathode ểu)! :D . Thực tế trên board khác vài chút trên schematic.
     

    Attached Files:

  20. Dinquanhun

    Dinquanhun Advanced Member

    Joined:
    27/7/11
    Messages:
    5.549
    Likes Received:
    3
    Khi mô đấu lại phono coai thử mấy cụ hầy :)
    Ko biết rề cô rát rôn sần có cổng phono ko ta, mà có thì có hay hơn cổng phono tao bao không ta? :)
     
  21. Baoanh_Hue

    Baoanh_Hue Advanced Member

    Joined:
    6/3/07
    Messages:
    8.888
    Likes Received:
    7
    Location:
    phá Tam Giang
    Nghe từ taobao làm em ...dị ứng quá :mrgreen: chắc thay hết mớ linh kiện trên nớ cho hắn khỏi taobao, thành bá đạo luôn hí :lol:
    Mà răng vụ DECK ni DIN đừng ngoài là răng ri hè, cả cụ Nike nữa :)
     
  22. nike1969

    nike1969 Advanced Member

    Joined:
    10/7/12
    Messages:
    1.741
    Likes Received:
    0
    Location:
    Huế
    Zụ ni ít nhất cũng có được chầu dê hầy :D
    Vì răng mấy Cụ không tìm mấy em khác để trải nghiệm cho vui mà lại mua cùng một thể loại? :) có hay có dở cuộc chơi mới thấy nhiều thú vị... heê..... kể ra cũng khó mà vượt lên chính mình hì
    Chúc mừng một phong trào mới đang lên!
    Cụ Mod, mình có em Sony với em reVox đang còn điều trị rồi.
     
  23. Baoanh_Hue

    Baoanh_Hue Advanced Member

    Joined:
    6/3/07
    Messages:
    8.888
    Likes Received:
    7
    Location:
    phá Tam Giang
    Rứa là còn DIN chưa có DECK :lol:
     
  24. Dinquanhun

    Dinquanhun Advanced Member

    Joined:
    27/7/11
    Messages:
    5.549
    Likes Received:
    3
    Đả qua rồi niềm thích thú :lol:
     
  25. Baoanh_Hue

    Baoanh_Hue Advanced Member

    Joined:
    6/3/07
    Messages:
    8.888
    Likes Received:
    7
    Location:
    phá Tam Giang
    Rứa là... DECK cần à, chơi chi lạ rứa. Chúc cuối tuần vui vẻ :D
     

Share This Page

Loading...