Huế Audio Group-DIY-Thư Giãn

Discussion in 'Bang hội / Câu lạc bộ' started by nlky21c, 21/5/11.

  1. thanhhue

    thanhhue Advanced Member

    Joined:
    21/2/11
    Messages:
    1.357
    Likes Received:
    2
    Location:
    Huế
    Trời đồng môn mà cũng chém nhau kinh thế :lol:
     
  2. Baoanh_Hue

    Baoanh_Hue Advanced Member

    Joined:
    6/3/07
    Messages:
    8.888
    Likes Received:
    7
    Location:
    phá Tam Giang
    Haha, thôi không chê vicas nữa :mrgreen: . Bữa ni ai chơi đồ hãng nữa vicas hí :lol:
     
  3. 6Pi3Hue_audio

    6Pi3Hue_audio Advanced Member

    Joined:
    24/4/06
    Messages:
    1.431
    Likes Received:
    1
    Location:
    Thừa Thiên Huế
    Nhìn ruột phèo thấy bao nhêu đồ tẩm bổ vô đây rồi. Chúc mừng cụ có đồ chơi mới.
     
  4. phannhatai

    phannhatai Advanced Member

    Joined:
    1/10/11
    Messages:
    2.508
    Likes Received:
    2
    Location:
    Huế
    Ậy, tự nhiên xọ chuyện cắt môi cắt mép chi vô đây :lol:

    Giải lao chút: Festival
    http://youtu.be/YiQTGfIYKmU
     
  5. Dinquanhun

    Dinquanhun Advanced Member

    Joined:
    27/7/11
    Messages:
    5.549
    Likes Received:
    3
    hiểu nhau :)
     
  6. 6Pi3Hue_audio

    6Pi3Hue_audio Advanced Member

    Joined:
    24/4/06
    Messages:
    1.431
    Likes Received:
    1
    Location:
    Thừa Thiên Huế
    Vắng mặt mấy hôm mà như chùa bà đanh.
     
  7. phannhatai

    phannhatai Advanced Member

    Joined:
    1/10/11
    Messages:
    2.508
    Likes Received:
    2
    Location:
    Huế
    Thì vắng tiếng đao kiếm của Pang chủ mừ :p
     
  8. Baoanh_Hue

    Baoanh_Hue Advanced Member

    Joined:
    6/3/07
    Messages:
    8.888
    Likes Received:
    7
    Location:
    phá Tam Giang
    Thích pằng hông :mrgreen: :lol: , phần khó nhứt của cái cục kê củ loa của cụ đây. Mấy ngày Lễ ni đu theo Bé Bự, Bé Din...đồ rứa ... đã ghê :D
     

    Attached Files:

  9. nguyencatsy

    nguyencatsy Advanced Member

    Joined:
    18/8/10
    Messages:
    159
    Likes Received:
    0
    Thích pằng hông :mrgreen: :lol: , phần khó nhứt của cái cục kê củ loa của cụ đây. Mấy ngày Lễ ni đu theo Bé Bự, Bé Din...đồ rứa ... đã ghê

    Rứa mà thèng em điện thoại nhờ cái bàn cưa vài tấm ván mà nói léo đi chơi lễ rùi. Bùn ghê :lol:
     
  10. thanhhue

    thanhhue Advanced Member

    Joined:
    21/2/11
    Messages:
    1.357
    Likes Received:
    2
    Location:
    Huế
    rứa thì phải coi lại miềng chứ làm răng để người ta từ chối rứa hèo :mrgreen:
     
  11. minhtriet

    minhtriet Advanced Member

    Joined:
    12/2/08
    Messages:
    4.527
    Likes Received:
    6
    Location:
    Huế
    Cụ Ới có mê món ni ko:
    [​IMG]
    Dùng cho ống co nhiệt thì vô địch, rùi thỉnh thoảng cái chi ko làm việc thì lôi ra sấy :p
    Giá new 6 xị, 2nd thì 50%
     
  12. Dinquanhun

    Dinquanhun Advanced Member

    Joined:
    27/7/11
    Messages:
    5.549
    Likes Received:
    3
    Rứa mí noái :mrgreen:
    @ Cụ Mod: bữa trước định noái cụ đồ nghề thiếu vì 2 kẹp định vị là không đủ :p
     
  13. Baoanh_Hue

    Baoanh_Hue Advanced Member

    Joined:
    6/3/07
    Messages:
    8.888
    Likes Received:
    7
    Location:
    phá Tam Giang
    Ơ, đi thiệt mà sáng đi chiều về. Mới mua 4 tấm 1,2m x 2,4m về bơ Bé Bự, Bé trung, Bé Din, Bé Ới....nhoẻn hết chơ rồi có mô nữa :)
    Mới mua thêm 4 cái nhỏ nữa, rứa là đủ roài. :lol:
     
  14. phannhatai

    phannhatai Advanced Member

    Joined:
    1/10/11
    Messages:
    2.508
    Likes Received:
    2
    Location:
    Huế
    Kỳ công! Kỳ công quá :D
    Bợ lâu rùi :D

    Ấn tượng nghề truyền thống ở Fes năm ni:
    Chiều ni lang thang, thấy ông lão bán tò he đang bày 1 rổ, miền mừng như bắt được vàng. Tò he là món chơi thuở nhỏ, lâu lắm không gặp lại, tưởng đã thất truyền. Miền xúm lại định mua vài cây về cho con bé nó biết thế nào là tò he. Chợt nghe 1 chị đứng bên hỏi người bán:
    - Tò he ni ăn được không ông ơi? Cái ni hồi nhỏ tụi con chơi xong rồi ngứt ăn luôn
    - Không ăn được đâu cô ơi. Đây là đất sét Nhật Bản. Bữa ni ai nặn bằng bột nữa, mua mấy cái ni về nặn cho khoẻ, lại bền, chứ bột thì không để lâu được.
    Miền như muốn thả cả chùm cây " tò he " xuống đất
    Thôi đành giữ 1 cây để quảng cáo cho đất nước hoa anh đào vậy
    Buồn
     

    Attached Files:

  15. Dinquanhun

    Dinquanhun Advanced Member

    Joined:
    27/7/11
    Messages:
    5.549
    Likes Received:
    3
    Đất sét Nhựt bổn chắc chắc là ăn đuợc mừ :mrgreen:
     
  16. Baoanh_Hue

    Baoanh_Hue Advanced Member

    Joined:
    6/3/07
    Messages:
    8.888
    Likes Received:
    7
    Location:
    phá Tam Giang
    Buồn chi! đất sét Nhựt bổn là tốt rồi, đất sét Khựa mới đáng sợ chả biết nó bỏ cái chi ở trong nữa.
     
  17. Benngu

    Benngu Advanced Member

    Joined:
    18/7/12
    Messages:
    712
    Likes Received:
    0
    Location:
    SỊA
    Nói là Nhựt chắc chi đã made in Japan, mà nếu có cũng k về tới vn, về tới vn không chắc mấy "nghệ nhân" đó mua vì giá chắc chắn là chát
     
  18. thanhhue

    thanhhue Advanced Member

    Joined:
    21/2/11
    Messages:
    1.357
    Likes Received:
    2
    Location:
    Huế
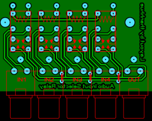
    Cụ Vicas coi thử chân cẳng relay đã đúng chưa hí, size board thực tế là 75mm x 45mm
     

    Attached Files:

    • 1.png
      1.png
      File size:
      147,6 KB
      Views:
      41
  19. Dinquanhun

    Dinquanhun Advanced Member

    Joined:
    27/7/11
    Messages:
    5.549
    Likes Received:
    3
    Ừa đúng ròi, nếu mà noái đồ Khợ thì ai mua :lol:
    Mà noái Nhựt chắc chi đã Japan.
    Mà đang noái tới đầu Deck à :)
     
  20. Baoanh_Hue

    Baoanh_Hue Advanced Member

    Joined:
    6/3/07
    Messages:
    8.888
    Likes Received:
    7
    Location:
    phá Tam Giang
    Mệt í! DIY mỏi cái tay quá, em đi chụp SEN cái đã :D
     

    Attached Files:

    • 2.jpg
      2.jpg
      File size:
      1,6 MB
      Views:
      33
    • 1.jpg
      1.jpg
      File size:
      1,4 MB
      Views:
      36
    • 3.jpg
      3.jpg
      File size:
      1,5 MB
      Views:
      34
  21. Benngu

    Benngu Advanced Member

    Joined:
    18/7/12
    Messages:
    712
    Likes Received:
    0
    Location:
    SỊA
    Máy xịn hè, :D
     
  22. Dinquanhun

    Dinquanhun Advanced Member

    Joined:
    27/7/11
    Messages:
    5.549
    Likes Received:
    3
    Sắp thanh lí rồi mà :) nghe cụ Ới đồn :lol:
    @ Cụ Mod: răng mấy bữa ni nick mền máy plus hay bị out làm đăng nhập mãi luôn, mà bên Iphone 4 thì vẫn bình thường :roll: rứa cụ
     
  23. VICAS

    VICAS Advanced Member

    Joined:
    29/3/06
    Messages:
    180
    Likes Received:
    0

    Cụ bỏ giùm em đường OUT đi, chỉ cần 4 đường IN là được rùi, thank
     
  24. Dinquanhun

    Dinquanhun Advanced Member

    Joined:
    27/7/11
    Messages:
    5.549
    Likes Received:
    3
    Gióng cái ở pre hịn mền đả kinh qua ri trời, ai lại vấp lại :lol:
     
  25. thanhhue

    thanhhue Advanced Member

    Joined:
    21/2/11
    Messages:
    1.357
    Likes Received:
    2
    Location:
    Huế
    Pre cụ có cả phono nữa kìa nên dễ phực phực mà lo chi cụ lỡ cụ Vicas ko bị thì em ủi tiếp cho cụ cái nữa để khắc phục cái hiện tại :lol:
     

Share This Page

Loading...