Phương án đấu nối điện cho Phòng nghe!

Discussion in 'Phụ kiện' started by KATARRAZZI, 21/1/21.

  1. KATARRAZZI

    KATARRAZZI Advanced Member

    Joined:
    2/1/20
    Messages:
    446
    Likes Received:
    277
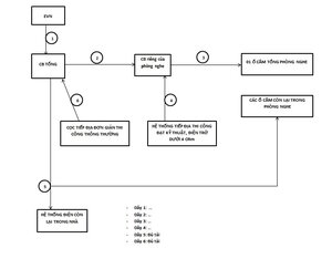
    Em dự kiến sắp xây nhà và có Phương án bố trí điện cho Phòng nghe như sau ạ!
    Kính nhờ các anh em có kinh nghiệm góp ý để em được hoàn thiện với ạ!
    Em đang băn khoăn 02 vấn đề:
    1/ Phương án đi dây như vầy đã ổn chưa?
    2/ Phương án chọn loại dây cho các vị trí 1, 2, 3, 4?
    Em xin cảm ơn rất nhiều!
    0945.253 ba năm sáu!
     

    Attached Files:

    Tags:
  2. quocdat

    quocdat Advanced Member

    Joined:
    4/6/06
    Messages:
    1.618
    Likes Received:
    988
    Ổ cắm tường phòng nghe bác nên làm nhiều hơn 1 cái (2 hoặc 3). Nếu đi nhiều hơn 1 cái thì nên đi kiểu rẻ nhánh, tức là từ CB tổng phòng nghe đi ra 2-3 cặp dây đi đến 2-3 ổ cắm tường.
    các ổ cắm tường này chia đều ra trong phòng để phòng trường hợp xoay chuyển bộ dàn quanh phòng thì vẫn giữ nguyên chiều dài dây nguồn tổng, còn không thì vị trí cắm dây cũng linh hoạt hơn.
    Dây số 3 em vẫn khuyến nghị là dùng cadivi, việc dùng dây này thì bộ dàn của bác sẽ tương thích rộng khi chuyển phòng, chuyển nhà, đổi chác đồ. Còn nếu vẫn quyết tâm xài dây audio thì tùy túi mà chọn, lưu ý là chọn dòng dây đi tường, đừng chọn loại dây nguồn cắt m cho các thiết bị. Audience có dòng dây này nhưng giá khá đắt và không thấy bán ở Việt Nam.
    Dây số 4 vẫn nên chọn dây đồng không mạ lõi to (vỏ màu xanh lá) của cadivi từ ổ tường về cọc đất. Nếu muốn xịn thì thay bằng nordost, sysnergistic research. Để tiết kiệm chi phí em vẫn cho rằng từ ổ tường về lưới thì cứ cadivi cho bộ dàn có tính tương thích cao khi thay đổi (phòng, nhà, mua bán thiết bị)
    Việc bác làm dây xịn ở 2 và 3 có thể làm âm thanh hay hơn, tuy nhiên rất nặng lúa do đi âm tường khá dài, mà nếu chọn trúng dây có màu âm nặng quá thì nó sẽ làm toàn bộ dàn của bác phải lệch theo để bù lại.
    Bác còn phải lưu ý bản thân xi măng + cát + gạch nó cũng ảnh hưởng xấu lên âm thanh nên chọn dây đi tường xịn quá nhiều khi cũng lãng phí dây.
     
  3. KATARRAZZI

    KATARRAZZI Advanced Member

    Joined:
    2/1/20
    Messages:
    446
    Likes Received:
    277
    Dạ em xin cảm ơn bác ạ!
     
  4. anhton82

    anhton82 Advanced Member

    Joined:
    19/8/10
    Messages:
    734
    Likes Received:
    669
    Hóng bác chủ chọn dây Cadivi hay dây nào để ae tham khảo.
     
    KATARRAZZI likes this.
  5. quocdat

    quocdat Advanced Member

    Joined:
    4/6/06
    Messages:
    1.618
    Likes Received:
    988
  6. KATARRAZZI

    KATARRAZZI Advanced Member

    Joined:
    2/1/20
    Messages:
    446
    Likes Received:
    277
    Em cũng chưa biết chọn model dây nào đây, kk
     
  7. quocdat

    quocdat Advanced Member

    Joined:
    4/6/06
    Messages:
    1.618
    Likes Received:
    988
    Để giúp bác chủ thêm thông tin tham khảo em đưa ví dụ của hệ thống của em như sau:
    1. Em đặt 1 biến áp nguồn tổng ở phòng khách. Dây nguồn in là dây for audio 1.8m. Dây out của bacl là dây audio 1.8m cắm ngược lại vào tường. Dây đi trong tường là dây noname (em không biết là dây gì, cho đại là cadivi đi). Dây âm tường này dài chắc phải 30m mới tới ổ cắm của bộ dàn. Từ ổ cắm này lại vào bacl nguồn tổng nữa bằng dây audio 1.5m, output của bacl này là dây hãng 1.8m.
    2. Thay đổi bất cứ thứ gì trong mấy thứ mà em đã mô tả ở trên thì cũng ảnh hưởng đến âm thanh và thay đổi khá rõ rệt.
    3. Dây nguồn for audio cắt m mà em đã thử thì dây 1.5m, 1.8m, 2.4m đều cho âm thanh khác nhau rõ rệt (dây hãng cũng vậy thôi). Em đã thử nghiệm thì thay đổi chiều dài 1cm cũng gây ra thay đổi trong âm thanh => dòng dây cho thiết bị có màu âm rất nặng và không nên dùng quá dài hoặc quá ngắn. Nói chung min max là 1.5m - 2m.
     
    KATARRAZZI likes this.
  8. quocdat

    quocdat Advanced Member

    Joined:
    4/6/06
    Messages:
    1.618
    Likes Received:
    988
    À, quên. Nhắc thêm bác chủ là dây nối đất (dây số 4) thì nên đi riêng (không đi chung với đường dây nguồn L-N của nguồn AC) nếu bác chủ đóng hệ thống cọc ground. Bởi vì nhiễu từ các dây L-N có thể ảnh hưởng lên dây ground nếu dây ground đi chung và nhiễu trên dây ground này rất khó loại bỏ.
     
    KATARRAZZI likes this.
  9. KATARRAZZI

    KATARRAZZI Advanced Member

    Joined:
    2/1/20
    Messages:
    446
    Likes Received:
    277
    Dạ em cảm ơn bác .........
     
  10. nguyenha7940

    nguyenha7940 Advanced Member

    Joined:
    5/12/12
    Messages:
    4.304
    Likes Received:
    1.386
    Location:
    Đống Đa,Hà Nội,sdt 0362353228
    Bạn ơi vậy tại sao người ta sản xuất ra những cáp điện loại này

    IMG_20210127_093506.jpg
    Dây nối đất( mũi tên xanh) lưới chống nhiễu ( mũi tên cam) cùng chung bó chặt trong 1 sợi cáp
    IMG_20210127_093743.jpg
    Còn theo quan điểm của mình thì khi nhà sản xuất họ sản xuất ra họ đã chứng minh được tính ưu việt của việc bố trí dây đi chung như vậy rồi bằng những thiết bị đo kiểm và thực tế môi trường cụ thể thì họ mới sản xuất những cáp điện đó hàng loạt được...
     
  11. quocdat

    quocdat Advanced Member

    Joined:
    4/6/06
    Messages:
    1.618
    Likes Received:
    988
    Bác không tin em cũng không sao ạ!
     
    phuongaudio likes this.
  12. mtbc

    mtbc Advanced Member

    Joined:
    11/9/06
    Messages:
    6.967
    Likes Received:
    2.483
    Location:
    Q3, Saigon
    Đã viết vậy mà bác chủ đọc không làm thấy không sao thì em cũng không tin nhe :p
     
    KATARRAZZI likes this.
  13. KATARRAZZI

    KATARRAZZI Advanced Member

    Joined:
    2/1/20
    Messages:
    446
    Likes Received:
    277
    Vâng, em xây nhà mới, của nhà làm được nên cứ cho chạy luồng riêng hết cho máu [emoji16]
     
  14. quocdat

    quocdat Advanced Member

    Joined:
    4/6/06
    Messages:
    1.618
    Likes Received:
    988
    Cái này không phải ground loop bác ạ! Mà là nhiễu cảm ứng từ 2 dây L-N lên dây ground. Bình thường thì nhiễu từ thiết bị xả về ground nhưng giờ thì ground lại mang nhiễu lên thiết bị :)
     
    GRENZEBACH likes this.
  15. Quang61

    Quang61 Advanced Member

    Joined:
    28/12/20
    Messages:
    344
    Likes Received:
    174
    Bác chủ thử tìm cách xin thêm 1 đồng hồ điện riêng rồi xài cho audio xem
    Dây cadivi giờ chỉ có loại 6mm nhưng 7 lõi, lùng khắp sg vừa rồi mới mua được loại một lõi nhưng của htx, chắc 6mm thì còn 5..
    Mình chạy hơn 60m nên ko cách gì chịu được loại dây cho audio giá 1tr/ m
    Nhưng nhờ dư cái đồng hồ điện nên dùng riêng thấy cũng ok
     
    KATARRAZZI likes this.
  16. TRAN DINH DUY

    TRAN DINH DUY Approved Member

    Joined:
    13/1/21
    Messages:
    6
    Likes Received:
    9
    Location:
    Ho Chi Minh
    Hay bác ơi. Mình cũng đang làm phòng và đang lăng tăng khúc dây đi tường như thế nào để ko ảnh hưởng chất âm
     
  17. hoangtrong

    hoangtrong Advanced Member

    Joined:
    2/5/13
    Messages:
    3.572
    Likes Received:
    2.247
    Location:
    Sài Gòn - Gia Định
    Đi dây điện nổi trên tường kiểu như thời Pháp thuộc, dây nào ra dây đó, tách rời ra hết chắc ngon?
     
    nobi7a likes this.
  18. quocdat

    quocdat Advanced Member

    Joined:
    4/6/06
    Messages:
    1.618
    Likes Received:
    988
    Thật ra, do cách làm phức tạp nên em không dám tư vấn. Chứ đẹp nhất là ốp gỗ lên tường rồi đi dây dựa trên miếng gỗ ốp đấy.
     
    KATARRAZZI likes this.
  19. KATARRAZZI

    KATARRAZZI Advanced Member

    Joined:
    2/1/20
    Messages:
    446
    Likes Received:
    277
    Em đã tùm được dây để kéo 25m từ công tơ điện về ạ! Xin các bác cho nhận xét với ạ! Dây 3x10mm, mỗi lõi 7 sợi đồng ạ! Dây Draka - Hàng nội địa Italia IMG_2363.JPG 1613713853606.jpg IMG_2280.JPG 1613713853654.jpg
     
  20. quocdat

    quocdat Advanced Member

    Joined:
    4/6/06
    Messages:
    1.618
    Likes Received:
    988
    Bác cắt thử 1 đoạn 2m - 2.5m và làm thử dây nguồn, nếu chất âm hợp tai thì dùng, không hợp tai thì chắc thanh lý.
    Chứ dây không nhìn mà đoán được đâu bác! :)
     
    KATARRAZZI likes this.
  21. thai64

    thai64 Advanced Member

    Joined:
    10/12/10
    Messages:
    3.664
    Likes Received:
    1.357
    [​IMG]

    Tìm và mua được loại dây điện như trên ...cấp điện cho bộ dàn Audio, có tiếp đất tốt thì tuyệt.
     
    KATARRAZZI likes this.
  22. Zorro

    Zorro Advanced Member

    Joined:
    14/12/05
    Messages:
    3.308
    Likes Received:
    552
    Location:
    Saigon
    KATARRAZZI likes this.
  23. KATARRAZZI

    KATARRAZZI Advanced Member

    Joined:
    2/1/20
    Messages:
    446
    Likes Received:
    277
    Dạ em cảm ơn các bác ạ
     
  24. anhton82

    anhton82 Advanced Member

    Joined:
    19/8/10
    Messages:
    734
    Likes Received:
    669
    Công cuộc pha chế điều chỉnh dây dợ này dài hơi phết các bác nhỉ !
     
  25. quocdat

    quocdat Advanced Member

    Joined:
    4/6/06
    Messages:
    1.618
    Likes Received:
    988
    Cái nào cũng vậy thôi bác ơi! Nếu làm kỹ thì cái gì cũng tốn thời gian cả. Thay có vài con tụ mà em mất chẵn 3 tuần mới xong :)
     
    KATARRAZZI and anhton82 like this.

Share This Page

Loading...