Chào các bác. Em mới lấy con scott 222C chạy bóng 7189 em muốn nhờ có bác nào ở hà nội mà thạo về dòng này và đã có kinh nghiệm căn chỉnh bias xem giúp em bias cho em nó với. Em hỏi thêm chút dòng này thay bóng nắn có thay đổi chất âm nhiều ko các bác? Hiện tại ampli em dùng 4 quả 7189 mulard 2 quả tiền 12ax7 mulard nhưng nắn em đang dùng mulard rusia. Tks các bác
Scott 222C được thiết kế chạy với áp bias xác định không đổi cho cả 2 kênh; tuy nhiên trong từng kênh, có chiết áp BAL 100K cho phép tinh chỉnh áp bias cho cặp đèn công suất. Điều chỉnh chiết áp BAL sao cho tín hiệu ra loa ở mức HUM nhỏ nhất. Tks for All.
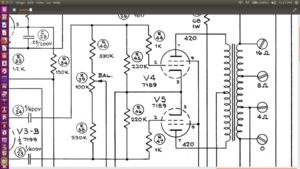
Em xem trên sơ đồ mạch: các bóng công suất 7189 có K (chân 3) đều được nối mát, còn các cực G (chân 2) được cấp áp âm nên đây có thể không phải là mạch bias tự động. Trong mạch có kí hiệu BAL cho biến trở tinh chỉnh 100K này; khi chỉnh điện áp âm trên các cực G sẽ biến đổi trong khoảng 17,5 VDC DC+/- 1,5 VDC kết quả là khi dòng DC qua đèn này tăng thì dòng DC qua đèn kia sẽ giảm. Tks for All.
Vậy cái nút tinh chỉnh chỉ là dùng để chỉnh cân 2 đèn phải ko anh?anh ở hn hay đâu vậy anh? Anh cho em xin sđt của anh nhé nếu vướng chỗ nào em gọi nhờ anh. Tks anh.
Chào các bác. Bác nào có sơ đồ ampli scott 222C cho em xin với. Em muốn tìm hiểu thêm về em nó để nâng cấp. Cảm ơn các bác. Sđt của em 0965653999
Sơ đồ mạch 222C bác có thể tải về ở link này: http://hhscott.com/pdf/fs/222C-C1.JPG Trước khi nâng cấp, bác chú ý nhờ bác thợ nào gần nhà kiểm tra hiện trạng thực tế so với sơ đồ mạch. Căn cứ sơ đồ mạch và kết quả đo kiểm thực tế trên ampli để tìm đúng linh kiện cần thay thế. Tks for All.
Tks bác nhé. Theo bác nếu dòng scott này nâng cấp tụ chất âm có thay đổi nhiều ko bác? Và theo bác nên nâng cấp những chỗ nào trước bác nhỉ? Em nâng cấp bóng hết rồi chỉ còn phần dưới. Cảm ơn bác tư vấn.
Khi thay thế linh kiện: trở, tụ... trong mạch điện thì nói chung đều có thể ảnh hưởng đến chất âm; tuỳ thuộc vào chất lượng linh kiện dùng thay thế, sự sai lệch giá trị các thông số của linh kiện thay thế với linh kiện trong mạch mà sự thay đổi chât âm có thể rất rõ ràng hoặc mờ nhạt. Quyết định nên thay thế linh kiện nào trong mạch trước cần căn cứ vào hiện trạng thực tế của ampli; quan sát ban đầu có thể nhận thấy các dấu hiệu của linh kiện bị lỗi cần thay thế như: tụ lọc nguồn bị lỗi do quá áp, điện trở bị quá nhiệt, mối hàn hoặc tiếp xúc bị kém... Tiếp theo cần một bức "ảnh điện" (điện áp tại các điểm đo cần thiết) của mạch điện theo sơ đồ của hãng, căn cứ vào các giá trị này có thể xác định chính xác chất lượng kinh kiện cần thay thế. Tks for All.
Bác ở hà nội hay ở đâu vậy bác? Bác cho em xin sđt để chỗ nào vướng mắc khi nâng cấp em sẽ alo nhờ bác giúp em nhé. Tks bác.
Chào các bác Cho e hỏi là lk48 và 222c khác nhau điểm nào? Chất âm có như nhau k ah? E hỏi về thiết kế mạch, chứ k nói về tube, vì tube nó nhiêu loại quá, e vừa mua dc 4 cây el84 harman kardon, k biết chất nó thế nao? Cảm ơn các bác nhiều
Quê em... Nếu biết chính xác những linh kiện nào cần thay thế trong chiếc 222C, thì chỉ với một vài dụng cụ như mỏ hàn, vặn vít, kìm cắt chân linh kiện... dù chưa từng hàn, sau một vài hôm hàn thử hoàn toàn có thể tự thay thế linh kiện cho chiếc ampli của mình. Tuy nhiên, không phải tất cả tụ nối tầng đều bị hỏng, không phải chỉ cần thay thế hoàn toàn tụ nối tầng là ampli sẽ hoạt động bình thường. Em chưa mua và sử dụng Scott 222C, các nhận xét về 222C cơ bản chỉ do xem qua ít trang giới thiệu kèm sơ đồ mạch, cùng với các kinh nghiệm chia sẻ từ các bác đã dùng; vì vậy có gì băn khoăn trong khi sử dụng và cần thay thế kinh kiện, có lẽ bác chủ nên liên hệ trực tiếp với các bác ở gần nhà, vừa thuận lợi vừa chính xác hơn. Nếu có thể được, bác chủ cho mấy tấm ảnh mạch điện thực tế của chiếc 222C và bảng số liệu đo các mức điện áp trước và sau khi thay thế linh kiện. Tks for All.
Mời bác Luận tham khảo http://hhscott.com/amplifie.htm Em nghĩ bác hiểu được từ Kit. Cá nhân em không thích đồ “Kit. Hãng” nên em thích 222C hơn, mặc dù cấu hình bóng 2 em “khá” giống nhau (em chơi 222C từ rất lâu rồi . Cấu hình em chơi khác tý, tầng đảo pha dùng 7199) bác có thể kiếm chứng trang đầu của topic này
E Chào anh A khỏe k? Cam ơn a đã cho e thông tin, theo a có nên nang cấp 7199 k? Nếu nang lên thì nên chơi loại nào? E nghe nhạc vàng với ar4, 12ax7 thì đang cắm telefunken phiến gân, el84 thì harman kardon. Nice day
Scott 222C dùng 6U8 đảo pha, khi bác thay 6U8 bằng 7199 thì sử dụng adapter chuyển đổi gắn bên trên hay cần hàn đảo các đầu dây của các chân 2, 6 và 7; đồng thời bác có thay đổi giá trị các trở trong mạch không? Nếu hiện tại bác vẫn đang dùng 222C này thì nhờ bác cho thêm nhận xét các ưu điểm khi thay 6U8 bằng 7199. Chúc bác kì nghỉ cuối tuần vui! Tks for All.
Thank Bác Trường Xưa, Em đã chơi được Phono Em nó rồi ah, cũng gạt qua lại mấy thứ . Đã lâu rồi Em không vào đây ! Chúc Bác khoẻ. Mong giao lưu với Bác .
Em cũng không rõ cái bias Còn bóng thì l84 điện áp có 320v Còn 7189 thì 400v nên dùng lâu sẽ hại bóng Thường thì các bác dùng l84 thì hạ áp cho phù hợp, còn kho hạ thì dùng giảm tuổi thọ bóng
Các bác cho em hỏi cái vonlume con scott 222C của em vặn bị hơi loẹt xoẹt vậy có cách nào khắc phục ko các bác? Vonlume này nó liền công tắc nguồn luôn nếu hỏng có thay ko các bác nhỉ? Em Cảm ơn.
Mình thấy bóng còn ngon (thuỷ tinh chưa chuyển mầu, thuỷ ngân còn sáng bóng), Luận thay làm gì? thích nghịch thì thay GZ34