Thông báo về SUMO Contest 2023

Discussion in 'VNAV Contest - Festival' started by VNAVAdmin, 8/8/23.

  1. BTC_CONTEST

    BTC_CONTEST Advanced Member

    Joined:
    8/11/12
    Messages:
    120
    Likes Received:
    23
    Dàn tham chiếu tại VNAV SUMO CONTEST 2023

    Dàn tham chiếu tại VNAV SUMO CONTEST 2023
    Nguồn phát: CD Accustic Arts Player I
    Khuếch đại: Pre Octave HP 700 SE + Power Octave MRE 220
    Loa: Loa Acapella Cellini
    Hệ thống dây kết nối: Ansuz Cable
    Ổ nguồn: Ansuz DTC
    Kệ máy: SGR Audio Model I

    Nhà tài trợ bộ tham chiếu CÔNG AUDIO - ÂM THANH ĐẸP

    Hẹn gặp các bác tại Trung tâm HNQG ngày 10.12.2023
    #vnavsumo2023

    acapellacellini_1.jpg
     

    Attached Files:

    ClassA, Thanh Tam and nguahoangphonui like this.
  2. longpcb

    longpcb Advanced Member

    Joined:
    16/9/08
    Messages:
    2.175
    Likes Received:
    23
    Location:
    Gầm gầm cầu!
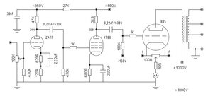
    Em xin gửi hình ảnh và sơ đồ của Amp 845SE Xã đoàn gầm cầu ạ!
     

    Attached Files:

    phuongmitec, Virgo and ClassA like this.
  3. longpcb

    longpcb Advanced Member

    Joined:
    16/9/08
    Messages:
    2.175
    Likes Received:
    23
    Location:
    Gầm gầm cầu!
    Hình ảnh bên ngoài của amp
     

    Attached Files:

  4. longpcb

    longpcb Advanced Member

    Joined:
    16/9/08
    Messages:
    2.175
    Likes Received:
    23
    Location:
    Gầm gầm cầu!
    Và hình ảnh bên trong ạ!
     

    Attached Files:

    Virgo and ClassA like this.
  5. leevi

    leevi Advanced Member

    Joined:
    24/11/15
    Messages:
    55
    Likes Received:
    44
    Location:
    UFO
    Em gửi BTC ảnh kt120pp 386877623_241106685499798_776493168685814431_n.jpg 400455891_1087596202425751_1272769379813031314_n.jpg 406043258_1302400010464837_5343081069492948882_n.jpg
     
    ClassA, Virgo, Scorpio and 1 other person like this.
  6. Virgo

    Virgo Moderator

    Joined:
    2/12/05
    Messages:
    2.225
    Likes Received:
    28
    Location:
    VNAV.VN
    Thay xừ bóng đầu bằng 12ax7 sẽ có nhiều bóng hay. Chỗ trở 120ohms là để cho tí feedback ư? Còn nữa, đèn kt88 chạy chế độ 3 cực mà thiếu con trở 100omhs nối anode với g2 . Chúc mừng ông em có sản phẩm hay dự Sumo
     
    ClassA, phuongmitec and longpcb like this.
  7. longpcb

    longpcb Advanced Member

    Joined:
    16/9/08
    Messages:
    2.175
    Likes Received:
    23
    Location:
    Gầm gầm cầu!
    Trở 120R em nối tắt và hiện tại không FB Anh ạ! trở 100R của KT88 em cũng nối rồi ạ! Chắc phải thay 12AX7 thôi ạ vì hiện tại dùng 12AT7 thiếu Gain Anh ạ! :).
     
    ClassA, phuongmitec and Virgo like this.
  8. nguahoangphonui

    nguahoangphonui Advanced Member

    Joined:
    28/9/17
    Messages:
    2.388
    Likes Received:
    926
    Ơ... hơ... Giám thị lại đi chỉ bài cho thí sinh không à :D
     
  9. Scorpio

    Scorpio Moderator

    Joined:
    2/12/05
    Messages:
    7.244
    Likes Received:
    3.321
    Location:
    VNAV
    Đến khi thi "test mù" giám khảo có biết được con nào của thí sinh nào đâu bác ơi :)
     
    ClassA and nguahoangphonui like this.
  10. nguahoangphonui

    nguahoangphonui Advanced Member

    Joined:
    28/9/17
    Messages:
    2.388
    Likes Received:
    926
    Hề.. hề.. Để được "test mù" thì phải qua được vòng gửi xe chứ Mod :)
     
    Tuilaai likes this.
  11. Ngoc2

    Ngoc2 Advanced Member

    Joined:
    21/3/17
    Messages:
    1.566
    Likes Received:
    820
    O mà @nguahongphonui mang bài để học hỏi chứ có thi để cấp bằng công nhận nhà sản xuất chuyên nghiệp đâu! Muốn anh em “bóng bàn” thì mở bài ra bóng bàn cho vui đi bạn.
     
    ClassA likes this.
  12. dunganddiep

    dunganddiep Advanced Member

    Joined:
    7/11/13
    Messages:
    124
    Likes Received:
    1.031
    Hà Đông Group xin gửi BTG sơ đồ mạch điện sản phẩm dự thi
    upload_2023-12-7_23-46-38.png
    upload_2023-12-7_23-46-51.png
    upload_2023-12-7_23-47-5.png
     
  13. nguahoangphonui

    nguahoangphonui Advanced Member

    Joined:
    28/9/17
    Messages:
    2.388
    Likes Received:
    926
    Sau đợt này diễn đàn mình lại thành chùa Bà Đanh ý mà. Đến lúc đó mình tung chưởng bình loạn cho có không khí bác ợ.
     
  14. Ngoc2

    Ngoc2 Advanced Member

    Joined:
    21/3/17
    Messages:
    1.566
    Likes Received:
    820
    Hề hề. Kệ, đến đâu tính đến đấy, sumo ủ 3 năm rồi cho em nó được trưng ra thôi!
     
    Last edited: 8/12/23
  15. NMT

    NMT Advanced Member

    Joined:
    25/3/13
    Messages:
    72
    Likes Received:
    19
    Nmt 845SE xin nộp bài ạ....
     

    Attached Files:

    ClassA, mtbc, Ngoc2 and 2 others like this.
  16. tmvinh

    tmvinh Advanced Member

    Joined:
    7/4/09
    Messages:
    595
    Likes Received:
    69
    Location:
    Hà Nội
    Tmvinh - 845se ………..
     

    Attached Files:

  17. ttanh

    ttanh Advanced Member

    Joined:
    10/12/05
    Messages:
    3.460
    Likes Received:
    42
    Location:
    hanoi
    không những chỉ bài mà đến khi đo kiểm nếu có lỗi còn xúm vào chỉnh sửa cùng thí sinh cho đạt nữa cơ
     
    Tuilaai likes this.
  18. Ngoc2

    Ngoc2 Advanced Member

    Joined:
    21/3/17
    Messages:
    1.566
    Likes Received:
    820
    Hờ hờ. Do vận chuyển có sumo bong bật mối Hàn anh em Hàn lại cho nó hót để thi là tôn trọng lao động của người thi. Kỳ trước sumo dự thi của @hoangphung bóng mối Hàn cứu được, có cái khác thời gian gấp tìm o được lỗi phải bỏ thi đấy bạn. Vô tư mà chơi!
     
    Last edited: 8/12/23
    hoangphung likes this.
  19. mtbc

    mtbc Advanced Member

    Joined:
    11/9/06
    Messages:
    6.959
    Likes Received:
    2.475
    Location:
    Q3, Saigon
    Ụi mỗi bên 1 bóng khác nhau hả sếp?
    Mà thiết kế nhìn xinh quá.
    Thi xong cho em rước đi :p
     
    NMT likes this.
  20. Nguyễn Kim Lăng

    Nguyễn Kim Lăng Advanced Member

    Joined:
    16/5/06
    Messages:
    374
    Likes Received:
    12
    Em gửi trước 833 tối em gửi 813 sau.
     
    ClassA, nguahoangphonui and Scorpio like this.
  21. Nguyễn Kim Lăng

    Nguyễn Kim Lăng Advanced Member

    Joined:
    16/5/06
    Messages:
    374
    Likes Received:
    12
    Em gửi nốt hồ sơ của amply 813!.
     

    Attached Files:

    • 1.jpg
      1.jpg
      File size:
      133,3 KB
      Views:
      110
    • 2.jpg
      2.jpg
      File size:
      121 KB
      Views:
      108
    • 3.jpg
      3.jpg
      File size:
      133,8 KB
      Views:
      103
    • 4.jpg
      4.jpg
      File size:
      79,3 KB
      Views:
      116
    • 5.jpg
      5.jpg
      File size:
      141,8 KB
      Views:
      107
    • 6.jpg
      6.jpg
      File size:
      145,4 KB
      Views:
      101
    • 7.jpg
      7.jpg
      File size:
      144 KB
      Views:
      108
    ClassA, Scorpio and nguahoangphonui like this.
  22. doancancel

    doancancel Advanced Member

    Joined:
    27/5/11
    Messages:
    592
    Likes Received:
    226
    Em xin nộp schematic
     

    Attached Files:

    ClassA, Ngoc2, Scorpio and 1 other person like this.
  23. Thanhphuong68

    Thanhphuong68 Approved Member

    Joined:
    7/7/18
    Messages:
    12
    Likes Received:
    38
    Location:
    Tien giang
    Em nộp schematic .
     

    Attached Files:

  24. Ngoc2

    Ngoc2 Advanced Member

    Joined:
    21/3/17
    Messages:
    1.566
    Likes Received:
    820
    2 @doancancel @Thanhphuong68 ơi, đèn 2 tầng trước dùng đèn gì đấy?
     
    Last edited: 8/12/23
  25. Thanhphuong68

    Thanhphuong68 Approved Member

    Joined:
    7/7/18
    Messages:
    12
    Likes Received:
    38
    Location:
    Tien giang
    v1 5842 v2 kt150 bác
     
    Ngoc2 likes this.

Share This Page

Loading...