THỦ ĐỨC GROUP (T.Đ.G.)-Nơi giao lưu, họp mặt anh em TĐ,Q2,Q9

Discussion in 'Bang hội / Câu lạc bộ' started by SixL6, 30/8/09.

  1. sinhlk

    sinhlk Advanced Member

    Joined:
    16/7/09
    Messages:
    664
    Likes Received:
    1
    Location:
    THỦ ĐỨC GROUP
    Nhiều khi làm kiểu này ampli lại có thể thu được đài FM cũng nên :lol:
     
  2. garbolino

    garbolino Advanced Member

    Joined:
    28/3/07
    Messages:
    6.862
    Likes Received:
    11
    Location:
    ZVL Skalica
    Em làm gì có bóng này, em mới chỉ hỏi thôi mà, nếu OK em sẽ tìm, nhưng bây giờ chắc dừng lại rồi :(

    Bóng này không được, bóng kia không xong, thôi thì làm khán giả vậy, em bắt đầu thấy chán đèn rồi, chắc lại quay về với bán dẫn thôi, nguồn cảm hứng bất tận. :lol:
     
  3. pc_chip

    pc_chip Advanced Member

    Joined:
    18/12/05
    Messages:
    5.042
    Likes Received:
    740
    Location:
    THỦ ĐỨC GROUP
    Em đã đề nghị cụ làm cái 6H6PP hay 6H30PP ngay từ đầu mà cụ không chịu cứ đòi bóng nhìn lạ mắt! Làm mấy cái bóng 9 chân kia thì đến chassis cũng có thể tận dụng lại được, nguồn và OPT cũng có người cho mượn nốt! Thế mà còn chê ỏng chê eo! buồn 5 phút! :(
     
  4. garbolino

    garbolino Advanced Member

    Joined:
    28/3/07
    Messages:
    6.862
    Likes Received:
    11
    Location:
    ZVL Skalica

    Oan cho em quá bác ơi, tại em đọc bên Topic "làm amp không giống ai " của cụ Nonew, thấy hơi căng nên không dám chơi đó ah. Với lại lần trước em mược cặp OPT của Lão Nhị đi thi, tới ngay bãi giữ xe của Thiên Ân quán thì té cái ạch, làm mất uy tín lão Nhị quá. Bây giờ lấy nguồn và OPT của bác đi thi, nhỡ em lại té nữa chắc em trốn quá. :lol:
     
  5. garbolino

    garbolino Advanced Member

    Joined:
    28/3/07
    Messages:
    6.862
    Likes Received:
    11
    Location:
    ZVL Skalica
    Một chàng trai trẻ, thân hình gày còm nặng nhọc lê bước, lầm lũi đi trong đêm đen. Tay phải chàng cầm cây đèn pin, nhưng pin đã hết. Tay trái cầm tấm bản đồ, nhưng vì không có đèn nên chàng vẫn chưa tìm được đường đi. Túi chàng nổi cộm lên quả Mô bai đời cũ, quả Mô bai này đúng ra đã phải được yên nghỉ lâu lắm rồi trong thùng rác, nhưng vì hoàn cảnh, chàng vẫn phải dùng. Để rồi đêm nay nó trở chứng, thoạt đầu là mất sóng và sau đó là hết pin.
    Mưa bắt đầu rơi, cái lạnh và cái đói ngấm sâu vào cơ thể còm cõi của chàng, chàng muốn dừng chân nghỉ ngơi, muốn kiếm cái gì bỏ bụng.
    Nhưng nghỉ ở đâu trong đêm đen giá lạnh, ăn cái gì khi đang loay hoay tìm lối đi.
    Chàng muốn quay lại nhưng không biết mình đang ở đâu trong cuộc hành trình.
    Thò tay vào túi lấy ra gói "con mèo", lục trong túi quần cái bật lửa nhưng nó đã rơi mất từ lúc nào.
    Tuyệt vọng, vừa đói, vừa khát, vừa mệt lại thêm thèm thuốc, bỗng tay chàng chạm vào một tờ giấy vo viên nằm nơi đáy túi.
    Giơ ra trước mặt trong đêm mưa tầm tã, đợi một ánh chốp loé lên cuối chân trời, dòng chữ hiện ra tuy nhoè nước mưa vẫn mềm mại, nét chữ của một người con gái.
    "Quay đầu là bờ"
    Chàng trai ngửa mặt lên trời khóc to lên thành tiếng
    "Trời ơi là trời, con muốn lắm chứ, nhưng ông có biết đâu, quay đầu là bờ - không ngờ là biển.


    Đoạn cuối xin các bác đọc ở dưới chữ ký của em.

    Đên nay tự nhiên em lại muốn sì bem. :lol:
     
  6. tliem

    tliem Advanced Member

    Joined:
    10/11/08
    Messages:
    212
    Likes Received:
    1
    Hay bác mần em 6BM8 SE đi,em tài trợ bác hai chú! :p
     
  7. dungphuong79

    dungphuong79 Advanced Member

    Joined:
    25/3/09
    Messages:
    763
    Likes Received:
    6
    Location:
    TPHCM
    Bác thấy hơi căng là do bác xem cấu hình PPP,chứ cấu hình PP thì bác Thomas đã lắp OK lâu lắm rồi,công suất chuẩn 5W,mạch cực đơn giản(2 quả 6h6p,1 quả 12AU7,khỏi tụ nối tầng=>Quá khỏe).
     
  8. sinhlk

    sinhlk Advanced Member

    Joined:
    16/7/09
    Messages:
    664
    Likes Received:
    1
    Location:
    THỦ ĐỨC GROUP
    Cái chính là bác ấy sợ té bác ạ (run chân rồi cho nên có người dìu mà vẫn sợ :mrgreen: )
     
  9. CDad

    CDad Approved Member

    Joined:
    15/3/10
    Messages:
    42
    Likes Received:
    0
    Ôi, chim với chóc mà bị dầm mưa như thế này thì còn gì là chim với chóc nữa, chậc ch... :( :lol:
     

    Attached Files:

  10. Macao

    Macao Advanced Member

    Joined:
    5/12/05
    Messages:
    1.777
    Likes Received:
    10
    Location:
    THỦ ĐỨC GROUP
    Làm cái 6Pi1Pi PP đi cụ, công suất đúng chuẩn, đèn em có sẵn, sơ đồ mạch cũng dễ, chủ yếu là quấn nguồn và OPT.

    Hôm qua em mới làm lại cái 6C4C SE theo sơ đồ tự chế, nghe cũng được nhưng chưa phê lắm, chắc phải làm cái 6CL6 PP để đi thi mới hy vọng nằm lưng chừng danh sách. Hay là bác với em cùng chạy đua, em làm cái 6CL6 còn bác 6pi1pi nhé, công suất y chang nhau.
     
  11. litono

    litono Advanced Member

    Joined:
    2/5/08
    Messages:
    2.056
    Likes Received:
    19
    Location:
    THỦ ĐỨC GROUP
    Chài đất! Bác lãng mạn quá, hê hê :p
     
  12. Bluestar

    Bluestar Advanced Member

    Joined:
    21/3/09
    Messages:
    1.138
    Likes Received:
    6
    Location:
    XÓ CHỢ-GÒ VẤP
    ui, bác macây ơi! 6CL6 làm PP thì 2 cây CS tại anode max đúng 15W, còn 6P1P làm PP tới 24W lận... :)...
     
  13. garbolino

    garbolino Advanced Member

    Joined:
    28/3/07
    Messages:
    6.862
    Likes Received:
    11
    Location:
    ZVL Skalica

    Đang buồn ngủ lại gặp chiếu manh, cám ơn bác nhiều. Nhưng bác ơi, em vừa coi đa ta sịt của em này thì công suất của nó chỉ có 7,5W, làm SE thì yếu, làm PP thì vừa đúng chuẩn, hay bác........ tài trợ em cặp nữa đi. :D



    Hình như bác nhầm chỗ này, 6p1p tới 12W lận mà.

    http://tubedata.milbert.com/sheets/113/6/6P1P.pdf
     
  14. Macao

    Macao Advanced Member

    Joined:
    5/12/05
    Messages:
    1.777
    Likes Received:
    10
    Location:
    THỦ ĐỨC GROUP
    Heheh, em nhầm thiệt. Hay là cụ làm 6Pi14Pi SE đê, công suất tầm 4W đủ giết mấy em 2A3 rồi.
     
  15. garbolino

    garbolino Advanced Member

    Joined:
    28/3/07
    Messages:
    6.862
    Likes Received:
    11
    Location:
    ZVL Skalica

    He he, em đang đợi bác Liêm. :lol:
     
  16. tliem

    tliem Advanced Member

    Joined:
    10/11/08
    Messages:
    212
    Likes Received:
    1
    Khổ nổi,gia tài em có mỗi một cặp thôi bác ạ! :(
     
  17. garbolino

    garbolino Advanced Member

    Joined:
    28/3/07
    Messages:
    6.862
    Likes Received:
    11
    Location:
    ZVL Skalica

    Vâng, vậy bác cho em xin, cặp còn lại em sẽ đi ....xin tiếp :lol:
    Vấn đề bây giờ là cái mạch, em Gúc gồ thấy rất nhiều mạch chơi em này, nhưng chỉ biết đến thế thôi, còn mạch như thế nào lại phải nhờ vào các bác.
    Bác Liêm có mạch nào tiềm năng thì cho em xin.
     
  18. garbolino

    garbolino Advanced Member

    Joined:
    28/3/07
    Messages:
    6.862
    Likes Received:
    11
    Location:
    ZVL Skalica
    Em tìm ngay trong 4r, thấy có 1 cái của Macao công tử, nhưng thiếu trước hụt sau, công tử mà đọc đến đoạn này thì tung hết lên luôn nha.
    Nhưng với mạch này thì hình như xài tới 6 cây lận, chưa biết nhắm vào đâu đây, Bắt đầu khó rồi...... :oops:
     

    Attached Files:

  19. Bluestar

    Bluestar Advanced Member

    Joined:
    21/3/09
    Messages:
    1.138
    Likes Received:
    6
    Location:
    XÓ CHỢ-GÒ VẤP
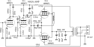
    4 cây 6BM8 là đủ bác ui, đèn 6BM8 là đèn kép ( 1 cây 3 cực + 1 cây 5 cực) múc thôi..
    Kính
     
  20. sinhlk

    sinhlk Advanced Member

    Joined:
    16/7/09
    Messages:
    664
    Likes Received:
    1
    Location:
    THỦ ĐỨC GROUP
    Chủ nhật này chúng ta có chương trình gì đặc biệt không vậy các bác???
    Em nhớ là hình như có tặng đĩa miễn phí :D
    Nhân dịp 30/4 và 1/5 chắc là bác bang chủ của chúng ta có chuẩn bị nhiều thứ để đón anh em lắm. Hồi hộp wá :mrgreen:
     
  21. aficio

    aficio Advanced Member

    Joined:
    15/11/06
    Messages:
    623
    Likes Received:
    1
    Location:
    HCM Q5
    có về cần thơ không? mình đi nghiên cứu chim ..... cần thơ coi nó có đủ ....lông cánh để tham gia chim chít lần này :lol:
     
  22. dungphuong79

    dungphuong79 Advanced Member

    Joined:
    25/3/09
    Messages:
    763
    Likes Received:
    6
    Location:
    TPHCM
    Dụ bác Garbolino hoài không được chắc em dùng em 6h6p PP này dự bị cho amp bút chì quá.
     
  23. garbolino

    garbolino Advanced Member

    Joined:
    28/3/07
    Messages:
    6.862
    Likes Received:
    11
    Location:
    ZVL Skalica
    Có 6H2P không bạn hiền, kiếm cho mình 1 cặp đi. đang âm mưu nhiều quá mà chưa cái nào định hình cả.
     
  24. sinhlk

    sinhlk Advanced Member

    Joined:
    16/7/09
    Messages:
    664
    Likes Received:
    1
    Location:
    THỦ ĐỨC GROUP
    Hôm trước em thấy ở chỗ chị Huệ có nhiều lắm 6H2P-EB rất mới chân còn óng ánh :D (mà em thấy loại này giống 12AX7 mà sao ít người dùng nhĩ ???)
     
  25. garbolino

    garbolino Advanced Member

    Joined:
    28/3/07
    Messages:
    6.862
    Likes Received:
    11
    Location:
    ZVL Skalica

    Chị này ở đâu vậy bác, em có quen không ah :lol:
     

Share This Page

Loading...