Xin hỏi về cách hạ áp cho đèn 12au7

Discussion in 'Dành cho thành viên mới' started by PHẠM VIỄN DU, 20/11/21.

  1. PHẠM VIỄN DU

    PHẠM VIỄN DU Approved Member

    Joined:
    17/11/21
    Messages:
    18
    Likes Received:
    3
    Xin chào các bác,
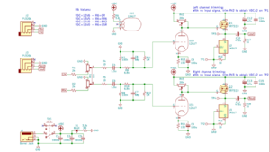
    Em đang tập lắp amply đèn nên kiếm được cái mạch amply cho headphone đơn giản để học và tự lắp. Trước đây, tác giả của mạch sử dụng 12V6 để chạy cho mạch này nhưng sau khi tìm hiểu thì nhiều anh em bảo là mạch này chạy 12au7 mà điện áp thấp như vậy thì sẽ không được hay, nên dùng điện áp cao khoảng 48V cho em nó thì sẽ ổn hơn.
    Em xin hỏi các bác là cơ cấu lại mạch như thế nào để mạch chạy được điện áp cao 48V ạ.
    Xin cảm ơn ae đã quan tâm.
     

    Attached Files:

    Tags:
  2. tocxuden

    tocxuden Advanced Member

    Joined:
    28/9/21
    Messages:
    297
    Likes Received:
    229
    Đây là bộ khuếch đại hỗn hợp class A amplifier với giai đoạn pre-amp bằng đèn và giai đoạn amp bằng MOSFET. Có thể chạy từ 12.6V đến 15V và không cần cao hơn.
     
  3. PHẠM VIỄN DU

    PHẠM VIỄN DU Approved Member

    Joined:
    17/11/21
    Messages:
    18
    Likes Received:
    3
    Xin cảm ơn bác ạ. Vậy nguồn 12Vdc nên dùng adapter hay gì để đạt kết quả tốt nhất ạ.

    Sent from my Redmi K20 Pro using Tapatalk
     
  4. tocxuden

    tocxuden Advanced Member

    Joined:
    28/9/21
    Messages:
    297
    Likes Received:
    229
    Bây giờ bạn có thể dùng một adapter với nguồn ra thích hợp. Đây không phải là lựa chọn tốt nhất nhưng cũng không đến nỗi tệ, quan trọng là thực tập và học hỏi trong thực tập. Sau khi bạn có kinh nghiệm rồi thì hãy nghiên cứu về cách thiết kế nguồn cấp tối ưu.

    Chúc bạn thành công.
     
  5. PHẠM VIỄN DU

    PHẠM VIỄN DU Approved Member

    Joined:
    17/11/21
    Messages:
    18
    Likes Received:
    3
    Thanks bác ạ.

    Sent from my Redmi K20 Pro using Tapatalk
     
Tags:

Share This Page

Loading...