Amply đèn GU-50 (ГУ50) Push Pull

Discussion in 'Đèn điện tử' started by ThanhTruc03, 10/10/07.

  1. Nguyễn Việt Dũng

    Nguyễn Việt Dũng Advanced Member

    Joined:
    15/10/07
    Messages:
    1.570
    Likes Received:
    5
    Location:
    HẢI PHÒNG.... Chợ Vải Ninh Hiệp
    Re: GU-50 (ГУ50) Push Pull Ver.4: méo nhiều, nghe chưa chắc

    Bác lại sui em thế thì chít em: Em cho Biến Áp lằm úp xuống mà Mấy con Ốc đó để bắt vào chansis mà! :oops:
     

    Attached Files:

  2. truong_tran_van

    truong_tran_van Advanced Member

    Joined:
    28/7/11
    Messages:
    3.042
    Likes Received:
    106
    Re: GU-50 (ГУ50) Push Pull Ver.4: méo nhiều, nghe chưa chắc

    Cảm ơn đại sư nhiều em sẽ kiểm tra và nâng cấp xem công suất cao nhất có thể đạt được, em đình dùng Fe 35 dày 60, Rload = 6K8
     
  3. thedung

    thedung Advanced Member

    Joined:
    16/1/10
    Messages:
    1.818
    Likes Received:
    6
    Location:
    Gầm cầu xứ Đoài
    Sau mười ngày nghe thử nghiêm túc thì em thấy rõ ràng là GU 50 monblock của em chỉ hợp với nhạc giựt .Giảm dòng chút cho dịu dàng thì hơi thiếu độ động ,tăng lên thì hơi chói trung cao .Đúng như đại sư đã làm ,áp thấp dòng vừa phải thì hay .
     
  4. Nguyễn Việt Dũng

    Nguyễn Việt Dũng Advanced Member

    Joined:
    15/10/07
    Messages:
    1.570
    Likes Received:
    5
    Location:
    HẢI PHÒNG.... Chợ Vải Ninh Hiệp
    Em không hiểu các bác chỉ giúp em với!

    Cảm ơn các bác nhiều!
     

    Attached Files:

  5. minhhp6365

    minhhp6365 Advanced Member

    Joined:
    4/11/06
    Messages:
    3.176
    Likes Received:
    461
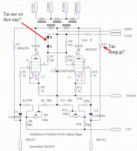
    Bóng của bác chạy chế độ 5 cực nên 2 con đi-ốt đó nắn điện ( hay ổn áp gì đó) cấp cho lưới 2. Còn con trở kia bác gắn chi cho nó mệt!
     

    Attached Files:

    • tt.jpg
      tt.jpg
      File size:
      94,3 KB
      Views:
      35
  6. lenamit

    lenamit Advanced Member

    Joined:
    1/6/08
    Messages:
    2.444
    Likes Received:
    11
    Location:
    Có nắng , có gió , không có cái đó
    Chào Bác@ Vietdung
    sơ đồ bác hỏi là của Wavebourn làm ,anh Tây này thích rắc rối nên thêm vài chi tiết bác hỏi
    Cặp led song song R 9 có áp khi dòng tải qua G2 Gu5o hoạt động sẽ làm led nhấp nháy cho vui mắt có thể không cần lắp nối thẳng R 7 , 10 lên áp 270 v nếu không ưa ...nhấp nháy :mrgreen:
    R 1 R17 là một dạng mạch hồi tiếp tại chổ cho từng bóng công suất nhằm cải thiện chất âm vì mạch gốc khoai tây Wavebourn lắp phần tiền KD có gain khá cao .
     
  7. Nguyễn Việt Dũng

    Nguyễn Việt Dũng Advanced Member

    Joined:
    15/10/07
    Messages:
    1.570
    Likes Received:
    5
    Location:
    HẢI PHÒNG.... Chợ Vải Ninh Hiệp
    Em cảm ơn bác Minh6365.... Em vẫn còn nhớ bác gửi tặng anh em HBG-198 mấy tíu Trạm Hàn.
    Cảm ơn bác lelamit....
    To All; Hiện tại em đang chạy Amp của theo mạch này....Dòng trên 1 bóng là 59mA....B+ 485vdc......Em nắn bằng Điốt (Chưa có tụ dầu 600vdc) Theo em cảm nhận là tiếng cũng chưa được ưng ý...... Em đang hoàn thiện thêm
     
  8. Muihex

    Muihex Advanced Member

    Joined:
    8/7/12
    Messages:
    2.403
    Likes Received:
    14
    Location:
    36 phố phường
    Em mới xin dc 4 quả GU50 thì em lạc vào chốn này. Ngán cái vụ OPT quá hix hix
     
  9. vducuy

    vducuy Advanced Member

    Joined:
    13/10/06
    Messages:
    4.429
    Likes Received:
    8
    Buồn hay sao mà đi đào mộ tùm lum vậy nè......................
     

Share This Page

Loading...