Cùng làm Chipamp LM3875

Discussion in 'Bán dẫn' started by espadon_vn, 10/1/13.

  1. Danganh97

    Danganh97 Advanced Member

    Joined:
    18/4/08
    Messages:
    819
    Likes Received:
    2
    - Em đã nhận đc LM và pcb sáng nay rồi bác espadon_vn :)

    Thanks bác.
     

    Attached Files:

  2. mapngo

    mapngo Advanced Member

    Joined:
    5/6/08
    Messages:
    1.683
    Likes Received:
    1
    bác thi công chưa cho e xem với :D
     
  3. espadon_vn

    espadon_vn Advanced Member

    Joined:
    26/3/08
    Messages:
    8.580
    Likes Received:
    181
    Location:
    KenKen /Xóm 4 - Lại Yên - Hoài Đức - Hà Nội/ Số 4
    Còn bác ạ, vì một số bác đăng ký nhưng em chưa thấy "động thủ" gì ạ :D

    To all: Thưa các bác, các bác nào đã có BA cho dự án thì cứ Action đi ạ, BA có thể có sơ cấp 24-0-24 (cao hoặc thấp hơn chút vưỡn OK) thì có thể chỉ dùng 1 vế của cầu Dioe, khi đó đầu 0 đưa thẳng vào chân mass, chân + sau cầu diode đưa vào nguồn +, chân - (GND) của cầu diode đưa vào chân - nguồn trên bo CS.
    Tuy nhiên PCB có thể phục vụ phương án tốn kém, dùng 2 cầu (8 diode) để nắn riêng khi BA có 2 cuộn 0-24 riêng biệt. Và tốn kém hơn nữa là dùng 2 BA cho 2 kênh => tốn 16 diode :D.
    Các bác nào chơi tụ khù khằm thì có phương án hàn cực hay: hàn luôn lên pad đồng trên mặt. Vì bo phủ toàn bộ bề mặt mạch đồng một lớp thiếc => các cụ cứ bố trí đẩy chân tụ vào càng gần chân nguồn trên IC càng tốt :D
     
  4. HaChu

    HaChu Advanced Member

    Joined:
    19/8/08
    Messages:
    3.407
    Likes Received:
    81
    Location:
    Bia Bà - Văn khê - Hà Đông
    Thuốc cảm nhớ để em một cặp PCB ( cấu hình 16diode ) nhé, hôm nào tiện vứt qua lão Xu hộ em cái
     
  5. HaiThuat3006

    HaiThuat3006 Advanced Member

    Joined:
    17/12/11
    Messages:
    1.648
    Likes Received:
    58
    Location:
    Hà Nội
    Lần này chẳng thấy tay Thuốc gọi gì mình nhể :(
     
  6. atxihoi

    atxihoi Advanced Member

    Joined:
    16/2/08
    Messages:
    479
    Likes Received:
    98
    em không hiểu chữ đỏ lắm, em tưởng 02 cuộn 0-24 riêng biệt thì giống như 02 cái biến áp ra 0-24 nên chỉ cần 08 diod là đủ.
     
  7. leminhfsc

    leminhfsc Advanced Member

    Joined:
    19/4/06
    Messages:
    508
    Likes Received:
    8
    oki, mai anh qua chỗ chú trà đá nhá :D
     
  8. Danganh97

    Danganh97 Advanced Member

    Joined:
    18/4/08
    Messages:
    819
    Likes Received:
    2
    - :D thi công với pcb thì mình chưa(vì mới lấy pcb về hôm nay) còn làm tạm với p2p thì mình đã xong hôm trong tết, :) đã và đang nghe đây ạ. Hôm trước bác longpcb có mạch buffer đưa lên vậy mình tính làm nó cho LM nên tiện thể mình lắp nguồn khác( với dc là 30V-0-30V) và xắp xếp lại dây cho nó gọn để dành chỗ cho phần buffer.
     

    Attached Files:

  9. Danganh97

    Danganh97 Advanced Member

    Joined:
    18/4/08
    Messages:
    819
    Likes Received:
    2
    - Em có b/a 24-0-24 đây bác espadon_vn à nhưng mỗi tội nó có A lớn( vì em thấy dây của nó sấp sỉ 3 ly) em đang tính tìm quả diot cầu lớn tí cho nó, :) lờ mờ này nó làm em vất vả vụ b/a quá(cái thì nhỏ quá cái thì lại lớn quá :( )
     

    Attached Files:

    • 24V.jpg
      24V.jpg
      File size:
      41,1 KB
      Views:
      149
  10. espadon_vn

    espadon_vn Advanced Member

    Joined:
    26/3/08
    Messages:
    8.580
    Likes Received:
    181
    Location:
    KenKen /Xóm 4 - Lại Yên - Hoài Đức - Hà Nội/ Số 4
    Đủ bộ PCB là mặc định chơi được 16 diode rồi cụ ơi !

    Nhà cụ hôm nay mới khai xuân làm sao em dám gọi :lol: . Nhưng mà cứ yên tâm là của nhà cụ không thể chạy đi đâu được...

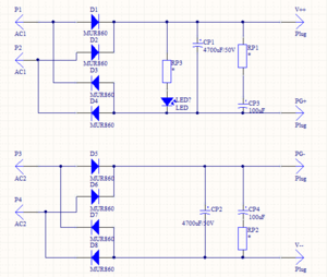
    Mặc định phần PCB nguồn cho 1 kênh như sơ đồ em đưa đây ạ, nghĩa là 2 cuộn 0-24v đảm nhiệm cho 2 nửa +/- của nguồn, nếu là biến áp chập điểm giữa (24-0-24) thì sẽ dùng 1 trong 2 nửa trên sơ đồ, VD là AC1 thì khi đó V+ sẽ vào nguồn +, PG+ sẽ là nguồn - và chân 0 của BA sẽ đưa vào mass GND ạ.
    Chính vì thế với 2 phần nguồn riêng biệt cho 2 kênh thì chuẩn nhất là 2 BA riêng, mỗi BA có 2 cuộn 0-24 riêng ạ...
     

    Attached Files:

  11. mapngo

    mapngo Advanced Member

    Joined:
    5/6/08
    Messages:
    1.683
    Likes Received:
    1
    bác định dỡ ra làm lại à? nguồn mới là 30VDC hay AC thế ạ?
     
  12. espadon_vn

    espadon_vn Advanced Member

    Joined:
    26/3/08
    Messages:
    8.580
    Likes Received:
    181
    Location:
    KenKen /Xóm 4 - Lại Yên - Hoài Đức - Hà Nội/ Số 4
    Dây càng lớn càng tốt bác ơi, con này dòng chạy thực tế cả 2 kêng cũng không quá nồi 4A đâu cụ => diode 8A là thoải mái...
     
  13. Danganh97

    Danganh97 Advanced Member

    Joined:
    18/4/08
    Messages:
    819
    Likes Received:
    2
    - Vâng ạ, nhưng em sợ nó thổi bay diot mất thì ..........tiếc lắm ạ :)(vì dây nó cuộn to lắm-hình-) .
    -Đúng là con này nó chạy dòng cũng kô lớn ,như hiện tại em đang chạy là 30VDC-0V-30VDC với dòng là khoảng 6A cho 2 con LM, em dùng cầu 4 con diot U-880E mà kô thấy nóng diot, mặc dù có lúc em mở mức volum khá lớn(hay là loa của em nó dễ kéo)

    - Hi , mình đang định tặng nó cho 1 người bạn khi nó đã hoàn thiện, nó đang chạy 30VDC bạn ạ.
     

    Attached Files:

  14. espadon_vn

    espadon_vn Advanced Member

    Joined:
    26/3/08
    Messages:
    8.580
    Likes Received:
    181
    Location:
    KenKen /Xóm 4 - Lại Yên - Hoài Đức - Hà Nội/ Số 4
    Diode bay là do thằng phía sau diode quyết định chứ không do thằng phía trước nó quyết định đâu bác ạ, thằng phí sau ăn có 1A thì đươnh nhiên chỉ có 1A chạy qua Diode thôi chứ không thể là 10A hay lớn hơn dù cho BA có dây 10mm hay lớn hơn...
     
  15. atxihoi

    atxihoi Advanced Member

    Joined:
    16/2/08
    Messages:
    479
    Likes Received:
    98
    em đăng ký nhận PCB tại SG:
    1.Atxihoi : 01 PCB
     
  16. mapngo

    mapngo Advanced Member

    Joined:
    5/6/08
    Messages:
    1.683
    Likes Received:
    1
    cho e hỏi nếu e cho chạy nguồn 30-0-30 VAC thì có vấn đề gì ko ạ( vì e có sẵn 2 quả này đấu 220V ra 30V)
     

    Attached Files:

  17. dangthang476

    dangthang476 Approved Member

    Joined:
    8/1/13
    Messages:
    32
    Likes Received:
    0
    Vậy BA bác chủ thớt có cung cấp không ạ. để em đăng kí :)
     
  18. HaChu

    HaChu Advanced Member

    Joined:
    19/8/08
    Messages:
    3.407
    Likes Received:
    81
    Location:
    Bia Bà - Văn khê - Hà Đông
    Lưu ý, lưu ý có thể là trong trường hợp này thôi nhé :mrgreen:
     
  19. vuduydong1980

    vuduydong1980 Advanced Member

    Joined:
    25/12/11
    Messages:
    579
    Likes Received:
    12
    Location:
    Bình Dương
    2.vuduydong1980 2pcb
     

    Attached Files:

  20. espadon_vn

    espadon_vn Advanced Member

    Joined:
    26/3/08
    Messages:
    8.580
    Likes Received:
    181
    Location:
    KenKen /Xóm 4 - Lại Yên - Hoài Đức - Hà Nội/ Số 4
    EM nhìn BA của bác giống mấy cục trong bộ UPS quá. Bác coi cỡ dây thứ cấp mà đủ lớn (~1mm) thì cứ vô tư dùng ạ, điện áp cao thì chạy sẽ sung hơn điện áp thấp một chút, nếu có điều kiện so sánh qua vài mức điện áp thì bác sẽ có lựa chọn tốt hơn, hợp với tai hơn :D
     
  21. AGC

    AGC Advanced Member

    Joined:
    21/5/10
    Messages:
    3.582
    Likes Received:
    36
    Location:
    343 Minh Khai - Hà Nội
    Diode bay thì do cả 2 yếu tố tải và nguồn quyết định.
    Nếu tải ăn dòng nhỏ thì chẳng bao giờ bay diode.
    Nếu tải ăn dòng lớn mà nguồn không cấp đủ thì không bay diode.
    Còn nếu tải ăn dòng lớn mà nguồn có khả năng cấp đủ hoặc dư thì bay :D
     
  22. espadon_vn

    espadon_vn Advanced Member

    Joined:
    26/3/08
    Messages:
    8.580
    Likes Received:
    181
    Location:
    KenKen /Xóm 4 - Lại Yên - Hoài Đức - Hà Nội/ Số 4
    Thưa các cụ, các cụ đính chính theo bộ giúp em ạ, 1 bộ là 2 cặp PCB nguồn và công suất.
     
  23. caoan

    caoan Advanced Member

    Joined:
    21/12/10
    Messages:
    2.782
    Likes Received:
    22
    Nếu em làm 1 biến áp đủ 04 cuộn nó có ảnh hưởng nhiều đến chất lượng âm thanh không hả bác?
     
  24. AGC

    AGC Advanced Member

    Joined:
    21/5/10
    Messages:
    3.582
    Likes Received:
    36
    Location:
    343 Minh Khai - Hà Nội
    Có thể nói là không bác ạ.
     
  25. Pointed

    Pointed Advanced Member

    Joined:
    1/12/08
    Messages:
    2.557
    Likes Received:
    66
    Location:
    ...Sáng áo bông ...Tối áo phông
    Bổ xung: Diode dỏm, chịu áp ngược và dòng tải danh định thực tế không đạt như đã ghi trong giấy khai sinh :mrgreen:
     

Share This Page

Loading...