Cùng làm Chipamp LM3875

Discussion in 'Bán dẫn' started by espadon_vn, 10/1/13.

  1. konica18

    konica18 Advanced Member

    Joined:
    22/12/12
    Messages:
    326
    Likes Received:
    0
    phải cái loại dán nhản chống run ,chống xốc vẻ thêm cái hình đầu lâu o bác :arrow:
     
  2. VQ_audio

    VQ_audio Advanced Member

    Joined:
    13/7/06
    Messages:
    9.261
    Likes Received:
    28
    Bắn Klup từ ống phóng lôi :mrgreen:
     
  3. espadon_vn

    espadon_vn Advanced Member

    Joined:
    26/3/08
    Messages:
    8.580
    Likes Received:
    181
    Location:
    KenKen /Xóm 4 - Lại Yên - Hoài Đức - Hà Nội/ Số 4
    Nhà các bác nói trật hết, em đang phải đặt nó lên bếp ga để đung cho nó đủ nhiệt đây. Có mỗi 6kg nhôm thôi mà 2 con chip cũng không làm nó nóng lên được. Mà phải nóng nghe mới phê :lol:
     
  4. espadon_vn

    espadon_vn Advanced Member

    Joined:
    26/3/08
    Messages:
    8.580
    Likes Received:
    181
    Location:
    KenKen /Xóm 4 - Lại Yên - Hoài Đức - Hà Nội/ Số 4
    Ngay từ cái ngày em cho gà em lên "hình", thấy SP đi ra đi vào dòm rồi không nói gì là em đã dự rồi. Cứ phải ít nhất 3 tuần mới hồi :lol:
     
  5. konica18

    konica18 Advanced Member

    Joined:
    22/12/12
    Messages:
    326
    Likes Received:
    0
    "Mà phải nóng nghe mới phê" Ai cha! cái vụ này em kinh nguyệt đầy mình,nóng tiếng em nó "rong" lắm
    nghe độ vài bản,em nó bị sổ mũi, tắt chút em nó hát lại,tiếng thìu thào,như người mới xuất viện :lol:
     
  6. VQ_audio

    VQ_audio Advanced Member

    Joined:
    13/7/06
    Messages:
    9.261
    Likes Received:
    28
    Khoan đục chassis éo phải dân cơ khí cực nhắm , mà tớ lại éo thể lào mang mớ bùi nhùi đi đá kiểu lão BC :mrgreen:
     
  7. espadon_vn

    espadon_vn Advanced Member

    Joined:
    26/3/08
    Messages:
    8.580
    Likes Received:
    181
    Location:
    KenKen /Xóm 4 - Lại Yên - Hoài Đức - Hà Nội/ Số 4
    Dạ, em có noái gì đâu cụ cứ từ từ, đến hạn lại lên :twisted:
     
  8. goldenriver99

    goldenriver99 Advanced Member

    Joined:
    1/4/11
    Messages:
    238
    Likes Received:
    73
    Cụ chủ cho hỏi trên mạch ghi PR1~PR3, CP1~CP4 là cái gì và trị số là bao nhiêu.
    Thanks
     
  9. VQ_audio

    VQ_audio Advanced Member

    Joined:
    13/7/06
    Messages:
    9.261
    Likes Received:
    28
    Đốí thủ là 2 dàn nono bờ nóc hết thuốc nặng kí cả nghĩa đen lẫn bóng nên phải chuẩn bị chu đáo , kéo pháo vào rồi có khi còn phải kéo ra :mrgreen:
     
  10. linhocap

    linhocap Advanced Member

    Joined:
    8/2/14
    Messages:
    86
    Likes Received:
    0
    Các bác cứ như thế làm em phải online cập nhập thời sự liên tục , ngồi hóng mà toàn nghe đài phát thanh , không thấy hình ảnh gì hết
     
  11. espadon_vn

    espadon_vn Advanced Member

    Joined:
    26/3/08
    Messages:
    8.580
    Likes Received:
    181
    Location:
    KenKen /Xóm 4 - Lại Yên - Hoài Đức - Hà Nội/ Số 4
    Cặp đấy mà đặt lên cân thì còn nhẹ lắm, phải 2 cặp đấy mới so được với cục dual mono của em nhá :lol:
     
  12. nghenhinhs1

    nghenhinhs1 Advanced Member

    Joined:
    26/2/10
    Messages:
    3.576
    Likes Received:
    23
    Hẹn hò với mấy cha chuyên nghề chém gió mệt phết chú cảm nhẻ ? :mrgreen:
     
  13. VQ_audio

    VQ_audio Advanced Member

    Joined:
    13/7/06
    Messages:
    9.261
    Likes Received:
    28
    Còn hơn cái thèng lười chẩy thây chỉ thích mod mát :lol:
     
  14. VQ_audio

    VQ_audio Advanced Member

    Joined:
    13/7/06
    Messages:
    9.261
    Likes Received:
    28
    Giáp dày súng to vẫn có điểm yếu chí mạng kô khắc phục đc đâu :mrgreen:
     
  15. espadon_vn

    espadon_vn Advanced Member

    Joined:
    26/3/08
    Messages:
    8.580
    Likes Received:
    181
    Location:
    KenKen /Xóm 4 - Lại Yên - Hoài Đức - Hà Nội/ Số 4
    Cũng bình thường thôi mà cụ !
     
  16. espadon_vn

    espadon_vn Advanced Member

    Joined:
    26/3/08
    Messages:
    8.580
    Likes Received:
    181
    Location:
    KenKen /Xóm 4 - Lại Yên - Hoài Đức - Hà Nội/ Số 4
    Cũng bình thường thôi mà cụ ! :lol:
     
  17. espadon_vn

    espadon_vn Advanced Member

    Joined:
    26/3/08
    Messages:
    8.580
    Likes Received:
    181
    Location:
    KenKen /Xóm 4 - Lại Yên - Hoài Đức - Hà Nội/ Số 4
    Ít nhất là ăn được khoản cân nặng cụ ạ.
    Trước khi thi đấu các võ sỹ đều phải nhảy lên bàn cân mà => có 2 vòng đấu là em ăn vòng đầu rồi :lol:
     
  18. VQ_audio

    VQ_audio Advanced Member

    Joined:
    13/7/06
    Messages:
    9.261
    Likes Received:
    28
    Đang bàn gà máy mà cứ lái sang gà thịt là sao nhể ? anh thấy nghi cái = cơ khí của chú wá :mrgreen:
     
  19. espadon_vn

    espadon_vn Advanced Member

    Joined:
    26/3/08
    Messages:
    8.580
    Likes Received:
    181
    Location:
    KenKen /Xóm 4 - Lại Yên - Hoài Đức - Hà Nội/ Số 4
    Gà máy còn chửa thấy đâu mà cụ cứ nói nhìu làm giề. Có gà thịt trước mắt thì cứ phải thịt chờ... gà máy ra giàng ạ :lol:
     
  20. VQ_audio

    VQ_audio Advanced Member

    Joined:
    13/7/06
    Messages:
    9.261
    Likes Received:
    28
    Tàu ngầm kí lô sâu hàng thì lộ hết bài ăn ti tàu nổi to xác à , em phải gánh trọng trách đạp chít cả cặp destroyer khủng của kụ tridung nữa nên kô nói chơi đc đâu :mrgreen:
     
  21. espadon_vn

    espadon_vn Advanced Member

    Joined:
    26/3/08
    Messages:
    8.580
    Likes Received:
    181
    Location:
    KenKen /Xóm 4 - Lại Yên - Hoài Đức - Hà Nội/ Số 4
    Tàu ngầm Liên Xô thì sợ rồi, chứ Gà Liên Xô thì cũng thường thôi. Gặp gà chọi VN tắt điện hết :mrgreen:
     
  22. lehuy173

    lehuy173 Advanced Member

    Joined:
    7/11/11
    Messages:
    870
    Likes Received:
    88
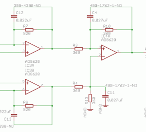
    Cái apm này nếu muốn in balance thì cải tiến thế nào hả các bác?
     
  23. tritridung

    tritridung Advanced Member

    Joined:
    3/2/09
    Messages:
    266
    Likes Received:
    43
    Location:
    NguyenChiThanh-HN
    Úp sọt 2 con thành balance luôn cs tăng gấp 4 luôn :) or búpphơ tầng đầu
     

    Attached Files:

  24. konica18

    konica18 Advanced Member

    Joined:
    22/12/12
    Messages:
    326
    Likes Received:
    0
    em gà lắm! cái lỗ dây nguồn to quá mình dùng cở nào cho vừa các bác?(em theo chuẩn tây AWG) cám ơn các bác.
     
  25. diyampli

    diyampli Advanced Member

    Joined:
    15/6/10
    Messages:
    6.542
    Likes Received:
    304
    Location:
    Anh có vào Nghĩa Lộ với em không?
    Thiếc mạ pha zàng pha bạch đâu cứ thế mà zã zào :mrgreen:
     

Share This Page

Loading...