Cùng làm Chipamp LM3875

Discussion in 'Bán dẫn' started by espadon_vn, 10/1/13.

  1. corube1981

    corube1981 Advanced Member

    Joined:
    22/3/12
    Messages:
    920
    Likes Received:
    7
    chào anh,anh có con opam AD706AN ko?mong tin anh
    mà anh ở Sài Gòn hay Hà Nội?nếu ở Sài Gòn cho em xin sdt và địa chỉ vào bõ mail diễn đàn nhé,thanks
     
  2. coi

    coi Advanced Member

    Joined:
    3/4/06
    Messages:
    2.221
    Likes Received:
    7
    Nguồn cấp cho LM3875 e thấy là 27,3V - 0 - 27,3V /4A cho 1 kênh, như vậy 2 kênh là 8A .
     
  3. Lil' Knight

    Lil' Knight Advanced Member

    Joined:
    11/1/08
    Messages:
    561
    Likes Received:
    35
    Location:
    HCMC
    Dạ em không có anh ơi, opamp bây giờ em chỉ thầu 3 con opa827, lme48710 và lme49720 dạng vỏ nhôm thôi anh... Em ở Sì Gòn.
     
  4. DJVDK

    DJVDK Advanced Member

    Joined:
    16/3/09
    Messages:
    1.025
    Likes Received:
    432
    Tự nhiên em cũng muốn làm lại con chipam lm3875 theo topic này.
    xưa em mê bộ kit lm3875 của audiosector lắm,nhưng mua k được.
    Lúc này,em lại lu bu quá,không làm được,
    nên cứ theo dõi topic này xem các bác làm ^^
     
  5. atxihoi

    atxihoi Advanced Member

    Joined:
    16/2/08
    Messages:
    479
    Likes Received:
    98
    Bác Lil'Knight cho em địa chỉ và số điện thoại để em ghé bác lấy cặp chip luôn được không ạ?
     
  6. mapngo

    mapngo Advanced Member

    Joined:
    5/6/08
    Messages:
    1.683
    Likes Received:
    1
     
  7. Lil' Knight

    Lil' Knight Advanced Member

    Joined:
    11/1/08
    Messages:
    561
    Likes Received:
    35
    Location:
    HCMC
    bây giờ em cạn 3875 rồi bác ơi, 3886 với 4780 thì em còn 1 ít :( đợt này em chỉ lấy vài cặp mỗi loại về test chất lượng thôi. em đang ngóng đợt sau về.

    các bác có nhu cầu cần chip thì cứ đăng ký list đi, em phải ưu tiên thứ tự từ trên xuống chứ "đánh lẻ" riết sau này thiếu thì em không biết nói sao với mấy bác trong list :oops:
     
  8. HaChu

    HaChu Advanced Member

    Joined:
    19/8/08
    Messages:
    3.407
    Likes Received:
    81
    Location:
    Bia Bà - Văn khê - Hà Đông
    :lol: Có cần em nó khứ hồi không :lol:
     
  9. atxihoi

    atxihoi Advanced Member

    Joined:
    16/2/08
    Messages:
    479
    Likes Received:
    98
    em có trong list mà bác, đâu có đánh lẻ đâu ạ :lol:
     
  10. Sidebyside

    Sidebyside Advanced Member

    Joined:
    3/7/09
    Messages:
    68
    Likes Received:
    0
    25: Sidebyside: 02 Pcb + 02 chip
     
  11. DJVDK

    DJVDK Advanced Member

    Joined:
    16/3/09
    Messages:
    1.025
    Likes Received:
    432
    hehe.em nó nó vẫn ổn hay đã được bác mod lại té le rồi ạh?? :D
     
  12. HaChu

    HaChu Advanced Member

    Joined:
    19/8/08
    Messages:
    3.407
    Likes Received:
    81
    Location:
    Bia Bà - Văn khê - Hà Đông
    Giờ nó còn mỗi con chip với cái vỏ :lol:
     
  13. LTH

    LTH Advanced Member

    Joined:
    7/5/06
    Messages:
    758
    Likes Received:
    0
    Ngồi chờ lão thuốc cảm soi với nhòm tút tát cái PCB của lão thì em làm xong cái hộp đựng LM rồi .

    Tết đến nơi kiểu này sang năm chưa có Bo mà làm :mrgreen:

    @ lão thuốc cảm , cái hộp em làm dựa theo kích thước cái bo trang 1 đấy nhé , lão mà thay đổi bo nó To lên ko nhét vừa là em mang đến ném vào cổng nhà lão đấy :mrgreen:

    [​IMG]
     
  14. longpcb

    longpcb Advanced Member

    Joined:
    16/9/08
    Messages:
    2.175
    Likes Received:
    23
    Location:
    Gầm gầm cầu!
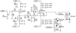
    Em lang thang trên mạng thấy cái mạch LM3875 dùng buffer đèn ECC88 này hay hay post lên để các Bác tham khảo!
     

    Attached Files:

  15. espadon_vn

    espadon_vn Advanced Member

    Joined:
    26/3/08
    Messages:
    8.580
    Likes Received:
    181
    Location:
    KenKen /Xóm 4 - Lại Yên - Hoài Đức - Hà Nội/ Số 4
    Đấy là kích thước chuẩn rồi cụ ơi, cái của cụ chơi Dualmono là chuẩn đấy, biến áp nằm chính giữa :D
    Nhìn mặt tiền em tưởng đồ của Niagra :D
     
  16. caoan

    caoan Advanced Member

    Joined:
    21/12/10
    Messages:
    2.782
    Likes Received:
    22
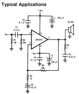
    Các bác xem giúp mạch này chạy LM 3875 có ổn không?
     

    Attached Files:

  17. mapngo

    mapngo Advanced Member

    Joined:
    5/6/08
    Messages:
    1.683
    Likes Received:
    1
    tưởng bác máu tube chứ ạ? sao bj lại chơi chip à? :mrgreen:
    bác chủ cho e hỏi là bao giờ thì có PCB ạ? :D
     
  18. Intel386

    Intel386 Advanced Member

    Joined:
    20/2/10
    Messages:
    131
    Likes Received:
    1
    Sơ đồ trên bỏ đi con trở 10k-22k đấm mass chỗ input, dễ bị DC Offset cao cụ ạ, còn lại về cơ bản là ổn :D
     
  19. dragous

    dragous Advanced Member

    Joined:
    7/12/09
    Messages:
    690
    Likes Received:
    101
    Location:
    Capital
    Em thấy các sơ đồ theo datasheet thì chỉ có LM1875 là chi tiết nhất, các bác thích thì bê nguyên sang LM3875 :mrgreen: ( Chân cẳng có khác chút ít.)
     

    Attached Files:

  20. luckyluke

    luckyluke Advanced Member

    Joined:
    21/7/09
    Messages:
    75
    Likes Received:
    106
    Location:
    Hà Nội
    Bac chu dat PCB du ra chut nhe, em cung muon mua mot bo full PCB
     
  21. nguyensyanhduy

    nguyensyanhduy Advanced Member

    Joined:
    5/10/09
    Messages:
    920
    Likes Received:
    47
    Location:
    BH-ĐN
    em có mấy con 3886 tháo bo mỹ và ít tụ trở ve trai bác chủ cho em ké 1 bộ nha
     
  22. mapngo

    mapngo Advanced Member

    Joined:
    5/6/08
    Messages:
    1.683
    Likes Received:
    1
    đây là nguồn với tản nhiệt e định dùng, bác chủ cho e hỏi cái nhôm tản nhiệt này co đủ cho 2 con LM3875 ko ạ?( cái bao màu trắng là bao thuốc esse) :D
     

    Attached Files:

  23. caoan

    caoan Advanced Member

    Joined:
    21/12/10
    Messages:
    2.782
    Likes Received:
    22
    Làm con pow bán dẫn cho pretube chơi ,thỉnh thoảng tiết kiệm điện chơi con lm này cho nó rẻ :D :D
     
  24. Intel386

    Intel386 Advanced Member

    Joined:
    20/2/10
    Messages:
    131
    Likes Received:
    1
    Bác cho thông số của đôi biến áp đi bác ?
    Tản nhiệt thế dùng là ok rồi bác ạ, 3875 này rất mát, em để ngâm điện qua đêm cũng chỉ âm ấm thôi.Em dùng ngay lưng chassis nhôm làm tản nhiệt ạ.
     
  25. mapngo

    mapngo Advanced Member

    Joined:
    5/6/08
    Messages:
    1.683
    Likes Received:
    1
    2 cái BA mỗi cái có 2 cuộn 100V và 1 cuộn 26.4V,, dòng bao nhiêu e ko biết nhưng dây to( ít nhất là 1.5mm)có 1 đầu dây chắc là chống nhiễu( màu xanh). e định chập 2 cuộn 100V// rồi nối tiếp 2 BA với nhau, đầu ra là 26.4-0-26.4V chắc là ổn :D
     

Share This Page

Loading...