Cùng làm Chipamp LM3875

Discussion in 'Bán dẫn' started by espadon_vn, 10/1/13.

  1. Intel386

    Intel386 Advanced Member

    Joined:
    20/2/10
    Messages:
    131
    Likes Received:
    1
    Dây 1.5mm cho cả 2 kênh thì hơi thiếu bác ạ. LM3875 có dòng đỉnh 4A, bác nên có biến áp ít nhất 8A cho cả 2 kênh ạ.
    Thực ra mình chả mấy khi mở max công suất khiến IC phải dùng đến dòng đỉnh, nhưng biến áp có dây lớn đồng nghĩa với nội trở nguồn giảm và regulation tốt hơn, có lợi bác ạ.
     
  2. mapngo

    mapngo Advanced Member

    Joined:
    5/6/08
    Messages:
    1.683
    Likes Received:
    1
    Yêu cầu biến áp:
    - Điện áp ra 28-0-28 là vừa đẹp
    - Dòng tối thiểu cho 1 kênh là 2A, nếu 1 biến áp chung 2 kênh thì 5A là đẹp ạ

    hì,tại e theo pót này của bác chủ topic nên ngắm 2 cái BA này, e cũng biết là to sẽ tốt hơn nhưng to quá lại ảnh hưởng đến nhiều thứ như vỏ am, bố trí.... e định dùng luôn khung đó làm vỏ rồi ốp gỗ luôn nữa :D
     
  3. Intel386

    Intel386 Advanced Member

    Joined:
    20/2/10
    Messages:
    131
    Likes Received:
    1
    Theo thiển ý của em, để làm Gainclone cho hay, thông số biến áp nên là :
    - Áp ra 24-0-24 (khai thác tối đa công suất IC) hoặc thấp hơn, áp cao không có lợi gì mà làm tăng kích cỡ biến áp, trừ khi định dùng IC ổn áp.
    - Dòng tối thiểu 4A / kênh, có thể hạ xuống 3A nếu theo cấu hình dùng tụ lọc lớn.Thấp hơn không nên ạ.
     
  4. sevenapples

    sevenapples Advanced Member

    Joined:
    7/9/12
    Messages:
    244
    Likes Received:
    2
    Location:
    Mùa vắng những cơn mưa
    26.Sevenapples 1 bộ PCB 1 cặp chip
    Cụ chủ cho đu theo 1 phát
     
  5. espadon_vn

    espadon_vn Advanced Member

    Joined:
    26/3/08
    Messages:
    8.580
    Likes Received:
    181
    Location:
    KenKen /Xóm 4 - Lại Yên - Hoài Đức - Hà Nội/ Số 4
    Danh sách đăng ký PCB + IC:
     
  6. mapngo

    mapngo Advanced Member

    Joined:
    5/6/08
    Messages:
    1.683
    Likes Received:
    1
    vậy để có chip e test thử với nguồn 22-0-22V dây 1ly 2 ( nguồn cua TDA7294)xem ntn rồi tính tiếp, cám ơn bác đã chia sẻ :D
    ps: em mới tập cầm mỏ hàn nên rất cần các bác tư vấn :D
     
  7. tritridung

    tritridung Advanced Member

    Joined:
    3/2/09
    Messages:
    266
    Likes Received:
    43
    Location:
    NguyenChiThanh-HN
    Đang ở 21 lại xuống 28 vậy :(
     
  8. paolotuan

    paolotuan Advanced Member

    Joined:
    22/8/12
    Messages:
    607
    Likes Received:
    2
    Haha, cụ Dũng cũng chơi Chipamp à ! Tại cụ ít lên quá, xuống 28 còn may đấy ạ.
    Cụ còn thông tin "Behind scenne" của cụ Syen và QuangHao port cho anh em xem tí đi ạ.. :D
     
  9. tritridung

    tritridung Advanced Member

    Joined:
    3/2/09
    Messages:
    266
    Likes Received:
    43
    Location:
    NguyenChiThanh-HN
    Đang ở 21 lại xuống 28 vậy :([/quote]
    Haha, cụ Dũng cũng chơi Chipamp à ! Tại cụ ít lên quá, xuống 28 còn may đấy ạ.
    Cụ còn thông tin "Behind scenne" của cụ Syen và QuangHao port cho anh em xem tí đi ạ.. :D[/quote]


    Nghe cụ chém kinh quá nên hổng dám đưa nữa :D
     
  10. buiducbac

    buiducbac Advanced Member

    Joined:
    25/6/09
    Messages:
    4.165
    Likes Received:
    10
    Location:
    Hà Nội
    Bác đợi ít hôm nữa chơi 1 cặp sò tính khả thi cao hơn hẳn về thông số và chất âm
    Làm Chip đỉnh cao sẽ bằng với bộ của lão tổng
    Bác thích mượn về nghe thử sẽ biết.
     
  11. paolotuan

    paolotuan Advanced Member

    Joined:
    22/8/12
    Messages:
    607
    Likes Received:
    2
    Cụ Bùi cho em hỏi thông tin 1 cặp sò ở đâu ra đấy ạ?
    Tin này sốt lắm đấy ạ, vụ 1 cặp sò đút vào 1 chassis với 1 loạt các pre vừa trình làng mới đây là rất đẹp đấy ạ.
     
  12. tritridung

    tritridung Advanced Member

    Joined:
    3/2/09
    Messages:
    266
    Likes Received:
    43
    Location:
    NguyenChiThanh-HN
    Cái cụ paolo này thính thật, cụ cứ làm chipam đi đã vụ 1 cặp tính sau nha, chưa muộn rồi sẽ nhét vừa cái pre của cụ mà :lol:
     
  13. paolotuan

    paolotuan Advanced Member

    Joined:
    22/8/12
    Messages:
    607
    Likes Received:
    2
    Ha Ha em đánh hơi "nồi chõ" nhưng em biết có đầy lão thèm vụ 2 cặp sò... Để làm gì ư ? haha haaha muốn bê âm thành vào tận phòng ngủ đấy mà....

    Hôm trước em có đọc được 1 slogan của cụ nào đó mà em không nhớ kỹ...., đại loại là :
    - Muốn sướng 1 lúc thì tìm 1 em
    - Muốn sướng 1 tuần thì cặp 1 em
    - Muốn sướng 1 tháng thì đổi việc
    - Muốn sướng 1 năm thì đổi vợ
    - Muốn sướng 1 đời thì dính vào DIY

    Nghĩ lại cũng chuẩn ra phết cụ nhẩy! :lol: :lol: :lol:
     
    btlinh likes this.
  14. Danganh97

    Danganh97 Advanced Member

    Joined:
    18/4/08
    Messages:
    819
    Likes Received:
    2
    - Bác espadon_vn ơi vụ này tiến triển thế nào rồi bác ? em là em lo lắm còn những 7 x 3 ............là :) :) :) .
     
  15. espadon_vn

    espadon_vn Advanced Member

    Joined:
    26/3/08
    Messages:
    8.580
    Likes Received:
    181
    Location:
    KenKen /Xóm 4 - Lại Yên - Hoài Đức - Hà Nội/ Số 4
    Em là em không lo lắm đâu ạ, em gửi mail đặt bo bên SK rồi, nhưng bên đó cứ tết đến là họ ứ làm hay sao ấy, chưa thấy trả lời, em gọi hỏi mấy lần rồi :mrgreen:
     
  16. atxihoi

    atxihoi Advanced Member

    Joined:
    16/2/08
    Messages:
    479
    Likes Received:
    98
    Bên Nac-Nap còn chưa có PCb đặt từ tám đời thì em nghĩ bên đây sẽ còn đợi dài dài.
     
  17. Lil' Knight

    Lil' Knight Advanced Member

    Joined:
    11/1/08
    Messages:
    561
    Likes Received:
    35
    Location:
    HCMC
    SK vẫn còn đang giữ 1 lô gần 100 cái PCB của em hơn 2 tuần nay rồi, em nghĩ chắc cận Tết mới xong.
     
  18. caoan

    caoan Advanced Member

    Joined:
    21/12/10
    Messages:
    2.782
    Likes Received:
    22
    nếu chip về thì bác chuỷen cho anh em nhận chíp trước ..hih
     
  19. coi

    coi Advanced Member

    Joined:
    3/4/06
    Messages:
    2.221
    Likes Received:
    7
    Bàn về vấn đề kĩ thuật chút các bác ơi. Hiện sơ đồ cho LM3875 e thấy có mấy loại sau:
     

    Attached Files:

  20. coi

    coi Advanced Member

    Joined:
    3/4/06
    Messages:
    2.221
    Likes Received:
    7
    Và mạch cuối cùng là , tín hiệu dc đưa vào đường âm. Các bác cho nhận xét, đánh giá cụ thể về từng mạch.
     

    Attached Files:

  21. coi

    coi Advanced Member

    Joined:
    3/4/06
    Messages:
    2.221
    Likes Received:
    7
    Thêm 1 sơ đồ e mới tìm dc. Hoa cả mắt, chả biết chọn sơ đồ nào?
     

    Attached Files:

  22. mtbc

    mtbc Advanced Member

    Joined:
    11/9/06
    Messages:
    6.960
    Likes Received:
    2.476
    Location:
    Q3, Saigon
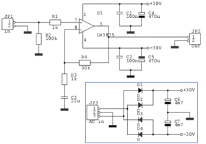
    Cái nữa là cái em đang xài nè :)
     

    Attached Files:

  23. mapngo

    mapngo Advanced Member

    Joined:
    5/6/08
    Messages:
    1.683
    Likes Received:
    1
    các bác đi trước có kinh nghiệm cho ý kiến đi ạ :D
    @bác caoan: nếu vã quá mua ic tàu về xử trước phòng cháy nổ cho ic xịn :mrgreen: :lol:
     
  24. regular

    regular Advanced Member

    Joined:
    6/6/07
    Messages:
    7.375
    Likes Received:
    22
    Location:
    Non-Groups
    Có lắp tube buffer kg bác? :p
     
  25. TQ_Audio

    TQ_Audio Advanced Member

    Joined:
    8/2/07
    Messages:
    310
    Likes Received:
    134
    Cái này giống cái thứ ba của cụ coi nè.
     

Share This Page

Loading...