Cùng làm DAC PCM1794 HAY - RẺ - DỄ . . . Buffer dùng Tube

Discussion in 'Thiết bị số' started by DIY-lover, 28/4/09.

  1. vusonlvb

    vusonlvb Advanced Member

    Joined:
    26/10/06
    Messages:
    221
    Likes Received:
    0
    Re: Cùng làm DAC xuất đèn HAY - RẺ - DỄ . . .

    đăng ký đặc sản để dổi khẩu vị các bác ơi
     
  2. bocaungongac

    bocaungongac Advanced Member

    Joined:
    31/3/09
    Messages:
    292
    Likes Received:
    1
    Location:
    HCM
    Re: Cùng làm DAC xuất đèn HAY - RẺ - DỄ . . .

    Dạ, e cũng muốn làm như ý bác lắm nhưng theo e có 2 lý do sau cản trở ý tốt của bác:
    1. Nguồn của các DAC chip đôi lúc khác nhau về số lượng và giá trị (3v3, 5v), mặc dù chỉnh được nhưng hơi bất tiện
    2. Receiver nếu ko đi chung với DAC chip thì e rằng tín hiệu clock truyền qua tiếp điểm hoặc khoảng cách dây dài ...sẽ ko được tốt
    Hiện giờ sẽ là: PS board + Reciver/DAC board + I/V board.
    Các Bác có ý kiến khác ko ạ?
     
  3. DIY-lover

    DIY-lover Advanced Member

    Joined:
    12/8/07
    Messages:
    7.338
    Likes Received:
    87
    Location:
    TBG - HCMC
    Re: Cùng làm DAC xuất đèn HAY - RẺ - DỄ . . .

    Đã vậy thì phải kê như vầy mới đúng:

    Hiện giờ sẽ là:
    - PS board + Reciver/DAC board
    - I/V board + PS board (High voltage)
    Theo nhẩm tính sơ sơ của Em thì em DAC tốt nhất là nuôi bằng 3 biến áp riêng rẽ => Coi bộ con DAC này to và nặng hơn cái đầu TEAC 25XS. :(
     
  4. BachDuong

    BachDuong Moderator

    Joined:
    2/12/05
    Messages:
    4.998
    Likes Received:
    879
    Location:
    Hanoi
    Re: Cùng làm DAC xuất đèn HAY - RẺ - DỄ . . .

    Em thấy nhiều DAC có thiết kế tách rời phần digital filter. VD như bác Duede Duma: http://www.dddac.de/

    Nhưng đúng là gộp phần receiver + DAC chung 1 board thì các vấn đề sẽ đơn giản hơn nhiều
     
  5. DIY-lover

    DIY-lover Advanced Member

    Joined:
    12/8/07
    Messages:
    7.338
    Likes Received:
    87
    Location:
    TBG - HCMC
    Re: Cùng làm DAC xuất đèn HAY - RẺ - DỄ . . .

    Digital Filter là một khâu gần như có thể gọi là quyết định đẳng cấp của con DAC mà đang có một topic bàn mãi chưa thấy ra định hướng :mrgreen:

    Do vậy, theo Em thì để đơn giản bớt dự án này thì phần Digital Filter chỉ gói gọn trong những tài nguyên có sẵn trong các con chip DIR9001 + PCM1798 thui.
    Có như vậy thì dự ớn này mới nhanh chóng triển khai được, các thím đồng ý hông ! :)
     
  6. bocaungongac

    bocaungongac Advanced Member

    Joined:
    31/3/09
    Messages:
    292
    Likes Received:
    1
    Location:
    HCM
    Re: Cùng làm DAC xuất đèn HAY - RẺ - DỄ . . .

    Hì, e cũng nghĩ vậy. Làm cái này cho tốt rồi chúng ta lại cải tiến cho các phiên bản sau ngày càng hay hơn ạ.
     
  7. dinhthuy

    dinhthuy Advanced Member

    Joined:
    20/5/08
    Messages:
    706
    Likes Received:
    6
    Re: Cùng làm DAC xuất đèn HAY - RẺ - DỄ . . .

    Theo nhẩm tính sơ sơ của Em thì em DAC tốt nhất là nuôi bằng 3 biến áp riêng rẽ => Coi bộ con DAC này to và nặng hơn cái đầu TEAC 25XS. :([/quote]


    Trùi sao nhiều thế em lại đang tính dùng ít nhất có 4 tranfomer thui và khoảng 8 diode cầu và khoảng 14 chú TL431 hì hì
     
  8. ssass

    ssass Advanced Member

    Joined:
    12/8/07
    Messages:
    4.557
    Likes Received:
    94
    Re: Cùng làm DAC xuất đèn HAY - RẺ - DỄ . . .

    dự ớn này chắc cần nhiều cục sạc điện thoại lắm đây :wink: .
     
  9. bocaungongac

    bocaungongac Advanced Member

    Joined:
    31/3/09
    Messages:
    292
    Likes Received:
    1
    Location:
    HCM
    Re: Cùng làm DAC xuất đèn HAY - RẺ - DỄ . . .

    Bác chuẩn bị 4-5 cục sạc trước đi ạ. PCM1794a cần 3 cục 5v. DIR9001 cần 2 cục 3v3. Chúc bác chuẩn bị kịp.
     
  10. DIY-lover

    DIY-lover Advanced Member

    Joined:
    12/8/07
    Messages:
    7.338
    Likes Received:
    87
    Location:
    TBG - HCMC
    Re: Cùng làm DAC xuất đèn HAY - RẺ - DỄ . . .

    Thím Bồ câu làm tới đâu rùi?

    Em mới lượm được mấy con IC sau:

    XILINX
    XC3164A
    TQ144AKJ0041


    XILINX
    XC95144XL
    TQ100BEN0145


    XILINX
    XC5202
    VQ100AKM9917


    Motorola
    DSP56002PV66
    3J40C



    Thím xem có ứng dụng gì được vào mấy cái DAC này không ?
     
  11. bocaungongac

    bocaungongac Advanced Member

    Joined:
    31/3/09
    Messages:
    292
    Likes Received:
    1
    Location:
    HCM
    Re: Cùng làm DAC xuất đèn HAY - RẺ - DỄ . . .

    Đây là mạch nguồn có thể tạo 3V3 hoặc 5V theo yêu cầu. Trong DAC sẽ dùng từ 2 đến 5 board như thế này. Các bác chuẩn bị linh kiện nhé.



    Chúc vui.
    BC.
     
  12. bocaungongac

    bocaungongac Advanced Member

    Joined:
    31/3/09
    Messages:
    292
    Likes Received:
    1
    Location:
    HCM
    Re: Cùng làm DAC xuất đèn HAY - RẺ - DỄ . . .

    Thím có mấy con này thì làm DF hay quá rùi. Thím ráng nghiên cứu làm DF có âm chất riêng của mình đi, e sẽ ủng hộ hết mình, hì.
     
  13. DIY-lover

    DIY-lover Advanced Member

    Joined:
    12/8/07
    Messages:
    7.338
    Likes Received:
    87
    Location:
    TBG - HCMC
    Re: Cùng làm DAC xuất đèn HAY - RẺ - DỄ . . .

    Cho Em góp ý chút, có gì không phải thì thím bỏ quá cho nhé:
    - Nghe nói đợt này đồng tăng giá mà sao hổng thấy thím tiết kiệm gì hết trơn, thay vì đi đường mạch cho thẳng thì thím lại chọn đi đường vòng, có phải là dùng đường dây dài để phối hợp trở kháng chăng ???
     
  14. bocaungongac

    bocaungongac Advanced Member

    Joined:
    31/3/09
    Messages:
    292
    Likes Received:
    1
    Location:
    HCM
    Re: Cùng làm DAC xuất đèn HAY - RẺ - DỄ . . .

    Chúng ta thường nghĩ trên cùng 1 dây thì tín hiệu và điện áp sẽ như nhau. Tuy nhiên, theo e biết thì thực tế còn nhiều vấn đề khác như trở ký sinh, tụ ký sinh... Nếu dòng điện chưa chạy qua chân tụ thì tác dụng lọc của tụ ko cao lắm. Mặc dù đã cố gắng nhưng vẫn chưa sắp xếp được linh kiện hợp lý hơn nên 1 số đường e phải đi vòng cho dòng điện chạy qua chân của tụ lọc trước rồi mới đến điểm tiếp theo. Dù mạch nhìn có thể ko đẹp nhưng có lẽ chất lượng sẽ cao hơn.
    BC kính báo.
     
  15. DIY-lover

    DIY-lover Advanced Member

    Joined:
    12/8/07
    Messages:
    7.338
    Likes Received:
    87
    Location:
    TBG - HCMC
    Re: Cùng làm DAC xuất đèn HAY - RẺ - DỄ . . .

    Còn mấy cuộn cổm thì có bí kíp gì không Thím oi, Có phải cũng phải đi qua chưn mấy cuộn cổm trước rồi mới tới các linh kiện khác thì tác dụng mới cô phửa hông Thím ? mà cuộn cổm là gắn nối tiếp chứ có song song đâu nhỉ !!!
     
  16. bocaungongac

    bocaungongac Advanced Member

    Joined:
    31/3/09
    Messages:
    292
    Likes Received:
    1
    Location:
    HCM
    Re: Cùng làm DAC xuất đèn HAY - RẺ - DỄ . . .

    Hì, linh kiện mắc song song mới khó chứ liện kiện mắc nối tiếp như cuộn cổm thì chắc chắn phải chạy qua nó trước rùi.
     
  17. ssass

    ssass Advanced Member

    Joined:
    12/8/07
    Messages:
    4.557
    Likes Received:
    94
    Re: Cùng làm DAC xuất đèn HAY - RẺ - DỄ . . .

    em đề nghị sửa lại quy hoạch tụ tị cho nó thẳng hàng , hix . Lô cốt kiểu nì ... :(
     
  18. DIY-lover

    DIY-lover Advanced Member

    Joined:
    12/8/07
    Messages:
    7.338
    Likes Received:
    87
    Location:
    TBG - HCMC
    Re: Cùng làm DAC xuất đèn HAY - RẺ - DỄ . . .

    Vậy là cái bo nguồn thành phẩm nó chừng này hả Thím:
     
  19. DIY-lover

    DIY-lover Advanced Member

    Joined:
    12/8/07
    Messages:
    7.338
    Likes Received:
    87
    Location:
    TBG - HCMC
    Re: Cùng làm DAC xuất đèn HAY - RẺ - DỄ . . .

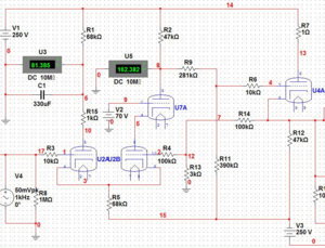
    PHẦN MẠCH I/V DÙNG TOÀN TUBE


    Giới thiệu các Thím một thiết kế mạch I/V mới, có thể gọi là OCL OTL I/V dùng toàn tube, trước tới giờ em chưa thấy ai dùng mạch I/V như thế này nhưng hứng lên thì thiết kế đại, các thím xem qua có gì chưa ổn thì góp ý Em sửa:
     

    Attached Files:

  20. DIY-lover

    DIY-lover Advanced Member

    Joined:
    12/8/07
    Messages:
    7.338
    Likes Received:
    87
    Location:
    TBG - HCMC
    Re: Cùng làm DAC xuất đèn HAY - RẺ - DỄ . . .

    >
     
  21. DIY-lover

    DIY-lover Advanced Member

    Joined:
    12/8/07
    Messages:
    7.338
    Likes Received:
    87
    Location:
    TBG - HCMC
    Re: Cùng làm DAC xuất đèn HAY - RẺ - DỄ . . .

    Bode
     
  22. dinhthuy

    dinhthuy Advanced Member

    Joined:
    20/5/08
    Messages:
    706
    Likes Received:
    6
    Re: Cùng làm DAC xuất đèn HAY - RẺ - DỄ . . .


    Tình hình là đây mới chỉ có 1/4 thôi hà Bác , kiểu này thì khoan mệt nghỉ rồi .
     
  23. bocaungongac

    bocaungongac Advanced Member

    Joined:
    31/3/09
    Messages:
    292
    Likes Received:
    1
    Location:
    HCM
    Re: Cùng làm DAC xuất đèn HAY - RẺ - DỄ . . .

    Hì, thím tùy nghi sử dụng mấy bo cũng được mà.
    Nếu có 2 bo thì chỉnh 1 bo 3v3, 1 bo 5v là xong. E chỉ sợ 2 bo thì ko hí èn thôi.
     
  24. DIY-lover

    DIY-lover Advanced Member

    Joined:
    12/8/07
    Messages:
    7.338
    Likes Received:
    87
    Location:
    TBG - HCMC
    Re: Cùng làm DAC xuất đèn HAY - RẺ - DỄ . . .

    Tình hình là dùng 5 bo cho mạch DAC phải hông Thím ? Riêng phần I/V thì ít nhứt 2 bo nữa, soang thì 4 bo => tổng cộng khoảng 9 cái nguồn ổn áp cho cái DAC này :(
     
  25. bocaungongac

    bocaungongac Advanced Member

    Joined:
    31/3/09
    Messages:
    292
    Likes Received:
    1
    Location:
    HCM
    Re: Cùng làm DAC xuất đèn HAY - RẺ - DỄ . . .

    Một vài hình ảnh ban đầu về mạch chính của DAC. Tình hình là trên mạch này e dùng 1 số tụ và điện trở dán kích thước 2125. IC số cũng dùng loại dán lun.


    BC kính báo!
     

    Attached Files:

Share This Page

Loading...