Cùng làm mạch Preamplifier CARY SLP-98

Discussion in 'Đèn điện tử' started by DIY-lover, 14/11/07.

  1. DIY-lover

    DIY-lover Advanced Member

    Joined:
    12/8/07
    Messages:
    7.338
    Likes Received:
    87
    Location:
    TBG - HCMC
    Chào các Bác!
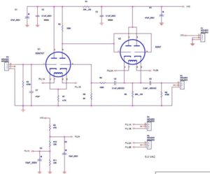
    Sau một thời gian được sự hướng dẫn, giúp đỡ, góp ý tận tình của các Bác, đặc biệt là Bác NoBG thì Em cũng đã vẽ hoàn tất mạch PRE-AMP Unbalance cuối cùng.

    Đây là một trong những mạch Pre rất nổi tiếng và được dân chơi Audio đánh giá rất cao.

    Với mong muốn hiện thực hóa tâm ý của người cung cấp mạch này cho Em và phổ biến nó đến với cư dân VNAV, Em xin mở Topic này làm nơi đăng ký, trao đổi kinh nghiệm và tất cả các vấn đề liên quan trong quá trình thực hiện dự án nhỏ này.

    Nhân đây, Em cũng xin cám ơn tất cả các Bác đã giúp đỡ, ủng hộ, tham gia cùng Em thời gian qua.


    Sau đây là mạch PRE-AMP mà Em đầu tư công nhiều nhất so với các mạch trước.

    Mạch dùng 2 bóng 6SN7 cho một kênh.
    Phần mạch vẽ ở đây chưa bao gồm phần nguồn gồm:
    - 1 Nguồn cao áp 260 - 280V
    - 2 nguồn đốt tim 6.3V AC cách ly nhau.






    Em xin trích những góp ý của Bác NoBG trong quá trình vẽ mạch:


    "Mạch nầy cấu tạo như thế là vì người thiết kế nó muốn input và output đồng "pha", và đồn thời để feedback chạy vào Grid cua V1B. Như thế "feedback loop" rất là ngắn, minimize phase-shift ở tần sô cao, mạch sẽ ổn định hơn.

    B+ khoang 260V. Tốt nhất làm Power supply co thể điều chỉnh được từ 250 đến 280"



    "Mạch nầy vì có Cathode follower nên phải cần 2 nhóm filaments. Nhóm 1 dùng cho đèn V1, cho cả 2 channel trái và phải. Nhóm 2 dùng cho đèn phía sau vì điện thế cùa cathode của 2 đèn cách nhau gần 150V. Nếu bác muốn dùng 1 filament cho cả 4 đèn thì sau nầy phải điều chỉ phân cục6 sao cho cả em bên đều có thể chấp nhận đuọc."



    "Vậy được rồi bác. Go ahead. Nếu thầy linh kiện nhiều quá, chiếm chổ khó layout thì bác có thể bỏ bớt 1 vài con cáp không cần thiêt. Việc lắp 2 điện trở // thì có cái hại và cũng có cái lợi. Cái lọi là khi bác khong tìm được điện đủ watt hoặc tri số chính xác. Bác cũng đừng quên là nên chừa chổ lớn 1 chút cho mấy con coupling caps. Chúc bác thành công."



    "Làm mạch in tốt nhất nên làm 2 mặt, 1 bên chạy track còn 1 bên làm ground. Như thế bác sẽ có 1 "solid ground plane" và sẽ tránh vấn đề "loop ground" và hum & noise ...

    Bác dung FR4 material, 1.5 ~ 2.0mm thickness cho nó .. HIEND"
     

    Attached Files:

    Tags:
  2. DIY-lover

    DIY-lover Advanced Member

    Joined:
    12/8/07
    Messages:
    7.338
    Likes Received:
    87
    Location:
    TBG - HCMC
  3. DIY-lover

    DIY-lover Advanced Member

    Joined:
    12/8/07
    Messages:
    7.338
    Likes Received:
    87
    Location:
    TBG - HCMC
    Mời các Bác cùng thực hiện dự án này với Em.
     
  4. ThuyLT

    ThuyLT Advanced Member

    Joined:
    4/12/05
    Messages:
    3.404
    Likes Received:
    80
    ------
    Em rất khoái cái món này của bác.
    Nếu có thể bác bóc lớp PCB gửi PDF hoặc JPG cho AE cùng làm.
    thankss
     
  5. DIY-lover

    DIY-lover Advanced Member

    Joined:
    12/8/07
    Messages:
    7.338
    Likes Received:
    87
    Location:
    TBG - HCMC
    Nó đây nè Bác
     
  6. wfo555

    wfo555 Advanced Member

    Joined:
    18/9/07
    Messages:
    247
    Likes Received:
    8
    ung ho nhé
     
  7. tta60

    tta60 Advanced Member

    Joined:
    12/3/06
    Messages:
    266
    Likes Received:
    0
    Tôi xin tham gia.
     
  8. Hoang Sa

    Hoang Sa Approved Member

    Joined:
    31/7/07
    Messages:
    29
    Likes Received:
    0
    Em xin tham gia nhưng không phải là...cuối cùng...
     
  9. ThuyLT

    ThuyLT Advanced Member

    Joined:
    4/12/05
    Messages:
    3.404
    Likes Received:
    80
    -----
    Trời bác chư hiâue ý Em rùi.
    để hỗ trợ AE có 2 cách :
    1- Bác làm mạch in bán giá tốt cho AE.
    2- Bóc lớp Top laỷe, bottom layer rồi xuất sang file PDF or jPG chia xẻ cho AE tự làm theo công nghệ " giặt là".

    Mong tin bác
     
  10. PhanTran

    PhanTran Advanced Member

    Joined:
    5/2/07
    Messages:
    2.160
    Likes Received:
    239
    Tham gia tức là đăng ký để đựoc nhận mạch như cái pre Aikido hả bác, hay là phải tự làm mạch in?
     
  11. cododieutan

    cododieutan Advanced Member

    Joined:
    28/11/06
    Messages:
    283
    Likes Received:
    2
    Theo em nghĩ phương án giống đợt Aikido vừa rồi, nghĩa là bác ấy sẽ đứng ra làm mạch in giúp anh em, càng nhiều thì làm càng rẻ. Như vậy anh em sẽ đở phải giặt là mà có được một mạch in đẹp. Em vừa mới theo 1 cái Aikido, chắc giờ cũng đu theo bác này tiếp quá. Sau này có gì sẽ thay đổi cho tiện. Các bác khác cùng hưởng ứng đi.
     
  12. thienthanh

    thienthanh Advanced Member

    Joined:
    9/2/07
    Messages:
    2.948
    Likes Received:
    60
    Location:
    Hạ Long - Quảng Ninh
    EM cũng xin tham gia với ạ. Vừa lắp xong con EL34-SE, đang muốn làm tiếp cho nó đỡ nghiền.
    Bác DIY-Lover nghiên cứu vụ làm mạch đi, báo cho anh em biết số tiền để làm được 1 mạch in đó như thế sẽ hay lém ạ.
    Chúc các bác có được 1 em Pre ưng ý
     
  13. DIY-lover

    DIY-lover Advanced Member

    Joined:
    12/8/07
    Messages:
    7.338
    Likes Received:
    87
    Location:
    TBG - HCMC

    Em cũng định làm theo cả 2 cách trên luôn đấy ạ.

    - Với cach 1: Em sẽ gởi File JPG.

    - Cách 2: Nếu các Bác đăng ký nhiều thì Em sẽ tổng hợp và hỏi giá mạch in 2 lớp luôn một thể. Do kích thước gấp 1.5 mạch Aikido và làm 2 lớp nên giá thành Em dự tính khoảng gấp 2-3 lần mạch Aikido (tức khoảng 100.000 - 150.000 đ/bộ gồm 2 board như hình trên)

    Nếu Bác nào làm theo phương án 2 thì đăng ký luôn tại đây và tự bổ sung tên và số lượng vào danh sách giúp.

    Xin cám ơn.

    Danh sách:

    1 - DIY-lover : 1 bộ
    2 -
     
  14. DaNangTubes

    DaNangTubes Advanced Members

    Joined:
    5/11/06
    Messages:
    1.546
    Likes Received:
    42
    2. danangtubes
     
  15. thienthanh

    thienthanh Advanced Member

    Joined:
    9/2/07
    Messages:
    2.948
    Likes Received:
    60
    Location:
    Hạ Long - Quảng Ninh
    1-DIY - Lover 1 bộ
    2- Danangtuber 1 bộ
    3- hkthienthanh - 1 bộ
     
  16. audiothi

    audiothi Approved Member

    Joined:
    24/5/06
    Messages:
    15
    Likes Received:
    0
    Location:
    Q7
    4-Audiothi 1 bộ
     
  17. quyen

    quyen Advanced Member

    Joined:
    14/8/06
    Messages:
    226
    Likes Received:
    0
    Location:
    Hà Nội
    Em update nhé
    1-DIY - Lover 1 bộ
    2- Danangtuber 1 bộ
    3- hkthienthanh - 1 bộ
    4-Audiothi 1 bộ
    5- Quyen 1 bộ
     
  18. ttho

    ttho Advanced Member

    Joined:
    10/3/06
    Messages:
    768
    Likes Received:
    51
    Em xin tham gia với, mà nhìn mạch em chẳng hiểu gì cả
     
  19. thienthanh

    thienthanh Advanced Member

    Joined:
    9/2/07
    Messages:
    2.948
    Likes Received:
    60
    Location:
    Hạ Long - Quảng Ninh
    Bác nhìn mạch nào ạ. Nếu là mạch in thì khi nào bác nhận về chỉ cần tìm linh kiện đúng trị số rồi hàn theo các chân trên mạch in thui mà. Còn mạch ban đầu bác DIY-lover đã post ở trên rồi đấy ạ
     
  20. ThuyLT

    ThuyLT Advanced Member

    Joined:
    4/12/05
    Messages:
    3.404
    Likes Received:
    80
    -
    Tốt quá cho tôi đăng ký :
    1 bộ cách 1, 1 ảnh cách 2.
    hic.
    Xin cảm ơn bác DIY-lover thật to.
     
  21. lamphuong

    lamphuong Advanced Member

    Joined:
    26/3/06
    Messages:
    1.245
    Likes Received:
    1
    Location:
    BTA - H.C.M
    1-DIY - Lover 1 bộ
    2- Danangtuber 1 bộ
    3- hkthienthanh - 1 bộ
    4-Audiothi 1 bộ
    5- Quyen 1 bộ
    6-lamphuong 1 bộ
     
  22. DIY-lover

    DIY-lover Advanced Member

    Joined:
    12/8/07
    Messages:
    7.338
    Likes Received:
    87
    Location:
    TBG - HCMC
    Bác Thuy lại chọc Em rồi. :mrgreen:
     
  23. ThuyLT

    ThuyLT Advanced Member

    Joined:
    4/12/05
    Messages:
    3.404
    Likes Received:
    80
    ----
    Bác cứ ghẹo em.
    Cho em đăng ký 1 bộ nhé.
     
  24. addicted

    addicted Advanced Member

    Joined:
    4/4/06
    Messages:
    1.248
    Likes Received:
    1
    Location:
    Rìa Thành Công Bang.
    Em cũng đăng ký 1 bộ để dành nhé bác DIY_lover ơi. :)
     
  25. tta60

    tta60 Advanced Member

    Joined:
    12/3/06
    Messages:
    266
    Likes Received:
    0
    1-DIY - Lover 1 bộ
    2- Danangtuber 1 bộ
    3- hkthienthanh - 1 bộ
    4-Audiothi 1 bộ
    5- Quyen 1 bộ
    6-lamphuong 1 bộ
    7-tta60 - 1 bộ (+1 bo nguồn nếu có)
     

Share This Page

Loading...