Cùng làm mạch Preamplifier CARY SLP-98

Discussion in 'Đèn điện tử' started by DIY-lover, 14/11/07.

  1. tta60

    tta60 Advanced Member

    Joined:
    12/3/06
    Messages:
    266
    Likes Received:
    0
    Re: Cùng làm mạch PRE-AMP cuối cùng . . . . .

    Bác NoBG,
    Vị trí của đèn 1 và 2 trong mạch có ảnh hưởng đến chất âm không bác? Nếu 2 đèn đó chất lượng khác nhau thì đèn 'xịn' hơn nên để trước hay sau?
    Cám ơn bác.
     
  2. Thahi

    Thahi Advanced Member

    Joined:
    31/7/07
    Messages:
    82
    Likes Received:
    8
    Location:
    vietnam
    Re: Cùng làm mạch PRE-AMP cuối cùng . . . . .

    Chào các bác
    Thahi tôi ngưỡng mộ cái vụ 6sn7 này lâu rồi và đã sưu tầm được 2 cái bo mạch chính (của bác DIY lover làm đợt 1). Tuy nhiên dự án vẫn dậm chân tại chỗ vì tôi không biết phải làm cái nguồn như thế nào ( vì không có bo mạch nguồn, sơ đồ... và nhất là không hiểu cái vụ đốt tim 2 nguồn như thế nào cả, dân AMATER mà). Hôm nay lên mạng thấy dự án của bác tta60 đã hoan tất, tôi thấy sướng quá, muốn làm luôn nhưng vì ... lý dó trên nên không biết phải làm sao.Tôi mạnh dạn làm phiền các bác, rất mong được các bác chỉ giáo, nếu được hướng dẫn chi tiết thì may cho tôi quá. Rất mong sự giúp đỡ của các bác, nhất là bác DIY và đặc biệt là bác tta60. Tôi ở HN, nếu có thể, bác tta60 cho cái số phone để tôi đến làm khổ bác thì hay quá . cám ơn cá bác nhiều.
    tahhi 0913022051 + 7610500 (NR)
     
  3. DIY-lover

    DIY-lover Advanced Member

    Joined:
    12/8/07
    Messages:
    7.338
    Likes Received:
    87
    Location:
    TBG - HCMC
    Re: Cùng làm mạch PRE-AMP cuối cùng . . . . .

    Nếu mà Bác ở TPHCM thì CN này Bác ghé quán Rùm Beng, khoảng 9:00AM. Em sẽ đem mạch mẫu để Bác tham khảo cách thực hiện.
     
  4. SAA

    SAA Advanced Member

    Joined:
    9/4/06
    Messages:
    3.058
    Likes Received:
    3
    Location:
    Q.TB-Q.9 TPHCM
    Re: Cùng làm mạch PRE-AMP cuối cùng . . . . .

    Mới ghé dấu bà bà hồi trưa tậu được 4 con 12SN7 khủng ( do chậm chân nên 6SN7 đã bị cao thủ dọn sạch) , chiều nay về mod lại phần đốt tim cho mỗi con IC 7812 gánh mỗi đèn coi tiếng có cải thiện hơn 4 con 6H8 cùi bắp ko ... hic
     
  5. DIY-lover

    DIY-lover Advanced Member

    Joined:
    12/8/07
    Messages:
    7.338
    Likes Received:
    87
    Location:
    TBG - HCMC
    Re: Cùng làm mạch PRE-AMP cuối cùng . . . . .

    Hôm nào Bác SAA giao lưu với Em nha, SLP-98 Em dùng 4 bóng này nghe cũng khá
     
  6. NoBG

    NoBG Advanced Member

    Joined:
    4/4/06
    Messages:
    887
    Likes Received:
    5
    Re: Cùng làm mạch PRE-AMP cuối cùng . . . . .

    Dĩ nhiên là co ãnh hưỡng rồi. Tuy nhiên mỗi người có 1 ý thích khác nhau, không ai giống ai.
    Đèn RCA 5692 được bàn luận và thử nghiệm nhiều tến cá loại ampli khá nhau.
    Nói chung là có nhiều người khen. Tôi cuối tuần có thì gời sẽ post thêm 1 vài kinh nghiệm bản thân.
    PCB bác DIYLover vừa làm cũng cần nên sửa lại 1 chút sao cho có thể điều chỉnh được bias ở tầng đầu,
    lúc đó sẽ dùng bias cho ra chất âm khác nhau thay vì phải đi lùng tìm đèn xịn.
    Như thế mới đúng với tinh thần DIY, phải không?

    Chúc các bác thành công.
     
  7. DIY-lover

    DIY-lover Advanced Member

    Joined:
    12/8/07
    Messages:
    7.338
    Likes Received:
    87
    Location:
    TBG - HCMC
    Re: Cùng làm mạch PRE-AMP cuối cùng . . . . .

    Theo Ý Bác NoBG, Em đưa ra mấy phương án để các Bác góp ý:

    - 1 là thêm mấy con trở cathode + DIP Switch ở đèn đầu, khi cần chỉnh bias thì gạt qua gạt lại thay đổi giá trị điện trở.

    - 2 là dùng mạch CSS thay cho trở cathode đèn đầu, thay đồi giá trị dòng bias. Cách này có thể phải thêm nguồn (-) ???

    - 3 là . . .

    Xin các Bác góp ý ạ!
     
  8. NoBG

    NoBG Advanced Member

    Joined:
    4/4/06
    Messages:
    887
    Likes Received:
    5
    Re: Cùng làm mạch PRE-AMP cuối cùng . . . . .


    Có 1 vấn đề then chốt ở phần input stage.
    Ở phần nầy, cặp triode nối theo kiểu "common cathode", tín hiệu chạy theo chiều "Cathode follower" ---> "Ground Grid".
    Do triode số 1 không có load resistor, nên bias của 2 triodes không cân bằng. Phần lớn dòng điện tỉnh đều đi qua triode số 1.
    Có 2 hậu quả xãy ra:

    (1) Triode thứ 2 hoat động gần vùng cutoff.
    (2) Điện thế giửa Anode-Cathode của tầng output quá thấp, nên dynamic range và headroom bị giới hạn.

    (3) không phải thay đổi mấy con trở ở cathode là giải quyết vấn đề liền. Giảm trị số của cathode reistor (của tầng 1) sẽ tăng
    dòng điện di qua con trở nầy, nhưng tất cà dòng điện sẽ đi qua triode thứ 1. Lý do là trong cấu hình nầy, LOAD LINE của triode thứ nhứt thì gần như thẳng đứng, còn LOAD LINE của triode thứ 2 thì gần như là nằm ngang.

    (4) Muốn cải tiến phải xem bài của TubeCad bác DIYLOVER posted phía trên.
     
  9. tta60

    tta60 Advanced Member

    Joined:
    12/3/06
    Messages:
    266
    Likes Received:
    0
    Re: Cùng làm mạch PRE-AMP cuối cùng . . . . .

    Cho thêm một điện trở tải anode cho nửa đầu của đèn, cùng trị số với điện trở anode của nửa đèn sau, rồi thêm một tụ thoát xuống mass hả bác?
     

    Attached Files:

  10. tta60

    tta60 Advanced Member

    Joined:
    12/3/06
    Messages:
    266
    Likes Received:
    0
    Re: Cùng làm mạch PRE-AMP cuối cùng . . . . .

    Chào bác Thahi,
    Tôi cũng có biết gì đâu, cứ làm theo hướng dẫn thôi mà bác. Bác DIY-lover đã nói nhiều về các kiểu mạch đốt tim rồi, mạch có 2 đèn thì bác làm cho mỗi đèn một cái đốt tim riêng, 1 đốt tim cho 2 đèn đầu của cả 2 kênh, 1 cái nữa cho 2 đèn sau. Tôi làm 2 nguồn đốt tim 12,6V: khi dùng 6SN7 thì cho 2 đèn nối tiếp nhau, khi dùng 12SN7 thì mắc song song. Không có mạch in thì mua miếng phíp đục lỗ (test board). Tất cả linh kiện ở chợ Trời có đủ. Biến áp nguồn thì tôi tự cuốn, có 8 cuộn thứ cấp 4VAC, thoải mái đốt tim các kiểu.
    Thân
     
  11. NoBG

    NoBG Advanced Member

    Joined:
    4/4/06
    Messages:
    887
    Likes Received:
    5
    Re: Cùng làm mạch PRE-AMP cuối cùng . . . . .

    Chính xác.
    Đối với PCB hiện tại, có thể dùng phương pháp thứ 2 là dùng điện thế dc từ
    output (cathodes của đèn số 2) để điều chỉnh bias cùa triode thứ 2 của tầng đầu.
    Bỏ con tụ điện trên đường feedback, sau do điều chỉnh grid resistor để có điện thế
    bias thich ứng.
     
  12. tta60

    tta60 Advanced Member

    Joined:
    12/3/06
    Messages:
    266
    Likes Received:
    0
    Re: Cùng làm mạch PRE-AMP cuối cùng . . . . .

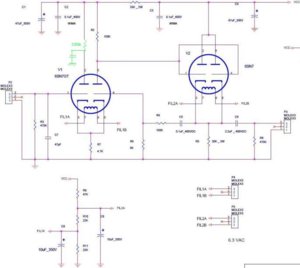
    Có phải như trong hình không bác? Tôi vẫn chưa biết trong mạch này mỗi triode xài bao nhiêu mA nên không tính được giá trị mới của R8.
     
  13. SAA

    SAA Advanced Member

    Joined:
    9/4/06
    Messages:
    3.058
    Likes Received:
    3
    Location:
    Q.TB-Q.9 TPHCM
    Re: Cùng làm mạch PRE-AMP cuối cùng . . . . .

    Con pre của em chạy 4 bóng 12SN7 đã kêu tốt , gắn vào quoánh với Gu50 SE tiếng bass rất lực, mid treble lẻng xẻng chi tiết, theo cảm nhận của em thì bỏ công ra làm và trả thêm chút tiền điện cho con pre này cũng không phí chút nào .
    Trước đây em cũng lăn tăn làm khoảng 4 - 5 mạch pre rồi, cuối cùng vẫn theo khẩu quyết của Bác Via " Pre hay nhất là không có Pre..." .
    ... nhưng bi giờ thì ... " có pre tốt thì tốt hơn không có pre .." hổng biết cảm nhận của em có đúng hông nữa ...
    Sau cái vụ pre-amp cuối cùng và phono UESAGI vừa rồi em mệt đừ ... tạm gác mỏ hàn nghe nhạc vài bữa thôi ...hi hi
     
  14. DIY-lover

    DIY-lover Advanced Member

    Joined:
    12/8/07
    Messages:
    7.338
    Likes Received:
    87
    Location:
    TBG - HCMC
    Re: Cùng làm mạch PRE-AMP cuối cùng . . . . .

    Ủa, còn nhiều dự án phía trước nữa mà Bác. Vắng Bác Em buồn lắm! :(
    Nhưng mà Bác nghỉ phép vài bữa thôi thì . . . duyệt!!! :)

    PS: Bác HST đang dụ Em làm tiếp DAC đó.
     
  15. tta60

    tta60 Advanced Member

    Joined:
    12/3/06
    Messages:
    266
    Likes Received:
    0
    Re: Cùng làm mạch PRE-AMP cuối cùng . . . . .

    Bác DIY-lover có thể cho biết chế độ làm việc cụ thể của 2 đèn (áp, dòng, bias của từng nửa bóng) theo thiết kế được không bác?
    Cám ơn bác nhiều!
     
  16. SAA

    SAA Advanced Member

    Joined:
    9/4/06
    Messages:
    3.058
    Likes Received:
    3
    Location:
    Q.TB-Q.9 TPHCM
    Re: Cùng làm mạch PRE-AMP cuối cùng . . . . .

    Định dọn dẹp cái "chuồng heo" để hưởng thụ âm nhạc vài bữa ... dzậy mà Bác lại bật mí dự án mới hấp dẫn quá tiến thêm bước nữa dùng CDROM đọc đĩa nối qua DIY DAC luôn nghe Bác. Dzậy trưa nay em phải ra Nhật Tảo sắm cuộn chì hàn mới thôi . Chậc chậc ...dự án kép pre amp và Phono vừa rồi ngốn chì như ăn gỏi ...
     
  17. DIY-lover

    DIY-lover Advanced Member

    Joined:
    12/8/07
    Messages:
    7.338
    Likes Received:
    87
    Location:
    TBG - HCMC
    Re: Cùng làm mạch PRE-AMP cuối cùng . . . . .

    Dạ mạch Pre này Em lắp xong 1 bên, nghe thử với Aikido 1 hôm rồi cất. Chưa làm hoàn thành. Nếu được thì nhờ Bác nào lắp xong, đo thử và công bố điện áp các điểm A,K để Anh Em tham khảo và tìm cách mod tiếp. :)
     
  18. tta60

    tta60 Advanced Member

    Joined:
    12/3/06
    Messages:
    266
    Likes Received:
    0
    Re: Cùng làm mạch PRE-AMP cuối cùng . . . . .

    Ý tôi muốn hỏi bác các thông số lý thuyết của thiết kế để so sánh với mạch mà tôi đã lắp xong rồi và vẫn đang nghe hàng ngày. Vì không biết các số đo của mạch chuấn nên không rõ sản phẩm của mình có đạt về mặt kỹ thuật không và cũng khó khăn khi muốn mod.
     
  19. NoBG

    NoBG Advanced Member

    Joined:
    4/4/06
    Messages:
    887
    Likes Received:
    5
    Re: Cùng làm mạch PRE-AMP cuối cùng . . . . .

    Không phải như vậy. Làm như thế phiền lắm.
    Bác cứ để con điện trở 30K y nguyên, đừng động đến nó.
    Bỏ tụ điện trên đường hồi tiếp.
    Nâng điện trở hồi tiếp lên cao 1 chút, đừng để nó ảnh hưỡng vào
    bía của tầng output. Sau đó điều chỉnh 2 con trở của đưởng hồi tiếp
    sao cho điện thế của lưới của triode thứ 2 có chừng vài volts.

    Nếu bác không rành lắm về cái vụ bía thì thôi khỏi làm cũng được.
     
  20. tta60

    tta60 Advanced Member

    Joined:
    12/3/06
    Messages:
    266
    Likes Received:
    0
    Re: Cùng làm mạch PRE-AMP cuối cùng . . . . .

    Tôi mới đo đạc sơ qua thì thấy mỗi triode của đèn đầu xài khoảng 1mA, của đèn sau là 3mA. Với 1mA thì bias của 2 nửa đèn đầu không chênh lệch nhau nhiều (khoảng -10V và -8.5V) vậy nên để cả 2 nửa ở cùng bias -10V chắc không ảnh hưởng gì nhiều. Cụ thể là tôi thấy âm thanh dày dặn, đĩnh đạc hơn, nói chung là xứng đáng công sức bỏ ra.
    Tôi chỉ thắc mắc là tại sao người ta lại thiết kế cho preamp xài dòng thấp như vậy, vì coi trên đặc tuyến đèn thì 1mA rơi ở gần đáy đồ thị, cái chỗ cong cong đó. Các bác giải thích dùm với.
     
  21. NoBG

    NoBG Advanced Member

    Joined:
    4/4/06
    Messages:
    887
    Likes Received:
    5
    Re: Cùng làm mạch PRE-AMP cuối cùng . . . . .


    Các trị số bác đưa ra phía trên là trước khi mod hay là sau khi mod?

    Còn chuyện thiết kế phần phóng đại với dòng điện thấp (rơi ở gần đáy đồ thị) bác hỏi phía trên là chuyện bí mật của mấy công ty. Nói là bí mật nhưng ai cũng biết, chỉ có điều là người ta không nói công khai thôi. Sách vở dạy rằng khi thiết kế mạch phóng đại class-A thì phải chọn điểm hoạt động trên vùng tuyết tính nhất của đèn mình chọn. Nếu bác có xài software TubeCad, luc nào nó cung cảnh cáo những câu như thế nầy:

    " The plate current for this tube is probably too low. It may result in much higher distortion, less gain and higher output impedance". 6SN7 mà chạy dưới 2mA là "có chuyện" với nó liền.

    Tuyến tính có nghĩa là low distortion và cũng có nghĩ là thiếu "chất âm" của đèn.
    Khi điểm hoạt động "rơi ở gần đáy đồ thị" như bác nói cái chổ cong cong đó thì cái "transfer function" lúc đó sẽ dưới dạng được gọi là "phi tuyến tính bất dối xứng" (asymmetrically non-linear) và sẽ cho ra rất nhiều even harmonics (2th, 4th...). Kết quả là ta sẽ nghe chất âm "ngọt ngào", "mềm mại" và "muddy" (hình như có người gọi là "nhừa nhựa"?) đặc thù của đèn. Cứ thử đem mạch điện của mấy âm ly có tiếng hoặc những amply của những hãng có tiếng ra phân tích thử bác sẽ thấy là đa số những mạch điện đó (nhứt là ở những đoạn "voltage amplification") đều "under biased".

    Nhưng "ngọt ngào" quá cũng không tốt đâu, nên ta phảii cần có 1 nơi để điều chỉnh bias là như thế.
     
  22. SAA

    SAA Advanced Member

    Joined:
    9/4/06
    Messages:
    3.058
    Likes Received:
    3
    Location:
    Q.TB-Q.9 TPHCM
    Re: Cùng làm mạch PRE-AMP cuối cùng . . . . .

    @Diylover : Nghe bác NoBG thuyết giảng tự nhiên em thấy lăn tăn , CN tới họp giao ban cafe Rùm Bác đã thông dùm em nhé .
     
  23. DIY-lover

    DIY-lover Advanced Member

    Joined:
    12/8/07
    Messages:
    7.338
    Likes Received:
    87
    Location:
    TBG - HCMC
    Re: Cùng làm mạch PRE-AMP cuối cùng . . . . .

    Bác lại thích vọc nữa à? Hàng hãng khi xuất xưởng người ta đã nghiên cứu mệt nghỉ rồi. Mình là theo là OK, lăn tăng chi cho mệt.

    Nếu Bác thích Mod nữa thì Em chiều, Mai Bác mua vài kg điện trở và cái selector về thục hiện nhé! :)
     
  24. Thahi

    Thahi Advanced Member

    Joined:
    31/7/07
    Messages:
    82
    Likes Received:
    8
    Location:
    vietnam
    Re: Cùng làm mạch PRE-AMP cuối cùng . . . . .

    Gứi bác tta60 và các cao thủ
    Nghe bác nói thì chỉ việc mua 2 cái biến áp có đuờng ra 6,3V hoặc 12,6V để cung cấp cho đèn là xong. Nhưng mà nó có cái phần nối vào mạch (+B) thì không hiểu như thế nào ? Các bác chỉ giáo, chỉ giáo.
    Thahi
     
  25. Thahi

    Thahi Advanced Member

    Joined:
    31/7/07
    Messages:
    82
    Likes Received:
    8
    Location:
    vietnam
    Re: Cùng làm mạch PRE-AMP cuối cùng . . . . .

    Bác SAA đang online à, chào bác, có cái thắc mắc vừa Pót lên. Bác làm ơn chỉ giúp với .
    Thahi
     

Share This Page

Loading...