Cùng làm Pre HAY-RẺ-DỄ - Đăng ký board đợt mới Tr.132

Discussion in 'Đèn điện tử' started by DIY-lover, 10/2/09.

  1. thedung

    thedung Advanced Member

    Joined:
    16/1/10
    Messages:
    1.818
    Likes Received:
    6
    Location:
    Gầm cầu xứ Đoài
    Re: Cùng làm Pre HAY-RẺ-DỄ - Thiết kế hoàn chỉnh nhất - Page 102

    báo cáo là em đã hoàn thành toàn bộ em nó rồi ,đang nghe thử .Để nghe vài hôm xem thế nào rồi sẽ nâng cấp tụ xuất âm ,vì bây giờ em dùng tạm tụ ceramic chợ .Cảm nhận ban đầu là độ dộng rất hay
     
  2. yunguyen666

    yunguyen666 Advanced Member

    Joined:
    5/7/10
    Messages:
    61
    Likes Received:
    0
    Re: Cùng làm Pre HAY-RẺ-DỄ - Thiết kế hoàn chỉnh nhất - Page 102

    hic em mua linh kiện về mở ra lọ mọ gắn thử thì gặp thế này bác lover ơi:
    tụ em mua là đài loan:
    2 tụ 33uF - 50v nó bé xíu gắn thì được nhưng không giống trong hình
    tụ 1000uF - 16v cũng bé tí luôn so với cái vòng bác vẽ thì nó nhỏ gấp đôi
    điện trở thì em hỏi khắp nhật tảo không có loại 2 -4 w chỉ toàn 3 -5 w em lấy 5w thì nó lại to quá mà 3w thì cái có cái không.
    Mai em cầm cả cái mạch ra hỏi cho chắc quá vì trên mạch không có chữ nào nên em mù lại càng mù :(
    ah với lại cục opt là 2 cuộn dây 130v phải không bác? hay là 130 +/- ạ?
     
  3. DIY-lover

    DIY-lover Advanced Member

    Joined:
    12/8/07
    Messages:
    7.338
    Likes Received:
    87
    Location:
    TBG - HCMC
    Re: Cùng làm Pre HAY-RẺ-DỄ - Thiết kế hoàn chỉnh nhất - Page 102

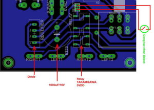
    Em gởi các Bác hình ảnh một bộ bo Em mới hàn xong, chưa test, các Bác tham khảo cách đi dây và linh kiện

    [​IMG]

    [​IMG]

    [​IMG]

    [​IMG]
     
  4. DIY-lover

    DIY-lover Advanced Member

    Joined:
    12/8/07
    Messages:
    7.338
    Likes Received:
    87
    Location:
    TBG - HCMC
    Re: Cùng làm Pre HAY-RẺ-DỄ - Thiết kế hoàn chỉnh nhất - Page 102

    Bác xem hình cho dễ, to nhỏ của linh kiện tụ không vấn đề gì đâu. Điện trở thì chỉ cần mấy con to thui, Bác tham khảo hình.
    Nguồn (chứ không phải OPT) gồm 2 cuộn 130V (dây màu xanh) và 1 cuộn 6.3V (màu vàng)
     
  5. candy_sniper2007

    candy_sniper2007 Advanced Member

    Joined:
    23/10/07
    Messages:
    611
    Likes Received:
    0
    Location:
    Ho Chi Minh City
    Re: Cùng làm Pre HAY-RẺ-DỄ - Thiết kế hoàn chỉnh nhất - Page 102

    Bác chủ cho em xin lại "xê ma" của version cuối này luôn đi bác, em tìm trong 104 trang mệt chết được..hic..hic... :mrgreen:
    Thank bác nhiều lém... :lol:
     
  6. luatvista

    luatvista Advanced Member

    Joined:
    2/7/08
    Messages:
    902
    Likes Received:
    4
    Re: Cùng làm Pre HAY-RẺ-DỄ - Thiết kế hoàn chỉnh nhất - Page 102

    Bác đọc trang 106 và 107 nhé.
    Schema như cũ ạ. Thêm phần chọn ngõ bằng relay thôi ạ.
    Kính.
     
  7. yunguyen666

    yunguyen666 Advanced Member

    Joined:
    5/7/10
    Messages:
    61
    Likes Received:
    0
    Re: Cùng làm Pre HAY-RẺ-DỄ - Thiết kế hoàn chỉnh nhất - Page 102

    em hàn gần xong 2 kênh rồi ạ, chỉ còn thắc mắc 3 con diot là loại gì thôi ạ,
    em mua ở nhật tảo là loại PBU1010 728 chỉ có 1 con gắn vừa phần relay 2 con kia thì không vừa chổ phần nguồn cao áp.
    Với bác lover cho em hỏi:
    Còn 1 con trở nằm kế bên con diot của phần relay là trở bao nhiêu ạ, trong hình bác chụp nó nhỏ quá em đọc không được.
    2 con trở 1 nằm phía trên bên trái con 2SC1815 và 1 nằm phía dưới tay phải là gì luôn ạ (em mua để sẵn chứ chưa hàn nó hót được thì em sẽ làm tiếp 2 phần này)
    cục nguồn em có rồi 2 cuộn 130-0 1 cuộn 6.3 có 2 cọng lòi ra em chỉ thấy ghi 6.3 không biết cọng 1.5A nó nằm bên nào...hic dốt quá mong bác chỉ giúp. Cám ơn bác
     
  8. nguyenvanhau

    nguyenvanhau Approved Member

    Joined:
    28/8/09
    Messages:
    5
    Likes Received:
    0
    Location:
    hcm
    Re: Cùng làm Pre HAY-RẺ-DỄ - Thiết kế hoàn chỉnh nhất - Page 102

    Bác DIY-lover ơi bên bác còn board ko? e nhìn máy của bác làm mà thấy thèm quá :D
     
  9. luatvista

    luatvista Advanced Member

    Joined:
    2/7/08
    Messages:
    902
    Likes Received:
    4
    Re: Cùng làm Pre HAY-RẺ-DỄ - Thiết kế hoàn chỉnh nhất - Page 102

    Đây bác ạ.
     

    Attached Files:

  10. yunguyen666

    yunguyen666 Advanced Member

    Joined:
    5/7/10
    Messages:
    61
    Likes Received:
    0
    Re: Cùng làm Pre HAY-RẺ-DỄ - Thiết kế hoàn chỉnh nhất - Page 102

    hình này em có rồi, nhưng mạch bác lover đưa em là loại mới có thêm 2 con trở nằm ngang trên và dưới của con 2SC1815 và kế bên diot bên tay phải thêm 1 con trở dọc nữa. Bác biết thì chỉ hộ em với, còn diot 4 chân thì loại phía trên em nói là đúng chưa ạ
     
  11. nguyenvanhau

    nguyenvanhau Approved Member

    Joined:
    28/8/09
    Messages:
    5
    Likes Received:
    0
    Location:
    hcm
    Re: Cùng làm Pre HAY-RẺ-DỄ - Thiết kế hoàn chỉnh nhất - Page 102

    bác diy lover ơi bên bác còn board ko? nhìn sản phẩm của bác mà e thấy thèm quá :D
     
  12. yunguyen666

    yunguyen666 Advanced Member

    Joined:
    5/7/10
    Messages:
    61
    Likes Received:
    0
    Re: Cùng làm Pre HAY-RẺ-DỄ - Thiết kế hoàn chỉnh nhất - Page 102

    bác lover hay bác nào cứu em với hic hic. em đã xong hết phần mạch, đi dây cũng theo hình bác đưa. Định cắm điện xong đo thử. Cắm vào thì:
    - Có điện nhưng led nó không sáng (em dùng loại led thường không phải siêu sáng).
    - Em đã không hàn chân 5 của đèn 6C4 vào mass theo em đọc được vì nó là plate
    - Trong hình chổ vòng đỏ 1 là chổ em lỡ tay chọt trúng led, 2 là do em không biết trị số 2 con trở phần relay nên em nối tắt nó lại luôn ạ
    - Em lại quên mất lỡ tay dùng bút thử điện chọt vào ngay con led xem có điện không nó chập nổ cho phát tí bay mất hồn.
    giờ giải quyết thế nào bác Lover ơi, hay bác nào giúp hộ em với đang đuối quá :? :? :?
    [​IMG]
    20100927_007 by yunguyen666, on Flickr

    [​IMG]
    20100927_008 by yunguyen666, on Flickr
     
  13. yunguyen666

    yunguyen666 Advanced Member

    Joined:
    5/7/10
    Messages:
    61
    Likes Received:
    0
    Re: Cùng làm Pre HAY-RẺ-DỄ - Thiết kế hoàn chỉnh nhất - Page 102

    mọi người đi ngủ hết rồi em ngồi buồn lấy hình cũ xem đi xem lại thì phát hiện. trên mạch kế bên bóng led bác Lover có để thêm 2 con trở 91k mà trên bảng mạch thì không có hình vẽ. trên bảng mạch em không có chữ và chổ đó không có hình vẽ luôn nên em thua ngay khi cấp điện.....buồn thật buồn
     
  14. DIY-lover

    DIY-lover Advanced Member

    Joined:
    12/8/07
    Messages:
    7.338
    Likes Received:
    87
    Location:
    TBG - HCMC
    Re: Cùng làm Pre HAY-RẺ-DỄ - Thiết kế hoàn chỉnh nhất - Page 102

    Bác thử mạch đã chạy chưa? Hình Em đã cố gắng chụp thật rõ sản phẩm Em làm ở mọi góc độ để các Bác tham khảo dễ dàng nhưng Bác không chịu xem kỹ :( . Phần con Led là hiển thị thôi chứ không liên quan gì đến phần âm thanh.
    Bác cấp điện có hát không? phần mạch Bác làm nhìn rất đẹp đó.
     
  15. DIY-lover

    DIY-lover Advanced Member

    Joined:
    12/8/07
    Messages:
    7.338
    Likes Received:
    87
    Location:
    TBG - HCMC
    Re: Cùng làm Pre HAY-RẺ-DỄ - Thiết kế hoàn chỉnh nhất - Page 102

    Một số hình ảnh Pre Dz-2se hoàn chỉnh, các Bác tham khảo cách đi dây, bố trí linh kiện và kiểm tra xem còn thiếu chỗ nào thì bổ sung cho hoàn chỉnh.

    [​IMG]

    [​IMG]

    [​IMG]

    [​IMG]
     

    Attached Files:

  16. yunguyen666

    yunguyen666 Advanced Member

    Joined:
    5/7/10
    Messages:
    61
    Likes Received:
    0
    Re: Cùng làm Pre HAY-RẺ-DỄ - Thiết kế hoàn chỉnh nhất - Page 102

    co' them hinh chac em se co mo duoc a. bac' lover giai thich' ho em ve 2 cai' nut' 1 ben trai', 1 ben phai cua volume voi' a. con cong tac nhan cho 2 kenh la de lam gi ha bac'. co' phai de mute ko a. em online bang phone nen ko go dau dc bac thong cam a.
     
  17. yunguyen666

    yunguyen666 Advanced Member

    Joined:
    5/7/10
    Messages:
    61
    Likes Received:
    0
    Re: Cùng làm Pre HAY-RẺ-DỄ - Thiết kế hoàn chỉnh nhất - Page 102

    thanks bác Thi vì những tấm hình mới, 1h sáng hôm này pre em đã hót, không ù xì bất cứ gì mặc dù em chưa nối mass chỉ để lộ thiên chơi, cũng bất ngờ về mấy cái bóng này, đúng tên bác đặt cho em nó. Em vẫn thắc mắc về cái công tắc cho 2 kênh out. Nhấn thử thì tiếng nó nhỏ lại, bác có thể giải thích giúp em không. cám ơn bác lần nữa :mrgreen:
     
  18. addicted

    addicted Advanced Member

    Joined:
    4/4/06
    Messages:
    1.248
    Likes Received:
    1
    Location:
    Rìa Thành Công Bang.
    Re: Cùng làm Pre HAY-RẺ-DỄ - Thiết kế hoàn chỉnh nhất - Page 102

    Bác nào dư bo Ver 2 để lại cho em 1 bộ nhé, em nâng cấp từ Ver 1.
     
  19. metalhead

    metalhead Advanced Member

    Joined:
    15/2/07
    Messages:
    3.287
    Likes Received:
    31
    Re: Cùng làm Pre HAY-RẺ-DỄ - Thiết kế hoàn chỉnh nhất - Page 102

    Lâu lâu mới dạo vào topic này, tình hình là với phiên bản mới nhất thì không dùng nguồn ổn áp nữa hả bác DIYlover?
     
  20. DIY-lover

    DIY-lover Advanced Member

    Joined:
    12/8/07
    Messages:
    7.338
    Likes Received:
    87
    Location:
    TBG - HCMC
    Re: Cùng làm Pre HAY-RẺ-DỄ - Thiết kế hoàn chỉnh nhất - Page 102


    Chúc mừng Bác!
    Chỗ cái CT là chọn giữa FB và No FB thui mà, Em có giải thích từ mạch trước luôn đó.


    Sắp tới Em sẽ làm tiếp 1 mớ board, khá nhiều Bác đăng ký.


    Phiên bản mới nhất và hoàn thiện nhất của dòng Pre 4 bóng 6J6 và 6C4 thui, Phiên bản Pre dùng 6 bóng thì vẫn có ổn áp và cả choke nữa.
     
  21. metalhead

    metalhead Advanced Member

    Joined:
    15/2/07
    Messages:
    3.287
    Likes Received:
    31
    Re: Cùng làm Pre HAY-RẺ-DỄ - Thiết kế hoàn chỉnh nhất - Page 102

    Tại sao 1 version lại dùng ổn áp còn version kia lại không, có lý do gì đặc biệt không bác :)
    Chả là độ này ngứa ngáy chân tay, em cũng đánh đu làm 1 cái :)
     
  22. DIY-lover

    DIY-lover Advanced Member

    Joined:
    12/8/07
    Messages:
    7.338
    Likes Received:
    87
    Location:
    TBG - HCMC
    Re: Cùng làm Pre HAY-RẺ-DỄ - Thiết kế hoàn chỉnh nhất - Page 102

    Phiên bản 1 dùng 4 bóng rẻ tiền, dễ lắp và cho kết quả rất tốt cho các Bác amateur, Phiên 2 nhiều lựa chọn và khó lắp hơn nên dành cho các Bác đã có kinh nghiệm. Đợt này chỉ phát hành phiên bản 1 thui cũng bở hơi tai roài :mrgreen:
     
  23. yunguyen666

    yunguyen666 Advanced Member

    Joined:
    5/7/10
    Messages:
    61
    Likes Received:
    0
    Re: Cùng làm Pre HAY-RẺ-DỄ - Thiết kế hoàn chỉnh nhất - Page 102

    chắc tại em gà mờ, em biết FB với không FB nhưng mà em lại không hiểu về nó lắm ạ :oops: . ah hôm nay em lấy 1 cái box bên bác dũng, vì cục nguồn và choke của em đều nhỏ, đặc biệt là choke trông khá dễ thương nên em quuyết định làm cái pre này nhỏ thôi đưa choke, nguồn và đèn lên mặt máy luôn. Thế là em cưa hẳn cái boar tách làm 2 phần rồi ạ :oops: để xong em sẽ trình bác xem :mrgreen:
    bác lover tư vấn em để tên mấy cái nút với em mù mờ mấy cái tên lắm ạ
     
  24. ongkhoi

    ongkhoi Advanced Member

    Joined:
    5/12/09
    Messages:
    266
    Likes Received:
    5
    Re: Cùng làm Pre HAY-RẺ-DỄ - Thiết kế hoàn chỉnh nhất - Page 102

    Ngoài bắc ko có chợ Nhật Tảo với cả ko có bà Chín, bác nào tốt bụng giúp đỡ e vụ FE22 mỏng quấn choke với ạ.
     
  25. nguyenvanhau

    nguyenvanhau Approved Member

    Joined:
    28/8/09
    Messages:
    5
    Likes Received:
    0
    Location:
    hcm
    Re: Cùng làm Pre HAY-RẺ-DỄ - Thiết kế hoàn chỉnh nhất - Page 102

    Đang sốt ruột chờ board của bác DIY LOVER :( , bác tranh thủ làm nhanh lên nha em đăng kí một bộ đấy. mấy hôm nay ở không chẳng có việc gì làm em thấy ngứa ngáy tay chân quá. Àh bác cho em hỏi công suất ra của mạch này là khoảng bao nhiêu và chất âm của nó như thế nào? bác nào đã làm rồi cho e xin tí ý kiến ạ?
     

Share This Page

Loading...