Cả nhà giúp em DIY Amply EL34 Push Pull với

Discussion in 'Đèn điện tử' started by rock0em_h_x, 21/5/12.

  1. thedung

    thedung Advanced Member

    Joined:
    16/1/10
    Messages:
    1.818
    Likes Received:
    6
    Location:
    Gầm cầu xứ Đoài
    Chú ý chỗ này nghe.nếu áp thấp thì không sao nhưng trường hợp này thì toi.Khả năng bốc khói là rất cao :([/quote]


    Khả năng sẽ ..... không sao, vì nếu làm theo dòng màu đỏ thì áp giữa 2 đầu dây = 0V. :lol:
    Tướng quân hình như chưa quấn kiểu này nên tư zdấng bị lộn tùng phèo :lol:[/quote]
    Đúng vậy ,lộn tiệm rùi .Thiệt là đen như con mực ............nướng . :lol:
     
  2. rock0em_h_x

    rock0em_h_x Advanced Member

    Joined:
    25/1/11
    Messages:
    2.009
    Likes Received:
    111
    Location:
    Hà Tĩnh - Nghệ An
    Tình hình là em lang thang bên chỗ quấn biến áp nguồn, nhưng đến giờ vẫn chưa biết được phải quấn cục nguồn có CT nó cho ra 452AVC/450mA như thế nào cả.
    Hức hức.
    Bác nào quấn Cục nguồn kiểu CT rồi chỉ giáo em với!
    Em vẫn chưa hiểu đc, em cần cao áp vào đèn nắn là 452VAC/450mA, vậy có bác bảo quấn cục nguồn có CT và giá trị điện áp là 452V-0-452V là như thế nào ạ?
    Lúc cấp cao áp cho đèn nắn, thì nối 2 điểm 0V và 452V vào 2 chân đèn hay hay nối 2 điểm 452V + 452V vào chân đèn ạ? Nối 2 điểm 452V thì chẳng phải điện áp vào đèn là 904AVC => điện áp sau đèn là 904*1,1 = 994 DVC ? trên mạch nó ghi là 497VDC thôi mà?
    Vụ này em vẫn chưa hiểu. Có lẽ trình về điện em lùn quá.
    Hức hức :cry: :cry:
     
  3. huyhoanghp96

    huyhoanghp96 Advanced Member

    Joined:
    7/7/11
    Messages:
    3.818
    Likes Received:
    8
    Location:
    HBG198 = beer + ghẹ
    Hi , CT tức là center tap là điểm chính giữa là điểm 0V đó ạ . tức là anh quấn 904V và rút ra điểm giữa , điểm màu đỏ đó ạ :D
    Anh hiểu như thế này cho đơn giản , đèn nắn nó chính là 2 con diode có chung cực anode.Anh liên tưởng đến mạch nắn kiểu full wave đơn giản . 2 điểm ngoài cùng của biến áp được cấp vào 2 đầu kathode của diode , điểm giữa của biến áp (CT) chính là điểm 0V - GND , còn dương nguồn được lấy ra từ điểm anode chung của 2 diode , chính là chân ra của đèn nắn đó ạ .Nếu nắn kiểu này thì cao áp anh chỉ cần quấn khoảng 300mA là đã đạt được đủ 450mA ( Idc = 1.54 Iac ) .Điện áp ra chỉ là 452 x 1,1 = 497 V , thực tế còn phải tính sụt áp qua choke , đèn nắn , mạch ,... tất cả đều được cân chỉnh khi lắp xong ạ :D
     
  4. rock0em_h_x

    rock0em_h_x Advanced Member

    Joined:
    25/1/11
    Messages:
    2.009
    Likes Received:
    111
    Location:
    Hà Tĩnh - Nghệ An
    Em bắt đầu hiểu mang máng rồi. Hi!
    Như vậy, bác xem có phải quấn như hình dưới đây ko ạ?
    - Em sẽ quấn cuộn dây L1, với 904 vòng dây, điểm đầu là điểm A, điểm cuối là điểm B. Cuộn L1 cho ra áp là 452VAC.
    - Sau đó, em quấn tiếp cuộn dây L2, với 904 vòng dây, điểm đầu là điểm C, điểm cuối là điểm D. Cuộn L2 cho ra áp cũng là 452VAC.
    - Tiếp theo, Em đấu nối 2 điểm B và C lại với nhau. Đây chính là điểm rút giữa, là CT và áp tại đây là 0V.
    - Nếu đo áp tại 2 điểm A và D thì có phải nó sẽ cho kết quả là = 452 * 2 = 904 VAC?
    - Và sau đó, mắc 2 điểm A và D vào 2 chân của đèn nắn. Đèn nắn sẽ cho ra dòng điện 1 chiều, và tại 2 chân ra của đèn nắn, ta được điện áp = 452*1,1 = 497VDC?

    Em hiểu vậy có đúng ko ạ ?
     

    Attached Files:

  5. huyhoanghp96

    huyhoanghp96 Advanced Member

    Joined:
    7/7/11
    Messages:
    3.818
    Likes Received:
    8
    Location:
    HBG198 = beer + ghẹ
    Hi hi chuẩn anh ạ [​IMG]
    Có chỗ màu đỏ là hơi bị lẫn lộn 1 chút ạ : tức là áp ra tại 1 chân đèn nắn và điểm GND - 0V chung của biến áp ạ :D
     

    Attached Files:

    • 5u4g.png
      5u4g.png
      File size:
      45,7 KB
      Views:
      620
  6. rock0em_h_x

    rock0em_h_x Advanced Member

    Joined:
    25/1/11
    Messages:
    2.009
    Likes Received:
    111
    Location:
    Hà Tĩnh - Nghệ An
    Và cách quấn là: kẹp lõi nhựa vào máy quấn. Tra dây quấn và quấn 2 cuộn L1, L2 y chang nhau: y chang cả về cỡ dây, số vòng dây, và Chiều quấn dây. Sau đó đấu điểm cuối cuộn L1 với đầu cuộn L2 cho ra Center Tap?
    Em nghĩ là sẽ làm như vậy, nhưng vẫn thắc mắc chưa hiểu được là quấn 1808 vòng dây, tương đương 904VAC, mà rút cái điểm ở giữa 1808 vòng dây ấy ra, ta lại được CT có điện áp quy ước là 0V??? Em cứ tưởng nó là 452V. :roll:
     
  7. huyhoanghp96

    huyhoanghp96 Advanced Member

    Joined:
    7/7/11
    Messages:
    3.818
    Likes Received:
    8
    Location:
    HBG198 = beer + ghẹ
    Không chỉ , 2 cuộn cao áp này cùng chiều quấn dây mà tất cả các cuộn từ sơ cấp đến đốt tim , cao áp đều phải cùng 1 chiều ạ :D
    Oạch , nó có khác gì với cách nói của anh ở trên đâu ạ , thay vì cho ra đầu cuối của cuộn L1 và đầu đầu của cuộn L2 , thì ta chập đôi luôn trong biến áp rùi cho ra ,tức là quấn 904 vòng bẻ dây đồng quặt ra ngoài rùi lại bẻ gập lại vào trong (sao cho đoạn quặt ra đủ để hàn dây điện hoặc cọc biến áp ra điểm 0V ) , rùi lại quấn tiếp 904 vòng nữa , để khi quấn xong không bị đấu lộn đầu đầu đầu cuối gì cả ....... :D
     
  8. rock0em_h_x

    rock0em_h_x Advanced Member

    Joined:
    25/1/11
    Messages:
    2.009
    Likes Received:
    111
    Location:
    Hà Tĩnh - Nghệ An
    Báo cáo: Cách quấn thì em đã rõ! Cám ơn bác rất nhiều.

    Bây giờ thì em mới hiểu, nắn điện cho mạch của em ráp mà các bác nói là nắn theo sơ đồ nắn được mô tả như hình dưới: mạch fullwavechoke:

    * Với sơ đồ này thì:
    - Vac = Vdc x 2.22
    - Iac = Idc x 0.65

    * Nhìn lại mạch của em:
    - Vdc = 491V (tức là bây giờ lấy giá trị nơi tụ lọc nguồn sau choke)
    => Vac = 491 x 2.22 = 1.090 V => Quấn cao áp 1.090V có Center Tap sẽ là: 545V-0-545V
    - Idc = 450 mA
    => Iac = 450 x 0.65 = 293 mA

    * Quấn thêm khoảng 5-6% số vòng dây cho cao áp và tính 300mA dự trữ cho phần sụt áp khi nối tải.

    Em hiểu vậy có đúng ko các bác?

    Và em đang dự định quấn có CT thêm 1 ít các đầu ra nữa. Dự định: 545V - 450V - 380V - 0 - 380V - 450V - 545V.

    Lo lắng: Cao áp trên 1.000V. Hơi ... run run :( :(
     

    Attached Files:

  9. Teablue

    Teablue Advanced Member

    Joined:
    6/12/05
    Messages:
    4.259
    Likes Received:
    22
    Location:
    Sài Gòn
    Dùng nắn cầu 4 diod đi bác. Hồi đó diod còn đắt nên người ta dùng 2 con như mạch nắn toàn kỳ trên, bây giờ khác.
    Các đầu ra cuộn cao thế bác quấn: 0--20---380---420---- Cái phần 20V rất quan trọng, nhờ nó mà bác có thể tăng giãm điện áp cao thế linh động hơn. Như ví dụ của em thì bác sẽ có 360; 380; 400; 420 ... Thêm có một cọc 20V là tự nhiên có thêm 2 mức điện áp :D
     
  10. rock0em_h_x

    rock0em_h_x Advanced Member

    Joined:
    25/1/11
    Messages:
    2.009
    Likes Received:
    111
    Location:
    Hà Tĩnh - Nghệ An
    Dạ. Em nắn bằng đèn nắn 5U4G RCA bác ạ. Em chỉ có ý post cái hình minh họa vậy thôi ạ!
    Mạch của em thì cần 497VDC/450mA khi đo ở mạch đã mắc tải vào như schematic trang 1.
    0V - 20V - 380V - 420V là ko có CT?
     
  11. huyhoanghp96

    huyhoanghp96 Advanced Member

    Joined:
    7/7/11
    Messages:
    3.818
    Likes Received:
    8
    Location:
    HBG198 = beer + ghẹ
    Hi hơi lẫn lộn một chút ợ , nếu đem so sánh giữa nắn bằng đèn và nắn bằng diode thì không so sánh được ạ , nắn bằng diode sụt áp rất ít ( khoảng 1.4V cho nắn kiểu này , vậy nên mạch này chỉ cần 360VAC là có 497VDC , anh lấy 360 x 1.41 - 1.4 thì ra gần bằng ngay ấy ạ) , nắn bằng đèn sụt áp đến cả vài chục volt ạ . Mạch này là nắn full wave choke input load , nó còn thiếu Capacitor Input Load nữa . Có thêm tụ này sẽ làm tăng B+ . Kinh nghiệm là anh cứ như thế này cho đơn giản Vdc = ...... Vac :mrgreen: Bởi vì nếu nắn bằng đèn , sụt áp qua đèn(vài chục volt ) , rùi sụt áp qua choke , tụ nâng lên , rùi sụt áp khi có tải .... cuối cùng là cũng thành bằng hoặc hơn Vac một chút thui ạ. Anh cứ quấn đi , tính sau , anh cứ quấn 1000V CT rùi cho ra các cấp điện áp như anh tính ấy ạ 500V - 450V - 380V - 0 - 380V - 450V - 500V . Thường thì sơ đồ vẽ là B+ 491V thế thui , nhưng lần đầu đóng điện không chơi đến mức cao áp đó ạ , dễ làm hỏng đèn theo lắm . Mạch này B+ vào chỉ khoảng 400V là căng . Không thì 350V cũng đủ chơi . Anh cứ quấn dự phòng đấy , xong xuôi rồi nâng cấp gì thì làm sau cũng được ạ :D
    Dòng tính như anh là ổn rùi ạ :D
     
  12. Teablue

    Teablue Advanced Member

    Joined:
    6/12/05
    Messages:
    4.259
    Likes Received:
    22
    Location:
    Sài Gòn
    Vậy bác phải dùng 2 x 5U4 thì mới đủ dòng cho mạch PP stereo và phù hợp với cuộn cao thế.
     
  13. rock0em_h_x

    rock0em_h_x Advanced Member

    Joined:
    25/1/11
    Messages:
    2.009
    Likes Received:
    111
    Location:
    Hà Tĩnh - Nghệ An
    Vậy nếu cao áp ra khỏi cục nguồn có dòng đủ 450mA thì có cần dùng đến 2 đèn 5U4G ko ạ?
    Em định chỉ dùng 1 đèn 5U4 thôi ạ
     
  14. rock0em_h_x

    rock0em_h_x Advanced Member

    Joined:
    25/1/11
    Messages:
    2.009
    Likes Received:
    111
    Location:
    Hà Tĩnh - Nghệ An
    Em cũng định sẽ quấn cục nguồn có nhiều cao áp ra, và sẽ nối mạch với cao áp khoảng 360V - 380V thôi ạ. Rồi xem thế nào, sụt áp tăng áp ra làm sao, đo dòng cẩn thận rồi mới quyết định chơi như mạch.
    Em hỏi hơi nhiều, để thông tỏ và quấn cục nguồn cho đầy đủ, để sau này còn mod.
    hi :D
     
  15. huyhoanghp96

    huyhoanghp96 Advanced Member

    Joined:
    7/7/11
    Messages:
    3.818
    Likes Received:
    8
    Location:
    HBG198 = beer + ghẹ
    Lí do là đèn này chỉ chỉnh lưu tốt ở 250mA đổ về thui ạ , cao quá dẫn đèn đèn bị sụt áp nhiều , tỏa nhiệt , hại đèn :mrgreen: => mỗi bóng anh chỉ chạy được ở khoảng 50mA thui ạ :D Vậy thì chỉ sợ chưa đến mức thỏa mãn của ... lỗ nhĩ :mrgreen: . Anh có thể sài 2 cây 5U4G , 2 cây 5U3C ( cho rẻ ) , hoặc đẹp thì 1 cây 5U8C ( Dòng tới 420mA , shop audioNga )
     
  16. rock0em_h_x

    rock0em_h_x Advanced Member

    Joined:
    25/1/11
    Messages:
    2.009
    Likes Received:
    111
    Location:
    Hà Tĩnh - Nghệ An
    Em đang tính quấn cục nguồn.
    Em tính trên file excell như đính kèm, các bác kiểm tra giúp em xem như vậy có ổn ko ạ.
    Tính ra thì thấy nó thiếu cửa sổ mất 1.65 ~ 2 mm.
    Em dùng Fe lưỡi 4cm dày 6 cm
     

    Attached Files:

  17. huyhoanghp96

    huyhoanghp96 Advanced Member

    Joined:
    7/7/11
    Messages:
    3.818
    Likes Received:
    8
    Location:
    HBG198 = beer + ghẹ
    Hi cuộn 5V nên quấn luôn 6A (hoặc 8A) cho chắc ạ . Đỡ phải chia ra hai cuộn 3A ạ , đỡ nhầm lẫn khi đấu đầu dây ạ :D
    Hi số 1,65 trong ngoặc không phải là thiếu đâu ạ , chỗ đấy là thừa , khi nào nó có dấu "-" đằng trước thì mới là thiếu .Nhưng không phải là thừa đâu ạ , khi quấn sẽ bị cong , uốn dây nên anh cứ cho đó là sai số thừa ra . Khả năng là anh sẽ quấn đủ cục này đó ạ .Chúc anh thành công :D
    P/s: Fe em quấn là 35x55 .Đủ 1 đường 320V-0-320V / 200mA , 5.2V/3A , 6.5V/3A , 6.5V/3A , sơ cấp dây 0.6mm, hệ số 50. Vẫn đủ thêm 1 lá đồng chống nhiễu và cách điện thoải mái ạ :D
     
  18. rock0em_h_x

    rock0em_h_x Advanced Member

    Joined:
    25/1/11
    Messages:
    2.009
    Likes Received:
    111
    Location:
    Hà Tĩnh - Nghệ An
    Số 1.65 trong ngoặc (1.65) chính là phần thiếu cửa sổ đấy chứ bác.
    Vì Nếu dùng Fe lưỡi 40; dày 6cm, thì cửa sổ có độ rộng = 4 * 10/2 - 2 = 18 mm.
    Mà theo bảng tính đó thì tổng bề dày các lớp = 19.65 mm
    Như vậy là quấn đủ hết các lớp như vậy sẽ thiếu cửa sổ rồi còn gì :cry: :cry:
    Em thấy nó thiếu 1,65 mm, em nghĩ vẫn có thể vô Fe đc.

    Còn cuộn 5V thì có lẽ nên quấn 2 cuộn 3A, vì độ rộng lõi vẫn đủ mà. Em dự định quấn 2 cuộn 5V/3A trên 1 lớp, ở giữa lót thêm 1 lớp cách điện có đường kính bằng đường kính dây quấn 2 cuộn 5V/3A là OK. Bác nhỉ :D
     
  19. huyhoanghp96

    huyhoanghp96 Advanced Member

    Joined:
    7/7/11
    Messages:
    3.818
    Likes Received:
    8
    Location:
    HBG198 = beer + ghẹ
    Hi tùy cửa sổ mà chiến ạ , anh muốn quấn 2 cuộn 3A , vậy anh dùng dây chập đôi rồi quấn song song nhau , vậy là vừa đảm bảo cân mà không đấu lộn đầu dây .Trong bảng tính , nếu chẳng may 1 lớp nào đó quấn không hết , còn thừa chỗ thì bảng tính sẽ không bù vào chỗ này , vậy nên khi anh quấn , nếu còn thừa thì phải tận dụng ngay ạ .Bảng tính tính thiếu thế nhưng khi quấn biết tận dụng 1 chút chắc là đủ ngay ạ :D
    Sorry phiên bản tính em sử dụng ,em có biến đổi 1 chút cho thành + , - nên nó hơi khác chút ạ :mrgreen:
     
  20. rock0em_h_x

    rock0em_h_x Advanced Member

    Joined:
    25/1/11
    Messages:
    2.009
    Likes Received:
    111
    Location:
    Hà Tĩnh - Nghệ An
    Dây chập đôi quấn song song với nhau, 2 cuộn 5V/3A này cũng sẽ quấn song song với nhau, tương đương 1 cuộn 5V/6A. Như vậy là đảm bảo rồi!

    Như vậy, Chương tiếp theo của dự án đã được phê duyệt.
    Sau đây là phần nguồn + cục nguồn mà em đã duyệt sau một thời gian làm tội làm tình các bác (vì em gà nên hỏi hơi nhiều, thắc mắc hơi nhiều và mãi mới quyết đc :mrgreen: )

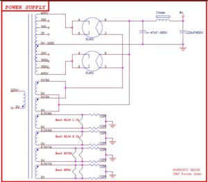
    * Cục nguồn:
    - Sử dụng Fe lưỡi 4cm; dày 6cm. Lá Fe bán sẵn ngoài chợ (Fe mà mấy ông thợ điện hay mua về để quấn cục nguồn cho kích điện ắc quy);
    - Các điện áp thứ cấp: Cao áp 400V - 350V - 300V - 20V - 0 - 20V - 300V - 350V - 400V; Đốt tim 2 x 6.3V/3A; 1 x 6.3V/2A; 2 x 5V/3A;

    * Mạch nguồn: Sử dụng 2 bóng 5U4G và mắc như sơ đồ sau:
     

    Attached Files:

  21. huyhoanghp96

    huyhoanghp96 Advanced Member

    Joined:
    7/7/11
    Messages:
    3.818
    Likes Received:
    8
    Location:
    HBG198 = beer + ghẹ
    Cục nguồn anh nên chia ra như thía nầy ạ :
    - 5V / 3A x 2 cuộn
    - 6.3V / 4A x 2 cuộn (đốt tim cho EL34 , 1 bóng 1.6A , 2 bóng 3.2A , anh phải quấn ít nhất 3.5A mới đạt ạ )
    - 6.3V / 1A ( đốt tim ECC82 , 0.3A một bóng)
    - 6.3V / 1A ( đốt tim EF86 , 0.2A một bóng )

    Theo cấu hình này thì rất tốt ạ ( các tầng đốt tim riêng không ảnh hưởng đến nhau ạ , khiến cho tín hiệu ra không bị ảnh hưởng bởi đốt tim :D ) .

    Còn về phần nguồn cao áp , sau đèn nắn anh nên đặt tụ thấp hơn 47uF nhưng phải cao cao chút , để không ảnh hưởng đến nguồn B+ ạ ( tụ này thấp thì B+ cũng thấp theo và dễ sụt áp ) , tụ sau choke anh nên để khoảng từ 220uF - > 300uF ạ ,như vậy thì mới có bộ nguồn tốt :D
     

    Attached Files:

  22. rock0em_h_x

    rock0em_h_x Advanced Member

    Joined:
    25/1/11
    Messages:
    2.009
    Likes Received:
    111
    Location:
    Hà Tĩnh - Nghệ An
    Cám ơn bác đã chỉ bảo nhiệt tình và còn vẽ sơ đồ cho em ráp nữa.
    Vừa mới tranh thủ chạy ra ngoài mua được cục Fe và mớ dây đồng.
    Thứ 7 tường có thể ngồi quấn, ai dè lại phải làm cho xong việc cơ quan.
    Hy vọng đến tối chủ nhật có thể ngâm verni cục nguồn.
    :mrgreen:
     
  23. tcqanh

    tcqanh Advanced Member

    Joined:
    11/9/07
    Messages:
    8.015
    Likes Received:
    92
    Location:
    Q3, Sài Gòn
    lâu rồi mới thấy có 1 bác máu ráp đèn nhiều như thế. quấn biến áp trên 300V-0-300V không đơn giản 1 tí nào bác ạ, nhất là cho người mới.

    khi quấn xong, bác cần cho biến áp chạy với 2 bóng đèn nắn cùng với con trở tải tầm 100k- bleeder resistor (dòng tải lúc này tầm 5mA) trong 1 thời gian xem thế nào trước nhé. khi mọi chuyện ổn mới tính đến cấp điện vào mạch. nếu cần cho biến áp chạy với trở tải trước.

    để chắc việc đấu dây là đúng, bác cần 1 đồng hồ đo Henry.

    chúc may mắn.
     
  24. rock0em_h_x

    rock0em_h_x Advanced Member

    Joined:
    25/1/11
    Messages:
    2.009
    Likes Received:
    111
    Location:
    Hà Tĩnh - Nghệ An
    Ngày thứ 7 tưởng được ngồi quấn dây, ai dè sếp gọi lên Cty làm mất buổi sáng.
    Chiều về ra chỗ anh bạn sửa chữa máy tính, tìm trong nguồn máy tính được 1 ít trở phục vụ cái mạch.

    Các bác cho em hỏi, trong cái mạch của em (1 vế) thì chỉ có con trở 10 Ohm/3W , con trở 750 Ohm/5W và thêm con thoát cathode cho EL34 5W (mạch là fixed, nhưng em chơi auto bias cho nó dễ làm :D ) là cần tìm đúng công suất. Còn những con khác mạch nó ko ghi công suất kèm theo thì em cứ tìm đúng trị số Ohm là quất vào mạch, các bác nhỉ?

    Đang quấn cuộn sơ cấp, 440 vòng dây 0.9 mm, dây to giữ dây và quấn mỏi rũ cả tay. Hic :cry:
     
  25. huyhoanghp96

    huyhoanghp96 Advanced Member

    Joined:
    7/7/11
    Messages:
    3.818
    Likes Received:
    8
    Location:
    HBG198 = beer + ghẹ
    Anh bỏ con trở 10ohm / 3W đi anh nhé , con này nhỡ có sao trôi nhiệt cũng mệt ạ . Ngoài ra còn 2 con 33k từ B+ đến anode ECC82 ( chân 1 và 6 ) , con 30K nối từ kathode ECC82 xuống mass đều 3W , 2 con 150K từ B+ đến anode EF86 cũng 3W . Còn tất cả các trở còn lại phải 1W thì mới an toàn ( tránh bị trôi nhiệt => trôi dòng , áp , ... ) , không thì cũng phải 0.5W ạ , trừ các trở tín hiệu ( hình như là 1K trong mạch này , nó nối từ tầng trước đến lưới tầng sau đó ạ ) thì anh có thể sài tùy ý :D
     

Share This Page

Loading...