Cả nhà giúp em DIY Amply EL34 Push Pull với

Discussion in 'Đèn điện tử' started by rock0em_h_x, 21/5/12.

  1. truong ton minh do

    truong ton minh do Approved Member

    Joined:
    20/3/14
    Messages:
    25
    Likes Received:
    0
    Mấy con trở ở cathode rờ vào là phỏng tay lun, giờ làm sao?
     
  2. tuanhung1433

    tuanhung1433 Advanced Member

    Joined:
    15/2/08
    Messages:
    641
    Likes Received:
    7
    Bác mua trở dale loại vỏ nhôm nhé. Nóng do thiếu công suất.
     
  3. truong ton minh do

    truong ton minh do Approved Member

    Joined:
    20/3/14
    Messages:
    25
    Likes Received:
    0
    Cám ơn bác tuanhung
    Công suất trở mình hiện nay là đi song song 2 con trở sứ 1k/5w từ cathode rồi. Tổng 10w mà còn nóng thấy sợ lun
    Trở dale mua ở đâu vậy bác. Chợ Nhật tảo có hok ?
     
  4. tuanhung1433

    tuanhung1433 Advanced Member

    Joined:
    15/2/08
    Messages:
    641
    Likes Received:
    7
    Vậy tức là bác cần 500R em đang có 4 con dale trước mua của lão yes sir cho dự án EL 34 giờ còn dư đây ạ :D
     
  5. truong ton minh do

    truong ton minh do Approved Member

    Joined:
    20/3/14
    Messages:
    25
    Likes Received:
    0
    Vậy bác để lại cho em nhá, bác cho địa chỉ và số điện thoại, mai em ghé lấy
    (Nhưng 1 con trở dale 500R có công suất max là bao nhiêu vậy bác ? - Sơ đồ mạch của em yêu cầu là 10w đó)
     
  6. My FB

    My FB Advanced Member

    Joined:
    9/9/06
    Messages:
    2.893
    Likes Received:
    693
    Location:
    Phu Nhuan - Ho Chi Minh City
    Re: Cả nhà giúp em DIY Amply EL34 Push Pull vớinán

    Máy của bác đang dùng bóng nắn GZ34 không phải GZ37, xin bác lưu ý điều này.
    Nếu bác quan tâm đến nối tầng em gợi ý NC14 của Tango cho full Tango luôn :D
    6 tụ gắn trong máy của bác đều là tụ liên lạc (nối các tầng với nhau) và đều quan trọng như nhau, đừng bên trọng bên khinh nghe bác
     
  7. tuanhung1433

    tuanhung1433 Advanced Member

    Joined:
    15/2/08
    Messages:
    641
    Likes Received:
    7
    Của em tới 20W lận đó bác :D , bác check PM nhé, bác rảnh ghé thẩm âm luôn amp em mới ráp xong chuẩn bị dự thi
     
  8. vmc_ct

    vmc_ct Advanced Member

    Joined:
    22/3/12
    Messages:
    312
    Likes Received:
    22
    Các bác cho e hỏi, e thay đèn 4bóng el34 bằng đèn 4 bóng 6p3p thi có cần chỉnh gì ko ah, ( vì e lở làm bể bóng el34), thanks!
     
  9. ngoanhdung

    ngoanhdung Advanced Member

    Joined:
    14/4/11
    Messages:
    117
    Likes Received:
    2
    Thưa đại gia đình vnav .em online bằng alo lên khi cần tìm hiểu những bài viết cũ lâu quá vì alo chạy chậm .tìm mãi chả thấy cái em cần .thôi thì em ké vao topic này cho khỏi phải mở topic mới tốn tài nguyên diễn đàn .
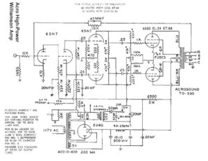
    Vừa rồi em mua lại được 4 tubes el 34 .lên mạnh dạn làm cái pp .opt đặt 1 bác quấn . chematic em lựa trong thư viện vnav .theo những gi mà em có sẵn . moi việc ngon lành k xảy ra sự cố gì .em cân chỉnh các điểm làm việc sao cho gần nhất với chematic .nói chung là kêu ông ổng lên rồi .tuy nhiên em thấy điếu này hơi k bình thường mà em k hiểu . giọng ca sỹ k ỡ giũa 2 loa .tiếng bass đi đâu mất tiêu khi em ngồi ở chính giữa 2 loa .khi ngồi llệch sang 1 bên thì bas ầm ầm .âm hình k tập trung nghe kỳ lắm .lâu lắm rồi có lần em đọc 1 bài về lệch pha .nay tìm lại k thấy .
    Vậy cho em hởi như trường hợp cửa em có phải là lệch pha k .và cách khắc phục như thế nào .
    À quên opt cửa em 5k pp . sec 0-8-16R .
    .rất mong được sự giúp đỡ sớm để em khắc phục .
    Thanks
     
  10. dienthuy

    dienthuy Advanced Member

    Joined:
    26/5/15
    Messages:
    68
    Likes Received:
    4
    Các bac cho em hỏi el34 pp này lam tổng thiệt hại hết mấy tr vậy?kinh phí có hạn.hiii
     
  11. minhhp6365

    minhhp6365 Advanced Member

    Joined:
    4/11/06
    Messages:
    3.206
    Likes Received:
    474
    Của bác 2 kênh bị ngược phase nhau! Khắc phục:
    - chỉ đảo cọc loa 1 kênh
    - nếu có bass rồi thử đảo 2 kênh cùng lúc nghe thử trường hợp nào tiếng bass tròn hơn là đúng pha. Vụ này có máy đo thấy rõ à!
     
  12. dungAD

    dungAD Advanced Member

    Joined:
    4/2/10
    Messages:
    211
    Likes Received:
    130
    Location:
    Bắc Giang
    Bị ngược pha nên dải trung cao nghe không xác định được điểm ca sỹ đứng hát, dải trầm thì ra 2 cạnh loa nghe sẽ có.
    Bác đảo 1 bên dây loa, nếu đúng ngược pha thì mất 2 hiên tượng trên, bass vào trong và ca sỹ ngồi ở giữ.
     
  13. ngoanhdung

    ngoanhdung Advanced Member

    Joined:
    14/4/11
    Messages:
    117
    Likes Received:
    2
    Cảm ơn bác minh6365.
    Bác dungAD .
    Tối về em thử xem sao .đúng như hai bác nói trung va trung cao k vao giữa 2 loa .bas ở 2 bên loa .
    Cho em hối thêm tí ạ .tức là em sẽ hàn lai từ opt âm thành dương và dương thành âm .
    To bác dienthuy .
    Em chưa tổng hợp nhưng chả hết nhiều đâu .cáigì làm được em làm cho buồn chân buồn tay .opt k làm được thi thuê quấn .linh kiện thì ve chai là chủ yếu nhưng toàn khá khá .
    Một lần nữa em cám ơn các bác giúp đỡ
     
  14. dienthuy

    dienthuy Advanced Member

    Joined:
    26/5/15
    Messages:
    68
    Likes Received:
    4
    Mình là thành viên mới,cung chưa biết nhiều về amly bóng,trong quá trình thực hành có gì ko hiểu mong mọi nguời chỉ dẫn!
     
  15. dienthuy

    dienthuy Advanced Member

    Joined:
    26/5/15
    Messages:
    68
    Likes Received:
    4
    A ma các bác cho em hỏi,el34pp này công xuất được bao nhiêu woat vay?
     
  16. ngoanhdung

    ngoanhdung Advanced Member

    Joined:
    14/4/11
    Messages:
    117
    Likes Received:
    2
    To bác dienthuy .
    Lần đầu làm pp em cũng k biết được mấy w .em chạy el 34 ba cực lên khoảng 15w la cùng em đoán thế .nhưng kéo loa B&W 603- S2 độ nhạy 90db nhà em kêu ông ổng váng cả đầu .hi hi
     
  17. ngoanhdung

    ngoanhdung Advanced Member

    Joined:
    14/4/11
    Messages:
    117
    Likes Received:
    2
    Báo cáo bác minh6365minh6365.
    Bác dungAD và toàn thể anh .em. vnav .
    Trường hợp của em đúng là bị ngược pha .em đã đảo 1 bên cọc loa .ca sĩ đã nhảy vào ngôi gọn lỏn giũa 2 loa hát rồi ạ . tiếng bass của con B&W 602 S3 nhà em hôm nay sao cân bằng và đầy đặn thế .hi hi mọi hôm em muốn phê với bản nhac có tiếng trống cứ phải ra góc phòng ngôi . khổ cái thân em quá .
    Thanks .chúc đại gia đình vnav luôn vui .hanh phúc
     
  18. ngoanhdung

    ngoanhdung Advanced Member

    Joined:
    14/4/11
    Messages:
    117
    Likes Received:
    2
    Báo cáo bác minh6365minh6365.
    Bác dungAD và toàn thể anh .em. vnav .
    Trường hợp của em đúng là bị ngược pha .em đã đảo 1 bên cọc loa .ca sĩ đã nhảy vào ngôi gọn lỏn giũa 2 loa hát rồi ạ . tiếng bass của con B&W 602 S3 nhà em hôm nay sao cân bằng và đầy đặn thế .hi hi mọi hôm em muốn phê với bản nhac có tiếng trống cứ phải ra góc phòng ngôi . khổ cái thân em quá .
    Thanks .chúc đại gia đình vnav luôn vui .hanh phúc
     
  19. dienthuy

    dienthuy Advanced Member

    Joined:
    26/5/15
    Messages:
    68
    Likes Received:
    4
    Noi that các bác đây cũng la dự án đầu tiên của em.cac bac cho em cái giá obama,tong thiet hai di
     
  20. dienthuy

    dienthuy Advanced Member

    Joined:
    26/5/15
    Messages:
    68
    Likes Received:
    4
    Bây giờ còn ai làm dự an này ko nhỉ?có gì em còn hỏi?hiii
     
  21. tranchung159

    tranchung159 Advanced Member

    Joined:
    9/8/12
    Messages:
    612
    Likes Received:
    19
    Chào các bác. Em mới lắp xong 1 ampli el34 PP theo sơ đồ này, nhưng hiện tại ampli bị hiện tượng là tại loa tép phát ra tiếng iii... nhỏ em đã lắp một con điện trở 2,2 K giữa tầng pre và tầng đảo bệnh tình cũng chỉ thuyên giảm chút chứ không dứt hẳn. Mong các bác hướng dẫn giúp em để trị bệnh cho em nó với ạ.

    Cảm ơn các bác.
     

    Attached Files:

  22. rock0em_h_x

    rock0em_h_x Advanced Member

    Joined:
    25/1/11
    Messages:
    2.009
    Likes Received:
    111
    Location:
    Hà Tĩnh - Nghệ An
    Bác lắp lại EL34 phải ko?
    Bác thử nâng giá trị con trở đó lên như sơ đồ: 10K xem sao?
    bác thử có hồi tiếp?
    tiếng iiii của máy là giống như tiếng nhiễu (ví dụ bác đưa tay lại gần lưới đèn đầu) hay tiếng i i nhéo nhéo của tự kích?
     
  23. minhhp6365

    minhhp6365 Advanced Member

    Joined:
    4/11/06
    Messages:
    3.206
    Likes Received:
    474
    Bỏ cái hồi tiếp đi.
    Nắn 1 áp ~ (+) 90V vào lưới tầng lái 6sn7, thay Rk ~ 22 đến 27k , B++ vào anod nó ~ 300V (ko có trở anod) Lúc này Vk sẽ ~ 98V , nối từ đây vào tụ nối tầng vào lưới EL34.
     
  24. minhhp6365

    minhhp6365 Advanced Member

    Joined:
    4/11/06
    Messages:
    3.206
    Likes Received:
    474
    À ! Nếu chạy rồi thay trở 10k đầu vào còn~ 1k .
     
  25. tranchung159

    tranchung159 Advanced Member

    Joined:
    9/8/12
    Messages:
    612
    Likes Received:
    19
    Mình đã thử tăng trở đó lên 10 K nhưng vẫ không ăn thua, mình còn lắp thêm cả trở chặn lưới cho tầng lái nhưng bệnh vẫn không thuyên giảm. Hiện tượng iii... giống như bác mô tả.
     

Share This Page

Loading...