DIY Gryphon. Chia sẻ mấy bộ bo

Discussion in 'Bán dẫn' started by trinh_anhtu, 4/7/13.

  1. trinh_anhtu

    trinh_anhtu Advanced Member

    Joined:
    6/7/10
    Messages:
    5.676
    Likes Received:
    730
    Location:
    Tel Zalo 0913045685
    Sau một thời gian đồng hành và giúp đỡ của các Bác đam mê nhạc và DIY trên diễn đàn VNAV, em cũng đã có bộ nghe chỉ thiếu cái loa nữa là DIY toàn tập :p Rề và DAC mỗi thứ có vài món, pao thì mới chỉ có GM T2500. Hiện tại cũng tàm tạm để thưởng thức niềm yêu thích là âm nhạc rồi.
    Lâu nay em cũng lên kế hoạch làm cho mình thêm cái ampli nữa. Đường lối là nhằm vào các cấu trúc mạch không phải như Goldmund, vì dù sao cùng cấu trúc sẽ cho âm thanh kiểu "Tiếng địa phương" thể nào cũng có từ phát âm giống nhau.
    Sau khi nghiên cứu em có mấy phương án:
    - Kết hợp Tube và bán dẫn không hồi tiếp âm (Em chưa tìm ra mạch khả thi nhất nhưng vẫn tiếp tục, may có bác ThuyLT mở topic rồi).
    - Mạch dùng hồi tiếp âm dòng điện.
    - Mạch không dùng hồi tiếp âm.
    Với mạch hồi tiếp âm dòng điện (Mạch được coi là có nhạc tính rất tốt và thông số cũng tốt): Ampli Accuphase là một đại diện lớn và rất thành công, nhưng may mắn là cũng có nhiều bác dùng đồ hãng này. Nên khi vật tìm chỗ nghe ké tí vậy......
    Nói riêng về mạch không hồi tiếp âm: Với tube do hệ số khuyếch đại nhỏ chế độ hoạt động ổn định theo nhiệt cùng đặc tuyến khá đẹp, hoặc những tranzitor thời sơ khai Bê ta nhỏ thì không thành vấn đề. Linh kiện bán dẫn hiện nay Bê ta rất lớn, rất khó khi không hồi tiếp âm mà giữ ổn định được chế độ làm việc.
    Rất may em có được sơ đồ ampli của hãng Gryphon, xem rất kỹ mà không thấy đường hồi tiếp âm đâu. Đang nghĩ có khi nó vẽ sai 8) . Sực nhớ tìm Uses manual thì thấy thế này.............. Em quyết lun.
     

    Attached Files:

    • GRP.png
      GRP.png
      File size:
      120,4 KB
      Views:
      1.647
    Tags:
  2. trinh_anhtu

    trinh_anhtu Advanced Member

    Joined:
    6/7/10
    Messages:
    5.676
    Likes Received:
    730
    Location:
    Tel Zalo 0913045685
    Re: DIY Gryphon AMPLI

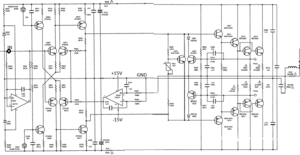
    Theo tìm hiểu ampli Gryphon được thiết kế tương đối giống nhau về kiểu mạch, dùng hoàn toàn BJT. Không hồi tiếp âm, có chế độ Class A Full tùy chọn hoặc nó sẽ là Class A ở một mức công suất ban đầu. Mạch khá đơn giản (Vụ này quan trọng) và đều là Dual Mono. Sản phẩm của hãng này cũng đều thuộc giống khủng long cả.
    Tài liệu về hãng cũng khá là hiếm. Em nhắm con này , công suất và mạch cùng linh kiện phù hợp với DIY hơn cả.
     

    Attached Files:

    • TABU.jpg
      TABU.jpg
      File size:
      44,4 KB
      Views:
      1.692
  3. trinh_anhtu

    trinh_anhtu Advanced Member

    Joined:
    6/7/10
    Messages:
    5.676
    Likes Received:
    730
    Location:
    Tel Zalo 0913045685
    Re: DIY Gryphon AMPLI

    Nguồn nó chạy chỉ +-50V tụ nguồn là tụ Matsushita 10.000uF/63V khá dễ kiếm và rẻ.
    Linh kiện tranzitor gồm: ZTX453, ZTX553, ZTX653, ZTX753, MJE15030, MJE15031. Sò công suất mỗi kênh 2 cặp SANKEN 2SC2922, 2SA1216.
    IC thì dùng cho DC servo là AD711 và TL072.
    Nói chung linh kiện cũng dễ kiếm và không đắt.
     
  4. trinh_anhtu

    trinh_anhtu Advanced Member

    Joined:
    6/7/10
    Messages:
    5.676
    Likes Received:
    730
    Location:
    Tel Zalo 0913045685
    Re: DIY Gryphon AMPLI

    Trong sơ đồ mạch nó có cả layout luôn rồi, chuyện vẽ lại là trong tầm tay. Nhưng em sẽ bỏ phần điều khiển từ xa, thay bảo vệ bằng bảo vệ khác đơn giản hơn. Bo công suất và vas em cố để vẽ giống nguyên bản, bo nguồn sẽ thu hẹp kích thước lại.
    Sơ đồ em sẽ biên soạn chỉ giữ những thứ mình cần rồi sẽ pót lên sau.
    Cái khó của em là chưa được nghe ampli của hãng này :p Chỉ nhìn sơ đồ mà đoán thôi. Có cụ nào đi qua cho tí rì viu về ampli của nó.
    Cảm ơn các Cụ. Em bắt tay đây.
     
  5. hoangde2005

    hoangde2005 Advanced Member

    Joined:
    27/1/10
    Messages:
    387
    Likes Received:
    1
    Re: DIY Gryphon AMPLI

    Like bác một vé nhé :mrgreen:
     
  6. vanven

    vanven Advanced Member

    Joined:
    16/4/13
    Messages:
    462
    Likes Received:
    0
    Re: DIY Gryphon AMPLI

    Em cũng rất thích mấy con class A gấu gấu. có lần được xem qua 1 con amply Gryphon đang bị bệnh với bộ nguồn khủng, 4 cặp sò IRFP240/IRFP9240 cho mổi kênh. và rất thích kiểu design này.
    bác có schematic thì post lên cho bà con chiêm ngưỡng luôn đi ạ
     
  7. trinh_anhtu

    trinh_anhtu Advanced Member

    Joined:
    6/7/10
    Messages:
    5.676
    Likes Received:
    730
    Location:
    Tel Zalo 0913045685
    Re: DIY Gryphon AMPLI

    Để em soạn và vẽ lại lược bỏ những phần không cần đến rồi sẽ pót lên. Con này nó chạy dòng 0.5A cho sò, như vậy chỉ class A giai đoạn công suất nhỏ thôi. Nhưng được cái sơ đồ rất dễ mốt.
     
  8. LTH

    LTH Advanced Member

    Joined:
    7/5/06
    Messages:
    758
    Likes Received:
    0
    Re: DIY Gryphon AMPLI

    Ngon nhờ , nhưng sao ClassA mà nhìn tản nhiệt bé thế ?

    Sò SANKEN có dễ mua ko cụ Tú , cho thêm lựa chọn sò khác nữa thì tốt , vote cụ nếu cắm dc cả J/K :lol:
     
  9. trinh_anhtu

    trinh_anhtu Advanced Member

    Joined:
    6/7/10
    Messages:
    5.676
    Likes Received:
    730
    Location:
    Tel Zalo 0913045685
    Re: DIY Gryphon AMPLI

    Dòng bias tầm đấy nó chỉ class A khi nghe 1, 2 chục quát thôi. Sò có chữ Sanken đầy :p Em nghĩ cắm được sò khác không thành vấn đề miễn là BJT. Còn cắm FET J/K thì cần mót tí nữa cụ ạ.
     
  10. trinh_anhtu

    trinh_anhtu Advanced Member

    Joined:
    6/7/10
    Messages:
    5.676
    Likes Received:
    730
    Location:
    Tel Zalo 0913045685
    Re: DIY Gryphon AMPLI

    Thông số đây mời các cụ xem. Chắc cũng đủ để chơi đa số các loại loa rồi.
    Em vừa lượn chợ xem linh kiện, nếu DIY được cái vỏ và biến áp thì chi phí tổng chắc khoảng vài chiệu thôi... :roll: Có thể xếp vào dòng ngon rẻ rồi.
    Nó không dùng bất kỳ con tụ nào trên đường tín hiệu các cụ nhá. (Nếu dùng đường Balance thì mới có 1 con tụ hóa tín hiệu, phần vào cho balance cũng cực đơn giản 2 con tranzitor và Nô phờ rít bách luôn).
     

    Attached Files:

    • abcd.jpg
      abcd.jpg
      File size:
      101,2 KB
      Views:
      1.508
  11. vanven

    vanven Advanced Member

    Joined:
    16/4/13
    Messages:
    462
    Likes Received:
    0
    Re: DIY Gryphon AMPLI

    khá giống nhau nhưng hy vọng con này dễ làm hơn F5. cố lên làm nhanh nhé bác :d
     
  12. trinh_anhtu

    trinh_anhtu Advanced Member

    Joined:
    6/7/10
    Messages:
    5.676
    Likes Received:
    730
    Location:
    Tel Zalo 0913045685
    Re: DIY Gryphon AMPLI

    Nó có 1 mục chỉnh là chỉnh dòng bias cho sò thôi không phức tạp như F5. Để ổn định nhiệt và DC Offset nó dùng IC OPAMP tự động rồi. Vì không hồi tiếp âm tín hiệu nên nó dùng 2 vòng DC Offset cho ngay đường vào và đường ra loa.
     
  13. vancao

    vancao Advanced Member

    Joined:
    23/4/08
    Messages:
    648
    Likes Received:
    10
    Re: DIY Gryphon AMPLI

    Kụ Tú sắp hóa rồng. Kính phục khả năng đua tốc độ của kụ. Có lẽ Gryphon Clone là dự án SS cuối cùng của 2013, trước khi mùa đèn bắt đầu.

    Xin góp ý với Kụ vài cái chấm để anh em theo kụ đến nơi:
    - Kụ phải đi đến cùng, không bỏ rơi hoặc mắng mỏ anh em giữa đường
    - Không "gài mìn" trong thiết kế, layout để anh em khỏi bị banh xác, như vài dự án khác
    - Chỉ ngay từ đầu cái hay - dở của amp để anh em lựa chọn
    - Cố gắng tôn trọng nguyên bản cho nó xịn
    - Không dùng từ lóng, nghĩa bóng để anh em khỏi lạc đường

    Kết lại: kụ cho em theo vì em đã hàn xì xong hết các dự án treo rồi ah
     
  14. trinh_anhtu

    trinh_anhtu Advanced Member

    Joined:
    6/7/10
    Messages:
    5.676
    Likes Received:
    730
    Location:
    Tel Zalo 0913045685
    Re: DIY Gryphon AMPLI

    Bẩm cụ, em sẽ tuân theo kim chỉ nam là qui tắc 5 dấu gạch của cụ ạ. Thanks.
     
  15. hoangde2005

    hoangde2005 Advanced Member

    Joined:
    27/1/10
    Messages:
    387
    Likes Received:
    1
    Re: DIY Gryphon AMPLI

    Bác do it theo model Diablo?
     
  16. Walkalone

    Walkalone Advanced Member

    Joined:
    27/4/11
    Messages:
    547
    Likes Received:
    3
    Location:
    Biên Hòa - Đồng Nai
    Re: DIY Gryphon AMPLI

    Ặc, hàng đỉnh không.
    Goldmund Telos, Gryphone. Rồi được đà làm Boulder, Soulution... luôn bác.
     

    Attached Files:

  17. tritridung

    tritridung Advanced Member

    Joined:
    3/2/09
    Messages:
    266
    Likes Received:
    43
    Location:
    NguyenChiThanh-HN
    Re: DIY Gryphon AMPLI

    Có một cụ đang sở hữu THQ T2500 & Gryphon sịn ạ , chắc cụ này năm rõ chất từng cái một :!:
     
  18. Tun_audio

    Tun_audio Advanced Member

    Joined:
    14/11/12
    Messages:
    1.315
    Likes Received:
    86
    Re: DIY Gryphon AMPLI

    Chúc mừng bác chủ thêm một dự án mới, thêm lựa chọn cho anh em! Nếu dùng 1058/162 em xin theo! Em nhớ có người nói với em câu: Đàn chó cứ sủa và dòng người cứ đi! Mong bác vững bước với lựa chọn của mình!
    Xin cám ơn!
     
  19. Nguyễn Việt Dũng

    Nguyễn Việt Dũng Advanced Member

    Joined:
    15/10/07
    Messages:
    1.570
    Likes Received:
    5
    Location:
    HẢI PHÒNG.... Chợ Vải Ninh Hiệp
    Re: DIY Gryphon AMPLI

    Em đánh dấu....Theo dõi dự án!
     
  20. trinh_anhtu

    trinh_anhtu Advanced Member

    Joined:
    6/7/10
    Messages:
    5.676
    Likes Received:
    730
    Location:
    Tel Zalo 0913045685
    Re: DIY Gryphon AMPLI

    Vụ này phải cảm ơn bác Tritridung nhiều rồi :p
     
  21. quanghao

    quanghao Advanced Member

    Joined:
    30/10/06
    Messages:
    7.598
    Likes Received:
    321
    Location:
    Thành Công
    Re: DIY Gryphon AMPLI

    bác thấy sơ đồ mạch đâu ạ???
     
  22. trinh_anhtu

    trinh_anhtu Advanced Member

    Joined:
    6/7/10
    Messages:
    5.676
    Likes Received:
    730
    Location:
    Tel Zalo 0913045685
    Re: DIY Gryphon AMPLI

    Em có layout của nó rồi mà 1 tuần em mới bố trí được mấy chục quân trong tổng mấy trăm quân.
     

    Attached Files:

    • GRP.png
      GRP.png
      File size:
      106,8 KB
      Views:
      1.053
  23. trinh_anhtu

    trinh_anhtu Advanced Member

    Joined:
    6/7/10
    Messages:
    5.676
    Likes Received:
    730
    Location:
    Tel Zalo 0913045685
    Re: DIY Gryphon AMPLI

    Tranh thủ mần được cái Vas quan trọng nhất rồi, còn tí công suất nữa ghép với Vas là xong. Bo nguồn chắc em làm rời rồi.
     

    Attached Files:

    • GRP.png
      GRP.png
      File size:
      39,9 KB
      Views:
      987
  24. vanven

    vanven Advanced Member

    Joined:
    16/4/13
    Messages:
    462
    Likes Received:
    0
    Re: DIY Gryphon AMPLI

    Không có schematic thì đâu biết bác mần cái chi......
    thôi thì bac cứ solo trước đi. sau khi có schema thì chắc sẽ sum tụ hơn
     
  25. trinh_anhtu

    trinh_anhtu Advanced Member

    Joined:
    6/7/10
    Messages:
    5.676
    Likes Received:
    730
    Location:
    Tel Zalo 0913045685
    Re: DIY Gryphon AMPLI

    Mời các bác và các cụ xem tạm cái này, chờ em vẽ lại nhòm cho rõ....
     

    Attached Files:

    • SM1.png
      SM1.png
      File size:
      114,7 KB
      Views:
      986

Share This Page

Loading...