DIY Gryphon. Chia sẻ mấy bộ bo

Discussion in 'Bán dẫn' started by trinh_anhtu, 4/7/13.

  1. trinh_anhtu

    trinh_anhtu Advanced Member

    Joined:
    6/7/10
    Messages:
    5.676
    Likes Received:
    730
    Location:
    Tel Zalo 0913045685
    Re: DIY Gryphon AMPLI

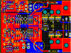
    Đến cuối ngày luyện công cũng sắp xong.................. ghép được bo Vas vào công suất.
     

    Attached Files:

    • GRP.png
      GRP.png
      File size:
      46,3 KB
      Views:
      456
  2. espadon_vn

    espadon_vn Advanced Member

    Joined:
    26/3/08
    Messages:
    8.580
    Likes Received:
    181
    Location:
    KenKen /Xóm 4 - Lại Yên - Hoài Đức - Hà Nội/ Số 4
    Re: DIY Gryphon AMPLI

    Cụ vẽ theo phương thức nối chân mà không dựng lại sơ đồ nguyên lý à !? :evil:
     

    Attached Files:

  3. trinh_anhtu

    trinh_anhtu Advanced Member

    Joined:
    6/7/10
    Messages:
    5.676
    Likes Received:
    730
    Location:
    Tel Zalo 0913045685
    Re: DIY Gryphon AMPLI

    Em đặt tên net rồi vẽ cụ ơi.
     
  4. espadon_vn

    espadon_vn Advanced Member

    Joined:
    26/3/08
    Messages:
    8.580
    Likes Received:
    181
    Location:
    KenKen /Xóm 4 - Lại Yên - Hoài Đức - Hà Nội/ Số 4
    Re: DIY Gryphon AMPLI

    :evil: Cụ đúng là cùng group với ông Hào, em nói mãi bây giờ cũng chịu ngồi vẽ sơ đồ nguyên lý rồi cụ ạ. Từ khi vẽ sơ đồ nguyên lý thấy ông Hào tự tin hẳn lên, thời gian update cho PCB cũng ngắn hơn, kiểm tra lỗi dễ dàng hơn và cũng thấy đầu tóc đỡ rồi hơn... :lol:
    Em khuyên thật lòng cụ nên dựng sơ đồ nguyên lý => chỉ cần 1 ngày là có thể dựng xong cái layout cơ bản, sau đó rồi tha hồ mà điều chỉnh lại... :mrgreen:
     
  5. trinh_anhtu

    trinh_anhtu Advanced Member

    Joined:
    6/7/10
    Messages:
    5.676
    Likes Received:
    730
    Location:
    Tel Zalo 0913045685
    Re: DIY Gryphon AMPLI

    Nhác + nhác = 2 nhác nhác cụ ơi.... nhưng cảm ơn cụ, sau có làm cũng sẽ theo ý cụ. :p
     
  6. trinh_anhtu

    trinh_anhtu Advanced Member

    Joined:
    6/7/10
    Messages:
    5.676
    Likes Received:
    730
    Location:
    Tel Zalo 0913045685
    Re: DIY Gryphon AMPLI

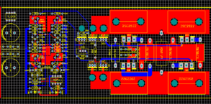
    Em đã xong rồi đây, kiểm tra lại lần nữa là OK.....
     

    Attached Files:

    • GRP1.png
      GRP1.png
      File size:
      148,7 KB
      Views:
      355
  7. tngoctu

    tngoctu Advanced Member

    Joined:
    10/10/10
    Messages:
    2.366
    Likes Received:
    186
    Re: DIY Gryphon AMPLI

    Nhìn VAS sao giống con Leach amp còn phần CS lại giống con NAP vậy ta ... Chúc mừng cụ Tú nhé, ngắm layout ngày càng đẹp, mà con này tính đi tính lại em có đủ linh kiện, chỉ cần sắm 2 cặp opam nữa là lắp trong 1h (hỏng biết có chạy ko) haaaaaaa :D
     
  8. Nguyễn Hải Nam

    Nguyễn Hải Nam Advanced Member

    Joined:
    12/12/11
    Messages:
    983
    Likes Received:
    84
    Location:
    Quảng Ninh
    Re: DIY Gryphon AMPLI

    oánh dấu vụ này một phát.. :lol: .....................
     
  9. NDBD

    NDBD Advanced Member

    Joined:
    8/9/07
    Messages:
    1.012
    Likes Received:
    6
    Re: DIY Gryphon AMPLI

    mấy cặp visai kg cần ghép nhiệt hả bác?
     
  10. Pointed

    Pointed Advanced Member

    Joined:
    1/12/08
    Messages:
    2.557
    Likes Received:
    66
    Location:
    ...Sáng áo bông ...Tối áo phông
    Re: DIY Gryphon AMPLI

    Ơ chơi hai cặp đồng chất hả cụ :mrgreen:
     
  11. vancao

    vancao Advanced Member

    Joined:
    23/4/08
    Messages:
    648
    Likes Received:
    10
    Re: DIY Gryphon AMPLI

    Đề nghị kụ không hỏi nhiều. Rồng chờ mọc thêm nhõn 1 cái vảy nữa là cất cánh
     
  12. trinh_anhtu

    trinh_anhtu Advanced Member

    Joined:
    6/7/10
    Messages:
    5.676
    Likes Received:
    730
    Location:
    Tel Zalo 0913045685
    Re: DIY Gryphon AMPLI

    Có 2 cặp visai nằm gần nhau đó bác. Mà visai của nó chỉ dùng để ổn định DC OffSET chứ không khuyếch đại.
    @Poi tựt: Em cóppy chân con công suất mà chưa sửa tên thôi. Nó cũng hỗ bổ.
     

    Attached Files:

  13. trinh_anhtu

    trinh_anhtu Advanced Member

    Joined:
    6/7/10
    Messages:
    5.676
    Likes Received:
    730
    Location:
    Tel Zalo 0913045685
    Re: DIY Gryphon AMPLI

    Trông vậy nhưng linh kiện nó rất ít điện áp thấp dễ kiếm, 2 con OPAMP này hoàn toàn không khuyếch đại tín hiệu nên có thể thay thế rất nhiều loại khác nhau. Chỉ khoai tí vụ trở thôi, trị số nó dùng toàn loại 1% trị số hơi lẻ.
    Có khi phải tốn đến hơn 3 triệu cho linh kiện cả hai kênh :p
     

    Attached Files:

  14. DThocviec

    DThocviec Advanced Member

    Joined:
    16/6/12
    Messages:
    265
    Likes Received:
    0
    Re: DIY Gryphon AMPLI

    dzụ trở này thì có lẽ phải lập 1 lít người dùng rồi chuyển hàng về cho nó đỡ chi phí bác nhỉ.
     
  15. Pointed

    Pointed Advanced Member

    Joined:
    1/12/08
    Messages:
    2.557
    Likes Received:
    66
    Location:
    ...Sáng áo bông ...Tối áo phông
    Re: DIY Gryphon AMPLI

    Em ra thông tư theo đúng chủ trương 5 gạch của kụ đấy chứ :wink: :mrgreen:
     
  16. hung_vna

    hung_vna Advanced Member

    Joined:
    19/5/13
    Messages:
    53
    Likes Received:
    0
    Location:
    Gò Vấp, Hồ Chí Minh
    Re: DIY Gryphon AMPLI

    Cụ xâu cái xê-ma và cái list linh kiện để bà con chuẩn bị rần rần nhé
     
  17. trinh_anhtu

    trinh_anhtu Advanced Member

    Joined:
    6/7/10
    Messages:
    5.676
    Likes Received:
    730
    Location:
    Tel Zalo 0913045685
    Re: DIY Gryphon AMPLI

    Tiện thể tối ngồi vẽ sơ đồ rồi mô phỏng luôn xem nó chạy thế nào. Các chế độ dòng áp rất tốt.
    .........
    Đưa tín hiệu sin vào 392.8mV, điện áp ra đo được 31.65V vậy gain là 31.65/0.3928=80.1 lần tương đương 38.2dB. Thật tuyệt 38.2dB cũng là gain của ampli có ghi trong tài liệu sử dụng. Các cụ xem hình.
    Vậy là sắp chinh phục được con ampli "Sư tử bay" rồi :p
     

    Attached Files:

  18. VQ_audio

    VQ_audio Advanced Member

    Joined:
    13/7/06
    Messages:
    9.261
    Likes Received:
    28
    Re: DIY Gryphon AMPLI

    Ẻm phi công này chưa lái nổi MB bà già M5 đâu :lol:
     
  19. trinh_anhtu

    trinh_anhtu Advanced Member

    Joined:
    6/7/10
    Messages:
    5.676
    Likes Received:
    730
    Location:
    Tel Zalo 0913045685
    Re: DIY Gryphon AMPLI

    Cưỡi sư tử bay chứ MB bà già làm gì :p Tổng hợp các loại Vê Cu ampli hãy đợi đấy.
    @All: Các cụ lưu ý nó không có hồi tiếp âm nên không thể xác định gain 1 cách đơn giản được, gain phụ thuộc gần như tất cà linh kiện trên đường tín hiệu. Gain đúng vì vậy em tin sơ đồ em có được trị số linh kiện đều chính xác.
     
  20. n_nhoang

    n_nhoang Advanced Member

    Joined:
    29/7/06
    Messages:
    2.520
    Likes Received:
    20
    Re: DIY Gryphon AMPLI

    Của bác 80,1 lần thì em tính mãi cũng chỉ 38,07 dB thôi , nhưng như thế cũng có thể coi là 38,2 dB rồi :mrgreen:
    Tầm này thì M5 chi chi đó cũng chỉ là cái đinh thôi cụ VêQ ạ :mrgreen:
     
  21. nghenhinhs1

    nghenhinhs1 Advanced Member

    Joined:
    26/2/10
    Messages:
    3.576
    Likes Received:
    23
    Re: DIY Gryphon AMPLI

    Thanh liên nhòm kỹ lại sờ ma đi, có hồi tiếp đới chỉ có điều nó không lấy từ sau phần darlington thôi để tránh ảnh hưởng của biến động trở kháng loa. Bọn tây lông này cũng rất thích đùa :lol:
     
  22. nghenhinhs1

    nghenhinhs1 Advanced Member

    Joined:
    26/2/10
    Messages:
    3.576
    Likes Received:
    23
    Re: DIY Gryphon AMPLI

    Mắt kụ còn tỏ gớm, em soi mãi mà chịu không thể nào đọc được trị số mấy con linh kiện ở xê ma bác ấy post trang trước :shock:
     
  23. vancao

    vancao Advanced Member

    Joined:
    23/4/08
    Messages:
    648
    Likes Received:
    10
    Re: DIY Gryphon AMPLI

    Bá cáo bác chủ: em đã sắm được cặp opam. Đề nghị không đổi linh kiện ở vùng này.
     
  24. trinh_anhtu

    trinh_anhtu Advanced Member

    Joined:
    6/7/10
    Messages:
    5.676
    Likes Received:
    730
    Location:
    Tel Zalo 0913045685
    Re: DIY Gryphon AMPLI

    Em thề với cụ là không có, con OPAMP đó lọc thông thấp tần số cực thấp (Chừng 5Hz). Nó đưa điện áp về vi sai là 1 chiều cụ ạ. Em chỉnh lại sơ đồ cho đẹp rồi pót để hầu cụ.
    Cụ Nxhung tính dB là trên số liệu em đưa ra, em tính gần đúng thôi
     
  25. trinh_anhtu

    trinh_anhtu Advanced Member

    Joined:
    6/7/10
    Messages:
    5.676
    Likes Received:
    730
    Location:
    Tel Zalo 0913045685
    Re: DIY Gryphon AMPLI

    Không đổi cụ ơi, con TL074 là 2 con TL072 trong nó, mà TL072 là con kép em chỉ cần 1 nửa nên em lấy 1/4 của con TL074 để test thôi.
     

Share This Page

Loading...