DIY Gryphon. Chia sẻ mấy bộ bo

Discussion in 'Bán dẫn' started by trinh_anhtu, 4/7/13.

  1. nghenhinhs1

    nghenhinhs1 Advanced Member

    Joined:
    26/2/10
    Messages:
    3.576
    Likes Received:
    23
    Re: DIY Gryphon AMPLI

    Vậy kụ cho em hỏi đoạn dây xác định dài bao nhiêu thì có trở kháng cỡ 30 omh bằng trở kháng xuất của con opem gấu nhất mà em biết ?
    Chém thì cũng phải có cơ sở chứ chém ẩu tả dư lày chả trách cứ bị trẩu tre nó xoa đầu :mrgreen:
     
  2. VQ_audio

    VQ_audio Advanced Member

    Joined:
    13/7/06
    Messages:
    9.261
    Likes Received:
    28
    Re: DIY Gryphon AMPLI

    Em kô nói về điện trở hay trở kháng mà từ xê ma kụ suy ra ô pem nối in-out // vs 1 đoạn dây là võ đoán , rồi luận tùm lum trong khi layout thực đường in-out câu vào 1 điểm ? nếu em sai thì trẻ trâu hay trẻ con ị lên đầu cũng phải chịu vì em nuôn open mừ :mrgreen:
     
  3. nghenhinhs1

    nghenhinhs1 Advanced Member

    Joined:
    26/2/10
    Messages:
    3.576
    Likes Received:
    23
    Re: DIY Gryphon AMPLI

    Lào thì layout.
    - Lay out lay iếc gì thì cũng phải dựa trên xêma gốc, không thể có chuyện xêma vẽ 1 đằng, layout chạy 1 kiểu được
    - Cứ cho là em võ đoán đi, vậy kụ không võ đoán phán hộ em đoạn dây trên dài khoảng bao nhiêu thì cái mạch opem kia có tác dụng, cho kụ dung sai +-99% lun cho máo :lol:
     
  4. trinh_anhtu

    trinh_anhtu Advanced Member

    Joined:
    6/7/10
    Messages:
    5.676
    Likes Received:
    730
    Location:
    Tel Zalo 0913045685
    Re: DIY Gryphon AMPLI

    Em mô phỏng chỗ này ngay đây.
     
  5. VQ_audio

    VQ_audio Advanced Member

    Joined:
    13/7/06
    Messages:
    9.261
    Likes Received:
    28
    Re: DIY Gryphon AMPLI

    Kụ đọc hỉu có vđ ợ , em éo có khẳng định cái ô pem kia có td hay kô mà em lói kụ nhìn cái xê ma mà phán ô pem // vs 1 đoạn dây là võ đoán vì đoạn dây kụ "tưởng tượng" ra ấy có thể chỉ là 1 điểm nối duy nhất ở layout ạ :p
     
  6. nghenhinhs1

    nghenhinhs1 Advanced Member

    Joined:
    26/2/10
    Messages:
    3.576
    Likes Received:
    23
    Re: DIY Gryphon AMPLI

    Có thánh mới hỉu kụ định lói cái gì, mà em lại éo phải thánh, thế mới nhọ. Vậy 1 điểm vs một đoạn dây điện trở nó khác nhau nhiều không kụ ? :mrgreen:
     
  7. trinh_anhtu

    trinh_anhtu Advanced Member

    Joined:
    6/7/10
    Messages:
    5.676
    Likes Received:
    730
    Location:
    Tel Zalo 0913045685
    Re: DIY Gryphon AMPLI

    Lần 1 đưa nguồn 1 chiều 3V vào (Trở kháng nguồn rất thấp) ko có trở. Chân OUT ô pham ra -13V mà đường tín hiệu vẫn 3V :p Đương nhiên.
     

    Attached Files:

    • s1.png
      s1.png
      File size:
      35,3 KB
      Views:
      77
  8. trinh_anhtu

    trinh_anhtu Advanced Member

    Joined:
    6/7/10
    Messages:
    5.676
    Likes Received:
    730
    Location:
    Tel Zalo 0913045685
    Re: DIY Gryphon AMPLI

    Lần 2 có trở 100R từ 3V xuống được 2.984V. Ít.....
     

    Attached Files:

    • s2.png
      s2.png
      File size:
      35,9 KB
      Views:
      67
  9. VQ_audio

    VQ_audio Advanced Member

    Joined:
    13/7/06
    Messages:
    9.261
    Likes Received:
    28
    Re: DIY Gryphon AMPLI

    Thử trở kháng nguồn DC lên vài chục k đi
     
  10. nghenhinhs1

    nghenhinhs1 Advanced Member

    Joined:
    26/2/10
    Messages:
    3.576
    Likes Received:
    23
    Re: DIY Gryphon AMPLI

    Kụ mô phỏng chỗ opem này không có ý nghĩa đối với đoạn mạch trên vì bị cách ly bới 2 con trở rất lớn. Cái em muốn là kụ mô phỏng hộ em......................................2 đầu đoạn dây cũng tức là 2 đầu vào và ra của hệ mạch opem này :lol:
     
  11. trinh_anhtu

    trinh_anhtu Advanced Member

    Joined:
    6/7/10
    Messages:
    5.676
    Likes Received:
    730
    Location:
    Tel Zalo 0913045685
    Re: DIY Gryphon AMPLI

    Lần 3 theo ý cụ s1, cũng như lần 2 thôi
     

    Attached Files:

    • s3.png
      s3.png
      File size:
      35,4 KB
      Views:
      71
  12. VQ_audio

    VQ_audio Advanced Member

    Joined:
    13/7/06
    Messages:
    9.261
    Likes Received:
    28
    Re: DIY Gryphon AMPLI

    Còn cãi còn chít :mrgreen:
     
  13. trinh_anhtu

    trinh_anhtu Advanced Member

    Joined:
    6/7/10
    Messages:
    5.676
    Likes Received:
    730
    Location:
    Tel Zalo 0913045685
    Re: DIY Gryphon AMPLI

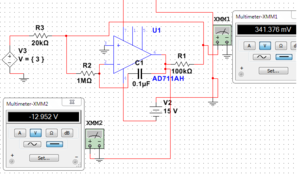
    Lần 4 giả sử vặn volume trung bình điện trở phần trên volume còn 20K... các cụ xem. Hết ý, 3V xuống gần 0V :p
     

    Attached Files:

    • s4.png
      s4.png
      File size:
      35,7 KB
      Views:
      65
  14. trinh_anhtu

    trinh_anhtu Advanced Member

    Joined:
    6/7/10
    Messages:
    5.676
    Likes Received:
    730
    Location:
    Tel Zalo 0913045685
    Re: DIY Gryphon AMPLI

    Ý nhầm, trên là 10K. Giờ mới là 20K..............
     

    Attached Files:

    • s5.png
      s5.png
      File size:
      35,5 KB
      Views:
      58
  15. VQ_audio

    VQ_audio Advanced Member

    Joined:
    13/7/06
    Messages:
    9.261
    Likes Received:
    28
    Re: DIY Gryphon AMPLI

    Còn 1,5 V kìa hehe , vậy là cái ô pem là có td cắt DC in tương đối :p
     
  16. nghenhinhs1

    nghenhinhs1 Advanced Member

    Joined:
    26/2/10
    Messages:
    3.576
    Likes Received:
    23
    Re: DIY Gryphon AMPLI

    Chít cái gì, tự nhiên có người nhẩy cẫng hoan hô kìa, zô ziên quá chừng :lol:
     
  17. VQ_audio

    VQ_audio Advanced Member

    Joined:
    13/7/06
    Messages:
    9.261
    Likes Received:
    28
    Re: DIY Gryphon AMPLI

    Dô ziên cũng kệ , vđ là cái ô pem vs "đoạn dây" í của kụ nà có td cut DC in :mrgreen: cái zô lí trở lên có ní
    @ T.A.Tú : mượn thủ bút of Mao chủ xỉ "chú làm việc tôi yên tâm" :lol:
     
  18. trinh_anhtu

    trinh_anhtu Advanced Member

    Joined:
    6/7/10
    Messages:
    5.676
    Likes Received:
    730
    Location:
    Tel Zalo 0913045685
    Re: DIY Gryphon AMPLI

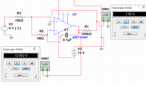
    Em cũng thế đưa 3V vào, trở volume là 10K, áp ra OPAMP là 1.52V. Thì bây giờ đường ra của cả mạch là 0V...
     

    Attached Files:

    • s6.png
      s6.png
      File size:
      72,5 KB
      Views:
      70
  19. nghenhinhs1

    nghenhinhs1 Advanced Member

    Joined:
    26/2/10
    Messages:
    3.576
    Likes Received:
    23
    Re: DIY Gryphon AMPLI

    Kụ Tú bỏ hộ em con trở R2 xem sao ?
     
  20. trinh_anhtu

    trinh_anhtu Advanced Member

    Joined:
    6/7/10
    Messages:
    5.676
    Likes Received:
    730
    Location:
    Tel Zalo 0913045685
    Re: DIY Gryphon AMPLI

    Cụ sửa lại trên cái hình và trị số để em thử.
     
  21. nghenhinhs1

    nghenhinhs1 Advanced Member

    Joined:
    26/2/10
    Messages:
    3.576
    Likes Received:
    23
    Re: DIY Gryphon AMPLI

    vẫn giữ nguyên mạch như vậy nhưng bỏ con R2 thôi
     
  22. VQ_audio

    VQ_audio Advanced Member

    Joined:
    13/7/06
    Messages:
    9.261
    Likes Received:
    28
    Re: DIY Gryphon AMPLI

    Cái mạch í chạy đc anh S1 vào nhận sai đi , đừng lôi thôi :lol:
     
  23. trinh_anhtu

    trinh_anhtu Advanced Member

    Joined:
    6/7/10
    Messages:
    5.676
    Likes Received:
    730
    Location:
    Tel Zalo 0913045685
    Re: DIY Gryphon AMPLI

    Nó cao lên mới chết chứ.
     

    Attached Files:

    • s7.png
      s7.png
      File size:
      34,5 KB
      Views:
      51
  24. nghenhinhs1

    nghenhinhs1 Advanced Member

    Joined:
    26/2/10
    Messages:
    3.576
    Likes Received:
    23
    Re: DIY Gryphon AMPLI

    Theo kụ thì tại sao ?
     
  25. trinh_anhtu

    trinh_anhtu Advanced Member

    Joined:
    6/7/10
    Messages:
    5.676
    Likes Received:
    730
    Location:
    Tel Zalo 0913045685
    Re: DIY Gryphon AMPLI

    Ô phang nó hẫng chân (-), đường ra vọt lên 13V gần bằng nguồn kéo thằng kia lên là đương nhiên :p
     

Share This Page

Loading...