DIY và nhân bản Naim NAC, NAP & CAP từ A-Z

Discussion in 'Bán dẫn' started by ThuyLT, 7/6/10.

  1. mimosalq

    mimosalq Advanced Member

    Joined:
    8/5/06
    Messages:
    12.824
    Likes Received:
    122
    Cái Naim thật đặc biệt chỉ thay đổi con tụ hồi tiếp là âm thanh nó đã thay đổi rất nhiều muốn bass nhiều hay ít,chắc hay muốn kéo đuôi 1 chút ok,.Muốn vocal mềm,dầy khề khà cũng ok,nói chung muốn gì được nấy.

    Riêng em thích phong cách thuần Naim...khakha.

    Em đang cho test dĩa Sumo contest, mấy thằng bạn cố chấp của em ngạc nhiên đến sững sờ đây.
     
  2. mengkut

    mengkut Advanced Member

    Joined:
    31/7/09
    Messages:
    974
    Likes Received:
    21
    Location:
    Đồng Nai
    Tụ hồi tiếp anh dùng mấy uF? trên mạch in thấy ghi 68u còn sơ đồ thì 47u, điện dung càng cao thì sao mà thấp thì sao hả anh?
     
  3. mimosalq

    mimosalq Advanced Member

    Joined:
    8/5/06
    Messages:
    12.824
    Likes Received:
    122
    Mấy ngày nay anh và mấy thằng bạn chơi tube có ngồi điều chỉnh,vị trí này dùng tụ hóa 47uF.Hiện đang fix bằng con tụ hóa Towa màu xanh nghe cho nó ấm áp,khề khà lạ lùng.
    Thích sáng thì tụ tantalum thảy vào thôi. :D
     
  4. mimosalq

    mimosalq Advanced Member

    Joined:
    8/5/06
    Messages:
    12.824
    Likes Received:
    122
    Mới làm xong bộ nguồn cho NAC72...................................
     

    Attached Files:

    • 1.jpg
      1.jpg
      File size:
      123,1 KB
      Views:
      537
  5. lengkeng

    lengkeng Advanced Member

    Joined:
    31/10/06
    Messages:
    1.339
    Likes Received:
    17
    Location:
    Biên Hoà Đồng Nai

    Attached Files:

  6. mimosalq

    mimosalq Advanced Member

    Joined:
    8/5/06
    Messages:
    12.824
    Likes Received:
    122
    Thật tình không thể giải thích nổi 1 mạch đơn giản đến thế này mà cho 1 chất âm quá đẹp như vậy...
     
  7. NDHien

    NDHien Advanced Member

    Joined:
    12/11/09
    Messages:
    1.693
    Likes Received:
    11
    Chào các bác

    Dậy mình bỏ dự án GM3 để làm Nem ...... :mrgreen: , hic... vừa kiếm ra chỗ mua 10P20R/N20R chưa kịp mua thì .., định dùng 2SA1209 và 2SC2911 để lái Mosfet , chắc bi giờ dùng nó để lái Nem :D , nói đùa cho vui thôi chứ mình đang chờ BO .Bác Quang làm một cái rồi kêu thợ hàn đến hàn dính vào cái cửa sắt chứ không lại bị cướp mất.

    Thân
     
  8. lengkeng

    lengkeng Advanced Member

    Joined:
    31/10/06
    Messages:
    1.339
    Likes Received:
    17
    Location:
    Biên Hoà Đồng Nai
    "C6 - A brass case (wet) tantalum will give the best performance in the bass region "
    Tụ hồi tiếp bằng tantalum thì nó nói cho giải bass tốt hơn không biết có đúng không. Cụ nào dịch hộ cái !.
     
  9. mimosalq

    mimosalq Advanced Member

    Joined:
    8/5/06
    Messages:
    12.824
    Likes Received:
    122
    Em cũng lấy 1 đống thuốc về để làm con GM để đời,chưa kịp làm dính vô con Naim này cả tháng nay chết ngất với nó ...
     
  10. star385960

    star385960 Advanced Member

    Joined:
    12/3/09
    Messages:
    780
    Likes Received:
    324
    Location:
    Hà Nội
    Em đang chuẩn bị ngất theo đây..vừa mới cai hàn xì đc vài tháng giờ lại tái nghiện rùi hix...
     
  11. touch3G

    touch3G Advanced Member

    Joined:
    3/1/10
    Messages:
    1.734
    Likes Received:
    1
    Bác lại lăn tăn rồi. Bác cứ đứng núi này trông núi nọ thì chẳng ráp được cái nào đâu. GM mà bác cứ chơi hết thuốc thì Naim cũng phải ngước nhìn đấy ạ.
     
  12. mimosalq

    mimosalq Advanced Member

    Joined:
    8/5/06
    Messages:
    12.824
    Likes Received:
    122
    Trời anh NDHien cũng thuộc dạng ráp nhiều mạch nhất trên đây đó anh.Em thấy mạch nào ảnh cũng làm hết đó.
     
  13. NDHien

    NDHien Advanced Member

    Joined:
    12/11/09
    Messages:
    1.693
    Likes Received:
    11
    Chào bác Tớt

    Mình đang âm thầm chờ 10N20R và 10P20R ở Anh về , tụ thì mình đã thử rồi Teapo/Yageo 4700uF/125V và Philips BC 4700uF/100V nghe không có gì khác biệt :D hic.. phải mua 12 em mởi thử được . lái bằng 2SA1209 và 2SC2911 cũng đang chờ , đã mua thêm 50 viên philips BC 2700uF/100V ( 30 X 40mm $2.00 /viên ) cũng đang chờ , trở dale cũng đang chờ :mrgreen: , kinh nghiệm kỳ trước dùng LK lộn xôn , kỳ này làm nó cho xong rồi thôi :mrgreen: , bận túi bụi nhưng cũng ráng .Dạo này bác có làm thêm gì không , gần anh Quang chắc nhiều chuyện làm lắm :D , Nem thì mình chưa dính vào vì còn chờ BO vì nghe anh em khen quá .

    Thân
     
  14. touch3G

    touch3G Advanced Member

    Joined:
    3/1/10
    Messages:
    1.734
    Likes Received:
    1
    Vẫn đang làm GM thôi, sắp xong rồi, nhưng với linh kiện tàm tạm thôi. Chắc là nghe được thôi nhưng không thể hay được. Trong thời gian hoàn thiện GM mình đã ráp thêm con F5 nonturbo để nghe tạm.
     
  15. mimosalq

    mimosalq Advanced Member

    Joined:
    8/5/06
    Messages:
    12.824
    Likes Received:
    122
    Anh còn bộ C5200/A1943 của NCC không anh?Còn thì hú em nhé...
     
  16. tuninh

    tuninh Advanced Member

    Joined:
    8/11/08
    Messages:
    2.032
    Likes Received:
    3
    anh lại ham cặp 10N20R và 10P20R rẻ này rồi, có vẻ như cặp này không được thiết kế cho audio đâu anh, nguồn gốc không rõ ràng nhưng hình như nó là dạng cắt đi cái gì đó của cặp 10n20 và 10p20 được dùng trong GM , vì vậy nó mới có giá mềm đó và lại không có data sheet từ hàng mà chỉ là cái datasheet không rõ ràng từ thằng bán :lol:

     
  17. xuantrungkts

    xuantrungkts Advanced Member

    Joined:
    28/1/11
    Messages:
    626
    Likes Received:
    8
    Location:
    Hà Nội
    Đẹp quá bác Quang ơi, đen sì sì đúng chất Naim rồi! :mrgreen:
     
  18. Bandan_toanphan

    Bandan_toanphan Advanced Member

    Joined:
    6/3/08
    Messages:
    660
    Likes Received:
    7
    Location:
    Hải Phòng
    Iem xin các bác đừng làm em lung lay ý chí, GM của em còn chưa ra cái hình thù gì mà từ hôm đọc top này đến giờ em nóng hết cả ruột!
    Ha.......y ..........l........à?????? :?: :?: :?:
     
  19. touch3G

    touch3G Advanced Member

    Joined:
    3/1/10
    Messages:
    1.734
    Likes Received:
    1
    Còn thì vẫn còn, nhưng đã gắn vào Leach 3 cặp sò rồi. Lúc trước anh mua của NCC 4 cặp, cháy mất 1 cặp, bổ sung thêm bằng mấy cặp Nhật tảo. Giờ chẳng biết cặp nào của NCC, cặp nào của Nhật tảo. Nếu cần thì qua xem và tháo về thôi.
     
  20. vnonlinegl

    vnonlinegl Advanced Member

    Joined:
    19/4/12
    Messages:
    57
    Likes Received:
    0
    anh quang ơi ! anh có sơ đồ của naim ko em tìm các trang mà ko có anh up cho em vói anh ạ :roll:
     
  21. mimosalq

    mimosalq Advanced Member

    Joined:
    8/5/06
    Messages:
    12.824
    Likes Received:
    122
  22. mimosalq

    mimosalq Advanced Member

    Joined:
    8/5/06
    Messages:
    12.824
    Likes Received:
    122
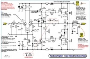
    Còn đây là schematic em đang chờ pcb....Đã test mấy tháng nay rồi. :D
     

    Attached Files:

    • 1.jpg
      1.jpg
      File size:
      56,5 KB
      Views:
      129
  23. mimosalq

    mimosalq Advanced Member

    Joined:
    8/5/06
    Messages:
    12.824
    Likes Received:
    122
    và pcb..............................................................
     

    Attached Files:

    • 2.jpg
      2.jpg
      File size:
      98,8 KB
      Views:
      116
  24. vnonlinegl

    vnonlinegl Advanced Member

    Joined:
    19/4/12
    Messages:
    57
    Likes Received:
    0
    vâng em cảm ơn anh nhiều :p :p
     
  25. star385960

    star385960 Advanced Member

    Joined:
    12/3/09
    Messages:
    780
    Likes Received:
    324
    Location:
    Hà Nội
    Hôm nay có PCB mới thì phải :D
     

Share This Page

Loading...