DIY và nhân bản Naim NAC, NAP & CAP từ A-Z

Discussion in 'Bán dẫn' started by ThuyLT, 7/6/10.

  1. tuanhaitin

    tuanhaitin Advanced Member

    Joined:
    18/4/10
    Messages:
    1.587
    Likes Received:
    16
    Location:
    Phú Nhuận-HCM
    - Lý do là do Rdc của choke lớn. Rớt áp trên một cục choke của Bác khoảng 12 volt nên áp sẽ giảm nghiêm trọng, tiếng sẽ xìu. Cục choke em giống như một cục của Bác (RDC). Còn đấu 2 cục thì áp trên choke còn 6 volt. (cái này em chưa thử)
     
  2. Watermill

    Watermill Advanced Member

    Joined:
    29/4/12
    Messages:
    110
    Likes Received:
    0
    Mạch này chạy điện áp +-32V đúng không bác nhỉ?
     
  3. tuanhaitin

    tuanhaitin Advanced Member

    Joined:
    18/4/10
    Messages:
    1.587
    Likes Received:
    16
    Location:
    Phú Nhuận-HCM
    - Vâng từ 28 - 32 Vdc trước mạch regu, sau regu khoảng 20 voltDC
     
  4. hlchip

    hlchip Advanced Member

    Joined:
    18/7/12
    Messages:
    520
    Likes Received:
    0
    Location:
    Phu Nhuan Dist. - Lang Thang
    Nghe Bác Quang cúm, trưa nay sang thăm. Thấy pcb đẹp quá, thế là em lại bị dính vào nap135. Kỳ này lại toi với Gấu hixxx :( . Nói thật cho đến giờ e chưa hoàn hồn xong vụ Goldmund các Bác ạ! thôi thì cứ lai rai cho khỏi thất nghiệp....
     
  5. tranguyennguyen

    tranguyennguyen Advanced Member

    Joined:
    20/4/11
    Messages:
    3.529
    Likes Received:
    25
    Location:
    Hà Nội
    Có choke thì em không dùng regu nữa :mrgreen:
     
  6. tngoctu

    tngoctu Advanced Member

    Joined:
    10/10/10
    Messages:
    2.366
    Likes Received:
    186
    Ôi em dởm quá, xuất opt thì cần thiết gì quả choke nữa nhỉ, cứ quen kiểu nghĩ cũ. Thanks. :D
     
  7. addicted

    addicted Advanced Member

    Joined:
    4/4/06
    Messages:
    1.248
    Likes Received:
    1
    Location:
    Rìa Thành Công Bang.
    Các bác ở gần mặt trời thích thật, cứ thích là sang cướp có ngay PCB, khỏi cần đăng ký chi hết, chả bù cho chúng em ở xa ngày ngày ngóng trông, đang mừng vì thấy thông báo có PCB là lại có ngay thông báo PCB đã bị cướp hết .... :mrgreen:
     
  8. DThocviec

    DThocviec Advanced Member

    Joined:
    16/6/12
    Messages:
    265
    Likes Received:
    0
    [/quote]

    Các bác ở gần mặt trời thích thật, cứ thích là sang cướp có ngay PCB, khỏi cần đăng ký chi hết, chả bù cho chúng em ở xa ngày ngày ngóng trông, đang mừng vì thấy thông báo có PCB là lại có ngay thông báo PCB đã bị cướp hết .... :mrgreen:[/quote]
    Bác cứ nói thế.
    gớm khổ, cứ sang mà cướp, cái mặt sẽ to ngay thoai, vì các bác đăng ký xếp hàng dài trước cửa Bác Quang kia kài. :lol:
    trưa này tính cướp một miếng PCB, mà nào có được đâu. :cry:
     
  9. diyampli

    diyampli Advanced Member

    Joined:
    15/6/10
    Messages:
    6.542
    Likes Received:
    304
    Location:
    Anh có vào Nghĩa Lộ với em không?
    Em có tin vui cho bác nào chưa có nguồn cho naim chả đây, hiện em mới phát hiện 1 kho xuyến nếu match pair tầm cỡ chục cặp :lol: hàng đẹp lắm mỗi chú được 350W. Dự kiến quấn xong em có đường kính ngoài cỡ 18cm dày tầm 5cm thoai :mrgreen:
    Với cấu hình stereo cho 2 kênh thì 10A cho quận 0-30V; 0-30V. 1A cho quận 0-40V; 0-40V.
    Em sẽ mua giúp lõi hoặc hỗ trợ quấn đẹp gần máy :mrgreen:
     
  10. mimosalq

    mimosalq Advanced Member

    Joined:
    8/5/06
    Messages:
    12.824
    Likes Received:
    122
    Trời sáng mai pcb mới có mà,tin đồn thất thiệt nhé ...
     
  11. mimosalq

    mimosalq Advanced Member

    Joined:
    8/5/06
    Messages:
    12.824
    Likes Received:
    122
    Khaoi tây dùng choke cho cái pre bán dẫn đây..........
     

    Attached Files:

    • 1.jpg
      1.jpg
      File size:
      89,4 KB
      Views:
      198
  12. Bandan_toanphan

    Bandan_toanphan Advanced Member

    Joined:
    6/3/08
    Messages:
    660
    Likes Received:
    7
    Location:
    Hải Phòng
    Choke bên ây bán rẻ hay sao mà dùng lãng phí quá! Em đang định lấy cái ba của đầu Qíheng cuộn lại để làm nguồn cho pre nhìn vầy oải quá :mrgreen:
     
  13. NDHien

    NDHien Advanced Member

    Joined:
    12/11/09
    Messages:
    1.693
    Likes Received:
    11
    Sao chả thấy Tantalum đâu bác Quang ơi :mrgreen: , ai dùng BA nguồn 20VAC chắc phải dùng Choke 500mA quá cho DCR nhỏ lại , áp rơi ít , chỉ sợ vỏ hộp không chỗ chứa :D .

    Thân
     
  14. mimosalq

    mimosalq Advanced Member

    Joined:
    8/5/06
    Messages:
    12.824
    Likes Received:
    122
    Dạ đây 1 góc nhỏ ...
     

    Attached Files:

    • 1.jpg
      1.jpg
      File size:
      143,7 KB
      Views:
      163
    • 2.jpg
      2.jpg
      File size:
      147 KB
      Views:
      167
  15. n_nhoang

    n_nhoang Advanced Member

    Joined:
    29/7/06
    Messages:
    2.520
    Likes Received:
    20
    bác Quang đã được nghe cai pre này chưa :wink: Nó vượt qua Nem ở nhiều điểm lắm đó :mrgreen:
     
  16. tuninh

    tuninh Advanced Member

    Joined:
    8/11/08
    Messages:
    2.032
    Likes Received:
    3
    Thuốc mới này thế nào hả anh, cho em 1 đơn được không?

     
  17. mimosalq

    mimosalq Advanced Member

    Joined:
    8/5/06
    Messages:
    12.824
    Likes Received:
    122
    Và đây phối ghép tụ hồi tiếp tantalum 47uF Western Electric,tụ vào Aerovox 2.2uF và cặp sò C5200 Toshiba cho trung âm đẹp tuyệt vời.........
     

    Attached Files:

    • 1.jpg
      1.jpg
      File size:
      126,5 KB
      Views:
      134
  18. mimosalq

    mimosalq Advanced Member

    Joined:
    8/5/06
    Messages:
    12.824
    Likes Received:
    122
    Dạ em có ráp thử rồi nghe vocal khá tốt nhưng điểm mạnh của NAC72 là cá tính và càng nghe càng thích thì em thấy nó thua Naim anh à.Em có sửa lại cái nguồn như anh đề nghị thì thấy thay đổi khá theo chiều hướng tích cực.Em đang nghiên cứu kỷ phần nguồn cho em nó...
     
  19. mimosalq

    mimosalq Advanced Member

    Joined:
    8/5/06
    Messages:
    12.824
    Likes Received:
    122
    Ok con gà đen... :D
     
  20. minhhieu0310

    minhhieu0310 Approved Member

    Joined:
    30/5/11
    Messages:
    7
    Likes Received:
    0
    Anh ơi, giấu cho em 1 bộ nhé
     
  21. n_nhoang

    n_nhoang Advanced Member

    Joined:
    29/7/06
    Messages:
    2.520
    Likes Received:
    20
    OK ,có thể còn phụ thuộc vào phối ghép nữa
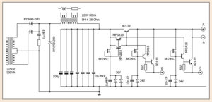
    Ban chiều có nói về cái Choke , nhưng có lẽ mọi người đang nghĩ đặt nó sau ổn áp :shock: , có một chút lỗn lận ở đây
    Cái choke em hiểu nó là phần tử trong nắn lọc nên nó cũng nằm trong vùng này ,có nghĩa là trước ổn áp
    Còn cái mạch của khoai Tây kia nó lại sử dụng với mục đích khác chứ không phải chức năng lọc nguồn , vị trí của nó cũng hơi đặc biệt :mrgreen:
     
  22. mimosalq

    mimosalq Advanced Member

    Joined:
    8/5/06
    Messages:
    12.824
    Likes Received:
    122
    Dạ cái mạch cụ khoai tây này dùng choke làm phần lọc nguồn trước khi đưa vào ổn áp nên dù dùng tụ lọc khá ít nhưng chất âm thì trở nên huyền ảo hơn... :D
     

    Attached Files:

    • 1.jpg
      1.jpg
      File size:
      44,8 KB
      Views:
      83
  23. n_nhoang

    n_nhoang Advanced Member

    Joined:
    29/7/06
    Messages:
    2.520
    Likes Received:
    20
    Vâng chính xác ạ , nó bù năng lượng trong chu kỳ tụ xả :mrgreen:em cũng đầu tư cho nó rất nhiều ( có thể còn hơn Nem ) :mrgreen:
     
  24. tranguyennguyen

    tranguyennguyen Advanced Member

    Joined:
    20/4/11
    Messages:
    3.529
    Likes Received:
    25
    Location:
    Hà Nội
    Chính là chức năng của choke, có gì bí hiểm đâu bác.
    Theo sơ đồ thì đây chính là cuộn sơ cấp của 1 biến áp 80VA
     
  25. DThocviec

    DThocviec Advanced Member

    Joined:
    16/6/12
    Messages:
    265
    Likes Received:
    0
    Anh quang, mai Pcb về anh nhớ bỏ vào bọc 1 set full option giúp em nhé anh . thank anh nhiều.
     

Share This Page

Loading...