DIY và nhân bản Naim NAC, NAP & CAP từ A-Z

Discussion in 'Bán dẫn' started by ThuyLT, 7/6/10.

  1. Bandan_toanphan

    Bandan_toanphan Advanced Member

    Joined:
    6/3/08
    Messages:
    660
    Likes Received:
    7
    Location:
    Hải Phòng
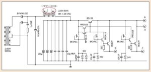
    Các bác có thể giải thích rõ hơn được không ạ, 2 cuộn chỗ em khoanh đỏ thì nó đấu vào đâu :?:
     

    Attached Files:

    • 1.jpg
      1.jpg
      File size:
      41,8 KB
      Views:
      448
  2. mimosalq

    mimosalq Advanced Member

    Joined:
    8/5/06
    Messages:
    12.824
    Likes Received:
    122
    Không ,nó chỉ tận dụng cuộn sơ cấp làm choke thôi.
     
  3. Bandan_toanphan

    Bandan_toanphan Advanced Member

    Joined:
    6/3/08
    Messages:
    660
    Likes Received:
    7
    Location:
    Hải Phòng
    Vậy em hiểu rồi! Em cũng chơi thử kiểu này xem sao :p
     
  4. mimosalq

    mimosalq Advanced Member

    Joined:
    8/5/06
    Messages:
    12.824
    Likes Received:
    122
    Nguồn cho NAC72 có thể thử dùng tụ lọc và choke như trên và cấp cho LM317 như thế này,ngõ ra LM317 chỉ 1 con tụ polystyren 10nF thôi.Nhớ là biến áp trong trường hơp này phải to 300VA trở lên.

    Nguồn kiểu này sẽ làm âm thanh rất tự nhiên(Voices are very natural, sweet, and detailed, bass are fast and depth. Listening seems so easy and natural.)
     

    Attached Files:

    • 1.jpg
      1.jpg
      File size:
      12,9 KB
      Views:
      433
  5. Bandan_toanphan

    Bandan_toanphan Advanced Member

    Joined:
    6/3/08
    Messages:
    660
    Likes Received:
    7
    Location:
    Hải Phòng
    Vâng! cám ơn bác đã chỉ bảo, em đang chuẩn bị biến áp rồi chỉ đợi pcb nữa là ok :!:
     
  6. namphong1512

    namphong1512 Advanced Member

    Joined:
    27/10/11
    Messages:
    82
    Likes Received:
    0
    Nếu quấn lấy chỉ cần quấn 01 quận thôi hả bác
     
  7. hlchip

    hlchip Advanced Member

    Joined:
    18/7/12
    Messages:
    520
    Likes Received:
    0
    Location:
    Phu Nhuan Dist. - Lang Thang
    khà khà, ý em là thấy đẹp nên book ngay 1 vé chứ em đã có gì đâu ạ, các Bác đừng nôn mà nóng trong người nhé.... :mrgreen:
     
  8. diyampli

    diyampli Advanced Member

    Joined:
    15/6/10
    Messages:
    6.542
    Likes Received:
    304
    Location:
    Anh có vào Nghĩa Lộ với em không?
    Cụ làm em là đệ của bác Quang còn phải bốc máy gọi......................... :oops:
     
  9. lam_nguyen77

    lam_nguyen77 Advanced Member

    Joined:
    30/9/11
    Messages:
    89
    Likes Received:
    1
    tối hôm qua ngồi hàn gần 2 tiếng xong em pre NAC kiểm tra sơ qua và hồi hộp đóng điện đo nguồn 20v DC out được khoảng 4mv mừng quá cấp tín hiệu cho em nó vặn Volume nghe Mạnh đình hát cảm thấy thất vọng quá tiếng cứ phè phè thế nào bực miình quá lên giường ngủ sớm với gấu một bữa . Sáng nay dậy sớm bỗng sực nhớ mình hàn thừa 2 em điện trở 100K liền tháo ra và đóng điện ngồi nghe em nó phê quá trễ cả giờ đi làm ....Ôi phê quá ! chắc em nghiện nem với chả quá ...he he ....em dài dòng tí .
    @Anh Quang : Nap của em bị thiếu 4 con fzt không biết thay bằng D139 được không anh ?
    Hình em nó em chụp tối qua đây
     

    Attached Files:

  10. mimosalq

    mimosalq Advanced Member

    Joined:
    8/5/06
    Messages:
    12.824
    Likes Received:
    122
    Anh vừa kiểm tra layout bị thiếu 1 đường.Thành thật xin lổi anh em,pcb củ thì không bị sửa thành layout mới thì thế nào bị mất 1 nét. :(
    Tạm thời gắn cũng ok,vài hôm nữa có hàng FZT anh gởi tiếp. :D
     

    Attached Files:

  11. mimosalq

    mimosalq Advanced Member

    Joined:
    8/5/06
    Messages:
    12.824
    Likes Received:
    122
    Trời ra Sao Kim nó nói mình chờ 1 tiếng nữa có pcb........................ :(
     
  12. NDHien

    NDHien Advanced Member

    Joined:
    12/11/09
    Messages:
    1.693
    Likes Received:
    11
    Vậy chứ tí bác đến nó lại hẹn đến ngày mai cho coi :D

    Thân
     
  13. tngoctu

    tngoctu Advanced Member

    Joined:
    10/10/10
    Messages:
    2.366
    Likes Received:
    186
    Các bác giải thích hộ em chỗ nguồn pre tí ah. Nếu lắp lm thì ko lắp zenner em hiểu rồi, riêng chỗ 3 con led đỏ thấy có bác gắn còn bác ko gắn, hình như nó để ghim áp.
    Chỗ trở 100K và 20K đánh dấu ** thì gắn thế nào, theo em hiểu là lắp 2 con này theo volume. Thanks.
     
  14. nguyensyanhduy

    nguyensyanhduy Advanced Member

    Joined:
    5/10/09
    Messages:
    920
    Likes Received:
    47
    Location:
    BH-ĐN
    anh quang nếu bo pre nac72 mà có dư chia em 1 bo nha anh thank anh trước
     
  15. chimchich

    chimchich Advanced Member

    Joined:
    5/9/12
    Messages:
    304
    Likes Received:
    0
    e cung là thành viên nghiện nac,nap . :wink: các anh ơi cho em hỏi .cái pre nac72 cấp điện ac in.bao nhiêu.nắn lọc xong còn lại bao nhiêu vot dc là đủ.của em đầu vào 24vot ac.đầu ra 16vot dc.em thấy các anh em trên đây dc 19.5 hây 20 vot dc. không biết của em có bị thiếu khong .mong cac anh hướng dẩn.cảm ơn anh em nhiều
     
  16. diyampli

    diyampli Advanced Member

    Joined:
    15/6/10
    Messages:
    6.542
    Likes Received:
    304
    Location:
    Anh có vào Nghĩa Lộ với em không?
    Em xin trả lời cho bác.
    1. Phần ghim áp nguồn có 3 options bác chọn 1 trong 3 kiểu: ghim bằng LM329, zenner 6V2 hoặc bằng 3 led đỏ.
    2. con trở 100K là trở lọc đầu vào nên bác phải lắp, trở 20K** thì dùng khi volume của bác lớn hơn 20K.
     
  17. tngoctu

    tngoctu Advanced Member

    Joined:
    10/10/10
    Messages:
    2.366
    Likes Received:
    186
    Thanks bác rất nhiều. Rất clear :mrgreen:
     
  18. Bandan_toanphan

    Bandan_toanphan Advanced Member

    Joined:
    6/3/08
    Messages:
    660
    Likes Received:
    7
    Location:
    Hải Phòng
    Cho mình thắc mắc một chút là mình còn dư một ít led vàng có dùng được không hay nhất định là phải led màu đỏ :mrgreen:
     
  19. anhbayxi

    anhbayxi Advanced Member

    Joined:
    27/5/06
    Messages:
    644
    Likes Received:
    4
    Location:
    Bình Định là quê, Hà Nội là nhà
    Cái này thì chỉ cần 1 cục là đủ cho Naim ah bác Đì am? Mà giờ em nhờ bác làm giùm cho thì chuyển từ trên bác về nghe chừng cũng lích kích quá nhỉ vì em hồi này cũng k có nhiều thời gian để DIY nữa rồi :(
    Gì đi nữa thì cũng rất là cảm ơn bác đã nhiệt tình giúp đỡ mọi người. Giá mà ai cũng như bác thì đời đẹp biết bao :D
     
  20. tranguyennguyen

    tranguyennguyen Advanced Member

    Joined:
    20/4/11
    Messages:
    3.529
    Likes Received:
    25
    Location:
    Hà Nội
    Em dự rằng không ảnh hưởng lắm.
    Thông thường LED 5 mm đỏ điện áp khoảng 2V, dòng 20 mA,
    LED vàng điện áp 1,8-2,2 V, dòng max 30 mA.
    Tóm lại gần như nhau. Bác đừng gắn LED siêu sáng nhé :mrgreen:
     
  21. Bandan_toanphan

    Bandan_toanphan Advanced Member

    Joined:
    6/3/08
    Messages:
    660
    Likes Received:
    7
    Location:
    Hải Phòng
    Thanks bác! có khi em lại phải làm chuột bạch cái vụ led này quá :mrgreen:
     
  22. tranguyennguyen

    tranguyennguyen Advanced Member

    Joined:
    20/4/11
    Messages:
    3.529
    Likes Received:
    25
    Location:
    Hà Nội
    Chính xác, dễ không mà. Bác nối tiếp con LED với 1 con trở, tính gần đúng dòng tiêu thụ khoảng 5-20 mA rồi đấu vào nguồn 6V hoặc 12V nào sẵn có. Đo điện áp rơi trên LED là ok ngay. Hoặc dùng nguồn 12 V thì đo luôn trên 3 con, quá dễ :mrgreen:
    LED siêu sáng từ 2,7 đến 3,2 V cơ, dòng những khoảng 350 mA nên không dùng được ở đây.
     
  23. diyampli

    diyampli Advanced Member

    Joined:
    15/6/10
    Messages:
    6.542
    Likes Received:
    304
    Location:
    Anh có vào Nghĩa Lộ với em không?
    Vâng 5A/1ch mà bác!
    Dạo này em toàn quấn nguồn xong lại làm chuyến quay về Hà Thành chơi với mấy bác thôi, chớ ở trên này một mình buồn lắm.
    Vào đây tinh thần chia sẻ là chính để gắn kết đam mê mà :mrgreen:
     
  24. DThocviec

    DThocviec Advanced Member

    Joined:
    16/6/12
    Messages:
    265
    Likes Received:
    0
    ới mấy anh ơi, con BUX41, và con 2n6688 dùng làm gì nhỉ, có dùng cho Aplifier duoc không vậy?
    :)
     
  25. tuanhaitin

    tuanhaitin Advanced Member

    Joined:
    18/4/10
    Messages:
    1.587
    Likes Received:
    16
    Location:
    Phú Nhuận-HCM
    APPLICATIONS
    ·For power supplies and other high-voltage
    switching applications .................................................................................2N6688

    . . . designed for high speed, high current, high power applications................BUX41


    Em xem qua nó không có ứng dụng cho Audio. :mrgreen:
    P/S: Cụ siêng ghê, hôm nào em ghé Mr Nui Đô Đen xem có gì không.
     

Share This Page

Loading...