DIY và nhân bản Naim NAC, NAP & CAP từ A-Z

Discussion in 'Bán dẫn' started by ThuyLT, 7/6/10.

  1. mimosalq

    mimosalq Advanced Member

    Joined:
    8/5/06
    Messages:
    12.824
    Likes Received:
    122
    Mới vừa lấy biến áp về,sáng mai gởi em nhé...Thân
     
  2. tngoctu

    tngoctu Advanced Member

    Joined:
    10/10/10
    Messages:
    2.366
    Likes Received:
    186
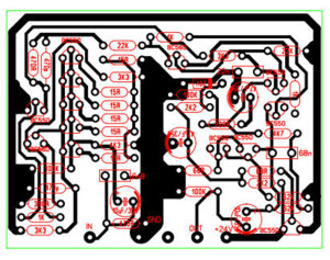
    Em đã nhận được quà anh gởi, anh cho em biết em thiếu bao nhiêu khói lửa em chuyển gởi lại anh nhé.
    Con softstart anh gởi em lắp thế nào anh hướng dẫn em với nhé. Thanks anh.
     
  3. mimosalq

    mimosalq Advanced Member

    Joined:
    8/5/06
    Messages:
    12.824
    Likes Received:
    122
    Khaka chỉ cần nối tiếp với cuộn sơ cấp biến áp là xong,đơn giản lắm. :D
     
  4. tngoctu

    tngoctu Advanced Member

    Joined:
    10/10/10
    Messages:
    2.366
    Likes Received:
    186
    Con này chịu nổi 2 cục 6A một lúc ko anh, em chơi 2 cục cho 2 kênh anh ah :mrgreen:
     
  5. mimosalq

    mimosalq Advanced Member

    Joined:
    8/5/06
    Messages:
    12.824
    Likes Received:
    122
    Vậy anh gởi thêm 1 con nữa nhé.
     
  6. tuanvandon

    tuanvandon Advanced Member

    Joined:
    2/12/11
    Messages:
    235
    Likes Received:
    0
    Location:
    Hạ Long
    Anh Quang ơi em ko biết em thiếu anh khói lửa bao nhiêu nhưng em gửi tạm cho anh 3.000K vậy!
    Còn thiếu bao nhiêu anh bảo em một tiếng nhé! Em giục nhiều lần rồi mà anh chẳng bảo gì làm em ngại quá!
     
  7. Nguyen Bao

    Nguyen Bao Advanced Member

    Joined:
    1/3/12
    Messages:
    260
    Likes Received:
    0
    Anh Quang thức khuya vậy, mai em lại"vác" Naim sang để anh "tẩm độc"dùm em nhé sẵn tiện làm vài cái tụ không dây luôn :p
     
  8. mimosalq

    mimosalq Advanced Member

    Joined:
    8/5/06
    Messages:
    12.824
    Likes Received:
    122
    MC phono hòan chỉnh..............................
     

    Attached Files:

    • 1.jpg
      1.jpg
      File size:
      62,9 KB
      Views:
      436
  9. ngvquoc

    ngvquoc Advanced Member

    Joined:
    27/6/09
    Messages:
    1.110
    Likes Received:
    0
    Sao tẩm thuốc độc hoài vậy. Nhiều quá không tốt đâu.
     
  10. NDHien

    NDHien Advanced Member

    Joined:
    12/11/09
    Messages:
    1.693
    Likes Received:
    11
    Hic cái MC catridge của mình nghe nhiều quá hư rồi , không mua lại được vì đắt quá , bây giờ chỉ còn MM thôi , cái này có thể giảm gain cho MM được không bác .

    Thân
     
  11. mimosalq

    mimosalq Advanced Member

    Joined:
    8/5/06
    Messages:
    12.824
    Likes Received:
    122
    Được chứ anh nhưng em làm luôn bo MM mà anh,vậy nó mới pro.Hôm bữa tính làm theo cái mạch Tom Evans,nhưng thử cái này bỏ luôn ý định đó.
     
  12. Bandan_toanphan

    Bandan_toanphan Advanced Member

    Joined:
    6/3/08
    Messages:
    660
    Likes Received:
    7
    Location:
    Hải Phòng
    Hôm nay em mới nhận được bo, họ gửi về trường từ hôm qua mà chị hiệu trưởng quên không bảo gấu mập đến sáng nay hắn mới cầm về, vui quá cám ơn bác Quang!
     
  13. hlchip

    hlchip Advanced Member

    Joined:
    18/7/12
    Messages:
    520
    Likes Received:
    0
    Location:
    Phu Nhuan Dist. - Lang Thang
    Kính gửi các Bác, nhân các cụ ngoài HN có buổi gặp gỡ nhà Bác Phú, em cũng thay mặt Bác Mimosalq & vài ae trong SG mang 1 thùng tụ không dây xanh sang cho vui. Hixxx, nhà Bác này toàn hàng độc, em choáng... xin được update vài hình ảnh các Bác xem


    Bác Phú đang cắm rút


    Các Cụ đang thẩm âm


    Một chút ít hàng (còn cả kho hàng độc như loa, OPT, đèn, phân tần, pre...vv, xin lỗi vì lý do an ninh)
     

    Attached Files:

  14. hlchip

    hlchip Advanced Member

    Joined:
    18/7/12
    Messages:
    520
    Likes Received:
    0
    Location:
    Phu Nhuan Dist. - Lang Thang
     

    Attached Files:

  15. themask

    themask Advanced Member

    Joined:
    15/4/09
    Messages:
    547
    Likes Received:
    1
    Pre Nac tạm bợ của e cất tiếng hát rồi, giao lưu thi đấu pre đi các cụ ơi :D
    [​IMG]
    [​IMG]
     
  16. NDHien

    NDHien Advanced Member

    Joined:
    12/11/09
    Messages:
    1.693
    Likes Received:
    11
    Chào các bác
    Nghe như thế nào mà bác themask lại muốn giao lưu thi đấu :D , nói đùa cho vui tí chứ chất âm như thế nào vậy bác , mình cũng dùng tụ phim từ đầu đến đuôi giống như của bác vậy , ngay cả tụ hồi tiếp cũng là tụ phim luôn do đó mình mới hỏi vì nhiều nhười cho rằng tụ phim cho tiếng mỏng hơn là tụ hóa , con pre cực hay kho xưa dùng BA 10K , nhưng sau khi thay cái BA 10K giống của bác ( ladder ) thì tiếng trong đi thấy rõ , mình chỉ còn thiếu vài con trở thôi , chắc cũng vài tuần nữa là xong .

    Thân
     
  17. tda7293

    tda7293 Advanced Member

    Joined:
    7/9/07
    Messages:
    95
    Likes Received:
    1
    Xin lỗi Spam tí Các bác ơi có bác nào con dư cặp tụ hồi tiếp Non-Polar hoặc Bi-polar 220uF 25v không chia lại cho mình 1 cặp với
     
  18. mimosalq

    mimosalq Advanced Member

    Joined:
    8/5/06
    Messages:
    12.824
    Likes Received:
    122
    Nhờ cái điện thọai hư mà em làm được nhiều việc,cai layout phono mm vừa xong cho đủ bộ nè,,,
     

    Attached Files:

    • 1.jpg
      1.jpg
      File size:
      56,2 KB
      Views:
      251
  19. mimosalq

    mimosalq Advanced Member

    Joined:
    8/5/06
    Messages:
    12.824
    Likes Received:
    122
    Pre NAC72....................................................
     

    Attached Files:

    • 1.jpg
      1.jpg
      File size:
      69,6 KB
      Views:
      242
  20. themask

    themask Advanced Member

    Joined:
    15/4/09
    Messages:
    547
    Likes Received:
    1
    Cụ đang ở đâu, nếu ở HCM thì chạy qua chỗ mình nhé
    @Bác NDhien: không phải vì e nghĩ con của e quá hay rồi để thi đấu mà e muốn giao lưu để tìm ra cấu hình tốt nhất rồi làm theo :D
     
  21. mimosalq

    mimosalq Advanced Member

    Joined:
    8/5/06
    Messages:
    12.824
    Likes Received:
    122
    Qua anh lấy mấy con westcap về tẫm bổ cho em nó. :D
     
  22. corube1981

    corube1981 Advanced Member

    Joined:
    22/3/12
    Messages:
    920
    Likes Received:
    7
    Lính mới tò te xin ra mắt tất cả ae trên diễn đàn VNAV.VN,mà hok biết tí gì về điện tử :)
    Qua tìm tòi và táy máy tay chân,em đã bắt đầu dấn thân vào cong đường DIY và dự án đầu tay cùa em là làm Pre Nac 72 & Nap 135
    và đây là tác phẩm đang làm qua 1 ngày ở nhà bang chủ đây

    Hình Pre Nac 72
    [​IMG]
    em còn thiếu 1 số trở 5 vòng màu như : 2,7k - 56k - 226K -và 1 dàn LM 317 - LM329,thêm ít tụ-biến áp-volume nữa

    Hình Pow 135
    [​IMG]
    còn thiếu linh tinh nữa như trở 5 vòng màu : 390R - 1M - và 1 số tụ nữa-nói chung là thiếu nhiều lắm

    cuối cùng là em cần người tiếp sức chỉ dẫn đi chợ Nhật Tảo,đi lang thang tìm mua đồ linh tinh,vì gần 10 năm rồi em ko biết chợ Nhật Tảo là gì nữa,giờ nó qua chợ mới càng xa lạ,chẳng biết mua dồ sao nữa,nên cần ae ở tp đi chợ thì hú em theo hầu với vì sợ mua hàng anh ba mà hầu như là hàng anh ba ko :)
    sdt của em đây 0938849597
    mai em lên anh Quang đặt thêm đồ nha anh,thanks
     
  23. hlchip

    hlchip Advanced Member

    Joined:
    18/7/12
    Messages:
    520
    Likes Received:
    0
    Location:
    Phu Nhuan Dist. - Lang Thang

    Hixxx, Bác bị Bác Quang cho uống toàn thuốc độc rồi, thế này chết ae khác thôi....
     
  24. DThocviec

    DThocviec Advanced Member

    Joined:
    16/6/12
    Messages:
    265
    Likes Received:
    0
    điện thoại hư hả anh. hèn gì cứ ò í e hoài.
    sáng mai em xuống anh lấy một bộ full pcb naim và 5 cặp bc550/560 cho nguyễn sỹ anh duy,
    một pcb nac, 1 pcb nap cho vu duy dong, và một pre nac, 1 nap 135 và một bo nguồn cho em. nhớ nhé anh.
    best regards,
     
  25. mimosalq

    mimosalq Advanced Member

    Joined:
    8/5/06
    Messages:
    12.824
    Likes Received:
    122
    Uh cái iphone nó bị treo qua nay,hiện giờ nó chỉ hiện cái hình đầu dây usb trỏ vào biểu tượng Itunes :(.Xui đến mức cái điện thọai sơ cua Jeep cũng bị mất nguồn luôn,pó tay.
     

Share This Page

Loading...