DIY và nhân bản Naim NAC, NAP & CAP từ A-Z

Discussion in 'Bán dẫn' started by ThuyLT, 7/6/10.

  1. espadon_vn

    espadon_vn Advanced Member

    Joined:
    26/3/08
    Messages:
    8.580
    Likes Received:
    181
    Location:
    KenKen /Xóm 4 - Lại Yên - Hoài Đức - Hà Nội/ Số 4
    Cụ chờ con wolfson nào thế :D?
     
  2. mimosalq

    mimosalq Advanced Member

    Joined:
    8/5/06
    Messages:
    12.824
    Likes Received:
    122
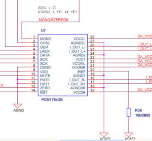
    Anh đang tích hơp all in one nè.dac pcm1794db,buffer và pre luôn cho đủ bộ. :D
     

    Attached Files:

    • 1.jpg
      1.jpg
      File size:
      43,5 KB
      Views:
      452
    • 2.jpg
      2.jpg
      File size:
      58,6 KB
      Views:
      455
    • 3.jpg
      3.jpg
      File size:
      63,9 KB
      Views:
      453
  3. lynhan159

    lynhan159 Advanced Member

    Joined:
    16/10/07
    Messages:
    3.017
    Likes Received:
    5
    Location:
    Phú Nhuận Bang, Sài Gòn
    con nào cũng được, AE làm là em đu theo :D .

    1794 Thi Văn cũng làm rồi thì phải. Thân
     
  4. mimosalq

    mimosalq Advanced Member

    Joined:
    8/5/06
    Messages:
    12.824
    Likes Received:
    122
    Kỳ này anh lấy DAC Gỗ Mun ,nó dùng con này và chip thì có nhiều không khan hiếm như mấy em kia và nó đang còn được sản xuất...
     
  5. espadon_vn

    espadon_vn Advanced Member

    Joined:
    26/3/08
    Messages:
    8.580
    Likes Received:
    181
    Location:
    KenKen /Xóm 4 - Lại Yên - Hoài Đức - Hà Nội/ Số 4
    Có dự án PCM1704 đấy cụ Lý, cái này hình như là mới có một dự án ...sắp triển khai thôi :lol:
     
  6. lynhan159

    lynhan159 Advanced Member

    Joined:
    16/10/07
    Messages:
    3.017
    Likes Received:
    5
    Location:
    Phú Nhuận Bang, Sài Gòn
    à! vậy là em ăn quả nhầm rồi :mrgreen: ! AQuang có bo chưa? đưa em dán nghe thử choa nhé. Thân
     
  7. mimosalq

    mimosalq Advanced Member

    Joined:
    8/5/06
    Messages:
    12.824
    Likes Received:
    122
    Bo này anh có rồi hàn cả chip lẫn thạch anh,linh kiện khác thì chưa? :D
     
  8. kirato

    kirato Advanced Member

    Joined:
    14/12/06
    Messages:
    1.807
    Likes Received:
    9
    Location:
    Tầu THỐNG NHẤT
    Chạy qua lấy đi cụ lý mần xong đấu với cái của nhà em không? Chứ làm 1 mình chơi 1 mình rõ chán. Con 1704 này khá hay đó, em đang ghép chung với con rề nac nghe nguồn từ vi tính khá hay và chi tiết
     
  9. MMX

    MMX Advanced Member

    Joined:
    14/5/11
    Messages:
    368
    Likes Received:
    40
    Bác Quang và các bác đã làm qua cho em hỏi con MJ15022 so với MJ15003 thì thế nào? chất tiếng có bằng MJ15003 không?
     
  10. minh_nt

    minh_nt Advanced Member

    Joined:
    26/4/10
    Messages:
    420
    Likes Received:
    0
    Vụ này khó nhỉ, mỗi người mỗi lỗ tai bác à. Nếu bác có 15022 thì cứ lắp vào mang qua em so sánh thử, Nap của em đang chạy 15003.
     
  11. corube1981

    corube1981 Advanced Member

    Joined:
    22/3/12
    Messages:
    920
    Likes Received:
    7
    anh em DIY biết công tắc ấn này bán ở trên toàn lãnh thổ Việt Nam,cửa hàng hoặc cá nhân nào dư dùng bán ko?,thân.
    [​IMG]
     
  12. tuanvandon

    tuanvandon Advanced Member

    Joined:
    2/12/11
    Messages:
    235
    Likes Received:
    0
    Location:
    Hạ Long
    Em mà biết chỗ bán thì em đã mua rồi!
    Bác hỏi bác Tuninh ấy! Hôm trước thấy bác ấy bảo đặt mua thêm ko biết bác ấy đã mua chưa! Em cũng đang cần!
     
  13. tngoctu

    tngoctu Advanced Member

    Joined:
    10/10/10
    Messages:
    2.366
    Likes Received:
    186
    Con này mua trên taobao bác ah, bác lên đấy dùng từ khóa onpow thì nó ra đủ mọi chủng loại bác cần, ví dụ:
    http://search8.taobao.com/search?q=onpo ... 58_8935934
    Chúc vui.
     
  14. nguyensyanhduy

    nguyensyanhduy Advanced Member

    Joined:
    5/10/09
    Messages:
    920
    Likes Received:
    47
    Location:
    BH-ĐN
    nap 135 của em tới đây rồi ạ ...............
     

    Attached Files:

  15. corube1981

    corube1981 Advanced Member

    Joined:
    22/3/12
    Messages:
    920
    Likes Received:
    7
    thanks anh nhiều,thấy nó bán nhiều mẫu đẹp quá,mà em hok biết mặt chữ anh ơi :(
     
  16. corube1981

    corube1981 Advanced Member

    Joined:
    22/3/12
    Messages:
    920
    Likes Received:
    7
    đóng điện được rồi đó :)
    mấy em diods nguồn đẹp quá,anh mua ở đâu thế chỉ em với
     
  17. nguyensyanhduy

    nguyensyanhduy Advanced Member

    Joined:
    5/10/09
    Messages:
    920
    Likes Received:
    47
    Location:
    BH-ĐN
    chưa có tụ nguồn bạn à mấy con đó mình mua bo về rã :mrgreen:
     
  18. corube1981

    corube1981 Advanced Member

    Joined:
    22/3/12
    Messages:
    920
    Likes Received:
    7
    tụ nguồn dùng daewoo hàn quốc dc rùi anh :)
     
  19. diyampli

    diyampli Advanced Member

    Joined:
    15/6/10
    Messages:
    6.542
    Likes Received:
    304
    Location:
    Anh có vào Nghĩa Lộ với em không?
    Con này em đoán là amp Cambridge ah bác Quang? :p
     
  20. mimosalq

    mimosalq Advanced Member

    Joined:
    8/5/06
    Messages:
    12.824
    Likes Received:
    122
    Em không nhận xét được vì cả 2 đều hay.Con MJ15022 thì giá đắt hơn nên chắc hay hơn... :D
     
  21. ngvquoc

    ngvquoc Advanced Member

    Joined:
    27/6/09
    Messages:
    1.110
    Likes Received:
    0
    Mới nhận được ít hàng độc chuẩn bị nâng cấp cho Naim đây. Nhưng mà dung lượng không biết có đủ không. Hàng xuất xứ USA
     

    Attached Files:

  22. kirato

    kirato Advanced Member

    Joined:
    14/12/06
    Messages:
    1.807
    Likes Received:
    9
    Location:
    Tầu THỐNG NHẤT
    quá tốt cho nem rùi.tiến hành đê xem tụ này có hay không, còn báo cáo ae biết để đi hốt nha
     
  23. NDonline

    NDonline Advanced Member

    Joined:
    13/3/11
    Messages:
    87
    Likes Received:
    0
    thanks anh nhiều,thấy nó bán nhiều mẫu đẹp quá,mà em hok biết mặt chữ anh ơi :([/quote]

    có nhiêù người nhận đặt hàng trên taobao mà bác, bác hỏi cụ google là ra ngay
     
  24. hlchip

    hlchip Advanced Member

    Joined:
    18/7/12
    Messages:
    520
    Likes Received:
    0
    Location:
    Phu Nhuan Dist. - Lang Thang
    Đúng là phong cách Mỹ nhỉ, thích hở hang, mặc cả áo lưới, ko mặc quần... test lẹ đi a
     
  25. ngvquoc

    ngvquoc Advanced Member

    Joined:
    27/6/09
    Messages:
    1.110
    Likes Received:
    0
    Em mới thay thử 1 kênh thì quyết định thay nhanh kênh còn lại. Tụ cũ là 10,00uF trong khi tụ này có 6,800uF thôi mà bass khác hẳn. Trưa nay chạy ra chỗ bán thì nó nói vài hôm nữa rồi hãy ra. KHi nào có em alo anh
     

Share This Page

Loading...