DIY và nhân bản Naim NAC, NAP & CAP từ A-Z

Discussion in 'Bán dẫn' started by ThuyLT, 7/6/10.

  1. addicted

    addicted Advanced Member

    Joined:
    4/4/06
    Messages:
    1.248
    Likes Received:
    1
    Location:
    Rìa Thành Công Bang.
    Thả nào em tìm mấy lần sơ đồ Naim 140 không thấy con IRF610 mà các bác vẫn đang hỏi :).
     
  2. lengkeng

    lengkeng Advanced Member

    Joined:
    31/10/06
    Messages:
    1.339
    Likes Received:
    17
    Location:
    Biên Hoà Đồng Nai
    Naim mới thì tích hợp luôn regu cho vas lên đó chứ có gì mới đâu ?. Bình thường thì xài 2 tấm rời giờ gom chung lại 1 tấm
     
  3. nguyensyanhduy

    nguyensyanhduy Advanced Member

    Joined:
    5/10/09
    Messages:
    920
    Likes Received:
    47
    Location:
    BH-ĐN
    pow 135 của em đã hát rồi các bác ạ đây là hình em nó :mrgreen: các bác xem và chỉ em mod lại với ạ mà sao sò kg nóng các bác ạ :mrgreen:
     

    Attached Files:

  4. nguyensyanhduy

    nguyensyanhduy Advanced Member

    Joined:
    5/10/09
    Messages:
    920
    Likes Received:
    47
    Location:
    BH-ĐN
    hình bo cs .......................................................
     

    Attached Files:

  5. nguyensyanhduy

    nguyensyanhduy Advanced Member

    Joined:
    5/10/09
    Messages:
    920
    Likes Received:
    47
    Location:
    BH-ĐN
    em xài nguồn đôi có ct các bác có thể chỉ em đấu diot chổ này kg ạ ô màu đỏ
     

    Attached Files:

  6. touch3G

    touch3G Advanced Member

    Joined:
    3/1/10
    Messages:
    1.734
    Likes Received:
    1
    Hôm nay mình mới ráp xong con Nem NAC 72, ghép với GM V3 cảm nhận em NAC này làm dịu đi tiếng treble của GM, mid nghe êm hơn và bass xuống sâu hơn. Nói chung nghe vocal tốt hơn so với đánh thẳng từ CD ra GM. Để mình burn in vài hôm rồi cho cặp đôi này tẩn nhạc hòa tấu và giao hưởng xem sao.
    Bác nào đã ráp pre cực hay ghép với GM thì NAC72 phù hợp hơn, không uổng công mình banh xác con pre cực hay để ráp em NAC72 này
     
  7. langbam

    langbam Advanced Member

    Joined:
    12/1/12
    Messages:
    1.800
    Likes Received:
    28
    Em vừa hàn xong trở Nhật.......tảo, tụ, transitor của anh Quang vào bo NAC. Test thử tiếng hơi rè. Bác nào kinh nghiệm chỉ bảo dùm em với. Ktra mối hàn thấy tốt cả :cry:
     
  8. tuninh

    tuninh Advanced Member

    Joined:
    8/11/08
    Messages:
    2.032
    Likes Received:
    3
    Bác thayco trở giảm gain đi thì bớt rè' cái này bị thế từ khi làm lần trước nhưng k biết pbc lần này đã fix chưa
     
  9. Bandan_toanphan

    Bandan_toanphan Advanced Member

    Joined:
    6/3/08
    Messages:
    660
    Likes Received:
    7
    Location:
    Hải Phòng
    Bo lần này không lỗi gì cả em lắp 1 phát ngon ngay mà.
     
  10. langbam

    langbam Advanced Member

    Joined:
    12/1/12
    Messages:
    1.800
    Likes Received:
    28
    Em lần đầu ráp bán dẫn nên hơi xxx. Bác QUang bảo bo này ko bị lỗi. Mà nếu thay thì giá trị trở bao nhiêu là OK thế

    Con tụ trên bo ghi 47 uf/25v em gỡ tụ của bác quang ra em gắn tụ hóa vào thì hết rè :D
     
  11. lengkeng

    lengkeng Advanced Member

    Joined:
    31/10/06
    Messages:
    1.339
    Likes Received:
    17
    Location:
    Biên Hoà Đồng Nai
    con trở hồi tiếp em chơi luôn 12k vẩn hát bình thường mà có ù rè gì đâu. Bê nguyên mạch gốc hát luôn chứ em không lắp theo giá trị trên bo. có nhiễu tí nhưng đã xử xong. Bác xem lại đã lắp đúng các giá trị linh kiện hay chưa, mạch này lắp phát hót ngay khi cắm điện. bác thay vô chổ ấy trở 4.7 đến 6.8 k xem sao.
     
  12. langbam

    langbam Advanced Member

    Joined:
    12/1/12
    Messages:
    1.800
    Likes Received:
    28
    Ổn rồi các bác ah, em thêm cái tụ 105 lọc nguồn thấy OK. Chất âm thì chưa dc nghe của bác nào nên chưa nhận xét nhiều. Đang đêm ko dám kéo volumme
     
  13. nguyensyanhduy

    nguyensyanhduy Advanced Member

    Joined:
    5/10/09
    Messages:
    920
    Likes Received:
    47
    Location:
    BH-ĐN
    chúc mừng bác nghe thấy hay là được rồi bác ạ :mrgreen:
     

    Attached Files:

  14. diyampli

    diyampli Advanced Member

    Joined:
    15/6/10
    Messages:
    6.542
    Likes Received:
    304
    Location:
    Anh có vào Nghĩa Lộ với em không?
    Chít cụ nói PCb mình copy y nguyên bên đó là bỏ mịa đó, í ới nó đòi bản quyền thì em bỏ diy mất :lol: , em chỉ lấy 1 tí schema thôi chớ cũng không lấy hết vì NAP135 cái nào mà chẳng giống nhau khác nhau mấy con trở đầu vào thôi.
     
  15. nguyensyanhduy

    nguyensyanhduy Advanced Member

    Joined:
    5/10/09
    Messages:
    920
    Likes Received:
    47
    Location:
    BH-ĐN
    cái pow của em làm dây gọn lại thì bị ù các bác ạ
     
  16. kirato

    kirato Advanced Member

    Joined:
    14/12/06
    Messages:
    1.807
    Likes Received:
    9
    Location:
    Tầu THỐNG NHẤT
    bác cho coi hình mới biết đi dây như thế nào mới có ý cò được. không lại phán bừa
     
  17. lynhan159

    lynhan159 Advanced Member

    Joined:
    16/10/07
    Messages:
    3.017
    Likes Received:
    5
    Location:
    Phú Nhuận Bang, Sài Gòn
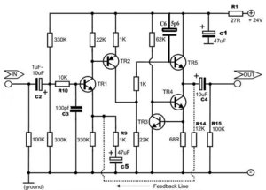
    Em không có bo mới để soi và hình như các cụ lắp ngược cực tụ Inputs :evil:
    [​IMG]
     

    Attached Files:

  18. corube1981

    corube1981 Advanced Member

    Joined:
    22/3/12
    Messages:
    920
    Likes Received:
    7
    hnay ngồi chờ nguồn cho Nem mãi mà hok thấy,mà ko biết đủ dùng ko nữa :(
    gồm 2 cục xuyến monoblock
    -sơ cấp 220v
    -nguồn thứ cấp CS 0-35v + 0-35v (6A)
    -nguồn VAS 0-40v + 0-40v (2A)
    - nguồn BVL 0-27v (1A)
    em ko biết nó được bao nhiêu ????VA - ???walt nữa,ko biết đủ dùng ko các anh?vì lần đầu bặp vào lĩnh vực DIY này :)
     
  19. Bandan_toanphan

    Bandan_toanphan Advanced Member

    Joined:
    6/3/08
    Messages:
    660
    Likes Received:
    7
    Location:
    Hải Phòng
    Kiến thức cấp 2 mà bác nếu tính theo sơ cấp thì công suất của nó đạt 1760W trọng lượng chắc chắn trên 15kg thuộc hàng khủng bác xem lại có nhầm gì không :?:
     
  20. binhaudio

    binhaudio Advanced Member

    Joined:
    21/11/08
    Messages:
    320
    Likes Received:
    2
    Location:
    HCM-NT-PY
    vậy tóm lại cái hình cực tính in trên bo của tụ input là hình lớn đúng hay hình nhỏ đúng vậy cụ LÝ :?: . tại vì có 2 sơ đồ khác nhau nên lăn tăn rồi :roll: .
     
  21. lynhan159

    lynhan159 Advanced Member

    Joined:
    16/10/07
    Messages:
    3.017
    Likes Received:
    5
    Location:
    Phú Nhuận Bang, Sài Gòn
    hình em gắn là đúng :mrgreen: ! phía tụ dương (+) vào con trở và chân trans. chúc vui
     
  22. garbolino

    garbolino Advanced Member

    Joined:
    28/3/07
    Messages:
    6.862
    Likes Received:
    11
    Location:
    ZVL Skalica

    Táng luôn một em không phân cực vào là khỏi si nghĩ :lol: , lại lười.
    Dạo này có gì mới không cụ Lý, mần tới mần lui mấy món này mãi không chán àh :idea:
     

    Attached Files:

  23. binhaudio

    binhaudio Advanced Member

    Joined:
    21/11/08
    Messages:
    320
    Likes Received:
    2
    Location:
    HCM-NT-PY
    Mà cụ LÝ ơi ! theo em nghĩ là mạch vi sai kiểu này ở chân B con transitor ngõ vào đâu có áp phân cực đâu, mà sao mình lại quay đầu + của cái tụ vào trong chân B vậy cụ :?:
    lẽ ra đầu + của tụ phải quay đầu ra phía ngoài vì nhiều khi ta ghép cái power này với cái pre nào khác mà ngõ ra của cái pre không có tụ, hoặc cái tụ ngõ ra của pre bị rỉ nên nó có DC ở ngõ ra thì em nghĩ lúc đó cái tụ bị gắn sai cực thì nó sẽ " BÙM " như pháo quá :lol: !
    không biết em đoán như vậy có đúng hay sai gì không mong cụ chỉ giáo dùm em !
     
  24. lynhan159

    lynhan159 Advanced Member

    Joined:
    16/10/07
    Messages:
    3.017
    Likes Received:
    5
    Location:
    Phú Nhuận Bang, Sài Gòn
    cụ hỏi cao siêu quá mà em là niu bai cứ đúng sơ đồ là bụp và nhường đại ca trả lời cụ :D .

    chẳng có gì mới anh à! ráng hoàn thiện xong bộ nghe nhạc rồi nghỉ.
     

    Attached Files:

  25. binhaudio

    binhaudio Advanced Member

    Joined:
    21/11/08
    Messages:
    320
    Likes Received:
    2
    Location:
    HCM-NT-PY
    Ha..ha..ha...nhìn 2 cái hình cụ Lý pót lên em hiểu rồi :D ! thì ra hãng họ đã có ý như vậy rồi , vì cái tụ của pre ghép với cái tụ của power sẽ trở thành một cái tụ nonpolar :idea: ( vì cực - của tụ pre ghép với cực - của tụ power , giống như kiểu mấy bác trên này hay dùng cho tụ thoát cathode mà không có tụ nonpolar , nên các cụ dùng chiêu nối 2 cực - của tụ lại với nhau => trở thành tụ nonpolar :p ).
    Không biết em suy luận như vậy có đúng không nữa :D , thôi , đầu tụ về phía nào cũng được miễn nghe " phê " là đúng rồi :mrgreen: !
     

Share This Page

Loading...