DIY và nhân bản Naim NAC, NAP & CAP từ A-Z

Discussion in 'Bán dẫn' started by ThuyLT, 7/6/10.

  1. mimosalq

    mimosalq Advanced Member

    Joined:
    8/5/06
    Messages:
    12.824
    Likes Received:
    122
    Khakha tối giờ test thử em này : single end 6L6,12AX7............đánh loa độ nhạy 98db.Hy vọng hôm nay có pcb đợt cuối cho anh em. :D
     

    Attached Files:

    • 1.jpg
      1.jpg
      File size:
      125,9 KB
      Views:
      391
    • 2.jpg
      2.jpg
      File size:
      149,1 KB
      Views:
      389
  2. namphong1512

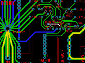
    namphong1512 Advanced Member

    Joined:
    27/10/11
    Messages:
    82
    Likes Received:
    0
    Đã đợt cuối rồi hả bác?
     
  3. vuduydong1980

    vuduydong1980 Advanced Member

    Joined:
    25/12/11
    Messages:
    579
    Likes Received:
    12
    Location:
    Bình Dương
    các bác cho em hỏi .em có 2 cặp c2235/a965 tháo mày tính dùng làm driver cho nap135 Lái 2n3773 không biết có ổn không ?Ic 800mA ,cs nhiệt 900mW. ft 120MH Cob 30p Vcbo 120v
     
  4. mimosalq

    mimosalq Advanced Member

    Joined:
    8/5/06
    Messages:
    12.824
    Likes Received:
    122
    Con này đặc tuyến rất đẹp nhưng Pd thấp quá.,có vẽ lái cho C5200 hợp hơn và an tòan hơn.
     
  5. tuanhaitin

    tuanhaitin Advanced Member

    Joined:
    18/4/10
    Messages:
    1.587
    Likes Received:
    16
    Location:
    Phú Nhuận-HCM
    - Báo cáo các Bác, sau một thời gian trải nghiệm với các loại tụ và cho em nó đi giao lưu học hỏi, hôm qua em chính thức đóng nắp để thưởng thức âm nhạc 8)



    P/S : - Tụ input em kẹp thêm con tụ dầu 10nF của west-cap,
    - Nguồn VAC 23,5 V. áp DC 21.5 V.
    - Trở hồi tiếp em dùng 10Kohm, tụ ero-tantal 33mF parralle với Elna cerafin 10mF.
    - Lọc nguồn bằng Elna for Audio 5600mF/42VDC
     

    Attached Files:

  6. vuduydong1980

    vuduydong1980 Advanced Member

    Joined:
    25/12/11
    Messages:
    579
    Likes Received:
    12
    Location:
    Bình Dương
    Cám ơn anh Quang.cặp này em hay dùng cho vas làm drive em chưa dám nên mới hỏi.c3298/a1306 đặc tuyến đẹp ghê nhưng còn mỗi 1căp.vcbo 200v,Pc20W,Ic1.5A,ft100Mh,Cob25p bác nào dư chia em 1 cặp đi
     
  7. lynhan159

    lynhan159 Advanced Member

    Joined:
    16/10/07
    Messages:
    3.017
    Likes Received:
    5
    Location:
    Phú Nhuận Bang, Sài Gòn
    mình đang dùng bộ lái này kết hợp 15003 tiếng khá đẹp. Thân
     
  8. langbam

    langbam Advanced Member

    Joined:
    12/1/12
    Messages:
    1.800
    Likes Received:
    28
    Em ko hiểu sao ráp NAC này 1 kênh ko bị rè, 1 kênh bị rè. Kênh bị rè chỗ tụ 10uf output em nối tắt ko qua tụ thì nó hết rè. Còn để qua tụ thì lại rè. em ktra kỹ trở tụ 2 kênh y chang nhau. Bác nào có kinh nghiệm giúp em với (đt đểu chụp buổi tối hơi mờ). Mấy cái tụ hình đầu đạn em thay con khác cũng ko ăn thua gì.

    Tổng thể 2 kênh

    [​IMG]

    [​IMG]

    Kênh bị rè:

    [​IMG]
     
  9. mimosalq

    mimosalq Advanced Member

    Joined:
    8/5/06
    Messages:
    12.824
    Likes Received:
    122
    Có khả năng pcb thiếu 1 nét,chỉnh lại em nhé...
     

    Attached Files:

    • 1.jpg
      1.jpg
      File size:
      140,9 KB
      Views:
      304
  10. langbam

    langbam Advanced Member

    Joined:
    12/1/12
    Messages:
    1.800
    Likes Received:
    28
    Đúng rồi anh ạ, thiếu 1 nét đó. hihi tại a bảo bo em ko bị lỗi gì nên tin tưởng phần bo, em chỉ check trở và mối hàn.

    P/S: Hnay đi làm cũng xách theo để có gì dòm ngó luôn cho tiện :mrgreen:
     
  11. NDHien

    NDHien Advanced Member

    Joined:
    12/11/09
    Messages:
    1.693
    Likes Received:
    11
    Chào các bác

    Đơn giản và rất là sạch sẽ chúc mừng bác , bác cho mình hỏi cai BA nguồn bao nhiêu VA vậy ? Sao nghe các bác khác nói là phải 5 A mới tốt .

    Thân
     
  12. tuanhaitin

    tuanhaitin Advanced Member

    Joined:
    18/4/10
    Messages:
    1.587
    Likes Received:
    16
    Location:
    Phú Nhuận-HCM
    - Cảm ơn Bác. Em dùng 2 cuộn AC 23,5 volt dòng 1 A. Nếu Bác có BA ra 24VAC dòng 5 A thì trải nghiệm, Tiếng sẽ vững vàng, chi tiết hơn. Thân.
     
  13. dothanhsonxd

    dothanhsonxd Advanced Member

    Joined:
    6/5/08
    Messages:
    1.007
    Likes Received:
    5
    Location:
    Ha Noi
    Anh Quang ah. Em mới tổng kết mấy bo em còn thiếu và gửi vào thư anh, anh tìm giúp em mấy thằng em còn thiếu đó nhé, cám ơn anh nhiều
     
  14. addicted

    addicted Advanced Member

    Joined:
    4/4/06
    Messages:
    1.248
    Likes Received:
    1
    Location:
    Rìa Thành Công Bang.
    Em cũng bị giống bác, rè lắm, vặn volume lên 1 tí là tiếng vỡ. Em cũng chưa phát hiện ra sai ở chỗ nào.
     
  15. mimosalq

    mimosalq Advanced Member

    Joined:
    8/5/06
    Messages:
    12.824
    Likes Received:
    122
    cho anh 2000VND ảnh đê...
     
  16. addicted

    addicted Advanced Member

    Joined:
    4/4/06
    Messages:
    1.248
    Likes Received:
    1
    Location:
    Rìa Thành Công Bang.
    Đây là ảnh em chụp trước khi đóng điện, thiếu cái volume và con tụ input, về cơ bản không khác gì, tối về em chụp cận cảnh.
     

    Attached Files:

  17. tngoctu

    tngoctu Advanced Member

    Joined:
    10/10/10
    Messages:
    2.366
    Likes Received:
    186
    Vì em thiếu kinh nghiệm mà chơi áp cao 50VDC, cộng với thay ra bỏ vô sò sắt và sò than nên con pow Naim của em bỏ mạng rùi, giờ cách ly phần công suất và VAS để dò thì áp giữa 2 chân b của 2 con lái 1 kênh còn có 1.2V, kênh còn lại 0.9V :D, thay lái mới vẫn thế, thay mấy con BC và 2N5551 vẫn thế. Trở 0.22 còn nguyên, trở 100R còn nguyên, 2 con 4148 tại lái âm còn nguyên. Phần regu mấy con 9610 và 610 ok, giờ hết biết kiểm giề nữa rùi. Chỉ còn mấy em FZT do chưa có nên chưa thay, nhưng em đo 2 chân ngoài toàn bộ FZT đều cho thông số "sống" là 0.56V - 0.60V. DC ra loa cả 2 kênh đều cao hơn 90mV. Em có bỏ sót điều gì ko nhỉ? Thanks.
     
  18. minh_nt

    minh_nt Advanced Member

    Joined:
    26/4/10
    Messages:
    420
    Likes Received:
    0
    Em thấy áp cao đâu phải nguyên nhân đâu bác, con NAp của em chạy +-48VDC vẫn được mà.Lúc đầu em chạy BC550 sau thấy ko ổn thay lại 546 cho nó lành. Bác đưa hình lên cho anh em soi hộ đi.
     
  19. mimosalq

    mimosalq Advanced Member

    Joined:
    8/5/06
    Messages:
    12.824
    Likes Received:
    122
    Mượn bóng tốt lắp thử cũng không thể nào vượt qua bộ Naim về chi tiết ,độ động và độ phiu linh... :D .Tối nay sẽ test với 6550 xem sao? :D
     
  20. hlchip

    hlchip Advanced Member

    Joined:
    18/7/12
    Messages:
    520
    Likes Received:
    0
    Location:
    Phu Nhuan Dist. - Lang Thang
    Anh cứ chăm lo cho đàn em xong mấy cái vụ Nem chả, xem em út còn thiếu gì... đèn đóm gì, tối ngủ cũng phải tắt à! Em chưa bị thuyết phục bởi mấy cái món đèn, hix
     
  21. mimosalq

    mimosalq Advanced Member

    Joined:
    8/5/06
    Messages:
    12.824
    Likes Received:
    122
    Chiều mai Sao chổi sẽ giao tòan bộ pcb cho chuyến tàu cuối NAP,NAC.Linh kiện thì cũng vừa cập bến.Sáng mốt là em gởi hết những ai còn thiếu.
     
  22. atxihoi

    atxihoi Advanced Member

    Joined:
    16/2/08
    Messages:
    479
    Likes Received:
    98
    Bác Quang nếu NAC, NAP còn dư thì bác để em 1 bộ board Pre +Pow nhé. Cảm ơn bác trước.
     
  23. corube1981

    corube1981 Advanced Member

    Joined:
    22/3/12
    Messages:
    920
    Likes Received:
    7
    để em trở + PSU Pow và 2 PSU VAS nha anh Quang,em còn thiếu nhiêu đó thôi,
    mai lại lên anh tiếp và tặng anh 2 miếng nhôm cực đẹp luôn:),thanks
     
  24. mengkut

    mengkut Advanced Member

    Joined:
    31/7/09
    Messages:
    974
    Likes Received:
    21
    Location:
    Đồng Nai
    Sao anh không gửi hàng cho em?
    Vậy anh soạn dùm em 1 cặp bo Nap135 + đủ sò, bán dẫn, tụ trở nhé. Em lấy dùm cho 1 người bạn nhờ đặt hàng đã lâu.
    Chủ nhật đi sg em sẽ ghé lấy.
     
  25. tngoctu

    tngoctu Advanced Member

    Joined:
    10/10/10
    Messages:
    2.366
    Likes Received:
    186
    Dạ hàng lởm của em đây, mấy ngày đầu dùng sò chợ thì hát hỏng inh ỏi, giờ lắp sò xịn vào thì dở quẻ :D Em vẩn dùng BC556 bác ah.
    Em cách ly nguồn hết chỉ dùng 1 nguồn HQ-shunt đang chạy cho GM để dò lại riêng cho tầng VAS.
    [​IMG]
     

Share This Page

Loading...