DIY và nhân bản Naim NAC, NAP & CAP từ A-Z

Discussion in 'Bán dẫn' started by ThuyLT, 7/6/10.

  1. kirato

    kirato Advanced Member

    Joined:
    14/12/06
    Messages:
    1.807
    Likes Received:
    9
    Location:
    Tầu THỐNG NHẤT
    Heeeeee chuyện nhỏ, cái râu ria tính sau, cứ óp xừng cái chính đê
     
  2. addicted

    addicted Advanced Member

    Joined:
    4/4/06
    Messages:
    1.248
    Likes Received:
    1
    Location:
    Rìa Thành Công Bang.
    Của em là 1 bo pre +3 bo nguồn pre thì hết bao nhiêu khói anh ơi.
     
  3. NDonline

    NDonline Advanced Member

    Joined:
    13/3/11
    Messages:
    87
    Likes Received:
    0
    em hỏi bo này cơ anh ơi

    :D
     

    Attached Files:

  4. dothanhsonxd

    dothanhsonxd Advanced Member

    Joined:
    6/5/08
    Messages:
    1.007
    Likes Received:
    5
    Location:
    Ha Noi
    Em vừa chuyển khoản 1650k từ citibank vào vietcombank của anh, chắc chiều tối anh nhận được
     
  5. mimosalq

    mimosalq Advanced Member

    Joined:
    8/5/06
    Messages:
    12.824
    Likes Received:
    122
    Bo này thì không?
     
  6. Intel386

    Intel386 Advanced Member

    Joined:
    20/2/10
    Messages:
    131
    Likes Received:
    1
    Mọi người đều đã về đích, giờ em mới bắt đầu.Linh kiện còn thiếu lung tung nữa :(

    [​IMG]
     
  7. doancancel

    doancancel Advanced Member

    Joined:
    27/5/11
    Messages:
    592
    Likes Received:
    224
    Đại ka cho em thông số linh kiện của cái mạch bảo vệ loa này nhé
    thanks đại ca nhiều :D
     

    Attached Files:

  8. ngocpham

    ngocpham Advanced Member

    Joined:
    5/3/09
    Messages:
    213
    Likes Received:
    94
    Location:
    Dong Nai
    Em cũng đang cần. Đi làm về không còn thời gian ngồi dò schema. Thanks!
     
  9. mimosalq

    mimosalq Advanced Member

    Joined:
    8/5/06
    Messages:
    12.824
    Likes Received:
    122
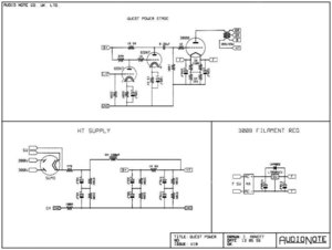
    R1=100k
    R3=R4=120k
    R2=68K
    R5=15K
    R6=470r/1W
    R7=220K
    R8=47K
    R9-=3K3K
    C1=220U/25V
    C2=220U/63V
    C3=47U/25V
    C4=4.7U/25V
     
  10. dothanhsonxd

    dothanhsonxd Advanced Member

    Joined:
    6/5/08
    Messages:
    1.007
    Likes Received:
    5
    Location:
    Ha Noi
    Bên VCB của anh đã báo có khoản em chuyển khoản chưa anh Quang
     
  11. nguyensyanhduy

    nguyensyanhduy Advanced Member

    Joined:
    5/10/09
    Messages:
    920
    Likes Received:
    47
    Location:
    BH-ĐN
    nap của em đã hót tụ vất vã quá :mrgreen:
     

    Attached Files:

  12. Rõ Rồi

    Rõ Rồi Advanced Member

    Joined:
    25/6/12
    Messages:
    816
    Likes Received:
    52
    So với cái pow đèn đang nghe lâu nay thì thế nào bác Duy ơi. Em bận quá chưa làm xong món nào, toàn dự án treo :oops:
     
  13. blessng78

    blessng78 Advanced Member

    Joined:
    21/4/11
    Messages:
    207
    Likes Received:
    160
    Em show luôn cái lòng mề cho anh chiêm ngưỡng chút :)
     
  14. nguyensyanhduy

    nguyensyanhduy Advanced Member

    Joined:
    5/10/09
    Messages:
    920
    Likes Received:
    47
    Location:
    BH-ĐN
    pow đèn 6bq5 hợp với loa của em hơn mà sao kì này em làm cái pow nap này bass nhiều hơn cái trước chắc tại em xài tụ tới 60k for audio :mrgreen:
     

    Attached Files:

  15. longpcb

    longpcb Advanced Member

    Joined:
    16/9/08
    Messages:
    2.175
    Likes Received:
    23
    Location:
    Gầm gầm cầu!
    Chúc mừng Bác đã về đích! Theo cá nhân Em thấy thì Nap ko cần tụ lọc nguồn quá lớn đâu! chỉ cần khoảng 30K là tốt rồi,
     
  16. lynhan159

    lynhan159 Advanced Member

    Joined:
    16/10/07
    Messages:
    3.017
    Likes Received:
    5
    Location:
    Phú Nhuận Bang, Sài Gòn
    đích đâu... :D lão ấy chỉ khoe đồ ve chai hịn thoai! ráp nem để tét tai dơi mà :lol:
     
  17. longpcb

    longpcb Advanced Member

    Joined:
    16/9/08
    Messages:
    2.175
    Likes Received:
    23
    Location:
    Gầm gầm cầu!
    Nếu để test tai Dơi thì để Em gửi cho cái mạch phát siêu âm hịn test mới đã Cụ Lý ơi!
     
  18. ngocpham

    ngocpham Advanced Member

    Joined:
    5/3/09
    Messages:
    213
    Likes Received:
    94
    Location:
    Dong Nai
    Dư tụ thì để em vặt bớt giúp cho, nhiều quá không tốt đâu bác :lol:
    Mai cho hai em NAP & ĂN KEM đấu đi bác, em làm trọng tài nhé :mrgreen:
     
  19. kirato

    kirato Advanced Member

    Joined:
    14/12/06
    Messages:
    1.807
    Likes Received:
    9
    Location:
    Tầu THỐNG NHẤT
    heeeee cụ nào lượm được nem tích hợp rùi thì mần đê, chạy chỉ có lỗi phần nút mềm, ,BVL thui, đã fix xong lỗi rất đơn giản thui, phần relay của selector cũng xong rùi>>>>>>>>làm xong mang đi cắp lách dễ, gọn gàng trong rất pro nha :D :lol:
     
  20. kkalord

    kkalord Advanced Member

    Joined:
    6/6/08
    Messages:
    392
    Likes Received:
    8
    xung quá đại ca, nghe hót có bằng ACA ko? hehe
     
  21. kirato

    kirato Advanced Member

    Joined:
    14/12/06
    Messages:
    1.807
    Likes Received:
    9
    Location:
    Tầu THỐNG NHẤT
    Haaaaaa tất cả đều hay :D ACA chỉ là góc nhỏ phố nhỏ nhà tôi thôi, nem chả phải ra nhà phố chơi rùi :lol:
     

    Attached Files:

  22. langbam

    langbam Advanced Member

    Joined:
    12/1/12
    Messages:
    1.800
    Likes Received:
    28
    trở em cắm còn thiếu 22K, trans thì chưa có em nào. Hnào lên bác Quang xem có gì về gắn cho em nó :D
     
  23. mimosalq

    mimosalq Advanced Member

    Joined:
    8/5/06
    Messages:
    12.824
    Likes Received:
    122
    Nhớ topic này quá....
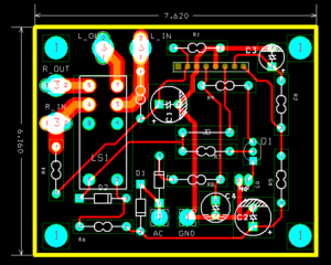
    Bây giờ hướng dẫn anh em mod nè...Mode từ phần bias ra tầng xuất như hình.Em quên vẽ mấy em zener bảo vệ FET.
    Cái này nhằm nâng công suất và trị mấy em loa đỏng đảnh :D

    Chú ý: tản nhiệt phải lớn tản nhiệt NAP gốc nhé.Nhìn mạch phân cực nó có thể cấp VBB tức là 2 chân B cặp lái tới 11Vbe tức xấp xĩ 7V7 :D
     

    Attached Files:

    • 1.jpg
      1.jpg
      File size:
      78,1 KB
      Views:
      169
  24. langbam

    langbam Advanced Member

    Joined:
    12/1/12
    Messages:
    1.800
    Likes Received:
    28
    Cái bo all in one chỗ diode nguồn cho NAP ghi 15A 200V mà em thấy nguồn vào chỉ 35-0-35v AC. Em dùng diode 30A, 45V có sao ko a Quang nhỉ
     
  25. corube1981

    corube1981 Advanced Member

    Joined:
    22/3/12
    Messages:
    920
    Likes Received:
    7
    ko dc nha anh,vì con diods dễ bị đột tử do nhồi máu cơ tim nhé,cái này em bị hết mấy chú,cuối cùng dùng mấy em volt cao thì vô tư đi,mà diods rã máy Nhật Tảo bán nhiều mà anh,thân.
     

Share This Page

Loading...