DIY và nhân bản Naim NAC, NAP & CAP từ A-Z

Discussion in 'Bán dẫn' started by ThuyLT, 7/6/10.

  1. diyampli

    diyampli Advanced Member

    Joined:
    15/6/10
    Messages:
    6.542
    Likes Received:
    304
    Location:
    Anh có vào Nghĩa Lộ với em không?
    Xếp thì đẹp nhưng không ổn đâu bác ah, một số đường mạch không nên làm to quá sẽ có hại đấy!
     
  2. mimosalq

    mimosalq Advanced Member

    Joined:
    8/5/06
    Messages:
    12.824
    Likes Received:
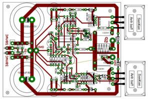
    122
    Tiết kiệm thành ra không đối xứng nên có vẽ không đẹp bằng......
     

    Attached Files:

    • 1.jpg
      1.jpg
      File size:
      120,9 KB
      Views:
      885
  3. tranhuuan

    tranhuuan Advanced Member

    Joined:
    25/2/11
    Messages:
    255
    Likes Received:
    0
    Đợt này hình như hơi lâu hay sao mà 2 ngày rồi chưa thấy tăm hơi gì ạ!
     
  4. mimosalq

    mimosalq Advanced Member

    Joined:
    8/5/06
    Messages:
    12.824
    Likes Received:
    122
     

    Attached Files:

    • 1.jpg
      1.jpg
      File size:
      98,7 KB
      Views:
      787
  5. Pointed

    Pointed Advanced Member

    Joined:
    1/12/08
    Messages:
    2.557
    Likes Received:
    66
    Location:
    ...Sáng áo bông ...Tối áo phông
    Mấy con diode, regu ấy tiết kiệm được bao nhiêu đâu anh ơi
     
  6. vandk

    vandk Advanced Member

    Joined:
    24/12/11
    Messages:
    1.288
    Likes Received:
    2
    Location:
    Tây Đô
    Quất em đối xứng đẹp gái hơn a nhỉ! :D
     
  7. mimosalq

    mimosalq Advanced Member

    Joined:
    8/5/06
    Messages:
    12.824
    Likes Received:
    122
    Này thì đối xứng......................................................
     

    Attached Files:

    • 1.jpg
      1.jpg
      File size:
      139 KB
      Views:
      668
  8. Pointed

    Pointed Advanced Member

    Joined:
    1/12/08
    Messages:
    2.557
    Likes Received:
    66
    Location:
    ...Sáng áo bông ...Tối áo phông
    Trời, 2013 này mà pre còn dùng cái con diode cầu 4 chân ấy nữa hả anh :p

    Để 4 con hai chân, và thêm một con ba chân cho option BA nguồn có CT là ngon rồi
     
  9. mimosalq

    mimosalq Advanced Member

    Joined:
    8/5/06
    Messages:
    12.824
    Likes Received:
    122
    Một mặt vẽ khó phếch...bí quá.
     
  10. Pointed

    Pointed Advanced Member

    Joined:
    1/12/08
    Messages:
    2.557
    Likes Received:
    66
    Location:
    ...Sáng áo bông ...Tối áo phông
    Thế thì để như cũ thôi, liên hợp 2c+3c :lol: , chạy mạch mặt dưới, đổ mass mặt trên chống ù.
     
  11. mimosalq

    mimosalq Advanced Member

    Joined:
    8/5/06
    Messages:
    12.824
    Likes Received:
    122
    Giờ nghĩ lại mắc cười thuở sơ khai anh em vnav làm cái nac72 hiếm anh em nào có cái volume cho nó đàng hoàng.Anh em gắn volume tùm lum rồi báo con nac72 này kỳ nhích cái hét toáng lên,rồi đua nhau giảm trở hồi tiếp 12k xuống còn 4k7.Lạ sao anh em lúc đó nghe được ta vì độ động hầu như suy giảm rất nặng nề.Em gắn con 25K vặn lên xuống nhịp nhàng như đồ hảng luôn ấy chứ.
     
  12. touch3G

    touch3G Advanced Member

    Joined:
    3/1/10
    Messages:
    1.734
    Likes Received:
    1
    Bữa thứ Bảy tuần rồi giao lưu con NAC 72 của mình tiếng bass thua con NAC 72 của bác hieuvu xa lắc. Hôm nay thay con tụ đầu vào Elna silmic II 2,2uF bằng cặp Elna silmic II 10 uF // West-cap 0.15 uF đã khắc phục được bass yếu, treble có vẻ leng keng hơn nhiều. Thế là xong con NAC, giờ chỉ chờ hàng DigiKey về hoàn thiện nốt con Nắc nữa là đóng nắp Nắp-Nắc.
     
  13. VQ_audio

    VQ_audio Advanced Member

    Joined:
    13/7/06
    Messages:
    9.261
    Likes Received:
    28
    Lão lắp lấy 1 cái cho kêu đê , nhiều chiện wá :mrgreen: khoai tây đồ gấu nó vẫn xài cầu 4 chân như thường , kể cả cầu chợ 30A mờ vẫn lên đỉnh đoá !
     
  14. garbolino

    garbolino Advanced Member

    Joined:
    28/3/07
    Messages:
    6.862
    Likes Received:
    11
    Location:
    ZVL Skalica

    Bẩu cái lão Boi tịt này ráp xong một món cũng giống như bẩu Giác Viễn thiền sư oánh 1 chưởng sát thủ vậy :lol:
     
  15. Pointed

    Pointed Advanced Member

    Joined:
    1/12/08
    Messages:
    2.557
    Likes Received:
    66
    Location:
    ...Sáng áo bông ...Tối áo phông
    Khiếp, tối rồi, thân già rồi mà vẫn không được tha! em sẽ đâm đơn phản ánh hai cụ tội uy hiếp thành viên khác bằng mồm :mrgreen: :lol:
     
  16. mimosalq

    mimosalq Advanced Member

    Joined:
    8/5/06
    Messages:
    12.824
    Likes Received:
    122
    Em không dừng được dự án pre được rồi vì lở test cái nguồn Super low noise của Walt Jung...
    Chất lượng âm thanh cải tiến quá nhiều chứ không phải là chỉ nhỉnh 1 chút...Cuối tuần em sẽ layout em nó luôn đây... :D

    Hứa hẹn nó sẽ là đối thủ nặng ký của tất cả loại pre trên trái đất này.
     
  17. mimosalq

    mimosalq Advanced Member

    Joined:
    8/5/06
    Messages:
    12.824
    Likes Received:
    122
    Linh kiện digikey vừa đổ bộ xuống Hà Nội...Em dọn sạch nhà để đón vào SG đây...
     
  18. hoangde2005

    hoangde2005 Advanced Member

    Joined:
    27/1/10
    Messages:
    387
    Likes Received:
    1
    hoi hop wa, khi nao hang ve q8 vay anh?
     
  19. tranhuuan

    tranhuuan Advanced Member

    Joined:
    25/2/11
    Messages:
    255
    Likes Received:
    0
    Em nhận được PCB anh gửi rồi ạ! NAP, NAC, CAMP đã đủ bộ đang tiến hành hàn bo Camp mới đã hót 1 kênh kênh còn lại mai tiếp tục. Đợi hàng từ digikey về tiếp tục làm em NAP cho đủ bộ!!!
     
  20. mimosalq

    mimosalq Advanced Member

    Joined:
    8/5/06
    Messages:
    12.824
    Likes Received:
    122
    Chơi 1 bảng Sanken xem ra răng.........................
     

    Attached Files:

    • 1.jpg
      1.jpg
      File size:
      93,5 KB
      Views:
      260
  21. cacom

    cacom Advanced Member

    Joined:
    12/3/11
    Messages:
    93
    Likes Received:
    0
    Hic thế là Sanken của em sắp về rồi :cry:
     
  22. langtu2004

    langtu2004 Approved Member

    Joined:
    17/4/13
    Messages:
    17
    Likes Received:
    0
    e ug ho thẳng tiến đi anh e đu theo với...
    nhưg sao con tụ vào chân hẹp thế a?
     
  23. mimosalq

    mimosalq Advanced Member

    Joined:
    8/5/06
    Messages:
    12.824
    Likes Received:
    122
    Chào buổi sáng.............
    Quyết không đi dây loằng ngoằng nữa... :D
     

    Attached Files:

    • 1.jpg
      1.jpg
      File size:
      129,9 KB
      Views:
      143
  24. mimosalq

    mimosalq Advanced Member

    Joined:
    8/5/06
    Messages:
    12.824
    Likes Received:
    122
    Ngọt ngào tình cảm quá.......................
     
  25. anhbatin

    anhbatin Advanced Member

    Joined:
    25/10/12
    Messages:
    184
    Likes Received:
    30
    Đẹp và tiện lợi hơn của anh ba bán trên Ebay rồi anh, em đi lùng saken đây A.
     

Share This Page

Loading...