DIY và nhân bản Naim NAC, NAP & CAP từ A-Z

Discussion in 'Bán dẫn' started by ThuyLT, 7/6/10.

  1. vanven

    vanven Advanced Member

    Joined:
    16/4/13
    Messages:
    462
    Likes Received:
    0
    em chuẩn bị tới 2 con vịt nướng....làm 4 người ăn lặt lè vẫn ko hết....
     
  2. mimosalq

    mimosalq Advanced Member

    Joined:
    8/5/06
    Messages:
    12.824
    Likes Received:
    122
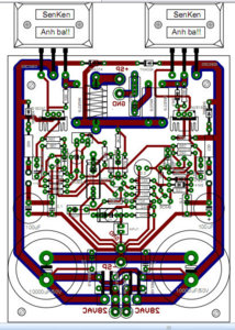
    Pre NAC sẽ như hổ mọc thêm cánh...chắc chắn. :D
     

    Attached Files:

    • 1.jpg
      1.jpg
      File size:
      71,6 KB
      Views:
      739
  3. mimosalq

    mimosalq Advanced Member

    Joined:
    8/5/06
    Messages:
    12.824
    Likes Received:
    122
    Thèm quá,mà hôm qua đưa mấy mẹ con đi chơi,tụi nhỏ ham chơi quá nên bỏ tiệc uổng thật. :D
     
  4. corube1981

    corube1981 Advanced Member

    Joined:
    22/3/12
    Messages:
    920
    Likes Received:
    7
    vì đam mê mà hnay em phải nhịn ăn mua cái máy này về phục vụ công việc DIY này,rõ khổ :x
     

    Attached Files:

  5. binhbet1

    binhbet1 Advanced Member

    Joined:
    16/6/12
    Messages:
    163
    Likes Received:
    18
    Khi nào gửi linh kiện anh Quang cho em thêm :
    Bộ tụ pi Nac 72
    VR 2,2K x 2 con
    VR 5K x 2 con
    VR 10K x 2 con
    Anh cho em biết thiệt hại để em gửi anh nhé
    Em còn quà bộ mắt châu không anh ? :mrgreen:
     
  6. atxihoi

    atxihoi Advanced Member

    Joined:
    16/2/08
    Messages:
    479
    Likes Received:
    98
    cái này đặt nhiều nhiều đi anh. :mrgreen:
     
  7. mimosalq

    mimosalq Advanced Member

    Joined:
    8/5/06
    Messages:
    12.824
    Likes Received:
    122
    Ok anh cũng đang vẽ luôn nguồn +- trên 1 vĩ mạch để dùng mod các nguồn có sắn.Ngặt 1 nổi tác giả đề nghị dùng tụ Rubycon ZA bây giờ tìm đâu ra,thôi dùng tạm Elna Silmic II :D
     
  8. Rõ Rồi

    Rõ Rồi Advanced Member

    Joined:
    25/6/12
    Messages:
    816
    Likes Received:
    52
    Chờ cái bo siêu nguồn này xong gửi cho em luôn thể nhen anh Quang. Anh còn chưa cho em biết tình hình khói lửa để em còn thổi :D
     
  9. vuduydong1980

    vuduydong1980 Advanced Member

    Joined:
    25/12/11
    Messages:
    579
    Likes Received:
    12
    Location:
    Bình Dương
    có bác nào lôi cái file googledoc linh kiện Digikey ra giúp em với,giờ em không biết nó nằm ở chỗ nào nữa.cảm ơn!
     
  10. tngoctu

    tngoctu Advanced Member

    Joined:
    10/10/10
    Messages:
    2.366
    Likes Received:
    186
    Của bác đây, em cũng đang đợi:
    https://docs.google.com/spreadsheet/ccc ... 3Q3c#gid=0
     
  11. mimosalq

    mimosalq Advanced Member

    Joined:
    8/5/06
    Messages:
    12.824
    Likes Received:
    122
    Mai em gởi cho anh em.Hôm nay chen chân chờ đợi mua đơn vào lớp 1 cho con gái muốn gẩy cái lưng,mà hẹn mai xếp hàng tiếp.Chưa thấy nền giáo dục nào làm phụ huynh lẫn con trẻ cực nhọc như ri.Học nhiều mà chất lượng quá kém,thằng nhóc 7 tuổi cháu mình ở Đan Mạch sướng quá,học nhẹ nhàng như không ,hèn gì dân nó chậm phát triển và xxx hơn VN mình....
     
  12. mimosalq

    mimosalq Advanced Member

    Joined:
    8/5/06
    Messages:
    12.824
    Likes Received:
    122
    Từ 1 h đến 2h30 trưa nay là cuộc hành xác cái power KT88PP.Cái NAP còi của em hiện giờ chắc ok nhất rồi, con KT88 không có một cơ hội nào dù nhỏ nhất...
     
  13. mimosalq

    mimosalq Advanced Member

    Joined:
    8/5/06
    Messages:
    12.824
    Likes Received:
    122
    Cấu hình em ráp rất cơ bản,không có VAS regulator luôn................Không 1 cái cấu chì,không bảo vệ loa.Bật lên nghe cái bụp thấy sướng tai giống như khi sướng tiếng keng của 2 ly bia chạm nhau. :D
     

    Attached Files:

    • 1.jpg
      1.jpg
      File size:
      145,4 KB
      Views:
      572
  14. Pointed

    Pointed Advanced Member

    Joined:
    1/12/08
    Messages:
    2.557
    Likes Received:
    66
    Location:
    ...Sáng áo bông ...Tối áo phông
    Nhà con nhỏ l ô ng d à i có Nichicon (HD) 1000uF/25v và 1200uF/35v rã máy, thấy giấy khai sinh cũng liệt vào hạng Extremely low impedance, anh chạy qua thử xem
    http://media.digikey.com/Photos/Nichicon Photos/UHD1E471MPD6.JPG
     
  15. mimosalq

    mimosalq Advanced Member

    Joined:
    8/5/06
    Messages:
    12.824
    Likes Received:
    122
    Saigon rồi hả em...gặp nhau tí đi.
     
  16. Pointed

    Pointed Advanced Member

    Joined:
    1/12/08
    Messages:
    2.557
    Likes Received:
    66
    Location:
    ...Sáng áo bông ...Tối áo phông
    Chưa anh ơi, trả bài ngoài HN đã rồi mới vô được :p
     
  17. hieuvu

    hieuvu Advanced Member

    Joined:
    20/10/06
    Messages:
    604
    Likes Received:
    672
    Lâu quá không gặp bác Kim nhỉ
     
  18. mimosalq

    mimosalq Advanced Member

    Joined:
    8/5/06
    Messages:
    12.824
    Likes Received:
    122
    Tối giản việc kéo dây...................................Cố gắng đưa dàn hiend giá rẽ đến mọi nhà. :D
     

    Attached Files:

    • 1.jpg
      1.jpg
      File size:
      102,7 KB
      Views:
      363
  19. mimosalq

    mimosalq Advanced Member

    Joined:
    8/5/06
    Messages:
    12.824
    Likes Received:
    122
    Hoàn chỉnh.......................................................
     

    Attached Files:

    • 1.jpg
      1.jpg
      File size:
      142,4 KB
      Views:
      234
  20. rosa

    rosa Advanced Member

    Joined:
    25/5/11
    Messages:
    349
    Likes Received:
    8
    Tổng khói hết bao nhiêu bác. Thanks
     
  21. mimosalq

    mimosalq Advanced Member

    Joined:
    8/5/06
    Messages:
    12.824
    Likes Received:
    122
    Mới lên layout chưa biết khói lửa thế nào. :D
     
  22. NDHien

    NDHien Advanced Member

    Joined:
    12/11/09
    Messages:
    1.693
    Likes Received:
    11
    Chào các bác

    Ủa sao ver này , watt jung chỉ dùng 1 con LM317 thôi à , hôm nay mới mua mấy tụ MKL thử xem sao nghe bác Quang ca ngợi quá , vài tuần nữa tới :mrgreen: , bác Quang có thể làm PCB một mặt thì OK nhưng theo mình nghĩ mấy lỗ nên làm Plate through ( thêm một pad ở trên nữa )cho nó chắc một chút vì nhiều người thử qua thử lại tháo ra tháo vô bong hết mạch in 1 lớp rất dễ dàng :D

    Thân
     
  23. mimosalq

    mimosalq Advanced Member

    Joined:
    8/5/06
    Messages:
    12.824
    Likes Received:
    122
    Em mới trao đổi 4 bóng 6BM8 (GE) mới tinh lấy 2 thùng ken có được giá không anh em... :D
     
  24. mimosalq

    mimosalq Advanced Member

    Joined:
    8/5/06
    Messages:
    12.824
    Likes Received:
    122
    Dạ em làm 2 mặt anh à,thực chất GM copy nguồn của bác này đó anh.Đây là bộ nguồn tốt nhất hiện nay(như Ăc quy),em vẽ từ kit chắc không sai...mà em ít sai lắm. :D

    Em làm luôn nguồn +- rồi,ứng dụng vô kể,IV,buffer,nguồn cho DAC để làm tối thiểu Jitter...

    Thực chất con LM317 là pre regulator kiêm thêm nhiệm vụ set VCE con BJT công suất luôn ở 2.5V.

    Tụi diy nước ngoài đo nhiễu ở mức tải 300mA nè anh...3.2uV
     

    Attached Files:

    • 1.jpg
      1.jpg
      File size:
      51,8 KB
      Views:
      153
  25. vanven

    vanven Advanced Member

    Joined:
    16/4/13
    Messages:
    462
    Likes Received:
    0
    lỗ rồi....2 thùng có 1 cặp thôi mới lời
     

Share This Page

Loading...