DIY và nhân bản Naim NAC, NAP & CAP từ A-Z

Discussion in 'Bán dẫn' started by ThuyLT, 7/6/10.

  1. mimosalq

    mimosalq Advanced Member

    Joined:
    8/5/06
    Messages:
    12.824
    Likes Received:
    122
    Gãi đúng chổ ngứa rồi... :D
     
  2. lengkeng

    lengkeng Advanced Member

    Joined:
    31/10/06
    Messages:
    1.339
    Likes Received:
    17
    Location:
    Biên Hoà Đồng Nai
    dùng trong cái gì thế mà tới 47uF. 1 con khó tìm lắm chi bằng câu 2 con 22uF là 44uF dùng tạm. NAC mới xài con này mà ?. Tụ nhôm hay Pana có con mới.
     

    Attached Files:

  3. atxihoi

    atxihoi Advanced Member

    Joined:
    16/2/08
    Messages:
    479
    Likes Received:
    98
    CS8416 em còn 1 con, còn con kia em không chắc của em là DIR9001 hay WM8805, nếu là 8805 anh có lấy không em gửi anh luôn :mrgreen: . Mấy con này từ dự án DAC thất bại, anh chịu khó khò nó ra nhé.
     
  4. mimosalq

    mimosalq Advanced Member

    Joined:
    8/5/06
    Messages:
    12.824
    Likes Received:
    122
    Tuyệt vời...cảm ơn em trước.Pm khói lữa nhé/
     
  5. nongdanfo

    nongdanfo Advanced Member

    Joined:
    10/1/10
    Messages:
    1.682
    Likes Received:
    7
    Location:
    Cẩm Phả _ Quảng Ninh
    Hì. Cụ keng cứ bảo thế có phảj hay ko? Để em đj lùng.
    Trước ko bjết em vất cáj ổ cứng cũ. Gjờ thấy tjếc
     
  6. mimosalq

    mimosalq Advanced Member

    Joined:
    8/5/06
    Messages:
    12.824
    Likes Received:
    122
    Sáng nay đi Nhật Tảo gom mấy món gởi cho anh em,trong túi còn 200k mà đi cây ATM nào của Vietcombank cũng service error...Qua cây ACB ,Sacombank...cũng không cho rút luôn,vậy là lổi hệ thống trầm trọng rồi...hay Vietcombank cũng hết tiền ta... :D
     
  7. Tun_audio

    Tun_audio Advanced Member

    Joined:
    14/11/12
    Messages:
    1.315
    Likes Received:
    86
    Hôm nay anh còn giầu (tiền mặt) hơn em :D Tối hôm qua nộp tiền bảo hiểm, hôm nay trong túi em còn mỗi 100K :lol:
     
  8. mimosalq

    mimosalq Advanced Member

    Joined:
    8/5/06
    Messages:
    12.824
    Likes Received:
    122
    Haha vậy ra đường coi chừng xe hết xăng...
     
  9. Tun_audio

    Tun_audio Advanced Member

    Joined:
    14/11/12
    Messages:
    1.315
    Likes Received:
    86
    EM chỉ sợ tất cả các cây ATM đều hết tiền thì lại phải gọi điện cho người thân thôi :D
     
  10. mimosalq

    mimosalq Advanced Member

    Joined:
    8/5/06
    Messages:
    12.824
    Likes Received:
    122
    Hết tiền nhưng vẫn mua chịu được nè...có 270k cho cái này để luyện cơ bắp...
     

    Attached Files:

    • 1.jpg
      1.jpg
      File size:
      103,1 KB
      Views:
      366
  11. tngoctu

    tngoctu Advanced Member

    Joined:
    10/10/10
    Messages:
    2.366
    Likes Received:
    186
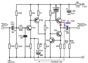
    Làm theo các bài thuốc của tây lông như giảm trở hồi tiếp, thay trở 1K -> 2K ko hiệu quả.
    Hôm qua em dớt con trở tại vị trí này theo gợi ý của một bác cũng như theo mạch pre GM-27, kết quả thật đặc biệt, nâng trở hồi tiếp lên 12K thoải mái mà tiếng ko hề vỡ, sân khấu mở rộng, tiếng treble và vocal thật đặc biệt trong trẻo lạ lùng.
    Các bác thực nghiệm thì kiếm con trở xịn từ 22 - 150R gắn vào nghe tùy tai nhé, em gắn 120R phải nói quá tốt :mrgreen:
     

    Attached Files:

  12. tuanhaitin

    tuanhaitin Advanced Member

    Joined:
    18/4/10
    Messages:
    1.587
    Likes Received:
    16
    Location:
    Phú Nhuận-HCM
    - Bác Quang mua dùm cho ai phải không? Món này kết hợp với một cái động cơ (có giảm tốc) và bộ rãi dây nữa là chơi tới bến :mrgreen:
     

    Attached Files:

  13. vandk

    vandk Advanced Member

    Joined:
    24/12/11
    Messages:
    1.288
    Likes Received:
    2
    Location:
    Tây Đô
    Đang định mở xướng quấn biến áp phục vụ anh em đó bác! :lol:
     
  14. mimosalq

    mimosalq Advanced Member

    Joined:
    8/5/06
    Messages:
    12.824
    Likes Received:
    122
    Em vô cùng cảm ơn người anh phương xa về những linh kiện tuyệt vời này.mấy con BJT có logo chử R này sẽ chấp cánh NAP NAC của em lên tầm cao mới.Chắc chắn sẽ có dịp bay sang thăm anh. :D
     

    Attached Files:

    • 1.jpg
      1.jpg
      File size:
      142,3 KB
      Views:
      278
  15. mimosalq

    mimosalq Advanced Member

    Joined:
    8/5/06
    Messages:
    12.824
    Likes Received:
    122
    Hầu như em đã tập hơp đủ mọi yêu tố để làm nên cặp song sát NAC NAP rồi...Anh em đi sau hưởng lợi nhiều nhé. :D
     
  16. Pointed

    Pointed Advanced Member

    Joined:
    1/12/08
    Messages:
    2.557
    Likes Received:
    66
    Location:
    ...Sáng áo bông ...Tối áo phông
    Sao đợt này mình vào ...lại hên thế :lol:
     
  17. mimosalq

    mimosalq Advanced Member

    Joined:
    8/5/06
    Messages:
    12.824
    Likes Received:
    122
    Ít hôm có một đợt mắt châu chân vàng nữa,anh mua sắp về tới rồi...
     
  18. tranhieu_hcmut

    tranhieu_hcmut Advanced Member

    Joined:
    14/1/11
    Messages:
    206
    Likes Received:
    0
    Chẹp chẹp...dàn tụ đỏ...nhìn đã quá.
     
  19. mimosalq

    mimosalq Advanced Member

    Joined:
    8/5/06
    Messages:
    12.824
    Likes Received:
    122
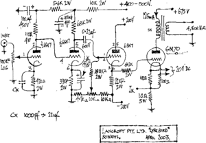
    Tụ này không dùng cho bán dẫn vì trị số nhỏ 0.027/630V.Mấy con BJT hình như của hảng Riken thì phải rất giá trị, thay vào vị trí xuất của NAC là vô đối.
     
  20. anhbatin

    anhbatin Advanced Member

    Joined:
    25/10/12
    Messages:
    184
    Likes Received:
    30
    Ôi nóng trong người.....................................
     
  21. tilangminh

    tilangminh Advanced Member

    Joined:
    2/12/12
    Messages:
    152
    Likes Received:
    0
    ôi ôi ......choáng :mrgreen:
     

    Attached Files:

  22. VQ_audio

    VQ_audio Advanced Member

    Joined:
    13/7/06
    Messages:
    9.261
    Likes Received:
    28
    Renesas hở anh ? em thử mấy con sò than Renesas lái chon Nap tiếng sạch nhưng kém độ động , ển ển ... kiểu japan-sound ạ :mrgreen:
     
  23. tngoctu

    tngoctu Advanced Member

    Joined:
    10/10/10
    Messages:
    2.366
    Likes Received:
    186
    Bác nào còn BC177 vui lòng nhượng lại em 1 cặp, em còn thiếu mỗi cặp này, huuuuu :(
     
  24. mimosalq

    mimosalq Advanced Member

    Joined:
    8/5/06
    Messages:
    12.824
    Likes Received:
    122
    Anh chỉ có BC178B thôi... :D
     
  25. mimosalq

    mimosalq Advanced Member

    Joined:
    8/5/06
    Messages:
    12.824
    Likes Received:
    122
    Chử R này không phải Renesas,anh đoán là Riken...Mấy con lái Renesas anh chưa dùng bao giờ... :D
     

Share This Page

Loading...